|
|
(21), (22) Заявка: 2004134961/14, 01.12.2004
(24) Дата начала отсчета срока действия патента:
01.12.2004
(43) Дата публикации заявки: 10.05.2006
(46) Опубликовано: 20.06.2007
(56) Список документов, цитированных в отчете о поиске:
RU 2127135 C1, 10.03.1999. RU 2212879C1.27.09.2003. RU 2230534 С1, 20.06.2004. RU 2178287 С2, 20.01.2002. RU 94033122 A1, 10.07.1996. EA 002933 B1, 10.06.1999.
Адрес для переписки:
61120, г. Харьков, пр. 50-летия ВЛКСМ, 51г, кв.6, В.В. Устименко
|
(72) Автор(ы):
Устименко Виктор Владимирович (UA), Строганов Анатолий Филиппович (UA), Бережнов Борис Витальевич (UA), Сокур Сергей Леонидович (UA), Григоренко Ирина Викторовна (UA)
(73) Патентообладатель(и):
Общество с ограниченной ответственностью “Научно-медицинское предприятие “СВЯТОГОР” (UA)
|
(54) СПОСОБ КОРРЕКЦИИ ИЗМЕНЕННЫХ ФИЗИОЛОГИЧЕСКИХ СОСТОЯНИЙ ОРГАНИЗМА ЧЕЛОВЕКА
(57) Реферат:
Изобретение относится к медицине и предназначено для коррекции измененных физиологических состояний организма человека. Воздействуют на органы слуха акустическими волнами. На рефлексогенные зоны и светочувствительные органы человека воздействуют электромагнитным полем с паузами в соответствии с циклом возбудимости нейрона. Воздействующее электромагнитное поле модулируют высокочастотными прямоугольными импульсами, частоту которых изменяют от fмин до fмакс. Одновременно воздействующие высокочастотные прямоугольные импульсы модулируют пачками низкочастотных импульсов. Частоту пачек низкочастотных импульсов изменяют от до . Время изменения частоты высокочастотных и низкочастотных прямоугольных импульсов выбирают пропорционально времени пульсации сердца человека. Длительность пауз выбирают в 4-10 раз больше времени, необходимого для возбуждения нервных клеток. Предлагаемый способ позволяет повысить защитные свойства организма, нормализовать иммунный статус, кровообращение, обменные процессы и психоэмоциональный статус организма человека. 1 з.п. ф-лы, 1 ил.
Способ относится к области медицины, биологии, а более конкретно к немедикаментозным нетрадиционным методам восстановления резистентности организма человека.
Известен способ для обработки живого организма человека излучением соответствующего электромагнитного поля. Модуляцию осуществляют в режиме “Да”, “Нет” в общем случае с некоторой частотой повторения и определенным управлением коэффициентом формы. Коэффициент формы выбирают таким образом, чтобы длительность излучаемого импульса высокой частоты была короче по отношению к периоду повторения этих импульсов.
Этот способ, используемый для биологической обработки, при воздействии на человека оказывает благоприятный эффект на клеточную активность.
Эффект повышается, когда воздействуют на клетку электромагнитным излучением высокой частоты с круговой поляризацией вместо классического облучения с линейной поляризацией. При этом передача энергии облучения в клетку значительно улучшается. (См. патент Франции №2440202, МКИ А61N 5/02 от 30.05.1980 г.). Однако указанный способ обладает существенным недостатком – имеет невысокий терапевтический эффект, так как отсутствуют последовательности импульсов, формирующие соответствующий ритм, паузы и воздействуют на клетку, а не на весь организм.
Наиболее близким к заявленному техническому решению является способ, описанный в патенте Франции №2454817, МКИ А61N 5/02 от 21.11.1980 г.
Задачей способа, изложенного в патенте, является применение для облучения живых тканей неионизированных электромагнитных волн, согласованных с частотами клеточных структур. Согласно патенту генерируются электромагнитные волны высокой частоты (несущие частоты), которые модулируются импульсами более низких частот. Указанные импульсы согласованы с собственными биологическими ритмами рассматриваемой живой среды и подвергаются сканированию. Это может быть сердечный ритм, ритм мозга. Живые ткани, подверженные такому поверхностному облучению и глубокому его проникновению, обеспечивающему резонанс с клеточными структурами тканей и избирательную стимуляцию активности клеток.
Способ по патенту №2454817 имеет ряд существенных недостатков, к числу которых, в первую очередь, необходимо отнести невысокий терапевтический эффект и ограниченный круг нозологий.
Эти недостатки объясняются отсутствием последовательностей импульсов, которые формируют соответствующие ритмы, отсутствием пауз, управляемого высокочастотного заполнения импульсов, ограниченным частотным диапазоном электромагнитных полей и модулирующих импульсов, а также тем, что воздействие производят на отдельные клетки, а не на весь организм в целом. Способ по патенту №2454817 выбран в качестве прототипа.
В основу изобретения поставлена задача разработать такой способ коррекции измененных физиологических состояний организма человека, при котором новые последовательности формирования электромагнитных полей позволят повысить терапевтический эффект, расширить круг нозологии, которые могут быть излечены при применении предложенного способа.
Эта задача решается тем, что на организм человека воздействуют неионизированным импульсно-модулированным полем, при этом воздействуют на органы слуха акустическими волнами, а на рефлексогенные зоны и светочувствительные органы человека воздействуют электромагнитным полем с паузами в соответствии с циклом возбудимости нейрона. При этом воздействующее электромагнитное поле модулируют высокочастотными прямоугольными импульсами, частоту которых изменяют от fмин до fмакс, причем одновременно воздействующие высокочастотные прямоугольные импульсы моделируют пачками низкочастотных импульсов, при этом частоту пачек низкочастотных импульсов изменяют от до а время изменения частоты высокочастотных и низкочастотных прямоугольных импульсов выбирают пропорционально времени пульсации сердца человека, причем воздействющую несущую частоту электромагнитного поля выбирают как в радиочастотном, оптическом, так и в акустическом диапозонах, а длительность пауз выбирают в 4-10 раз больше времени, необходимого для возбуждения нервных клеток, а в оптическом диапозоне обеспечивают цветотерапию.
Воздействие электромагнитным полем с паузами обеспечивает эффективную терапию.
Использование длительности пауз в воздействии в 4-10 раз больше времени, необходимого для возбуждения нервных клеток, а также модулирование воздействующего сигнала пачками прямоугольных импульсов, частоту которых линейно изменяют от fмин до fмакс, позволит повысить терапевтический эффект.
Все эти существенные признаки позволят решить поставленную задачу – повысить терапевтический эффект, т.е. повысить защитные свойства организма, нормализовать иммунную реактивность, кровообращение, обменные процессы и психоэмоциональный статус организма человека.
Предлагаемый способ основан на лечебном и профилактическом действии на рефлексогенные зоны организма человека электромагнитных полей радиодиапазона, формирующих сложную многозвенную ответную реакцию, которая приводит к нормализации иммунных и нейроэндокринных процессов, восстановлению кровообращения, повышению защитных свойств организма, нормализации психоэмоционального статуса и обменных процессов. Таким же образом сформированные световой цветной поток, воспринятый светочувствительными органами, звуковой поток, воздействующий на органы слуха, трансформируются в биоэлектрический вид энергии, которая оказывает активизирующее влияние на центры головного и спинного мозга. Биоэлектрическому воздействию подвергают также вегетативную нервную систему и железы внутренней секреции, ответственные за гемодинамику, метаболизм, трофику и другие жизненно важные процессы в организме. Электромагнитные поля, световые и звуковые потоки формируют на основе набранной базы данных о состоянии физиологических систем организма при анализе различных заболеваний. Изменение цвета световых потоков обеспечивает цветотерапию.
Курс лечения состоит из 10-15 сеансов, каждый день, затем перерыв до двух недель. Длительность сеанса до 50 минут. Количество циклов в зависимости от вида и стадии заболевания.
Пример реализации
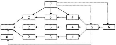
На чертеже изображена блок-схема экспериментальной установки, на которой производились медицинские исследования где
1 – объект исследования;
2 – излучающая антенна;
3 – СВЧ-генератор;
4 – модулятор;
5 – коммутатор;
6 – формирователь импульсов;
7 – пульт управления;
8 – матрица цветных световодов.
Объектом исследования служили мыши и крысы, с которыми проведено несколько серий экспериментов. В одной из них на животных воздействуют гамма-излучением в дозе 400 рентген, другой – 600 рентген, в третьей 700 рентген и в четвертой – 900 рентген.
Воздействующее электромагнитное поле 3 формируют формирователем импульсов 6. Несущую частоту 3 выбирают 10,45 ГГц.
По команде с пульта управления 7 с формирователя импульсов 6 через коммутатор 5 сигнал направляют на модулятор 4 и матрицу цветных светодиодов 8. Модуляторы 4 модулируют СВЧ-генераторы 3, сигналы с которых через излучающие антенны 2 воздействуют на объект исследования 1. Световой поток, который создают матрицей цветных светодиодов 8, также воздействует на объект 1 по команде с пульта управления 7. Частоту модулирующих высокочастотных прямоугольных импульсов изменяют в пределах от fмин=100 Гц до fмакс=200 Гц. В то же время воздействующие высокочастотные импульсы модулируют пачками низкочастотных импульсов, при этом частота пачек изменяют от 
Время изменения частоты высокочастотных и низкочастотных прямоугольных импульсов изменяют в пределах от 0,3 до 1,25 сек. Длительность пауз меняют в пределах 1,2 до 5 сек. Несущую частоту выбирают 10,45 ГГц.
Цикл лечения состоял из 9 сеансов, каждый день. Длительность одного сеанса 50 минут. Воздействие электромагнитным полем производят на шейные, грудные, поясничные и крестцовые сегменты спинного мозга.
В итоге получены результаты, свидетельствующие о том, что в опытах на животных разных видов, которые были подвергнуты ионизирующему облучению, электромагнитные поля даже при однократном курсе воздействия оказывают выраженное радиопротектирующее влияние, проявляемое в удлинении срока жизни экспериментальных крыс и мышей (в части случаев они оказывались клинически здоровыми) и в менее агрессивном течении патологических изменений в их организмах.
Формула изобретения
1. Способ коррекции измененных физиологических состояний организма человека, включающий воздействие на организм человека неионизированным импульсно-модулированным электромагнитным полем, отличающийся тем, что воздействуют на органы слуха акустическими волнами, а на рефлексогенные зоны и светочувствительные органы человека воздействуют электромагнитным полем с паузами, в соответствии с циклом возбудимости нейрона, при этом воздействующее электромагнитное поле модулируют высокочастотными прямоугольными импульсами, частоту которых изменяют от fмин до fмакс, причем одновременно воздействующие высокочастотные прямоугольные импульсы модулируют пачками низкочастотных импульсов, при этом частоту пачек низкочастотных импульсов изменяют от до , а время изменения частоты высокочастотных и низкочастотных прямоугольных импульсов выбирают пропорционально времени пульсации сердца человека, причем воздействующую несущую частоту электромагнитного поля выбирают как в радиочастотном, оптическом, так и в акустическом диапазонах, а длительность пауз выбирают в 4-10 раз больше времени, необходимого для возбуждения нервных клеток.
2. Способ по п.1, отличающийся тем, что в оптическом диапазоне обеспечивают цветотерапию.
РИСУНКИ
|
|