|
|
(21), (22) Заявка: 2005107075/14, 11.03.2005
(24) Дата начала отсчета срока действия патента:
11.03.2005
(43) Дата публикации заявки: 20.08.2006
(46) Опубликовано: 20.06.2007
(56) Список документов, цитированных в отчете о поиске:
КУБЛАНОВ B.C. Электрофизический способ коррекции нарушений системы регуляции кровоснабжения головного мозга. – Биомедицинская радиоэлектротехника, 1999, 4, с.12-15. RU 2157265 C1, 10.10.2000. RU 2131274 C1, 10.06.1999. US 5584297 А, 17.12.1996. БЕЛОВА А.Н. Нейрореабилитация. – М.: Антидор, 2000, с.262, 285,305. GLICKSTEIN S.B. et al. Electrical
Адрес для переписки:
620043, г.Екатеринбург, а/я 149, В.С.Кубланову
|
(72) Автор(ы):
Кубланов Владимир Семенович (RU), Казаков Ян Евгеньевич (RU)
(73) Патентообладатель(и):
Кубланов Владимир Семенович (RU), Казаков Ян Евгеньевич (RU)
|
(54) ЭЛЕКТРОФИЗИЧЕСКИЙ СПОСОБ КОРРЕКЦИИ НАРУШЕНИЙ СИСТЕМЫ РЕГУЛЯЦИИ МОЗГОВОГО КРОВООБРАЩЕНИЯ
(57) Реферат:
Изобретение относится к области медицины, а именно к неврологии и физиотерапии. Воздействуют пространственно распределенным вращающимся полем электрических импульсов тока на звездчатый и (или) верхний шейный ганглии симпатической нервной системы. Для этого многоэлементный электрод, выполняющий функцию катода, располагают на теле пациента, а одноэлементный электрод, выполняющий функцию анода, – в проекции вышеупомянутых ганглиев. Перед каждым воздействием производят кардиоинтервалографию, измеряют систолическое и диастолическое артериальное давление, а также с помощью ультразвукового транскраниального доплеровского измерителя измеряют среднюю и диастолическую скорости кровотока в средней мозговой артерии. Затем вычисляют среднее артериальное давление, церебральное перфузионное давление и вегетативный тонус и при состоянии выраженной симпатикотонии или умеренной симпатикотонии устанавливают значения биотропных параметров импульсов тока указанного выше поля, которые обеспечивают блокирование активности симпатической нервной системы, при котором происходит онемение мочки уха. В случае вегетативного равновесия, умеренной или выраженной ваготонии при воздействии устанавливают значения амплитуды, частоты и длительности импульсов тока, которые обеспечивают стимуляцию активности симпатической нервной системы, при котором не происходит онемения мочки уха. После каждой лечебной процедуры оценивают церебральное перфузионное давление и среднее артериальное давление; лечебный процесс проводят до тех пор, пока после очередной лечебной процедуры церебральное перфузионное давление и среднее артериальное давление по сравнению со значениями этих параметров, измеренных до лечения, изменятся однонаправленно, т.е. одновременно уменьшатся или увеличатся, и не достигнут устойчивых уровней. Способ расширяет арсенал средств для коррекции системы регуляции мозгового кровообращения. 2 з.п. ф-лы, 1 ил.
(56) (продолжение):
CLASS=”b560m”stimulation of the dorsal periaqueductal gray decreases volume of the brain infarction independentii of accompanying hypertension and cerebrovasodilation. Brain Res. 2003 Dec 24; 994 (2): 135-145.
Изобретение относится к медицинской технике и может применяться для коррекции нарушений системы регуляции мозгового кровообращения при лечении, например, отдаленных последствий черепно-мозговых травм, мигрени, вегетососудистой дистонии, абстинентного синдрома, артериальной гипертензии, нарушений сенсорных систем.
Аналогами предлагаемого способа являются различные варианты воздействия низкоинтенсивными физическими факторами электромагнитной природы (токами и полями) на активные биологические среды организма человека – рефлексогенные зоны и биологически активные точки, при котором вследствие поглощения этих сигналов и полей температура тканей не повышается более чем на 0,1°С. Эти способы реализованы, например, в патентах:
– RU 96124041 “Способ лечения нарушений мозгового кровообращения”, опубликован 27.02.1999;
– RU 93008678 “Способ лечения сосудистых заболеваний головного мозга”, опубликован 27.07.1995;
– RU 97113223 “Способ коррекции функционального состояния организма человека”, опубликован 27.06.1999.
Наиболее близким аналогом изобретения является электрофизический способ коррекции нарушений системы регуляции мозгового кровообращения [1], при котором чрескожно воздействуют с помощью пространственно распределенного поля электрических импульсов тока на звездчатый и (или) верхний шейный ганглии симпатической нервной системы, в проекции которых объемная плотность тока имеет максимальное значение, а положение вектора непрерывно меняется по заданному закону; указанное выше поле импульсов тока формируют между анодами, которые размещают в проекции этих ганглиев, а в качестве катодов применяют многоэлементные электроды, состоящие из нескольких парциальных гальванически изолированных друг от друга токопроводящих элементов; при формировании импульсов электрического тока парциальные элементы переключают по программе, а в воздействии формируют паузу. Для повышения эффективности лечебного процесса при реализации этого способа в [2] перед воздействием производят кардиоинтервалографию, анализируют вариабельность сердечного ритма с целью исключения ваготонии, при этом частоту, длительность и амплитуду импульсов устанавливают индивидуально для каждого пациента так, чтобы уменьшить активность симпатической нервной системы; во время такого воздействия и в паузах между ними многоканальным радиотермографом измеряют радиотепловое излучение в симметричных участках височных и теменных зон головного мозга; после лечебного цикла, состоящего из нескольких режимов воздействия и пауз между ними, производят кардиоинтервалографию, анализируют вариабельность сердечного ритма и оценивают тонус вегетативной нервной системы; продолжительность лечебного цикла, а также количество циклов за курс лечения регулируют до тех пор, пока не достигнут заданного уровня синхронности флуктуации радиотеплового излучения в симметричных участках височных или теменных зон головного мозга и снижения активности симпатического отдела вегетативной системы.
Результаты клинической апробации этого способа показали, что его возможности имеют существенные ограничения вследствие того, что:
1. из лечебного процесса исключаются больные, у которых снижена активность симпатической нервной системы и преобладает активность парасимпатического отдела вегетативной нервной системы;
2. в практике современной медицины, как отечественной, так и зарубежной, многоканальная СВЧ радиотермография не нашла широкого распространения вследствие сложности аппаратных решений для обеспечения надежных измерений собственного электромагнитного излучения головного мозга [3] и достаточно высоких требований к электрогерметичности помещения, в котором должны проводиться исследования: в диапазоне измеряемых частот электрогерметичность должна быть не менее 60 дБ;
3. как показали результаты исследований [4], применение для оценки эффективности лечебного процесса значений синхронности флуктуации собственного электромагнитного излучения в симметричных участках височных или теменных зон головного мозга далеко не всегда дает адекватную оценку функциональным изменениям в системе регуляции мозгового кровообращения: как правило, значение матрицы коэффициентов корреляции этих процессов имеют значения в пределах 0,1÷0,3, что не позволяет относить такие оценки к статистически значимым.
Указанные недостатки ограничивают возможности электрофизического способа коррекции нарушений системы регуляции мозгового кровообращения, несмотря на то что применение пространственно распределенного поля электрических импульсов тока в клинической практике обеспечивает высокую эффективность лечебного процесса [5].
Сущность изобретения заключается в том, что в известном электрофизическом способе коррекции нарушений системы регуляции мозгового кровообращения, при котором чрескожно воздействуют с помощью пространственно распределенного поля электрических импульсов тока на звездчатый и (или) верхний шейный ганглии симпатической нервной системы, в проекции которых объемная плотность тока имеет максимальное значение, а положение его вектора непрерывно меняется по заданному закону; указанное выше поле импульсов тока формируют между анодом, который размещают в проекции этих ганглиев, и многоэлементным электродом, состоящим из нескольких парциальных гальванически изолированных друг от друга токопроводящих элементов, выполняющим функции катодов; при формировании импульсов электрического тока парциальные элементы переключают по программе, а в воздействии формируют паузу; перед каждым воздействием производят кардиоинтервалографию, измеряют систолическое АРsyst и диастолическое АРdiast артериальное давление, например, в плечевой артерии аускультативным методом Н.С.Короткова, а также с помощью ультразвукового транскраниального доплеровского измерителя проводят исследования мозгового кровоснабжения с целью исключения гемодинамически значимых признаков недостаточности мозгового кровообращения, например, стенозирующего атеросклеротического процесса, а также измеряют диастолическую Vdiast и среднюю Vm скорости кровотока в средней мозговой артерии. Затем оценивают вегетативный тонус, среднее артериальное давление и церебральное перфузионное давление. Вегетативный тонус оценивают по данным кардиоинтервалографии с помощью известных методов анализа вариабельности сердечного ритма [6], а не для исключения ваготонии, как в [2], и в зависимости от этой оценки выбирают значения биотропных параметров указанного выше пространственно распределенного поля электрических импульсов тока, например, амплитуды, формы, частоты и длительности импульсов тока: в случае высокой активности симпатической нервной системы, соответствующей состоянию выраженной симпатикотонии или умеренной симпатикотонии, при воздействии устанавливают значения биотропных параметров поля, которые обеспечивают блокирование активности симпатической нервной системы, которому соответствует, например, онемение мочки уха; в случае вегетативного равновесия, умеренной или выраженной ваготонии при воздействии устанавливают значения биотропных параметров поля, которые обеспечивают стимуляцию активности симпатической нервной системы, при которой не происходит онемения мочки уха. Вычисление среднего артериального давления MAP производят по значениям систолического АРsyst и диастолического АРdiast артериального давления из уравнения

а вычисление церебрального перфузионного давления СРР по значениям диастолической Vdiast и средней Vm скорости кровотока в средней мозговой артерии и оценке среднего артериального давления MAP из уравнения

После лечебной процедуры также оценивают церебральное перфузионное давление и среднее артериальное давление, а лечебный процесс проводят до тех пор, пока после очередной лечебной процедуры изменения церебрального перфузионного давления и среднего артериального давления по сравнению со значениями этих параметров, измеренных до лечения, одновременно не уменьшатся или не увеличатся на величины соответственно Рi и Qi, не достигнут устойчивых уровней, которые определяются патогенезом нарушения системы регуляции мозгового кровообращения.
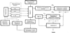
На чертеже приведена функциональная схема реализации системы, позволяющей осуществить предлагаемый электрофизический способ коррекции нарушений системы регуляции мозгового кровообращения. Здесь представлены: многоканальный электрод 1, состоящий из N парциальных элементов (ПЭ), пациент 2, одноэлементный электрод 3, программное устройство 4, регулятор 5 биотропных параметров, коммутатор 6, измеритель 7 кардиоинтервалов, вычислитель 8 оценки вегетативного тонуса, измеритель 9 артериального давления, транскраниальный ультразвуковой доплеровский измеритель 10 (УЗДГ), вычислитель 11 среднего артериального давления, вычислитель 12 внутричерепной гипертензии, анализатор 13.
На соответствующие ПЭ многоэлементного электрода 1 импульсы тока через коммутатор 6 поступают с выхода регулятора 5 биотропных параметров. Одноэлементный электрод 3 устанавливают в проекции звездчатого и (или) верхнего шейного ганглия пациента 2. В пространстве между одноэлементным электродом 3 и многоэлементным электродом 1 при переключении ПЭ формируют пространственно распределенное поле электрических импульсов тока, причем в зоне одноэлементного электрода 3 положение вектора тока непрерывно меняется по заданному закону, а плотность тока, приходящаяся на единицу объема, имеет максимальное значение. Выход регулятора 5 биотропных параметров соединен с первым входом коммутатора 6, второй вход которого соединен со вторым выходом программного устройства 4. Перед лечением с помощью измерителя 7 кардиоинтервалов производят регистрацию сердечного ритма. В управлении структурой и параметрами пространственно распределенного поля электрических импульсов тока участвуют программное устройство 4 и регулятор 5 биотропных параметров: закон переключения ПЭ многоэлементного электрода 1 задают сигналом F1, формируемым в программном устройстве 4 на его первом выходе, на втором выходе программного устройства 4 формируют управляющий сигнал F2 который поступает в регулятор 5 биотропных параметров и обеспечивает изменение импульсов тока с соответствующими этому управляющему сигналу биотропными параметрами поля, например амплитуды, формы, частоты и длительности. Сигнал F2 на выходе программного устройства 4 соответствует оценкам вегетативного тонуса, значения которого поступают на его вход с первого выхода вычислителя 8 оценки вегетативного тонуса, где с помощью алгоритмов временного или спектрального анализа вариабельности сердечного ритма оценивают вегетативный тонус пациента [6]. Вход вычислителя 8 оценки вегетативного тонуса соединен с выходом измерителя 7 кардиоинтервалов. Перед лечением и после лечебной процедуры с помощью измерителя 9 производят измерение систолического соответственно АРsyst (1) и APsyst (2n), а также диастолического соответственно APdiast (1) и APdiast (2n), артериального давления (здесь и далее n – номер лечебной процедуры): эти сигналы из измерителя 9 артериального давления поступают на входы вычислителя 11 среднего артериального давления, в котором осуществляют оценку среднего артериального давления до лечения в соответствии с уравнение [7]

и после лечебной процедуры

Перед лечением с помощью УЗДГ 10 проводят исследования мозгового кровоснабжения с целью исключения гемодинамически значимых признаков недостаточности мозгового кровообращения, например, стенозирующего атеросклеротического процесса, а также перед лечением измеряют среднюю Vm (1) и диастолическую Vdiast (1) скорости кровотока в средней мозговой артерии, а после лечебной процедуры соответственно Vm (2n) и Vdiast (2n). Далее эти сигналы с первого и второго выходов УЗДГ 10 поступают на первый и второй входы вычислителя 12 церебрального перфузионного давления, а третий его вход соединен с выходом вычислителя 11 среднего артериального давления: по этим данным в вычислителе 12 производят оценку церебрального перфузионного давления СРР(1) до лечения в соответствии с уравнением [8]

и после лечебной процедуры

Из вычислителя 12 церебрального перфузионного давления оценки СРР(1) и СРР(2n) поступают на первый вход анализатора 13, второй вход которого соединен с третьим выходом транскраниального ультразвукового доплеровского измерителя 10, а третий вход – с выходом вычислителя 11 среднего артериального давления. В анализаторе 13 производят оценку состояния системы регуляции мозгового кровообращения путем сравнения церебрального перфузионного давления СРР и среднего артериального давления MAP до лечебной процедуры и после нее: если по данным ультразвуковой доплерографии нет гемодинамически значимых признаков недостаточности мозгового кровообращения, например, стенозирующего атеросклеротического процесса [9], то необходимым и достаточным условием коррекции системы регуляции мозгового кровообращения после n-лечебной процедуры являются условия

т.е. факт одновременного уменьшения или увеличения церебрального перфузионного давления СРР(2n) и среднего артериального давления MAP(2n) на величины соответственно Р, и Qi по сравнению с соответствующими значениями этих параметров, измеренных до лечения СРР(1) и MAP(1). Лечебный процесс продолжают до тех пор, пока после очередной лечебной процедуры параметры Рi и Qi не достигнут устойчивых уровней, которые определяются патогенезом нарушения системы регуляции мозгового кровообращения.
Приведем основные теоретические обоснования предлагаемого способа. Известно, что в организации функционирования головного мозга участвуют несколько взаимосвязанных систем: нейронные сети, нейроглии, оболочки мозга, система ликворообращения и система кровоснабжения. Последняя представляет собой сложную биофизическую структуру, управление которой обеспечивается нейрогенным, гуморальным, метаболическим и миогенным регуляторными контурами. Регуляторные контуры управления мозговым кровотоком находятся в динамическом взаимодействии, и их деятельность направлена на обеспечение физического гомеостаза, определяемого балансом процесса фильтрации воды из крови в ткань мозга под действием гидростатического давления в артериальном отрезке капилляра и абсорбации ее в венозном отрезке капилляра под действием онкотического давления плазмы крови и химического гомеостаза внутренней среды мозга. Изменения физического гомеостаза могут происходить вследствие различных функциональных изменений системы регуляции мозгового кровообращения в пределах функциональных возможностей системы и ее адаптационного резерва. Если же эти изменения происходят при нарушениях адаптивной регуляции в системе кровоснабжения головного мозга и изменениях гидродинамических и механических условий функционирования нервной ткани, вызываемых сосудистой патологией, нарушениями нейронной сети и стабильного баланса между транспортом межклеточной жидкости, крови и ликвора в ткани мозга, органическими нарушениями, в том числе закрытыми черепно-мозговыми травмами, опухолями и т.п., то эти изменения могут сопровождаться формированием отека в тканях мозга [10]: вазогенным отеком, обусловленным повышением проницаемости эндотелиальных клеток капилляров вследствие опухоли, абсцесса, инфаркта мозга, геморрагии; цитотоксическим (аноксическим) отеком мозга в результате гипоксии, остановки сердца, менингита, энцефалита, болезни Рейно и межклеточным отеком, обусловленным увеличением содержания воды и натрия в перивоентрикулярном белом веществе (так называемая pseudotumor cerebri, или доброкачественная внутричерепная гипертензия).
Изменения гидродинамических характеристик процессов в головном мозге являются интегральными оценками изменений адаптивной регуляции в системе кровоснабжения головного мозга и отражают изменения иерархичности и соподчиненности механизмов, обеспечивающих функционирование этой системы регулирования, в то время как параметры, характеризующие электрическую активность нервных сетей мозга, гемодинамические показатели мозгового кровотока (например, объемная и линейная скорости в сосудах различного калибра, оценки периферического сопротивления, оценки вазомоторной реактивности), а также показатели динамики ликворного процесса характеризуют изменения отдельных механизмов этой системы регуляции.
Чувствительными индикаторами изменений гидродинамических характеристик процессов в головном мозге являются изменения церебрального перфузионного давления СРР и среднего артериального давления MAP. Если церебральное перфузионное давление СРР остается в пределах 60-140 мм рт.ст., то система регулирования мозгового кровообращения не имеет патологических нарушений, следствием которых являются необратимые процессы в тканях мозга. В этом случае у пациента сохраняется адекватная церебральная перфузия: ауторегуляция будет сохранять мозговое кровообращение путем церебральной вазодилатации [11]. При значениях церебрального перфузионного давления СРР, меньших 50 мм рт.ст. уровень мозгового кровотока перестает соответствовать метаболическим потребностям мозговой ткани, развивается гипоксия и ишемия головного мозга [12], что, по существу, свидетельствует о нарушении функционирования системы регулирования мозгового кровообращения. Проведенные авторами клинические исследования на группе больных, страдающих мигренью, вегетососудистой дистонией, головными болями вследствие черепно-мозговых травм, абстинентными синдромами, артериальной гипертензией, дегенеративными заболеваниями зрения, нейросенсорной тугоухостью, подтверждают справедливость подобного заключения,
Из методов, применяемых для неинвазивной оценки церебрального перфузионного давления СРР, нами сделан выбор в пользу методов, использующих транскраниальную ультразвуковую сонографию, которые по сравнению с другими, например, магниторезонансной и позитронно-эмиссионной томографией, лазерной доплеровской флоуметрией, прямого измерения оксигенации венозной крови в яремной вене, использования теста на смещение барабанной перепонки и т.п., отличается доступностью, простотой процедуры измерения и достаточной точностью оценок. Наиболее предпочтительным для предлагаемого способа, по нашему мнению, является вычисление церебрального перфузионного давления СРР метод с точки зрения простоты применения в соответствии с уравнением, предложенном в [8]

Оценки, получаемые с использованием уравнения (6), при абсолютных измерениях церебрального перфузионного давления СРР практически не уступают по точности другим методам, например, предложенному R.Aaslid [13]: абсолютная разница между истинным значением церебрального перфузионного давления и его неинвазивной оценкой в 95% случаев не превышает ±12 мм рт.ст., а относительные изменения истинного церебрального перфузионного давления СРР и изменений результатов, полученных при неинвазивных измерениях, характеризуется коэффициентом корреляции r>0,8. Это позволяет применять подобный подход, в первую очередь, для оценки изменений церебрального перфузионного давления, церебрального перфузионного давления.
В период с апреля 2004 г. по январь 2005 г. в специализированной лаборатории коррекции активности симпатической нервной системы Свердловского областного клинического психоневрологического госпиталя для ветеранов войн прошли курс лечения с применением электрофизического способа коррекции нарушений системы регуляции мозгового кровообращения 53 пациента. Перед лечением у пациентов исследовали состояние артериальной системы мозга методом транскраниальной доплерографии аппаратом “ТС-2020 “Pioneer” фирмы ЕМЕ (Германия) с целью исключения грубой морфофункциональной патологии сосудов, например, окклюзии, аневризм, артериовенозных мальформаций, при которых целесообразно применять другие методы лечения. Этот же аппарат использовали для измерения параметров кровотока в средней мозговой артерии, необходимых для измерения гемодинамических показателей скорости кровотока в средней мозговой артерии, а именно для измерения средней Vm и диастолической Vdiast скорости. Регистрацию кардиоинтервалов и вычисление оценки вегетативного тонуса производили с помощью комплекса “Энцефалан-11-03”. Процедуру воздействия на шейные ганглии симпатической нервной системы пространственно распределенным полем электрических импульсов тока выполняли с помощью аппарата “Корректор активности симпатической нервной системы электроимпульсный “Симпатокор-01”: аппарат включен в государственный реестр медицинских изделий РФ (регистрационное удостоверение №29/03051097/1267-00 от 30 ноября 2000 г.), при этом между воздействием на зону одного шейного ганглия, например, правого, и другого, например, левого, каждое из которых осуществляли в течение 5 минут, обеспечивали 5-минутную паузу.
Приведем примеры применения предлагаемого электрофизического способа коррекции нарушений системы регуляции мозгового кровообращения.
Пример 1. Больной Г., 1980 г.р., проходил амбулаторное лечение в Свердловском областном клиническом психоневрологическом госпитале для ветеранов войн в ноябре 2004 г.
Диагноз: мигрень с аурой.
При осмотре предъявлял жалобы на головные боли, интенсивные, захватывающие половину головы, как правило, правосторонние, с частотой 2-3 раза в месяц. Развитию боли предшествует аура в виде появления мелькающих мушек, расширяющихся точек перед глазами. Через 15 минут после начала ауры развивается болевой приступ, продолжается 1,5-2 часа, подобные приступы 2-3 раза в месяц. Последнюю неделю перед лечением – ежедневные приступы.
В анамнезе – у матери легкие мигренозные приступы. Впервые приступы мигрени появились в 16 лет, сначала с частотой 1 раз в 6 месяцев, затем участились. Лекарственная терапия (анальгетики, спазмолитики) стойкого выраженного эффекта не давала.
Объективно: менингеальных знаков нет. Зрачки симметричны. Конвергенция ослаблена. Чувствительность не нарушена. Сухожильные рефлексы оживлены. Установочные и координаторные пробы выполняет удовлетворительно. Горизонтальный нистагм D=S. Дермографизм широкий красный. Дистальные отделы конечностей повышенной влажности. Со стороны внутренних органов патологии не выявлено.
Результаты исследования до лечения:
1. По данным ультразвукового исследования грубой морфофункциональной патологии сосудов не обнаружено, отмечен ускоренный кровоток в сосудах основания мозга и магистральных артерий головы.
2. Артериальное давление (АД) 130/90 мм рт.ст., оценка MAP(1)=103 мм рт.ст.
3. Vm (1)=85 см/с, Vdiast (1)=56 см/с, оценка СРР(1)=82 мм рт.ст.
4. Анализ вариабельности ритма сердца выявил преобладание симпатической нервной системы (в состоянии функционального покоя отношение низкочастотной и низкочастотной частей спектральных составляющих спектра ритма сердца LF/HF=4,1, индекс напряжения ИН=126; при ортостатической нагрузке LF/HF=10,8, ИН=216).
Проведено 10 лечебных процедур аппаратом “Симпатокор-01” в режиме блокирования активности симпатической нервной системы.
Результаты исследования после лечения:
1. АД 130/82 мм рт.ст., оценка MAP2(10)=98 мм рт.ст.
2. Vm 2(10)=76 см/с, Vdiast 2(10)=51 см/с, оценка СРР2(10)=79 мм рт.ст.
3. Условия (5) выполнены после 10 процедур: значение изменения оценок церебрального перфузионного давления Рi=-3 мм рт.ст., значение изменения оценок среднего артериального давления Qi=-5 мм рт.ст.
Результаты лечения:
Лечение перенес хорошо. Побочных эффектов не было. В результате лечения исчезли ежедневные приступы мигрени. В катамнезе в течение 3 месяцев после лечения – редкие, не чаще 1 приступа малоинтенсивных головных болей в 1-1,5 месяца. Приступы мигрени с аурой не повторялись.
Пример 2. Больная Б., 1953 г.р., история болезни №8743, поступила на лечение в 12 отделение госпиталя 13.04.04 г.
Диагноз: последствия минно-взрывной закрытой черепно-мозговой травмы (1986 г.) в виде гипертензионно-гидроцефального, церебрастенического синдромов.
При осмотре жалобы на продолжительные тупые, давящие боли в затылочной и височной областях, больше выраженные с левой стороны, “метеозависимые”, часто сопровождаются заложенностью в носу, парестезиями левой половины лица. Анальгетики, спазмолитики неэффективны. Связывает появление головных болей с полученной контузией во время службы в армии в 1989 г. Постоянный характер головные боли приняли через 2-3 года после контузии. С 1997 г. появились постоянные ноющие боли в правой верхней конечности, проведена компьютерная томография позвоночника, обнаружена грыжа С5-С6 дисков шейного отдела позвоночника, произведена операция. С 1997 г. ухудшился сон (плохо засыпает, сон поверхностный). С начала 2004 г. головные боли стали сопровождаться сильными головокружениями, тошнотой, ощущением заложенности в левом ухе.
Объективно: общее состояние удовлетворительное. Менингеальных знаков нет, зрачки симметричны, фотореакция вялая, конвергенция ослаблена, девиации языка нет; болезненность при пальпации паравертебральных точек на уровне С3, С4, С5, С6 позвонков; чувствительность поверхностная снижена в дистальных отделах правого предплечья, кисти; сухожильные рефлексы оживлены; положительный рефлекс Маринеску с двух сторон; установочные и координаторные пробы выполняет удовлетворительно; горизонтальный нистагм D=S. Язык и склеры чистые, лимфоузлы и щитовидная железа не увеличены; границы сердце в норме, шумов нет, тоны ясные, ритмичные; в легких везикулярное дыхание; живот мягкий, безболезненный во всех отделах.
Результаты исследования до лечения:
1. По данным ультразвукового исследования сосудов основания мозга и магистральных артерий головы выявлены признаки частичной динамической экстравазальной компрессии правой позвоночной артерии.
2. АД=120/70 мм рт.ст., оценка MAP(1) – 87 мм рт.ст.
3. Vm (1)=51 см/с, Vdiast (1)=37 см/с, оценка СРР(1)=73 мм рт.ст.
4. Анализ вариабельности ритма сердца выявил преобладание парасимпатической нервной системы (в состоянии функционального покоя отношение LF/HF=0,9, ИН=96; при ортостатической нагрузке LF/HF=2,8, ИН=310).
Проведено 8 лечебных процедур аппаратом “Симпатокор-01” в режиме стимуляции активности симпатической нервной системы.
Результаты исследования после лечения:
1. АД 100/60 мм рт.ст., оценка MAP2(8)=73 мм рт.ст.
2. Vm 2(8)=47 см/с, Vdiast 2(8)=35 см/с, оценка СРР2(8)=68 мм рт.ст.
3. Условия (5) выполнены после 8 процедур: значение изменения оценок церебрального перфузионного давления Рi=-5 мм рт.ст., значение изменения оценок среднего артериального давления Qi=-14 мм рт.ст.
Результаты лечения:
Лечение перенесла хорошо, побочных эффектов не было. В результате лечения исчезли головные боли, головокружение, тошнота, заложенность уха и носа, нормализовался сон (нормальное засыпание, достаточная глубина и продолжительность сна).
Пример 3. Больной О., 1971 г.р., находился на лечении в 13 отделении госпиталя в июле-августе 2004 г.
Диагноз: хронический алкоголизм II ст. в форме запойного пьянства, абстинентный синдром.
Больной обратился с жалобами на неустойчивый сон, головные боли, непреодолимое влечение к алкоголю, неустойчивый аппетит, общую слабость, головокружение.
Анамнез: злоупотреблять алкоголем начал с 1992 г.; после служба в армии, употребляет крепкие напитки до 0,75 л в день, рвотный рефлекс утрачен, отмечаются алкогольные амнезии. В 1993 г. – сотрясение мозга. Госпитализирован после двухмесячного запоя.
При осмотре: общее состояние средней тяжести. Лицо гиперемировано, конъюнктивы гиперемированы; тоны сердца приглушены, ритмичны, в легких – жесткое дыхание, язык влажный, обложен серым налетом; живот мягкий, при пальпации болезненный в правом подреберье, печень увеличена, выступает из-под реберной дуги на 2 см, пульс – 112 ударов в минуту. Менингеальных знаков нет, признаки очаговой симптоматики отсутствуют, нарушений чувствительной и двигательной сфер нет, отмечается мелкий тремор век, мелкий тремор языка. В позе Ромберга неустойчив. Пальценосовая проба с мимопопаданием с двух сторон. Настроение снижено, подавлен.
Результаты исследования до лечения:
1. По данным ультразвукового исследования сосудов мозга выявлена асимметрия кровотока по полушариям, выраженные признаки сосудистой дистонии.
2. АД=130/100 мм рт.ст., оценка MAP(1)=110 мм рт.ст.
3. Vm (1)=44 см/с, Vdiast (1)=32 см/с, оценка СРР(1)=78 мм рт.ст.
4. Анализ вариабельности ритма сердца выявил преобладание симпатической нервной системы (в состоянии функционального покоя отношение LF/HF=5,2, ИН=324; при ортостатической нагрузке LF/HF=3,9, ИН=312).
Проведено 9 лечебных процедур аппаратом “Симпатокор-01” в режиме блокирования активности симпатической нервной системы.
Результаты лечения:
1. При повторном ультразвуковом исследовании сосудов мозга выявлено отсутствие межполушарной асимметрии кровотока и признаки ангиодистонии.
2. АД 120/80 мм рт.ст., оценка MAP2(9)=93 мм рт.ст.
3. Vm 2(9)=50 см/с, Vdiast 2(9)=33 см/с, оценка СРР2(9)=75 мм рт.ст.
4. Условия (5) выполнены после 9 процедур: значение изменения оценок церебрального перфузионного давления Рi=-3 мм рт.ст., значение изменения оценок среднего артериального давления Qi=-17 мм рт.ст.
Результаты лечения:
Полностью исчезли головные боли, появился аппетит, улучшилось качество сна (стал быстро засыпать, легко просыпаться), исчезла общая слабость, головокружение, нормализовалось артериальное давление.
Пример 4.
Больной 3., 1929 г.р., история болезни №19630, находился на лечении в 19 отделении госпиталя в декабре 2004 г.
Диагноз: дисциркуляторная энцефалопатия атеросклеротического генеза, II стадия, с умеренными эмоционально-мнестическими и эмоционально-волевыми изменениями; артериальная гипертензия 2 ст., риск сердечно-сосудистых осложнений III. HK 0.
При осмотре предъявляет жалобы на частые повышения артериального давления, до величин 190-200/90-100 мм рт.ст., связанные с этим продолжительные тупые, распирающие головные боли, тяжесть в голове, постоянные головокружения, снижение памяти, шум в ушах. Гипотензивные лекарственные препараты принимает нерегулярно, только при значительных повышениях артериального давления. Привык к уровню артериального давления 160/80 мм рт.ст., давление измеряет редко. Впервые повышенные значения артериального давления зафиксированы более 20 лет назад: с тех пор несколько раз лечился в стационарах. Примерно 15 лет назад стали беспокоить головокружения, шум в ушах, участились головные боли, ухудшилось зрение. Менингеальных знаков нет. Зрачки симметричны. Фотореакция вялая, конвергенция ослаблена. Девиации языка нет. Объем движений сохранен. Чувствительность не нарушена. Сухожильные рефлексы ослаблены. Положительный рефлекс Маринеску с 2 сторон, положительный глабеллярный рефлекс. Покачивание в позе Ромберга. Язык, склеры чистые. Лимфоузлы, щитовидная железа не увеличены. Границы сердце расширены влево. Акцент II тона и систолический шум над аортой. Тоны ритмичны. В легких везикулярное дыхание. Живот мягкий, безболезненный во всех отделах.
Результаты исследования до лечения:
1. По данным ультразвукового исследования сосудов основания мозга и магистральных артерий головы выявлены признаки диффузной ангиопатии (гипертонического, артериолосклеротического генеза) в виде затруднения перфузии по сосудам основания мозга, а также признаки гемодинамически значимого стеноза правой средней мозговой артерии (систолическая скорость кровотока 136 см/с, индекс резистивности 0,7), стеноз правой передней мозговой артерии.
2. АД=180/85 мм рт.ст., оценка MAP(1)=117 мм рт.ст.
3. Vm (1)=77 см/с, Vdiast (1)=41 см/с, оценка СРР(1)=76 мм рт.ст.
4. При анализе вариабельности ритма сердца по данным ортостатической пробы выявилось преобладание симпатической нервной системы (в состоянии функционального покоя отношение LF/HF=1,6, ИН=52; при ортостатической нагрузке LF/HF=3,6, ИН=143).
Проведено 5 лечебных процедур аппаратом “Симпатокор-01” в режиме блокирования активности симпатической нервной системы.
Результаты исследования после лечения:
1. Удалось добиться плавного снижения АД до 150/85 мм рт.ст., оценка MAP2(5)=107 мм рт.ст.
2. Vm 2(5)=65 см/с, Vdiast 2(5)=36 см/с, оценка СРР2(5)=73 мм рт.ст.
3. Условия (5) выполнены после 5 процедур: значение изменения оценок церебрального перфузионного давления Рi=-3 мм рт.ст., значение изменения оценок среднего артериального давления Qi=-10 мм рт.ст.
Результаты лечения:
Лечение перенес хорошо, побочных эффектов не было. В результате лечения снизилось повышенное артериальное давление, исчезли его резкие перепады, прошли связанные с повышенным давлением головные боли и тяжесть в голове, уменьшились головокружение и шум в ушах.
Пример 5.
Больной Гершенгорен, 1932 г.р., история болезни №19814, находился на лечении в 19 отделении госпиталя ветеранов войн в декабре 2004 года.
Диагноз: открытоугольная глаукома IIIa ст. и незрелая катаракта правого глаза, открытоугольная глаукома IVa ст. левого глаза; дисциркуляторная энцефалопатия атеросклеротического генеза II ст. с эмоционально-волевыми нарушениями.
При осмотре предъявляет жалобы на шум в ушах, голове, головокружение, снижение памяти, резкое ухудшение зрения на правый глаз, левым глазом не видит.
В течение 10 лет постепенное ухудшение остроты зрения, лечился консервативно, без стойкого положительного эффекта, диагностирована открытоугольная глаукома обоих глаз. В течение примерно 20 лет – беспокоит головокружение, постепенно присоединился шум в ушах, голове, головные боли, ухудшилась память. Регулярно проходит стационарное лечение глаукомы и дисциркуляторной энцефалопатии.
При осмотре объективно состояние удовлетворительное. Язык, склеры чистые. Щитовидная железа не увеличена. Границы сердца расширены влево, тоны приглушены, систолический шум над аортой. В легких везикулярное дыхание, хрипов нет. Живот мягкий, безболезненный во всех отделах. Печень не увеличена, не пальпируется. Отеков нет. Менингеальных знаков нет. Зрачки симметричны. Сенильная дуга (arcus senilis). Фотореакция вялая, конвергенция ослаблена. Легкая девиация языка влево. Объем движений сохранен. Чувствительность не нарушена. Сухожильные рефлексы ослаблены, брюшной рефлекс отсутствует. Положительный рефлекс Маринеску с 2 сторон, положительный глабеллярный рефлекс. Неустойчив в позе Ромберга. Пальценосовая проба с мимопопаданием с обеих сторон.
Результаты исследования до лечения:
1. По данным ультразвукового исследования сосудов основания мозга и магистральных артерий головы выявлены выраженные признаки диффузной ангиопатии (артериолосклеротического генеза) в виде резко затрудненной перфузии по сосудам основания мозга, а также косвенные признаки стенозирования правой средней мозговой артерии (расширение спектра доплерограммы, изменение формы доплерограммы).
2. АД=130/75 мм рт.ст., оценка MAP(1)=93 мм рт.ст.
3. Vm (1)=48 см/с, Vdiast (1)=26 см/с, оценка СРР(1)=65 мм рт.ст.
4. Внутриглазное давление 21 мм рт.ст. справа, 14 мм рт.ст. слева
5. Острота зрения правого глаза 0,0
6. По данным анализа вариабельности ритма сердца выявлено равновесие симпатического и парасимпатического отделов вегетативной нервной системы, асимпатикотоническая вегетативная реактивность по данным ортостатической пробы (в состоянии функционального покоя отношение LF/HF=1,9, ИН=36; при ортостатической нагрузке LF/HF=1,1, ИН=12).
Проведено 5 лечебных процедур аппаратом “Симпатокор-01” в режиме стимуляции активности симпатической нервной системы.
Результаты исследования после лечения:
1. Внутриглазное давление 18 мм рт.ст. справа, 16 мм рт.ст. слева
2. Острота зрения правого глаза 0,05
3. Суммарное расширение полей зрения 12°
4. АД 128/70 мм рт.ст., оценка MAP2(5)=89 мм рт.ст.
5. Непосредственно после лечебного курса Vm 2(5)=44 см/с, Vdiast 2(5)=26 см/с, значение оценки церебрального перфузионного давления СРР2(5)=67 мм рт.ст.
6. После 5 процедуры значения изменения оценок церебрального перфузионного давления Рi=+2 мм рт.ст., среднего артериального давления Qi=-4 мм рт.ст.: условия (5) не выполнены.
Так как изменения оценок церебрального перфузионного давления Рi и среднего артериального давления Qi практически не изменились после 3, 4 и 5 процедур, лечебный процесс после 5 процедуры прекращен.
Результаты лечения:
Лечение перенес хорошо, побочных эффектов не было. В результате лечения головные боли, головокружение и шум в ушах уменьшились незначительно, удалось добиться некоторого улучшения функции зрительного анализатора.
Приведенные примеры иллюстрируют возможности предлагаемого способа коррекции системы регуляции мозгового кровообращения: в примерах 1÷4, где выполняются условия (5), клинические результаты лечения соответствуют изменениям, являющимися следствием коррекции этой системы, а клинические результаты лечения больного Г., описанные в примере 5, не могут быть адекватны ее коррекции.
Таким образом, вышеприведенные примеры подтверждают эффективность использования предлагаемого электрофизического способа коррекции нарушений системы регуляции мозгового кровообращения при лечении заболеваний, являющихся следствием этих нарушений.
Источники информации
1. B.C.Кубланов. Электрофизический способ коррекции нарушений системы регуляции кровоснабжения головного мозга. Биомедицинская радиоэлектроника, №4, 1999, с.12-15.
2. RU 2161994 А.Г.Васильев, B.C.Кубланов, А.В.Телегин. Электрофизический способ лечения нейросенсорной тугоухости, опубликован 20.01.2001.
3. B.C.Кубланов. Многоканальная СВЧ радиотермография в задаче исследования функционального состояния головного мозга. Радиолокация, навигация и связь. Материалы Х международной научно-технической конференции, т.1, Воронеж, 2004, с.721-734.
4. B.C.Кубланов, С.П.Довгопол, А.Л.Азин. Исследование функционального состояния головного мозга методами многоканальной СВЧ-радиотермографии. Биомедицинская радиоэлектроника, №3, 1998, с.42-49.
5. А.Л.Азин, B.C.Кубланов. О возможностях нового электрофизического подхода для коррекции системы регуляции мозгового кровообращения. XVIII съезд физиологического общества имени И.П.Павлова. Тезисы докладов, Казань, 2001, с.603.
6. P.M.Баевский, Г.Г.Иванов. Вариабельность сердечного ритма: теоретические аспекты и возможности клинического применения. – М.: Медицина, 2000, 295 с.
7. Физиология человека. Под ред. Р.Шмидта и Г.Тевса, изд-е 2. – М.: Мир, т.2, 1996, 313 с.
9. E.B.Шмидт, Д.К.Лунев, Н.В.Верещагин. Сосудистые заболевания головного и спинного мозга. – M.: Медицина, 1976, 284 с.
10. Ю.Е.Москаленко. Мозговое кровообращение. В сборнике “Болезни сердца и сосудов”, том 1, под ред. Е.И.Чазова. M.: Медицина, 1992, с.114-124.
Формула изобретения
1. Электрофизический способ коррекции нарушений системы регуляции мозгового кровообращения, включающий воздействие пространственно распределенным вращающимся полем электрических импульсов тока на звездчатый и (или) верхний шейный ганглии симпатической нервной системы, которое формируют между многоэлементным электродом, выполняющим функции катода, и одноэлементным электродом, выполняющим функцию анода, при этом одноэлементный электрод располагают на теле пациента в проекции выше упомянутых ганглиев, а многоэлементный электрод – на теле пациента, отличающийся тем, что перед каждым воздействием производят кардиоинтервалографию, измеряют систолическое и диастолическое артериальное давление, а также с помощью ультразвукового транскраниального допплеровского измерителя измеряют среднюю и диастолическую скорости кровотока в средней мозговой артерии; затем вычисляют среднее артериальное давление, церебральное перфузионное давление и вегетативный тонус и при состоянии выраженной симпатикотонии или умеренной симпатикотонии устанавливают значения биотропных параметров импульсов тока указанного выше поля, которые обеспечивают блокирование активности симпатической нервной системы, при котором происходит онемение мочки уха; в случае вегетативного равновесия, умеренной или выраженной ваготонии при воздействии устанавливают значения амплитуды, частоты и длительности импульсов тока, которые обеспечивают стимуляцию активности симпатической нервной системы, при котором не происходит онемение мочки уха; после каждой лечебной процедуры оценивают церебральное перфузионное давление и среднее артериальное давление; лечебный процесс проводят до тех пор, пока после очередной лечебной процедуры церебральное перфузионное давление и среднее артериальное давление по сравнению со значениями этих параметров, измеренных до лечения, изменятся однонаправленно, одновременно уменьшатся или увеличатся, и не достигнут устойчивых уровней, которые определяются патогенезом нарушения системы регуляции мозгового кровообращения.
2. Электрофизический способ коррекции нарушений системы регуляции мозгового кровообращения по п.1, в котором по значениям систолического APsyst и диастолического APdiast артериального давления вычисляют среднее артериальное давление MAP из уравнения

3. Электрофизический способ коррекции нарушений системы регуляции мозгового кровообращения по п.1, в котором по значениям диастолической Vдиаст и средней Vm скорости кровотока в средней мозговой артерии, измеренным с помощью транскраниальной допплеровской сонографии, и оценке среднего артериального давления MAP вычисляют церебральное перфузионное давление СРР из уравнения

РИСУНКИ
PC4A – Регистрация договора об уступке патента СССР или патента Российской Федерации на изобретение
Прежний патентообладатель:
Казаков Ян Евгеньевич, Кубланов Владимир Семенович
(73) Патентообладатель:
Государственное учреждение здравоохранения Свердловской области Центр организаций специализированных видов медицинской помощи “Институт медицинских клеточных технологий”
Договор № РД0029515 зарегистрирован 28.11.2007
Извещение опубликовано: 10.01.2008 БИ: 01/2008
|
|