|
|
(21), (22) Заявка: 2006103762/06, 09.02.2006
(24) Дата начала отсчета срока действия патента:
09.02.2006
(46) Опубликовано: 10.06.2007
(56) Список документов, цитированных в отчете о поиске:
RU 2212554 C1, 20.09.2003. RU 2097592 С1, 27.11.1997. RU 2173401 C1, 10.10.2001. RU 2053406 C1, 27.01.1996. WO 87/01766 A1, 26.03.1987. DE 3541484 A1, 19.11.1987. US 4926831 А, 22.05,1990.
Адрес для переписки:
173001, г. Великий Новгород, ул. Черняховского, 72, кв.14, Ю.Г. Каменеву
|
(72) Автор(ы):
Каменев Юрий Георгиевич (RU)
(73) Патентообладатель(и):
Каменев Юрий Георгиевич (RU)
|
(54) СИСТЕМА ВПРЫСКА ТОПЛИВА В ДВИГАТЕЛЬ ВНУТРЕННЕГО СГОРАНИЯ
(57) Реферат:
Изобретение относится к двигателестроению, в частности к системам управления подачей топлива в двигатель внутреннего сгорания (ДВС), и может быть использовано в топливных бензиновых системах автомобилей. Технический результат заявленного изобретения заключается в повышении надежности системы впрыска топлива в двигатель внутреннего сгорания. Система впрыска топлива в двигатель внутреннего сгорания содержит топливный бак и соединенные между собой трубопроводами блок электромагнитных форсунок и впускной коллектор двигателя внутреннего сгорания и электронный блок управления, входами электрически соединенный с датчиками, установленными на двигателе, а выходами – с блоком электромагнитных форсунок. Топливный бак выполнен состоящим из двух полостей – верхней и нижней – соединенных соответственно трубопроводами с электрокомпрессором и с последовательно соединенными между собой трубопроводами запорным клапаном, топливным фильтром, накопителем топлива и регулятором давления топлива. В корпусе топливного бака между верхней и нижней полостями установлена подпружиненная мембрана. Входы электрокомпрессора электрически соединены с регулятором давления топлива и выходом блока управления, а входы запорного клапана и регулятора давления топлива электрически соединены с выходами блока управления. 1 ил.
Изобретение относится к области управления подачей топлива в двигатель внутреннего сгорания (ДВС) и может быть использовано в топливных бензиновых системах автомобилей.
Известна система впрыска топлива в ДВС фирмы “Bosch”, содержащая последовательно соединенные трубопроводом топливный бак, топливный насос, регулятор давления топлива, блок электромагнитных форсунок, впускной коллектор двигателя, датчики, установленные на двигателе (датчик оборотов, датчик положения дроссельной заслонки, датчик качества выхлопных газов и др.), определяющие расход воздуха и необходимое количество подачи топлива в каждом цикле работы двигателя, электронный блок управления (контроллер), который входами связан с датчиками двигателя, а выходами – с топливным насосом и блоком электромагнитных форсунок.
Недостатком данной системы является низкая надежность системы из-за наличия конструктивно сложного топливного и ненадежного насоса.
Известна система впрыска газового топлива в двигатель внутреннего сгорания, содержащая соединенные между собой трубопроводами топливный бак, регулятор давления газообразного топлива, блок электромагнитных форсунок и впускной коллектор двигателя внутреннего сгорания, электронный блок управления, входами электрически соединенный с датчиками, установленными на двигателе, а выходами – с блоком электромагнитных форсунок, а между топливным баком и регулятором давления газообразного топлива установлены соединенные между собой трубопроводом топливный насос и преобразователь жидкого топлива в газообразную фазу, например испаритель бензина, путем его подогрева, а электронный блок управления электрически соединен с топливным насосом и преобразователем жидкого топлива в газообразную фазу (Патент №2212554, F02D 19/00, F02M 31/18, F02M 51/00). По своему конструктивному решению и назначению эта система является наиболее близким техническим решением к заявленному изобретению и принята за прототип.
Недостатком известной системы является низкая надежность системы из-за наличия конструктивно сложного и ненадежного топливного насоса.
Технический результат заявленного изобретения заключается в повышении надежности системы впрыска топлива в двигатель внутреннего сгорания.
Технический результат достигается тем, что в систему впрыска топлива в двигатель внутреннего сгорания, содержащую топливный бак и соединенные между собой трубопроводами блок электромагнитных форсунок и впускной коллектор двигателя внутреннего сгорания и электронный блок управления, входами электрически соединенный с датчиками, установленными на двигателе, а выходами – с блоком электромагнитных форсунок, при этом топливный бак выполнен состоящим из двух полостей – верхней и нижней, – соединенных соответственно трубопроводами с электрокомпрессором и с последовательно соединенными между собой трубопроводами запорным клапаном, топливным фильтром, накопителем топлива и регулятором давления топлива, в корпусе топливного бака между верхней и нижней полостями установлена подпружиненная мембрана, причем входы электрокомпрессора электрически соединены с регулятором давления топлива и выходом блока управления, а входы запорного клапана и регулятора давления топлива электрически соединены с выходами блока управления.
Введение в систему электрокомпрессора, запорного клапана, топливного фильтра, накопителя топлива и регулятора давления топлива, а также установление внутри корпуса топливного бака между верхней и нижней полостями подпружиненной мембраны и их связи между собой и остальными элементами системы позволяют поддерживать давление в системе впрыска топлива в двигатель внутреннего сгорания за счет подачи воздуха в верхнюю полость топливного бака над подпружиненной мембраной, которая, в свою очередь, давит на бензин и создает необходимое давление в системе. Такая система впрыска топлива в ДВС является надежной, поскольку не создает условия, при которых возможно попадание паров бензина в насос топливного бака, например, при неполном баке или опрокидывании автомобиля.
Заявляемое устройство впрыска топлива в двигатель внутреннего сгорания отвечает всем критериям патентоспособности изобретения.
Оно ново, т.к. аналогичные известные из уровня техники решения не обладают тождественной совокупностью признаков.
Заявляемое устройство соответствует критерию «изобретательский уровень», т.к. сущность этого решения для специалиста явным образом не следует из уровня техники, и не выявлены признаки, совпадающие с отличительными признаками заявляемого изобретения.
Заявляемое изобретение является промышленно применимым, поскольку оно может быть использовано из известных устройств.
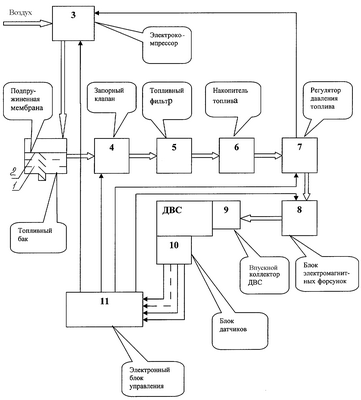
На чертеже показана система впрыска в ДВС.
Система впрыска в ДВС содержит топливный бак 1, выполненный состоящим из двух полостей – верхней и нижней, между которыми установлена подпружиненная мембрана 2. Верхняя полость заполнена воздухом, а нижняя полость – топливом. Верхняя полость соединена трубопроводом с выходом электрокомпрессора 3, а нижняя полость трубопроводами соединена с запорным клапаном 4, топливным фильтром 5, накопителем топлива 6 и регулятором давления топлива 7, блоком электромагнитных форсунок 8 и впускным коллектором ДВС 9. Запорный клапан 4 перекрывает путь топлива в топливный бак при остановке двигателя и при заправке топливного бака. Накопитель топлива 6 обеспечивает сохранение давления топлива в системе в заданных пределах при кратковременной стоянке автомобиля с выключенным двигателем. Регулятор давления 7 регулирует режим включения и выключения электрокомпрессора для обеспечения необходимого давления топлива в системе впрыска. Блок электромагнитных форсунок 8 производит впрыск топлива в цилиндры ДВС. Блок датчиков 10, определяющих расход воздуха и необходимое количество топлива в каждом режиме работы, а также качество выхлопных газов, соединены электрически с электронным блоком 11 управления работой, который электрически соединен с запорным клапаном 4, электрокомпрессором 3, регулятором давления топлива 7. Выход регулятора давления 7 соединен с электрокомпрессором 3.
Система впрыска топлива в ДВС работает следующим образом.
При включении зажигания двигателя электронный блок управления 10 включает электрокомпрессор 3. Воздух поступает в верхнюю полость топливного бака 1, создавая давление на подпружиненную мембрану 2, которая, в свою очередь, создает давление топлива. При достижении необходимого давления топлива в системе впрыска подается, например световой сигнал готовности запуска двигателя. Необходимую величину давления топлива в системе обеспечивает регулятор давления топлива 7, который при снижении заданного давления топлива включает электрокомпрессор 1 и выключает его при достижении необходимого значения. Регулятор давления топлива также поддерживает давление топлива в необходимых пределах на входе блока электромагнитных форсунок 8 в соответствии с режимом работы двигателя. Электронный блок управления 11 на основе данных, поступающих с блока датчиков 10 двигателя, помимо работы электрокомпрессора 3 управляет длительность открытого состояния электромагнитных форсунок 8 в каждом такте работы двигателя в соответствии с нагрузкой, закрыванием и открыванием запорного клапана 4.
При кратковременной остановке двигателя запорный клапан 4 закрывается, перекрывая возможность стока топлива в бак, а накопитель топлива 6 поддерживает под действием пружины и дополнительной емкости давление топлива в пределах, обеспечивающих возможность запуска двигателя.
Формула изобретения
Система впрыска топлива в двигатель внутреннего сгорания, содержащая топливный бак и соединенные между собой трубопроводами блок электромагнитных форсунок и впускной коллектор двигателя внутреннего сгорания и электронный блок управления, входами электрически соединенный с датчиками, установленными на двигателе, а выходами – с блоком электромагнитных форсунок, отличающаяся тем, что топливный бак выполнен состоящим из двух полостей, верхней и нижней, соединенных соответственно трубопроводами с электрокомпрессором и с последовательно соединенными между собой трубопроводами запорным клапаном, топливным фильтром, накопителем топлива и регулятором давления топлива, в корпусе топливного бака между верхней и нижней полостями установлена подпружиненная мембрана, причем входы электрокомпрессора электрически соединены с регулятором давления топлива и выходом блока управления, а входы запорного клапана и регулятора давления топлива электрически соединены с выходами блока управления.
РИСУНКИ
MM4A – Досрочное прекращение действия патента СССР или патента Российской Федерации на изобретение из-за неуплаты в установленный срок пошлины за поддержание патента в силе
Дата прекращения действия патента: 10.02.2008
Извещение опубликовано: 10.12.2009 БИ: 34/2009
|
|