|
|
(21), (22) Заявка: 2005115277/12, 19.05.2005
(24) Дата начала отсчета срока действия патента:
19.05.2005
(30) Конвенционный приоритет:
15.06.2004 (пп.1-7) KR 10-2004-0044039
(43) Дата публикации заявки: 27.11.2006
(46) Опубликовано: 10.06.2007
(56) Список документов, цитированных в отчете о поиске:
DE 3736249 А1, 11.02.1989. ЕР 0913513 A3, 16.06.1999. DE 10150878 A1, 18.07.2002. SU 1541322 A1, 07.02.1990.
Адрес для переписки:
129010, Москва, ул. Б.Спасская, 25, стр.3, ООО “Юридическая фирма Городисский и Партнеры”, пат.пов. С.А.Дорофееву
|
(72) Автор(ы):
ЙАНГ Йоон Сеок (KR)
(73) Патентообладатель(и):
САМСУНГ ЭЛЕКТРОНИКС КО., ЛТД. (KR)
|
(54) СТИРАЛЬНАЯ МАШИНА, ИМЕЮЩАЯ УСТРОЙСТВО ПОДАЧИ МОЮЩЕГО СРЕДСТВА
(57) Реферат:
Стиральная машина имеет устройство подачи моющего средства для смешивания моющего средства, находящегося в контейнере, с водой для стирки и для подачи смешанных моющего средства и воды для стирки в емкость для стирки. Устройство подачи моющего средства содержит кожух, контейнер для моющего средства и камеры подачи воды. Кожух содержит множество впускных отверстий, соединенных с соответствующими трубками подачи воды, и выпускное отверстие, соединенное с емкостью для стирки. Контейнер для моющего средства съемным образом вставляется в кожух и имеет множество камер приема моющего средства. Камеры подачи воды имеют множество проточных каналов, и один из проточных каналов подает воду для стирки, поступающую из впускных отверстий, в камеры приема моющего средства, при этом регулируя давление воды для стирки в заданных пределах. 2 н. и 5 з.п. ф-лы, 3 ил.
ОПИСАНИЕ
Область техники
Изобретение относится к стиральной машине, и в частности – к стиральной машине, имеющей устройство подачи моющего средства для смешивания моющего средства, содержащегося в контейнере для моющего средства, с водой для стирки и для подачи смеси моющего средства и воды для стирки в ёмкость для стирки.
Уровень техники
Как правило, стиральные машины являются устройствами для стирки белья, использующими усилие трения, создаваемое одновременным перемешиванием белья, моющего средства и воды для стирки в ёмкости для стирки и приводимыми в действие электродвигателем. Стиральные машины используют устройство подачи моющего средства для подачи моющего средства в ёмкость для воды в смешанном виде с водой для стирки во время цикла подачи воды.
В случае стиральной машины барабанного типа это устройство подачи моющего средства установлено на верхней передней стороне корпуса и имеет: кожух коробчатой формы с открытой передней поверхностью и отделяемый контейнер для моющего средства, который вдвигается в кожух через открытую переднюю поверхность или выдвигается из него. Задняя верхняя часть кожуха имеет впускные отверстия, соединённые с трубками подачи воды. Вода для стирки подаётся по трубкам подачи воды в контейнер для моющего средства, находящийся в кожухе. Нижняя задняя часть кожуха содержит выпускное отверстие, соединённое с соединительной трубкой. Вода для стирки проходит через контейнер для моющего средства, находящийся в кожухе, и подаётся в ёмкость для воды стиральной машины по соединительной трубке.
Контейнер для моющего средства разделён на несколько камер приёма моющего средства для отсортировки и приёма в них разных видов моющих средств. Нижняя поверхность контейнера для моющего средства наклонена вниз к её задней части, и поэтому моющие средства, находящиеся в контейнере для моющего средства, могут ровно течь к выпускному отверстию кожуха вместе с водой для стирки во время цикла подачи воды.
Моющие средства, заранее помещённые в камеры приёма моющего средства в контейнере для моющего средства, текут к выпускному отверстию кожуха после смешивания с водой для стирки, и таким образом их можно подавать в ёмкость для воды в смеси с водой для стирки.
Если давление воды для стирки, подаваемой в камеры приёма моющего средства, низкое, то моющие средства могут поступать в ёмкость для воды в недостаточно смешанном состоянии с водой для стирки и поэтому могут остаться в устройстве подачи моющего средства. Наоборот, если давление воды для стирки, поступающей в камеры приёма моющего средства, высокое, то вода для стирки сталкивается с моющими средствами на большой скорости, в результате чего образуются пузыри моющего средства.
Например, при использовании жидкого моющего средства с высокой вязкостью и повышенной пенистостью, такого как, например, промывочное вещество, и если давление воды для стирки, подаваемой в камеры приёма жидкого моющего средства, низкое, то вода для стирки может поступать непосредственно в ёмкость для воды без смешивания с промывочным веществом, оставляя промывочное вещество в контейнере для моющего средства. Причём, если давление воды для стирки высокое, то, как указано выше, может образоваться большое количество пузырей, которые проникнут в другие камеры приёма моющего средства, содержащие разные виды моющих средств, или вытекут из стиральной машины.
Сущность изобретения
Соответственно, один из аспектов настоящего изобретения заключается в обеспечении стиральной машины, имеющей устройство подачи моющего средства, которое может сохранять заданное значение давления воды для стирки, подаваемой в камеры приёма моющего средства, тем самым исключая возможность того, что моющее средство останется в камерах приёма моющего средства при подаче воды для стирки с низким давлением, или исключая возможность образования пузырей при подаче воды для стирки с высоким давлением.
Прочие аспекты и/или преимущества настоящего изобретения отчасти изложены в приводимом ниже описании и отчасти будут очевидными из описания или могут быть выявлены при осуществлении настоящего изобретения.
Упоминаемые выше и/или другие аспекты настоящего изобретения реализуются за счёт обеспечения стиральной машины, имеющей устройство подачи моющего средства; причём устройство подачи моющего средства имеет: кожух с множеством впускных отверстий, соединённых с соответствующими трубками подачи воды; и выпускное отверстие, соединённое с ёмкостью для стирки; контейнер для моющего средства, съёмным образом вставляемый в кожух и содержащий множество камер приёма моющего средства; и камеры подачи воды, которые регулируют давление поступающей из впускных отверстий воды для стирки в заданных пределах значений и подают воду для стирки в камеры приёма моющего средства.
Каждая камера подачи воды может иметь проточный канал для введения воды для стирки из впускных отверстий.
Один из проточных каналов может содержать регулирующие давление отверстия для выведения из проточного канала воды для стирки – с расходом, соответствующим значению давления около 20 фунт/кв.дюйм, причём вода для стирки проходит через проточный канал.
Могут быть выполнены несколько камер подачи воды, согласованно с соответствующими камерами приёма моющего средства в контейнере для моющего средства; и вода для стирки, выводимая из отверстий регулирования давления, сформированных в проточном канале для подачи воды для стирки в одну из камер приёма моющего средства, может подаваться в другую камеру приёма моющего средства.
Проточный канал может сообщаться с несколькими трубками подачи воды, выполненными таким образом, что их направления подачи воды пересекаются друг с другом, и проточный канал может подавать воду для стирки, одновременно впускаемую из множества трубок подачи воды и сходящуюся в заданном положении, в камеры подачи воды.
Один конец проточного канала может иметь расширяющую проточный канал часть для подачи части сходящегося потока воды для стирки, превышающего заданный расход, в камеры подачи воды.
Камеры подачи воды могут находиться в верхней части кожуха, и контейнер для моющего средства может быть съёмным образом вставлен в нижнюю часть кожуха.
В контейнере для моющего средства могут быть выполнены несколько камер приёма моющего средства, и несколько камер подачи воды могут быть установлены над контейнером для моющего средства согласованно с соответствующими камерами приёма моющего средства.
Краткое описание чертежей
Эти и/или прочие аспекты и преимущества настоящего изобретения станут очевидными и более понятными из приводимого ниже описания его осуществлений в совокупности с прилагаемыми чертежами, на которых:
Фиг. 1 – изображение в перспективе внутренней компоновки стиральной машины согласно настоящему изобретения;
Фиг. 2 – изображение в перспективе, с пространственным разделением деталей, устройства подачи моющего средства в стиральной машине, показываемой на Фиг. 1; и
Фиг. 3 – горизонтальная проекция проточных каналов, сформированных в верхнем отсеке устройства подачи моющего средства, показываемого на Фиг. 2.
Подробное описание предпочтительных осуществлений
Ниже приводится подробное описание осуществления настоящего изобретения, примеры которого поясняются на прилагаемых чертежах, на которых аналогичные ссылочные обозначения во всех случаях обозначают аналогичные элементы. Описываемое здесь осуществление поясняет настоящее изобретение со ссылкой на прилагаемые чертежи.
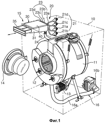
Фиг. 1 показывает стиральную машину барабанного типа согласно настоящему изобретению, содержащую: цилиндрическую ёмкость 11 для воды, установленную в корпусе 10 и содержащую воду для стирки, и цилиндрическую ёмкость 12 для стирки, установленную с возможностью её поворота в ёмкости 11 для воды и на своей периферической поверхности стенки имеющую множество отверстий для высушивания центрифугированием; приводной электродвигатель 13, расположенный под ёмкостью 11 для воды и вращающий ёмкость 12 для стирки, установленную в ёмкости 11 для воды, в направлении вперёд или обратно для осуществления стирки, промывки и высушивания центрифугированием.
На соответствующих передних концах корпуса 10, ёмкости 11 для воды и ёмкости для стирки 12 выполнены проёмы, через которые кладут бельё в ёмкость 12 для стирки или вынимают бельё из ёмкости 12 для стирки. Для открытия или закрытия проёмов дверца 14 установлена на переднем конце корпуса 10.
Над ёмкостью 11 для воды расположено устройство 20 подачи воды и устройство 15 подачи моющего средства для одновременной подачи воды и моющего средства в ёмкость 11 для воды во время цикла подачи воды. Под ёмкостью 11 для воды также установлено сливное устройство 16 для принудительного слива воды для стирки из ёмкости 11 для воды после завершения стирки. Сливное устройство 16 имеет сливную трубку 16а и насос 16b для откачки.
Устройство 20 подачи воды имеет: несколько вентилей 21 подачи воды, соединённых с внешним шлангом подачи воды (не показан), для регулирования подачи воды; множество трубок 23 подачи воды, соединённых между соответствующими вентилями 21 подачи воды и устройством 15 подачи моющего средства; и соединительную трубку 24, которая направляет воду для стирки, проходящую через устройство 15 подачи моющего средства, в ёмкость 11 для воды.
Согласно Фиг. 1 и 2: устройство 15 подачи моющего средства имеет коробчатый кожух 30 с проёмом 34, сформированным на его переднем конце, и контейнер 35 для моющего средства, съёмным образом устанавливаемый в кожухе 30 через проём 34. Для того, чтобы контейнер 35 для моющего средства можно было выдвинуть из кожуха 30 наружу из корпуса 10, устройство 15 подачи моющего средства установлено на верхней передней стороне корпуса.
Согласно Фиг. 2: кожух 30 устройства 15 подачи моющего средства сформирован путём соединения верхнего отсека 40 с нижним отсеком 31. Нижний отсек 31 имеет внутреннее пространство, в котором помещается контейнер 35 для моющего средства, и он открыт на его передней и верхней поверхностях. Верхний отсек 40 соединён с нижним отсеком 31, чтобы закрывать открытую верхнюю поверхность нижнего отсека 31.
На Фиг. 3: внутри верхнего отсека 40 выполнены несколько камер 41, 42, 43 и 44 подачи воды, разделённых перегородками. На нижней поверхности верхнего отсека 40 выполнены сквозные отверстия 48 для распределения воды для стирки, поступившей в соответствующие камеры 41, 42, 43 и 44 подачи воды, в контейнер 35 для моющего средства, находящийся под нижним отсеком 40. На заднем конце верхнего отсека выполнены сквозные впускные отверстия 49а, 49b, 49с и 49d, соединённые с соответствующими трубками 23а, 23b 23с и 23d подачи воды, для подачи воды для стирки в камеры 41, 43 и 44 подачи воды. Верхний отсек 40 также внутри имеет проточные каналы; конструкция проточных каналов более подробно поясняется ниже со ссылкой на Фиг. 3.
Нижний отсек 31 на заднем конце его нижней поверхности имеет выпускное отверстие 32, и соединительная трубка 24 соединена с выпускным отверстием 32, в результате чего вода внутри нижнего отсека 31 может поступать в ёмкость 11 для воды. Нижняя поверхность нижнего отсека 31 наклонена вниз к выпускному отверстию 32, чтобы обеспечивать ровное течение воды для стирки в выпускное отверстие 32. Далее, вдоль верхних концов обеих боковых поверхностей нижнего отсека 31 установлены направляющие 33, которые направляют контейнер 35 для моющего средства для его выдвижения.
Контейнер 35 для моющего средств имеет открытую верхнюю поверхность и внутри имеет камеры 35а, 35b, 35с и 35d приёма моющего средства, разделённые перегородками, для раздельной сортировки и приёма разных видов моющих средств.
Приёмные камеры моющего средства разделены на камеру 35b приёма моющего средства предварительной стирки, которая принимает порошковое моющее средство для предварительной стирки; камеру 35а приёма порошкового моющего средства, которая принимает порошковое моющее средство для его использования в основной стирке; камеру 35с приёма промывочного вещества для приёма жидкого промывочного вещества; и камеру 35d приёма отбеливателя для приёма жидкого отбеливающего вещества. На задней стороне камер 35а и 35b приёма моющего средства, принимающих порошковое моющее средство, выполнен выводящий проём 36а, и каждая из камер 35с и 35d приёма моющего средства, которые принимают жидкое моющее средство, имеет сифоны 36b.
Обращаясь к Фиг. 2 и 3, соответствующие камеры 35а, 35b, 35c и 35d соответствуют камерам 41, 42, 43 и 44 подачи воды, сформированным в верхнем отсеке 40; и нижняя поверхность контейнера 35 для моющего средства наклонена вниз к её задней стороне. Когда вода для стирки подаётся в контейнер 35 для моющего средства по соответствующим камерам 41, 42, 43 и 44 подачи воды, то разные моющие средства, находящиеся в камерах 35а, 35b, 35c и 35d приёма моющего средства, текут к выпускному отверстию 32 кожуха 30 и поступают в ёмкость 11 для воды, проходя через выводящий проём 36а и сифоны 36 в смеси с водой.
Согласно Фиг. 3, верхний отсек 40 устройства 15 подачи моющего средства согласно настоящему изобретению имеет несколько камер 41, 42, 43 и 44 подачи воды, и на нижних поверхностях камер 41, 42, 43 и 44 подачи воды сформированы отверстия 48 подачи воды. Камеры подачи воды разделяются на первую камеру 41 подачи воды, положение которой соответствует камере 35а приёма порошкового моющего средства; на вторую камеру 42 подачи воды, положение которой соответствует камере 36b приёма моющего средства для предварительной стирки; на камеру 43 подачи промывочной воды, положение которой соответствует камере 35с приёма промывочного вещества; и на третью камеру 44 подачи воды, положение которой соответствует камере 35d приёма отбеливателя.
Как указано выше, на заднем конце верхнего отсека 40 установлены трубки 23а, 23b, 23c, 24d подачи воды для стирки в верхний отсек 40. Трубки подачи воды включают в себя первую трубку 23а подачи воды, вторую трубку 23b подачи воды, показанную в самом верхнем положении на чертеже Фиг. 3; трубку 23d подачи горячей воды, установленную параллельно рядом со второй трубкой 23b подачи воды; и третью трубку 23с подачи воды. Третья трубка 23с подачи воды расположена рядом с первой трубкой 23а подачи воды таким образом, что их направления подачи воды пересекаются. Как указано выше, соответствующие трубки 23a, 23b, 23c, 23d подачи воды открываются и закрываются соответствующими вентилями 21a, 21b, 21c, 21d подачи воды под управлением управляющего блока (не показан).
Трубки 23a, 23b, 23c, 23d подачи воды сообщаются с камерами 41, 42, 43 и 44 подачи воды по проточным каналам 41a, 42a, 44a, 45 и 46. Третья трубка 23с подачи воды и первая трубка 23а подачи воды, расположенные рядом друг с другом, подают воду для стирки таким образом, что их направления подачи воды пересекают друг друга в разветвляющей части 47 проточных каналов. От разветвляющей части 47 проточных каналов расходятся три проточных канала: первый проточный канал 41а для подачи воды для стирки в первую камеру 41 подачи воды, проточный канал 45 промывочной воды для подачи промывочной воды в камеру 43 подачи промывочной воды и третий промывочный канал 44а для подачи воды для стирки в третью камеру 44 подачи воды.
Один конец первого промывочного канала 41а сообщается с первой камерой 41 подачи воды, а другой конец первого промывочного канала 41а прямой и соответствует направлению подачи воды первой трубки 23а подачи воды. Проточный канал 46 для горячей воды, сообщающийся с трубкой 23d подачи горячей воды, переходит в заданное положение первого проточного канала 41а.
Один конец третьего проточного канала 44а проходит в третью камеру 44 подачи воды, а другой конец третьего проточного канала 44а находится на прямой линии с направлением подачи воды третьей трубки 23с подачи воды.
Один конец проточного канала 45 подачи промывочной воды расположен между концом первого проточного канала 41а, на прямой линии с первой трубкой 23а подачи воды, и концом третьего промывочного канала 44а, на прямой линии с третьей трубкой 23с подачи воды. Другой конец проточного канала 45 подачи промывочной воды проходит к камере 43 подачи промывочной воды. Угол (а1), определяемый между концом первого проточного канала 41а, вблизи разветвляющей части 47 проточных каналов, и концом проточного канала 45 подачи промывочной воды, вблизи разветвляющей части 47 проточных каналов, равен углу (а2), определяемому между концом третьего проточного канала 44а, вблизи разветвляющей части 47 проточных каналов, и концом проточного канала 45 подачи промывочной воды вблизи разветвляющей части 47 проточного канала.
На конце проточного канала 45 подачи промывочной воды, вблизи разветвляющей части 47 проточных каналов, сформирована расширяющаяся часть 45b проточного канала, причём диаметр проточного канала 45 подачи промывочной воды увеличивается в сторону разветвляющей части 47 проточных каналов. В части проточного канала 45 подачи промывочной воды, находящейся над камерой 35d приёма отбеливателя, сформированы отверстия 45а регулирования давления.
Вторая камера 42 подачи воды, которая подаёт воду для стирки в камеру приёма 35b моющего средства предварительной стирки, сообщается со второй трубкой 23b подачи воды по второму проточному каналу 42а.
Ниже со ссылкой на чертежи Фиг. 2 и 3 поясняется работа стиральной машины в отношении подачи моющего средства и подачи воды.
Во-первых, до приведения стиральной машины в действие контейнер 35 для моющего средства устройства 15 подачи моющего средства выдвигают и отделяют от кожуха 30 (Фиг. 1), чтобы поместить порошковое моющее средство, промывочное вещество и отбеливатель в соответствующие камеры 35а, 35b, 35c, 35d приёма моющего средства, сформированные в контейнере 35. Затем стиральную машину приводят в действие, чтобы инициировать цикл подачи воды – после полной установки контейнера 35 для моющего средства внутрь кожуха 30. Во время цикла подачи воды, вода для стирки, поступающая из внешнего источника подачи воды (не показан) через вентили 21 подачи воды, подаётся в устройство 15 подачи моющего средства через впускные отверстия 49а, 49b, 49c и 49d.
Подаваемая в устройство 15 подачи моющего средства вода для стирки, согласно нужным режимам стирки, проходит по меньшей мере через одну из камер 41, 42, 43 и 44 подачи воды, при этом распределяясь по соответствующим камерам 35а, 35b, 35c, 35d приёма моющего средства в контейнере 35 для моющего средства. Затем вода для стирки смешивается с моющими средствами в камерах 35а, 35b, 35c, 35d и выводится в нижний отсек 31 через выпускное отверстие 36а или сифоны 36b, и затем поступает в ёмкость 11 для воды через выпускное отверстие 32, сформированное в нижнем отсеке 31.
То есть в первоначальном режиме – в режиме предварительной стирки, вода для стирки подаётся во вторую камеру 42 подачи воды через вторую трубку 23b подачи воды таким образом, что моющее средство, находящееся в камере 35b приёма моющего средства предварительной стирки, сначало подаётся в ёмкость 11 для воды. В последующем режиме основной стирки вода для стирки подаётся в первую камеру 41 подачи воды по трубке 23d подачи горячей воды и первую трубку 23а подачи воды, в результате чего моющее средство, находящееся в камере 35а приёма порошкового моющего средства, подаётся в ёмкость 11 для воды. Затем для введения отбеливателя во время режима промывки вода для стирки подаётся в третью камеру 44 подачи воды по третьей трубке 23с подачи воды, в результате чего отбеливатель, находящийся в камере 35d приёма отбеливателя, подаётся в ёмкость 11 для воды.
Наконец, для введения промывочного вещества во время режима промывки вода для стирки вводится как по третьей трубке 23с подачи воды, так и по первой трубке 23а подачи воды, в результате чего вода для стирки подаётся в камеру 43 подачи промывочной воды по проточному каналу 45 подачи промывочной воды. Так как расширяющаяся часть 45b проточных каналов сформирована на конце проточного канала 45 подачи промывочной воды, даже когда первая и вторая трубки 23а и 23с подачи воды не вводят воду для стирки по линии на одной прямой с проточным каналом 45 подачи промывочной воды по причине разницы давления подачи воды, то всё же достаточное количество воды для стирки можно подать в проточный канал 45 промывочной воды.
Поскольку проточный канал 45 промывочной воды имеет отверстия 45а регулирования давления, когда вода для стирки под повышенным давлением течёт по проточному каналу 45 промывочной воды, при этом большое количество промывочной воды выводится в камеру 35d приёма отбеливателя по регулирующим давление отверстиям 45а, поэтому когда вода для стирки при низком давлении течет по проточному каналу 45 подачи промывочной воды, то только относительно небольшое количество воды для стирки выводится в камеру 35d приёма отбеливателя через регулирующие давление отверстия 45а. Поэтому давление воды для стирки, поступающей в камеру 43 подачи промывочной воды, регулируется в заданных пределах при прохождении воды для стирки по проточному каналу 45 подачи промывочной воды, и, соответственно, давление воды для стирки, распределяемой в камеру приёма 35с промывочного вещества, регулируется в заданных пределах.
Как указано выше, вода для стирки выводится в камеру 35d приёма отбеливателя при прохождении по проточному каналу 45 подачи промывочной воды, и поэтому режим введения отбеливателя можно выполнять одновременно с введением промывочного вещества, тем самым сокращая режим регулирования подачи моющего средства, или уменьшая количество воды для стирки, подаваемой по третьей трубке 23с подачи воды во время режима введения отбеливателя, в результате чего сокращается время подачи моющего средства.
Из приводимого выше описания очевидно следует, что стиральная машина, имеющая устройство подачи моющего средства согласно настоящему изобретению, выполнена с возможностью подачи воды для стирки при заданном давлении из камер подачи воды, тем самым исключая оставление моющего средства в камерах приёма моющего средства или образование пузырей.
Также согласно настоящему изобретению, поскольку трубки подачи воды одновременно подают воду для стирки в камеры подачи воды по проточному каналу и их направления подачи воды пересекаются, и поскольку проточный канал на одном его конце имеет расширяющуюся часть проточного канала, то даже если направления подачи воды точно не совпадают с продольным направлением проточного канала, то всё же можно исключить подачу слишком уменьшенного количества воды для стирки в камеры подачи воды.
Несмотря на то что выше поясняется и излагается одно осуществление настоящего изобретения, но специалистам в данной области техники будет ясно, что в этом осуществлении можно осуществить изменения в рамках принципов и идеи изобретения, объём которого определён в формуле изобретения и её эквивалентах.
Формула изобретения
1. Стиральная машина, имеющая устройство подачи моющего средства, причем упомянутое устройство подачи моющего средства содержит кожух, содержащий множество впускных отверстий, соединенных с соответствующими трубками подачи воды, и выпускное отверстие, соединенное с емкостью для стирки, контейнер для моющего средства, съемным образом вставляемый в кожух и содержащий множество камер приема моющего средства, и камеры подачи воды, каждая из которых содержит проточный канал для регулирования давления воды для стирки, подаваемой из впускных отверстий, в заданных пределах значений и для подачи воды для стирки в камеры приема моющего средства, при этом один из проточных каналов имеет регулирующие давление отверстия для выведения из проточного канала воды для стирки, расход через которые соответствует давлению воды для стирки, проходящей по проточному каналу, причем камеры подачи воды расположены согласованно с соответствующими камерами приема моющего средства, а вода для стирки, выводимая из регулирующих давление отверстий, сформированных в соответствующем проточном канале для подачи воды для стирки в одну из камер приема моющего средства, подается в другую камеру из числа камер приема моющего средства.
2. Стиральная машина по п.1, отличающаяся тем, что проточные каналы сообщаются с множеством трубок подачи воды, расположенных таким образом, что их направления подачи воды пересекают друг друга, и проточные каналы выполнены с возможностью подачи воды для стирки, одновременно вводимой из трубок подачи воды в заданном положении, в камеры подачи воды.
3. Стиральная машина по п.2, отличающаяся тем, что один конец проточных каналов имеет расширяющуюся часть для подачи в камеры подачи воды части сходящегося потока воды для стирки, превышающей заданный расход.
4. Стиральная машина по п.1, отличающаяся тем, что камеры подачи воды расположены в верхней части кожуха, а контейнер моющего средства съемным образом вставляется в нижнюю часть кожуха.
5. Стиральная машина по п.4, отличающаяся тем, что камеры подачи воды расположены над контейнером для моющего средства согласованно с соответствующими камерами приема моющего средства.
6. Стиральная машина по п.2, отличающаяся тем, что также имеет разветвляющуюся часть проточных каналов, расположенную на пересечении направлений подачи воды.
7. Стиральная машина, имеющая устройство подачи моющего средства, причем упомянутое устройство подачи моющего средства содержит кожух, имеющий верхнюю и нижнюю части, соединенные друг с другом, и множество впускных отверстий, соединенных с соответствующими трубками подачи воды, контейнер для моющего средства, содержащий камеры приема моющего средства и за счет скользящего движения вставляемый в нижнюю часть и вмещающий в себе моющее средство, и каналы подачи воды, расположенные в верхней части и имеющие проточные каналы для подачи воды в камеры приема моющего средства, отличающаяся тем, что один из проточных каналов имеет регулирующие давление отверстия для регулирования давления воды, поступающей из трубок подачи воды, в заданных пределах значений давления.
РИСУНКИ
MM4A – Досрочное прекращение действия патента СССР или патента Российской Федерации на изобретение из-за неуплаты в установленный срок пошлины за поддержание патента в силе
Дата прекращения действия патента: 20.05.2009
Извещение опубликовано: 27.07.2010 БИ: 21/2010
|
|