|
(21), (22) Заявка: 2005119135/12, 20.06.2005
(24) Дата начала отсчета срока действия патента:
20.06.2005
(30) Конвенционный приоритет:
16.11.2004 (пп.1-14) KR 10-2004-0093730
(43) Дата публикации заявки: 27.12.2006
(46) Опубликовано: 10.06.2007
(56) Список документов, цитированных в отчете о поиске:
DE 19743508 A1, 08.04.1999. EP 0816550 A1, 07.01.1998. JP 2003205193 A1, 22.07.2003. SU 1481303 A1, 23.05.1989.
Адрес для переписки:
129010, Москва, ул. Б.Спасская, 25, стр.3, ООО “Юридическая фирма Городисский и Партнеры”, пат.пов. С.А.Дорофееву
|
(72) Автор(ы):
ПАРК Дзее Хун (KR), КИМ Хиунг Гиоон (KR), ПИО Санг Йеон (KR), ПАРК Сеон Воо (KR), КИМ Хиун Соок (KR), ОАК Сеонг Мин (KR)
(73) Патентообладатель(и):
САМСУНГ ЭЛЕКТРОНИКС КО., ЛТД. (KR)
|
(54) СТИРАЛЬНАЯ МАШИНА С ПАРОГЕНЕРАТОРОМ И СПОСОБ УПРАВЛЕНИЯ ТАКОЙ МАШИНОЙ
(57) Реферат:
Стиральная машина с функцией сушки снабжена парогенератором для распыления пара непосредственно на стираемое белье. Способ управления стиральной машиной с подачей горячего воздуха, нагреваемого сушильным нагревателем, к белью через сушильный короб заключается в том, что нагревают подаваемую воду для стирки, чтобы получить пар, распыляют полученный пар на белье через сушильный короб, чтобы выполнить операцию стирки, определяют, выполнена ли операция сушки после операции стирки или нет, и выполняют операцию осушения с использованием сушильного вентилятора для удаления влаги, остающейся в сушильном коробе, в случае, если определено, что операция сушки не выполнялась. Данный способ позволяет улучшить результат стирки, снизить норму потребления электроэнергии и обеспечить эффективное удаление влаги, остающейся в сушильном коробе, в случае невыполнения операции сушки после операции стирки. 5 н. и 9 з.п. ф-лы, 4 ил.
Устройства и способы, соответствующие настоящему изобретению, относятся к стиральной машине с функцией сушки, в частности к стиральной машине с парогенератором для распыления пара непосредственно на белье и способу управления такой машиной.
Как правило, стиральная машина с функцией сушки (традиционно – стиральная машина барабанного типа) представляет собой устройство сушки белья путем подачи горячего воздуха, нагреваемого сушильным нагревателем, в результате работы сушильного вентилятора к предварительно выстиранному белью. Таким образом, операция сушки выполняется независимо или в связи с операцией стирки после операции отжима.
Корейская патентная публикация № 10-0435241 раскрывает стиральную машину барабанного типа с функцией сушки.
В стиральной машине барабанного типа, раскрытой в вышеупомянутой публикации, в которой операция сушки выполняется после завершения операции отжима, сушильный вентилятор (воздуходувка) создает и распыляет сжатый воздух при условии, что сушильный нагреватель используется для нагрева внутреннего пространства камеры.
Распыляемый сжатый воздух проходит через внутреннее пространство камеры, превращаясь в результате в горячий воздух. Горячий воздух подается к белью во вращающемся барабане и таким образом высушивает влагу, содержащуюся в белье.
Вышеупомянутая обычная стиральная машина барабанного типа имеет высокую эффективность сушки. Однако, так как удаление загрязняющих веществ из белья осуществляется только за счет движения падения белья и моющего средства в процессе стирки, то это ограничивает эффективность операции стирки в обычной стиральной машине барабанного типа.
Чтобы решить вышеупомянутую проблему, был предложен способ повышения температуры воды для стирки с использованием специального нагревателя, устанавливаемого в нижней части бака. Однако, при этом вода для стирки, заполняющая бак, должна нагреваться до температуры, требуемой при стирке белья, и недостатком такого способа является увеличение нормы потребления электроэнергии и полного времени стирки.
Поэтому технической задачей настоящего изобретения стало создание стиральной машины с функцией сушки, которая содержит парогенератор, а также способа управления такой машиной, позволяющего улучшить результат стирки и снизить норму потребления электроэнергии.
Другая задача настоящего изобретения состоит в создании стиральной машины с парогенератором, который позволяет эффективно удалять влагу, остающуюся в сушильном коробе в случае, если операция сушки после завершения операции стирки не выполняется, а также способа управления такой машиной.
Еще одна задача настоящего изобретения состоит в создании стиральной машины с парогенератором, который позволяет быстро повысить температуру воды для стирки и белья путем подачи к ним пара с высокой температурой, а также способа управления такой машиной, позволяющего уменьшить полное время стирки.
Данные технические задачи решаются за счет создания способа управления стиральной машиной с подачей горячего воздуха, нагреваемого сушильным нагревателем, к стираемому белью через сушильный короб, при котором нагревают воду для стирки для получения пара и распыляют полученный пар на белье через сушильный короб для выполнения операции стирки, при этом определяют, выполнена ли операция сушки после операции стирки или нет, и в случае определения невыполнения операции сушки выполняют операцию осушения для удаления влаги, остающейся в сушильном коробе.
Предпочтительно операцию осушения выполняют с использованием сушильного вентилятора.
Также технические задачи решаются за счет того, что в способе управления стиральной машиной с нагревом воды для стирки для получения пара, при котором согласно изобретению распыляют полученный пар на белье через сушильный короб, служащий каналом для подачи горячего воздуха, чтобы выполнить операцию стирки, при этом определяют, выполнена ли операция сушки после операции стирки или нет, и в случае определения невыполнения операции сушки выполняют операцию осушения для удаления влаги, остающейся в сушильном коробе.
Предпочтительно операцию осушения выполняют с использованием сушильного вентилятора.
Технические задачи также решаются за счет создания стиральной машины с сушильным устройством для подачи горячего воздуха, нагреваемого сушильным нагревателем, к белью через сушильный короб для обеспечения сушки белья, содержащей парогенератор, соединенный с сушильным коробом, для нагрева воды для стирки и получения пара.
Предпочтительно парогенератор включает в себя паронагреватель для нагрева воды для стирки для получения пара с высокой температурой, пароподводящий патрубок для подачи пара, получаемого от паронагревателя, и паровой клапан для регулирования подачи воды для стирки, проходящей через паронагреватель.
Предпочтительно пароподводящий патрубок установлен между парогенератором и сушильным коробом.
Предпочтительно на выходе пароподводящего патрубка установлено распылительное сопло для распыления пара, который подается от пароподводящего патрубка внутрь сушильного короба.
Кроме того, технические задачи решаются за счет того, что в способе управления стиральной машиной, осуществляющей операции стирки и сушки, согласно изобретению определяют, осуществлена ли операция сушки после операции стирки или нет, а если определяют, что операция сушки не осуществлена после операции стирки, то осуществляют операцию осушения для удаления влаги, остающейся в стиральной машине.
Предпочтительно операцию сушки осуществляют таким образом, что воздух для сушки подают внутрь стиральной машины для удаления влаги в стиральной машине.
Предпочтительно во время операции сушки воздух для сушки нагревают до получения горячего воздуха, который подают внутрь стиральной машины для удаления влаги, остающейся в стиральной машине.
Технические задачи также решаются за счет создания стиральной машины, которая согласно изобретению содержит основной корпус с барабаном, устройство сушки, содержащее вентилятор для сушки и сушильный короб, и блок управления для управления операциями стирки и сушки, при этом блок управления выполнен с возможностью определения, осуществлена ли операция сушки после операции стирки или нет, и осуществления операции осушения, если определено, что операция сушки не осуществлена после операции стирки, так что осуществляется операция осушения для удаления влаги, остающейся в стиральной машине.
Предпочтительно вентилятор для сушки служит для удаления влаги, остающейся в сушильном коробе или баке, осуществления операции осушения.
Предпочтительно устройство сушки дополнительно содержит сушильный нагреватель для подачи горячего воздуха, и во время операции осушения горячий воздух, подаваемый сушильным нагревателем, подается к сушильному коробу или баку.
Эти и/или другие особенности изобретения станут очевидны и легко понятны из следующего ниже описания примеров осуществления изобретения со ссылкой на прилагаемые чертежи, на которых:
фиг.1 – пространственное изображение стиральной машины, соответствующей примеру варианта осуществления настоящего изобретения;
фиг.2 – продольное сечение стиральной машины, соответствующей примеру варианта осуществления настоящего изобретения;
фиг.3 – блок-схема стиральной машины, соответствующей примеру варианта осуществления настоящего изобретения; и
фиг.4 – блок-схема последовательности операций при реализации способа управления стиральной машиной, соответствующего примеру варианта осуществления настоящего изобретения.
Далее подробные ссылки будут делаться на примеры осуществления настоящего изобретения, не ограничивающие его объема, иллюстрируемые прилагаемыми чертежами, на которых одни и те же позиции относятся к одним и тем же элементам. Рассматриваемые ниже примеры осуществления, описываемые со ссылками на прилагаемые чертежи, приведены для объяснения особенностей настоящего изобретения.
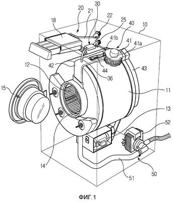
Фиг.1 является пространственным изображением стиральной машины, соответствующим примеру осуществления настоящего изобретения, а фиг.2 – продольным сечением стиральной машины, соответствующим примеру осуществления настоящего изобретения.
Как показано на фиг.1 и 2, стиральная машина, соответствующая примеру осуществления настоящего изобретения, содержит бак 11 в форме барабана под воду для стирки, установленный в основном корпусе 10, и барабан 12 с множеством сливных отверстий, установленный с возможностью вращения в баке 11.
Под баком 11 установлен электродвигатель 13 для вращения барабана 12 в прямом или обратном направлении для выполнения операций стирки, полоскания и отжима, а в нижней части самого бака установлен нагреватель 19 воды для стирки, подаваемой в бак 11, когда пользователь выбирает температуру воды для стирки.
Со стороны передних поверхностей в баке 11 и барабане 12 выполнено окно 14, через которое происходит извлечение белья из основного корпуса 10, и на передней поверхности основного корпуса 10 установлена дверца 15 для открытия и закрытия окна 14.
Над баком 11 установлены распределитель 18 для подачи моющих средств внутрь бака 11, парогенератор 30 для подачи пара внутрь бака 11 и устройство 20 подачи воды, предназначенное для подачи воды в бак 11 и парогенератор 30.
Распределитель 18 моющих средств, включающий в себя контейнер для моющего средства, установлен близко к передней поверхности основного корпуса 10, чтобы пользователь мог без труда поместить моющее средство в распределитель 18.
Устройство 20 подачи воды включает в себя водоподводящий патрубок 21 для подачи воды внутрь бака 11 и водоподводящий клапан 22, установленный в водоподводящем патрубке 21 для регулирования подачи воды в водоподводящий патрубок 21. Причем, водоподводящий патрубок 21 соединен с распределителем 18 моющих средств, чтобы обеспечить подачу поступающей снаружи воды в распределитель 18 моющих средств. Между распределителем 18 моющих средств и баком 11 установлен соединительный патрубок 23, по которому проходящая через распределитель 18 моющих средств вода поступает в бак 11. Соединительный патрубок 23 обеспечивает прохождение воды, подаваемой внутрь бака 11, через распределитель 18 моющих средств и растворение помещенного в распределитель 18 моющего средства в воде с последующей его подачей внутрь бака 11.
Устройство 20 подачи воды дополнительно включает в себя водоподводящий патрубок 24 для подачи воды в парогенератор 30 и в распределитель 18 моющих средств, а также паровой клапан 25, установленный в водоподводящем патрубке 24 для регулирования подачи воды в парогенератор 30.
Устройство 20 подачи воды включает в себя водоподводящий клапан 22 и паровой клапан 25, которые, как указано выше, установлены отдельно друг от друга, однако такая конструкция не ограничивает настоящее изобретение, и устройство 20 подачи воды может включать в себя интегрированную сборку водоподводящего клапана 22 и парового клапана 25 с использованием обычного электрического трех- или четырехходового клапана.
Парогенератор 30 включает в себя U-образный паронагреватель 32, обеспечивающий быстрый нагрев проходящей через него воды и получение пара с высокой температурой, составляющей по меньшей мере 100°C, датчик 34 температуры, установленный на одной стороне парогенератора 30, для измерения температуры парогенератора 30, пароподводящий патрубок 36, идущий от парогенератора 30 к сушильному коробу 42, и выпускное сопло 38, установленное на выходе пароподводящего патрубка 36.
Как указано выше, паронагреватель 32 установлен в парогенераторе 30, однако такая конструкция не ограничивает настоящее изобретение, и паронагреватель 32 может представлять собой внешний нагреватель, установленный с обеспечением контакта с внешней поверхностью парогенератора 30 сверху или снизу или вокруг внешней поверхности парогенератора 30 по его периферии.
Стиральная машина, являющаяся предметом настоящего изобретения, дополнительно содержит сушильное устройство 40, обеспечивающее сушку белья после его отжима. Сушильное устройство 40 включает в себя сушильный вентилятор 41, установленный на верхней поверхности бака 11, сушильный короб 42 для соединения выпускного отверстия 41b сушильного вентилятора 41 с отверстием 45 для впуска воздуха в верхней части люка 14 в баке 11, и конденсирующий короб 43, установленный на задней части бака 11 для соединения воздуховыпускного отверстия 46 в задней части бака 11 с входным отверстием 41а сушильного вентилятора 41.
Сушильное устройство 40 дополнительно включает в себя сушильный нагреватель 44, установленный в сушильном коробе для подачи горячего воздуха внутрь бака 11, и конденсатор (не показан), установленный в конденсирующем коробе 43 для конденсации и удаления влаги, когда влажный пар, получаемый при сушке белья, проходит через конденсирующий короб 43. Рассмотренная выше конструкция сушильного устройства 40 служит для нагрева воздуха, нагнетаемого сушильным вентилятором 41, с помощью сушильного нагревателя 44 и последующей подачи нагретого воздуха внутрь бака 11, что в результате обеспечивает нагрев и сушку белья в баке 11. Кроме того, описанная выше конструкция сушильного устройства 40 служит для удаления влаги из воздуха, когда влажный пар, образующийся при сушке белья, всасывается в сушильный вентилятор 41 через конденсирующий короб 43.
Конденсатор содержит распылительное сопло 53 для охлаждающей воды, установленное в верхней части внутри конденсирующего короба 43 для распыления охлаждающей воды внутри конденсирующего короба 43, и подводящего охлаждающую воду патрубка 54, соединенного с устройством 20 подачи воды для подачи охлаждающей воды к распылительному соплу 53. Описанная выше конструкция конденсатора служит для обеспечения стекания охлаждающей воды, распыляемой соплом 53, вниз по внутренней поверхности конденсирующего короба 43 и увеличения поверхности контакта поднимающейся снизу влаги с охлаждающей водой, что в результате повышает эффективность осушения.
Стиральная машина, соответствующая примеру осуществления настоящего изобретения, дополнительно содержит сливное устройство 50 для выпуска воды из бака 11. Сливное устройство 50 включает в себя сливной патрубок 51, соединенный с нижней частью бака 11, по которому вода из бака 11 выходит наружу, и сливной насос 52, установленный в сливном патрубке 51.
Далее приведено описание процесса работы рассмотренной выше стиральной машины.
При включении стиральной машины после загрузки белья в барабан 12 и заполнении моющего средства в распределитель 18 моющих средств открывается водоподводящий клапан 22 устройства 20 подачи воды и вода для стирки подается в распределитель 18 моющих средств. Моющее средство в распределителе 18 растворяется в воде для стирки. Затем вода для стирки и растворенное моющее средство подаются внутрь бака 11.
По окончании подачи воды для стирки внутрь барабана 12 включается нагреватель 19 воды для стирки в баке 11. По истечении определенного времени и нагрева воды для стирки до температуры, требуемой при стирке белья, включается электродвигатель 13 и барабан 12 начинает вращаться в прямом или обратном направлении.
При этом белье перемещается с помощью подъемных приспособлений на внутренней поверхности барабана 12 и за счет трения о барабан 12 и растворимости моющего средства происходит стирка этого белья.
В случае, когда пользователь выбирает режим стирки с паром, после нагрева воды для стирки специальным нагревателем 19 открывается паровой клапан 25 и вода для стирки начинает подаваться через водоподводящий патрубок 24 в парогенератор 30. В результате, вода для стирки, подаваемая в парогенератор 30, быстро нагревается паронагревателем 32 и это позволяет получить пар с высокой температурой, составляющей по меньшей мере 100°C.
Пар с высокой температурой подается внутрь бака 11 через пароподводящий патрубок 36 и сушильный короб 42 и распыляется на воду для стирки и белье в баке 11. При этом вода для стирки нагревается с помощью специального нагревателя 19.
В результате, температура белья, пропитанного в достаточной степени водой для стирки, содержащей моющее средство, т.е. раствором моющего средства, быстро повышается за счет пара с высокой температурой и раствор моющего средства, пропитывающий белье, находится в активированном состоянии. Далее, по истечении определенного времени и прекращения подачи пара включается электродвигатель 13 и начинается вращение барабана 12, обеспечивающее быстрое удаление загрязняющих веществ из белья за счет трения белья о барабан 12 и активированный раствор моющего средства, а также улучшение результата стирки.
После завершения операции стирки начинается операция полоскания, заключающаяся в выполнении отжима и повторной подаче воды для стирки. В процессе операции полоскания водоподводящий клапан 22 открывается и вода подается внутрь бака 11 через водоподводящий патрубок 21. Сливной насос 52 используется для выпуска воды из бака 11 наружу через сливной патрубок 51.
При выполнении заключительной операции отжима после завершения операции полоскания включается сливной насос 52 и в течение определенного времени барабан 12 вращается с высокой скоростью, обеспечивая тем самым отжим белья.
При выполнении операции сушки после завершения отжима белья, как указано выше, барабан 12 приводится электродвигателем 13 во вращение с малой скоростью, при котором белье, поднимаемое в барабане 12, успевает упасть. В этих условиях при включении сушильного вентилятора 41 воздух в баке 11 начинает циркулировать и, всасываясь в сушильный вентилятор 41 через конденсирующий короб 43, затем выпускается внутрь бака 11 через сушильный короб 42.
При этом воздух втекает из сушильного короба 42, который нагревается сушильным нагревателем 44, в барабан 12, обеспечивая нагрев и сушку белья в барабане 12 горячим воздухом. Когда влажный пар, образующийся в процессе сушки, втекает в конденсирующий короб 43 и циркулирует по сушильному коробу 41, содержащаяся в паре влага конденсируется и удаляется конденсатором из конденсирующего короба 43.
На фиг.3 представлена блок-схема стиральной машины, соответствующей примеру осуществления настоящего изобретения. Стиральная машина содержит блок 100 ввода сигналов, блок 110 измерения уровня воды, блок 120 измерения температуры, контроллер 130 и блок 140 управления.
Блок 100 ввода сигналов позволяет пользователю вводить выбранные технические данные типа режима стирки, температуры стирки, скорости вращения барабана при отжиме и дополнительной операции полоскания, соответствующие типам материалов белья, в контроллер 130. Блок 110 измерения уровня воды измеряет уровень воды для стирки внутри бака 11. В состав блока 120 измерения температуры входит датчик 34 температуры для измерения температуры воды для стирки в баке 11 и температуры парогенератора 30.
Блок 130 управления представляет собой микрокомпьютер для управления стиральной машиной в соответствии с техническими данными, введенными с помощью блока 100 ввода сигналов. Блок 130 управления управляет работой сушильного вентилятора 41 так, чтобы обеспечить удаление влаги, остающейся в сушильном коробе 42 или баке 11 в случае, если операция сушки после завершения операции стирки не выполняется.
Блок 140 управления осуществляет управление электродвигателем 13, нагревателем 19 воды для стирки, водоподводящим клапаном 22, паровым клапаном 25, паронагревателем 32, сушильным вентилятором 41, сушильным нагревателем 44 и сливным насосом 52 на основе вырабатываемых блоком 130 управления соответствующих управляющих сигналов.
Далее приведено подробное описание процесса и результатов работы рассмотренной выше стиральной машины, а также способа управления такой машиной.
На фиг.4 представлена блок-схема последовательности операций при реализации способа управления стиральной машиной, соответствующего настоящему изобретению. Позицией “S” на фиг.4 обозначен этап.
Способ управления стиральной машиной, соответствующий примеру осуществления настоящего изобретения, содержит: этапы (S100S110) подачи воды для стирки внутрь бака 11 при выборе пользователем режима стирки с паром; этапы (S120S130) нагрева воды для стирки, подаваемой внутрь бака 11, с использованием специального нагревателя 19; этапы (S140S150) активирования раствора моющего средства, пропитывающего белье, путем распыления пара с высокой температурой, составляющей по меньшей мере 100°C, на воду для стирки и белье в баке 11, нагреваемые специальным нагревателем 19; этап (S160) выполнения операции стирки с использованием нагревателя 19 воды для стирки и пара в соответствии с режимом стирки, выбранным пользователем; этап (S170) выполнения операций полоскания и отжима после завершения операции стирки; и этапы (S180S210) удаления влаги, остающейся в сушильном коробе 42 или баке 11 в случае, если операция сушки после завершения операции стирки не выполняется.
Далее приведено более подробное описание способа управления описанной выше стиральной машиной.
Когда пользователь выбирает технические данные типа режима стирки (например, режима стирки с паром), температуры стирки, скорости вращения барабана при отжиме и дополнительной операции полоскания, технические данные, выбранные пользователем, вводятся в блок 130 управления через блок 100 ввода сигналов (S100).
При этом блок 130 управления открывает водоподводящий клапан 22, вода для стирки подается в распределитель 18 моющих средств и моющее средство в распределителе 18 моющих средств 18 растворяется в воде для стирки. Затем вода для стирки и растворенное моющее средство подаются в бак 11 (S110).
После подачи определенного количества воды для стирки внутрь бака 11 через водоподводящий патрубок 21 блок 130 управления закрывает водоподводящий клапан 22 и подача воды для стирки в водоподводящий патрубок 21 прекращается.
После завершения подачи воды для стирки блок 130 управления обеспечивает включение специального нагревателя 19, который осуществляет нагрев воды для стирки, заполняющей бак 11 (S120). По результатам измерения времени работы нагревателя 19 воды для стирки определяется, истекло ли определенное время (T1 – время нагрева воды для стирки до температуры, требуемой при выполнении операции стирки с использованием специального нагревателя 19) или нет (S130). В случае определения истечения определенного времени (T1) работа нагревателя 19 воды для стирки прекращается.
После этого блок 130 управления обеспечивает открытие парового клапана 25 и подачу воды для стирки в парогенератор 30 через водоподводящий патрубок 24. При этом вода для стирки, подаваемая в парогенератор 30, быстро нагревается паронагревателем 32 и образует пар с высокой температурой, составляющей по меньшей мере 100°С.
Пар с высокой температурой подается внутрь бака 11 через пароподводящий патрубок 36 и сушильный короб 42 и дополнительно нагревает воду для стирки и белье в баке 11, предварительно нагретые специальным нагревателем 19 (S140).
Так как при реализации способа управления стиральной машиной, соответствующего примеру осуществления настоящего изобретения, вода для стирки нагревается с помощью специального нагревателя 19 и большое количество пара с высокой температурой, составляющей по меньшей мере 100°C, подается внутрь бака 11 через парогенератор 30, способ обеспечивает более быстрое повышение температуры воды для стирки по сравнению с обычным способом, при котором вода для стирки нагревается только специальным нагревателем 19, установленным в нижней части бака 11. Таким образом, полное время стирки значительно уменьшается и количество электроэнергии, потребляемой при нагреве воды для стирки, снижается.
Кроме того, так как при реализации способа управления стиральной машиной, соответствующего примеру осуществления настоящего изобретения, на белье, пропитанное в достаточной степени раствором моющего средства, распыляется пар с высокой температурой, то температура белья быстро повышается. Поэтому время стирки сокращается и моющая способность раствора моющего средства в активированном состоянии, содержащегося в белье, повышается, что позволяет улучшить результаты стирки стиральной машины.
По результатам измерения времени подачи пара паронагревателем 30 определяется, истекло ли определенное время (T2 – полное время работы парогенератора 30 с момента начала прогрева паронагревателя 32, длительность которого составляет приблизительно 6-10 минут) или нет (S150). При определении того, что определенное время (T2) истекло, работа паронагревателя 32 прекращается и подача пара также прекращается.
При прекращении нагрева воды для стирки с использованием специального нагревателя 19 и подачи пара включается электродвигатель 13 и барабан 12 приводится во вращение, в результате которого загрязняющие вещества быстро удаляются из белья за счет трения белья о барабан 12 и активированный раствор моющего средства и обеспечивается выполнение операции стирки с улучшенным результатом стирки (S160).
После завершения операции стирки начинается операция полоскания, заключающаяся в выполнении отжима и повторной подаче воды для стирки в соответствии с выбранными техническими данными, а при выполнении заключительной операции отжима после завершения операции полоскания выполняется операция отжима, в процессе которой барабан 12 вращается с высокой скоростью в течение определенного времени, обеспечивающего выполнение отжима белья (S170).
Так как стиральная машина, соответствующая примеру осуществления настоящего изобретения, имеет конструкцию, в которой пар, получаемый от парогенератора 30, подается внутрь бака 11 через пароподводящий патрубок 36 и сушильный короб 42, то вследствие конденсации влага остается в пароподводящем патрубке 36 и сушильном коробе 42.
К тому же, влага, остающаяся в пароподводящем патрубке 36, который выполнен из резинового шланга, не повреждает пароподводящий патрубок 36.
При выполнении операции сушки после завершения отжима белья влага, остающаяся в сушильном коробе 42, полностью удаляется и поэтому не повреждает сушильный нагреватель 44. С другой стороны, при невыполнении операции сушки после завершения операции стирки для удаления влаги, остающейся в сушильном коробе 42 или баке 11, выполняется операция осушения.
Соответственно, блок 130 управления определяет, выполнена ли операция сушки после операции отжима или нет (S180). В случае определения, что операция сушки не выполнялась, блок 130 управления обеспечивает включение сушильного вентилятора 41 и выполнение операции осушения, в результате которой происходит удаление влаги, остающейся в сушильном коробе 42 или баке 11.
По результатам измерения времени работы сушильного вентилятора 41 блок 130 управления определяет, истекло ли время операции осушения (Т3 – время, требуемое для удаления влаги, остающейся в сушильном коробе 42 или баке 11) или нет (S200). В случае определения истечения определенного времени (Т3) блок 130 управления обеспечивает прекращение работы сушильного вентилятора 41 и прекращение операции осушения (S210).
Несмотря на то, что в примерах осуществления настоящего изобретения описана стиральная машина барабанного типа с функцией сушки, настоящее изобретение этим не ограничивается и может быть использовано применительно к любой стиральной или сушильной машине с возможностью подачи горячего воздуха.
Как следует из приведенного выше описания, особенности настоящего изобретения позволяют создать стиральную машину с функцией сушки, которая содержит парогенератор, установленный в ней для распыления пара непосредственно на белье, без изменения формы и способа управления такой машиной и, таким образом, обеспечивают повышение эффективности стирки и снижение нормы потребления электроэнергии.
Кроме того, так как при невыполнении операции сушки после операции стирки влага, остающаяся в сушильном коробе, эффективно удаляется, то стиральная машина и способ управления такой машиной, соответствующие особенностям настоящего изобретения, позволяют предотвратить повреждение нагревателя, установленного в сушильном коробе.
К тому же, так как для быстрого повышения температуры воды для стирки и белья подается пар с высокой температурой, то стиральная машина и способ управления такой машиной, соответствующие особенностям настоящего изобретения, позволяют сократить полное время стирки и устранить образование складок на белье за счет использования пара.
Несмотря на то, что были раскрыты и описаны примеры осуществления изобретения, специалистам в данной области техники должно быть очевидна возможность внесения изменений, не выходящих за пределы принципов и идеи изобретения, объем которых определяется формулой и ее эквивалентами.
Формула изобретения
1. Способ управления стиральной машиной с подачей горячего воздуха, нагреваемого сушильным нагревателем, к стираемому белью через сушильный короб, при котором нагревают воду для стирки, чтобы получить пар, и распыляют полученный пар на белье через сушильный короб для выполнения операции стирки, при этом определяют, выполнена ли операция сушки после операции стирки или нет, и в случае определения невыполнения операции сушки выполняют операцию осушения для удаления влаги, остающейся в сушильном коробе.
2. Способ по п.1, при котором операцию осушения выполняют с использованием сушильного вентилятора.
3. Способ управления стиральной машиной с нагревом воды для стирки с целью получения пара, при котором распыляют полученный пар на белье через сушильный короб, служащий каналом для подачи горячего воздуха, чтобы выполнить операцию стирки, при этом определяют, выполнена ли операция сушки после операции стирки или нет, и в случае определения невыполнения операции сушки выполняют операцию осушения для удаления влаги, остающейся в сушильном коробе.
4. Способ по п.3, при котором операцию осушения выполняют с использованием сушильного вентилятора.
5. Стиральная машина с сушильным устройством для подачи горячего воздуха, нагреваемого сушильным нагревателем, к белью через сушильный короб для обеспечения сушки белья, содержащая парогенератор, соединенный с сушильным коробом, для нагрева воды для стирки и получения пара.
6. Стиральная машина по п.5, в которой парогенератор включает в себя паронагреватель для нагрева воды для стирки с целью получения пара с высокой температурой, пароподводящий патрубок для подачи пара, получаемого от паронагревателя, и паровой клапан для регулирования подачи воды для стирки, проходящей через паронагреватель.
7. Стиральная машина по п.6, в которой пароподводящий патрубок установлен между парогенератором и сушильным коробом.
8. Стиральная машина по п.6, в которой на выходе пароподводящего патрубка установлено распылительное сопло для распыления пара, который подается от пароподводящего патрубка внутрь сушильного короба.
9. Способ управления стиральной машиной, осуществляющей операции стирки и сушки, при котором определяют, осуществлена ли операция сушки после операции стирки или нет, а если определяют, что операция сушки не осуществлена после операции стирки, то осуществляют операцию осушения для удаления влаги, остающейся в стиральной машине.
10. Способ по п.9, при котором операцию сушки осуществляют таким образом, что воздух для сушки подают внутрь стиральной машины для удаления влаги в стиральной машине.
11. Способ по п.10, при котором во время операции сушки воздух для сушки нагревают до получения горячего воздуха, который подают внутрь стиральной машины для удаления влаги, остающейся в стиральной машине.
12. Стиральная машина, содержащая основной корпус с барабаном, устройство сушки, содержащее вентилятор для сушки и сушильный короб, и блок управления для управления операциями стирки и сушки, при этом блок управления выполнен с возможностью определения, осуществлена ли операция сушки после операции стирки или нет, и осуществления операции осушения, если определено, что операция сушки не осуществлена после операции стирки, так что осуществляется операция осушения для удаления влаги, остающейся в стиральной машине.
13. Стиральная машина по п.12, в которой операция осушения осуществляется таким образом, что вентилятор для сушки служит для удаления влаги, остающейся в сушильном коробе или баке.
14. Стиральная машина по п.12, в которой устройство сушки дополнительно содержит сушильный нагреватель для подачи горячего воздуха и во время операции осушения горячий воздух, подаваемый сушильным нагревателем, подается к сушильному коробу или баку.
РИСУНКИ
MM4A – Досрочное прекращение действия патента СССР или патента Российской Федерации на изобретение из-за неуплаты в установленный срок пошлины за поддержание патента в силе
Дата прекращения действия патента: 21.06.2009
Извещение опубликовано: 27.07.2010 БИ: 21/2010
|