|
(21), (22) Заявка: 2006106237/11, 01.03.2006
(24) Дата начала отсчета срока действия патента:
01.03.2006
(46) Опубликовано: 10.06.2007
(56) Список документов, цитированных в отчете о поиске:
RU 2205114 C1, 27.05.2003. SU 925693 A1, 07.05.1982. SU 1472304 A1, 15.04.1989. US 4498016 A, 05.02.1985.
Адрес для переписки:
140402, Московская обл., г. Коломна, ул. Октябрьской революции, 410, ФГУП ВНИКТИ МПС России
|
(72) Автор(ы):
Бабков Юрий Валерьевич (RU), Варегин Юрий Андреевич (RU), Ким Сергей Ирленович (RU), Клименко Юрий Иванович (RU), Коссов Валерий Семенович (RU), Харитонов Владимир Иванович (RU)
(73) Патентообладатель(и):
Федеральное государственное унитарное предприятие Всероссийский научно-исследовательский и конструкторско-технологический институт подвижного состава Министерства путей сообщения Российской Федерации (ФГУП ВНИКТИ МПС России) (RU)
|
(54) СПОСОБ РЕГУЛИРОВАНИЯ ЭЛЕКТРИЧЕСКОЙ ПЕРЕДАЧИ ТЕПЛОВОЗА
(57) Реферат:
Изобретение относится к железнодорожному транспорту и может быть использовано для регулирования электропередачи тепловозов с автономным тепловым двигателем, тяговым генератором и электродвигателями постоянного тока. Способ регулирования электрической передачи заключается в том, что результат сравнения измеренной мощности с уставкой мощности подают на один вход логического блока. Измеряют разность напряжений на обмотках возбуждения в параллельных цепях тяговых электродвигателей последовательного возбуждения. Измеренную разность дифференцируют с замедлением. Результат дифференцирования подают на другой вход логического блока. Определяют знак результата дифференцирования. Производят в логическом блоке сравнение результата дифференцирования с наперед заданным значением. Устанавливают на выходе логического блока результат сравнения измеренной мощности с уставкой мощности или результат дифференцирования с обратным знаком. На выходе логического блока сигнал интегрируют по времени и принимают за уставку напряжения тягового генератора. Технический результат заключается в повышении тяговых свойств тепловоза в ухудшенных условиях по сцеплению колесо – рельс. 4 ил.
Изобретение относится к железнодорожному транспорту, а именно к способу регулирования электропередачи тепловозов с автономным тепловым двигателем, тяговым генератором и электродвигателями постоянного тока.
Известен способ регулирования электропередачи тепловозов, заключающийся в том, что задают частоту вращения теплового двигателя, приводящего во вращение генератор, измеряют положение дозирующего органа топливоподачи регулятора частоты вращения и нагрузки теплового двигателя, соответствующее текущему значению его частоты вращения, измеряют текущую частоту вращения теплового двигателя, суммируют сигнал, пропорциональный измеренному положению дозирующего органа топливоподачи регулятора частоты вращения и нагрузки теплового двигателя, и сигнал, пропорциональный измеренной частоте вращения теплового двигателя, результат суммирования принимают за уставку, измеряют напряжение тягового генератора, измеряют токи тяговых двигателей, выделяют сигнал, пропорциональный максимальному измеренному току, суммируют сигнал, пропорциональный измеренному напряжению тягового генератора, и сигнал, пропорциональный максимальному измеренному току тягового двигателя, результат суммирования сравнивают с уставкой и по величине рассогласования изменяют ток возбуждения тягового генератора /Б.И.Вилькевич «Автоматическое управление электрической передачей тепловозов» – М.: Транспорт, 1978, с.39-41/.
Недостатком способа является то, что при боксовании одной или нескольких осей локомотива возбуждение генератора изменяют в зависимости от максимального тока одного из тяговых электродвигателей, имеющего в данный момент наименьшую склонность к боксованию, т.е. стабилизируют напряжение тягового генератора.
При появлении хотя бы на короткое время одновременного боксования всех колесных пар локомотива происходит срыв режима стабилизации напряжения и переход боксования в разносное.
Известен способ регулирования электрической передачи тепловоза путем регулирования напряжения тягового генератора, заключающийся в том, что задают частоту вращения теплового двигателя (дизеля), приводящего во вращение генератор, измеряют положение дозирующего органа топливоподачи регулятора частоты вращения и нагрузки теплового двигателя, соответствующее текущему значению его частоты вращения, измеряют напряжение тягового генератора, сравнивают его с величиной уставки напряжения тягового генератора и по величине рассогласования изменяют ток возбуждения генератора, задают положение дозирующего органа топливоподачи регулятора частоты вращения и нагрузки теплового двигателя пропорционально заданной частоте вращения теплового двигателя, сравнивают его с измеренным положением, величину их рассогласования интегрируют по времени и принимают за величину уставки напряжения тягового генератора /SU, авторское свидетельство №925693, Кл. В60L 11/02, опубликованное в 1982/.
Недостатком способа является то, что переходные процессы в электрической передаче мощности имеют колебательный характер, что обусловлено наличием больших постоянных времени в электромеханических элементах системы. Введение корректирующих обратных связей в системе регулирования тяговой электрической передачи улучшает устойчивость системы, но приводит к нарушению принципа формирования характеристик постоянного напряжения тягового генератора, что, в свою очередь, снижает тяговые свойства тепловоза в режимах боксования.
Известен способ регулирования электрической передачи тепловоза, принятый за прототип, устраняющий колебательность в системе регулирования тяговой электрической передачи тепловоза, заключающийся в том, что задают частоту вращения теплового двигателя, приводящего во вращение тяговый генератор, и измеряют положение дозирующего органа топливоподачи регулятора частоты вращения и нагрузки теплового двигателя, соответствующее текущему значению частоты вращения теплового двигателя, задают положение дозирующего органа топливоподачи регулятора частоты вращения и нагрузки теплового двигателя пропорционально заданной частоте вращения теплового двигателя, сравнивают его с измеренным положением, величину их рассогласования интегрируют по времени, измеряют текущую частоту вращения теплового двигателя, измеряют напряжение тягового генератора и сравнивают его с величиной уставки напряжения тягового генератора и по величине рассогласования изменяют ток возбуждения тягового генератора, задают мощность тягового генератора пропорционально измеренной частоте вращения теплового двигателя и суммируют с результатом интегрирования величины рассогласования измеренного и заданного положения дозирующего органа топливоподачи регулятора частоты вращения и нагрузки теплового двигателя, результат суммирования принимают за уставку мощности тягового генератора, перемножают величину уставки напряжения тягового генератора с сигналом, пропорциональным измеренному току тягового генератора, результат перемножения принимают за измеренную мощность тягового генератора и сравнивают с уставкой мощности тягового генератора; результат сравнения интегрируют по времени и принимают за уставку напряжения тягового генератора /RU, Патент №2205114, Кл. B60L 11 /02, 2003 г./.
Недостатком известного способа является то, что в ухудшенных условиях по сцеплению колесо – рельс поддержание близким к постоянному напряжения питания тяговых электродвигателей оказывается недостаточным условием стабилизации режима боксования боксующих колесных пар тепловоза. Боксование колесных пар развивается до интенсивного (разносного).
Техническим результатом предлагаемого изобретения является повышение тяговых свойств тепловоза в ухудшенных условиях по сцеплению колесо – рельс за счет регулирования напряжения тягового генератора тяговой электрической передачи тепловоза.
Указанный технический результат достигается тем, что в способе регулирования тяговой электрической передачи тепловоза задают частоту вращения теплового двигателя, приводящего во вращение тяговый генератор, и измеряют положение дозирующего органа топливоподачи регулятора частоты вращения и нагрузки теплового двигателя, соответствующего текущему значению частоты вращения теплового двигателя, задают положение дозирующего органа топливоподачи регулятора частоты вращения и нагрузки теплового двигателя пропорционально заданной частоте вращения теплового двигателя, сравнивают его с измеренным положением, величину их рассогласования интегрируют по времени, измеряют текущую частоту вращения теплового двигателя, измеряют напряжение тягового генератора и сравнивают его с величиной уставки напряжения тягового генератора и по величине рассогласования изменяют ток возбуждения тягового генератора, задают мощность тягового генератора пропорционально измеренной частоте вращения теплового двигателя и суммируют с результатом интегрирования величины рассогласования измеренного и заданного положения дозирующего органа топливоподачи регулятора частоты вращения и нагрузки теплового двигателя, результат суммирования принимают за уставку мощности тягового генератора, перемножают величину уставки напряжения тягового генератора с сигналом, пропорциональным измеренному току тягового генератора, результат перемножения принимают за измеренную мощность тягового генератора и сравнивают с уставкой мощности тягового генератора, результат сравнения интегрируют по времени и принимают за уставку напряжения тягового генератора, результат сравнения измеренной мощности с уставкой мощности подают на один вход логического блока, измеряют разность напряжений на обмотках возбуждения в параллельных цепях тяговых электродвигателей последовательного возбуждения, измеренную разность дифференцируют с замедлением, результат дифференцирования подают на другой вход логического блока, определяют с помощью логического блока знак результата дифференцирования и производят в логическом блоке сравнение результата дифференцирования с наперед заданным значением, в зависимости от величины и знака результата дифференцирования в логическом блоке переключают каналы управления напряжением тягового генератора и устанавливают на выходе логического блока результат сравнения измеренной мощности с уставкой мощности или результат дифференцирования с обратным знаком, установленный на выходе логического блока сигнал интегрируют по времени и принимают за уставку напряжения тягового генератора.
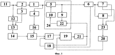
На Фиг.1 представлена блок-схема устройства, реализующего способ.
На Фиг.2 представлена внешняя характеристика тягового генератора, Uг=f(Iг).
На Фиг.3 представлена зависимость разности напряжения на обмотках возбуждения тяговых электродвигателей от времени, U=f(t).
На Фиг.4 представлена переходная функция блока дифференцирования с замедлением, h(t)=f(t), согласованная с Фиг.3.
Устройство (Фиг.1) для реализации предлагаемого способа состоит из теплового двигателя 1, например дизеля, с регулятором 2 частоты вращения и нагрузки, датчика 3 изменения положения дозирующего органа топливоподачи регулятора 2 частоты вращения и нагрузки. Дизель 1 связан с датчиком 4 частоты вращения вала дизеля и с электрической передачей, в которую входит ниже перечисленное оборудование, так сам дизель 1 соединен, например, с тяговым генератором 5 (постоянного тока или соединен с синхронным генератором, выход которого подключен к силовому тяговому выпрямителю). Силовой выход тягового генератора 5 подключен через датчик 6 тока к входам в параллель включенных тяговых электродвигателей 7, 8 постоянного тока последовательного возбуждения. К силовому выходу генератора 5 подключен датчик 9 измерения напряжения. Тяговый генератор 5 соединен с блоком 10 управления током возбуждения генератора.
Выход задатчика 11 частоты вращения дизеля 1, например контроллера машиниста тепловоза, соединен с входом регулятора 2 частоты вращения и нагрузки дизеля 1, с входом функционального преобразователя 12, формирующего на заданной частоте вращения дизеля 1 задание положения дозирующего органа топливоподачи (на черт. не показан) регулятора 2 частоты и нагрузки дизеля 1.
Выход функционального преобразователя 12 соединен с одним из входов блока 13 измерения рассогласования положения дозирующего органа топливоподачи регулятора 2 частоты и нагрузки дизеля 1, другой вход блока 13 соединен с выходом датчика 3 измерения положения дозирующего органа топливоподачи регулятора 2 частоты и нагрузки дизеля 1. Выход блока 13 соединен с входом блока 14 интегрирования величины рассогласования по времени, а выход блока 14 соединен с одним из входов сумматора 15 мощности тягового генератора 5, другой вход которого соединен с выходом функционального преобразователя 16, вход которого соединен с выходом датчика 4 частоты вращения вала дизеля.
Выход сумматора 15 соединен с одним из входов блока 17 измерения рассогласования заданной и измеренной мощности тягового генератора 5, другой вход блока 17 соединен с выходом блока 18 измерения мощности тягового генератора 5.
Выход блока 17 соединен с одним из входов логического блока 19, другой вход которого соединен с выходом блока 20 дифференцирования с замедлением. Выход блока 19 соединен с входом блока 21 интегрирования по времени величины выходного сигнала логического блока 19. Выход блока 21 соединен с одним из входов блока 18 измерения мощности тягового генератора 5 и с одним из входов блока 22 измерения рассогласования напряжения тягового генератора 5. Другой вход блока 22 соединен с выходом датчика 9 напряжения тягового генератора 5, а выход блока 22 соединен с входом блока 10 управления током возбуждения генератора 5. Другой вход блока 18 измерения мощности тягового генератора 5 соединен с выходом датчиков 6 тока этого генератора.
Вход последовательной обмотки возбуждения (на Фиг.1 не показано) тягового электродвигателя 7 соединяют с одним входом блока 23 измерения разности напряжений на обмотках возбуждения в параллельных цепях тяговых электродвигателей 7 и 8, другой вход блока соединяют с входом обмотки возбуждения тягового электродвигателя 8. Выход блока 23 соединяют с входом блока 20 дифференцирования с замедлением.
Блок 22 измерения рассогласования напряжения с блоком 10 управления током возбуждения тягового генератора 5, обмоткой возбуждения и силовой обмоткой тягового генератора 5, датчиком 9 измерения напряжения тягового генератора образуют структуру – регулятор напряжения 24 тягового генератора 5.
Способ осуществляется следующим образом.
Контроллером 11 машиниста задают частоту вращения теплового двигателя 1, например дизеля, приводящего во вращение тяговый генератор 5.
На выходе контроллера 11 машиниста действует кодовый сигнал, пропорциональный заданной частоте вращения дизеля 1, который поступает на вход регулятора 2 частоты вращения и нагрузки дизеля 1, на вход функционального преобразователя 12.
Регулятор 2 частоты и нагрузки удерживает частоту вращения дизеля 1 пропорционально кодовому сигналу задания контроллера 11 машиниста.
Датчиком 3 измеряют положение дозирующего органа топливоподачи регулятора 2 частоты вращения и нагрузки дизеля 1, соответствующего текущему значению частоты вращения и нагрузки дизеля. Выходной сигнал “Lи” датчика 3, пропорциональный положению дозирующего органа топливоподачи регулятора 2 частоты вращения и нагрузки дизеля, поступает на один из входов блока 13 измерения рассогласования положения дозирующего органа топливоподачи регулятора 2 частоты вращения и нагрузки.
Функциональным преобразователем 12 задают положение дозирующего органа топливоподачи регулятора 2 частоты вращения и нагрузки пропорционально заданной частоте вращения дизеля 1, для чего в функциональном преобразователе 12 преобразуют код заданной частоты, поступающий на вход функционального преобразователя 12 с выхода контроллера 11 машиниста в сигнал “Lз” задания положения дозирующего органа топливоподачи регулятора 2, который с выхода функционального преобразователя 12 поступает на другой вход блока 13 измерения рассогласования.
Сравнивают сигнал “Lз” заданного положения дозирующего органа топливоподачи и с измеренным сигналом положения “Lи”, измеренного датчиком 3 измерения положения дозирующего органа топливоподачи в блоке 13 по величине и знаку отклонения. Величина рассогласования L=±(Lз-Lи) с выхода блока 13 поступает на вход блока 14 интегрирования. Величину их рассогласования в блоке 13 интегрируют по времени. Верхний и нижний пределы интегрирования ограничивают. Результат интегрирования, действующий на выходе блока 14 интегрирования, принимают за регулируемую часть задания мощности тягового генератора 5. Верхний и нижний предел интегрирования ограничивают так, чтобы доля заданной мощности, определяемая расхождением заданного и измеренного положения органа топливоподачи, составила не более 30% от уровня свободной мощности дизеля, что улучшает устойчивость работы системы регулирования тяговой передачи.
Датчиком 4 измеряют текущую частоту вращения дизеля 1 и с выхода датчика 4 сигнал, пропорциональный частоте вращения дизеля, подают на вход функционального преобразователя 16.
Функциональным преобразователем 16 задают мощность тягового генератора 5 пропорционально измеренной частоте вращения дизеля 1.
Суммируют результат интегрирования величины рассогласования измеренного и заданного положения дозирующего органа топливоподачи регулятора 2 частоты вращения и нагрузки с сигналом заданной мощности тягового генератора 5, пропорциональной измеренной частоте вращения теплового двигателя, например дизеля 1, для чего с выхода блока интегрирования 14 подают на один из входов сумматора 15 результат интегрирования величины рассогласования измеренного и заданного положения дозирующего органа топливоподачи регулятора 2 частоты вращения и нагрузки, а на другой вход сумматора 15 подают сигнал заданной мощности тягового генератора 5 с выхода функционального преобразователя 16, пропорциональный измеренной частоте вращения теплового двигателя (дизеля 1). Результат суммирования. действующий на выходе сумматора 15, принимают за уставку мощности тягового генератора 5.
Сигнал, действующий на выходе сумматора 15, соответствует свободной мощности дизеля 1. На Фиг.2, построенной в координатах “напряжение Uг тягового генератора 5 от тока 1 г тягового генератора”, заданная свободная мощность дизеля соответствует равнобокой гиперболе “а” при реализации этой свободной мощности дизеля в координатах “напряжение Uг тягового генератора – ток Iг тягового генератора”.
Сигнал выхода сумматора 15 подают на один из входов блока 17 измерения рассогласования, на другой вход которого подают с выхода блока 18 измерения мощности тягового генератора 5 сигнал, пропорциональный измеренной мощности тягового генератора 5.
Сигнал рассогласования измеренной в блоке 18 измерения мощности и сигнал заданной в сумматоре 15 мощности тягового генератора 5 подают с выхода блока 17 измерения рассогласования заданной и измеренной мощности тягового генератора 5 на один из входов логического блока 19, на другой вход которого подают результат дифференцирования с замедлением с выхода блока дифференцирования 20. В зависимости от величины и знака результата дифференцирования, поданного с выхода блока 20 на вход логического блока 19, последний переключает каналы управления напряжением тягового генератора 5 и устанавливает на своем выходе результат сравнения измеренной мощности с уставкой мощности или результат дифференцирования с обратным знаком. Так, если результат дифференцирования, поданный с выхода блока 20 на вход блока 19 не превышает установленную величину, уровень h1, Фиг.4, который соответствует режиму умеренного боксования одной из колесных пар электродвигателя 7 или 8, то на выходе блока 19 действует сигнал рассогласования измеренной в блоке 18 мощности с сигналом заданной в сумматоре 15 мощности тягового генератора 5, который подают с выхода блока 19 на вход блока 21 интегрирования, результат сравнения интегрируют по времени и принимают за уставку напряжения тягового генератора 5.
Величину уставки напряжения тягового генератора 5 изменяют с темпом, определяемым постоянной интегрирования блока 21 интегрирования. Постоянную интегрирования устанавливают дискретно в зависимости от положительного или отрицательного сигнала рассогласования заданной и измеренной мощности генератора 5, действующего на выходе блока 17 измерения рассогласования и действующего, соответственно, на выходе логического блока 19.
Если сигнал, действующий на выходе логического блока 19, положительный, то постоянную времени интегрирования устанавливают одной величины, а если сигнал рассогласования отрицательный, то постоянную времени интегрирования устанавливают другой, меньшей величины.
Сигнал выхода блока 21 подают на вход блока 22 измерения рассогласования напряжения тягового генератора 5 и подают на один из входов блока 18 измерения мощности тягового генератора 5.
Измеряют напряжение тягового генератора 5 датчиком 9 измерения напряжения и подают на другой вход блока 22 измерения рассогласования уставки напряжения с измеренным напряжением тягового генератора 5.
В блоке 22 измерения рассогласования напряжения сигнал, пропорциональный измеренному напряжению тягового генератора 5, сравнивают с величиной уставки напряжения тягового генератора 5 и результат сравнения подают на вход блока 10 управления током возбуждения тягового генератора 5 и по величине рассогласования изменяют ток возбуждения тягового генератора 5. Генератор 5 возбуждается, и на его выходе появляется напряжение, которое подают на вход параллельно включенных тяговых электродвигателей, например, 7 и 8. Число параллельно включенных тяговых электродвигателей может быть равным числу осей локомотива.
Выходное напряжение тягового генератора 5 при быстроизменяющихся процессах (например, умеренном боксовании колесных пар тепловоза, сопровождающегося уменьшением тока нагрузки и реализуемой мощности) можно рассматривать как величину постоянную. На Фиг.2 это отражено серией линий постоянного напряжения, из которых формируется ограничительная внешняя характеристика тягового генератора 5 для режима постоянной мощности генератора – Рг=const.
Тяговые двигатели 7 и 8 воспринимают электрическую нагрузку, и на выходе тягового генератора 5 действует некоторый ток нагрузки, который замеряют датчиком 6 тока и сигнал с выхода датчика 6 тока, пропорциональный току нагрузки, подают на другой вход блока 18 измерения мощности тягового генератора 5.
В блоке 18 перемножают величину уставки напряжения тягового генератора 5 с сигналом, пропорциональным измеренному току тягового генератора 5, и результат перемножения принимают за измеренную мощность тягового генератора и сравнивают в блоке 17 измерения рассогласования с уставкой мощности тягового генератора 5.
Измерение мощности тягового генератора 5 производят с упреждением.
Величина упреждения определяется электрическими постоянными времени блока 22 измерения рассогласования напряжения, блока 10 управления током возбуждения тягового генератора 5, обмотки возбуждения и силовой обмотки тягового генератора 5, датчика 9 измерения напряжения тягового генератора, образующих структуру – регулятор напряжения 24 тягового генератора 5.
Упреждение измерения мощности тягового генератора улучшает устойчивость работы регулятора напряжения 24 генератора 5 и системы регулирования тяговой электрической передачи тепловоза в целом.
Выходное напряжение тягового генератора 5 стабилизируется, регулятор напряжения 24 работает с минимальным статизмом, что способствует улучшению тяговых свойств тепловоза в режимах возникающего боксования.
Равновесие в системе регулирования тяговой электрической передачи устанавливается следующим образом.
Если задана величина мощности дизеля 1, приводящего во вращение тяговый генератор 5, то ограничение по заданной мощности дизеля 1 может быть представлено равнобокой гиперболой “а”, наложенной на линии постоянного напряжения в координатах “напряжение Uг генератора – ток Iг генератора” – Uг=f(Iг) (Фиг.2).
Ток тягового генератора 5 определяется, преимущественно, весом поезда и величиной подъема на элементе профиля, на котором работает тепловоз.
Величина тока генератора 5 может быть равной Iг1. Напряжение тягового генератора Uг, поддерживаемое контуром регулирования напряжения, может быть выше равновесного значения Uг1, ограниченного равнобокой гиперболой “а” (Фиг.2) для режима Рг=const. Измеренная мощность тягового генератора 5 окажется больше заданного значения. Величина рассогласования мощности на выходе блока 17 и, соответственно, на выходе логического блока 19 имеет отрицательное значение. Блок 21 интегрирования устанавливает максимальным темпом новое меньшее значение уставки напряжения тягового генератора 5. Напряжение тягового генератора 5 уменьшается, уменьшается и мощность на выходе тягового генератора 5. Равновесие в системе установится при неизменном Iг1, когда положение линии постоянного напряжения будет соответствовать точке “d” на равнобокой гиперболе “а” (Фиг.2).
Если ток тягового генератора 5 равен Iг1, а напряжение Uг тягового генератора 5 может быть ниже равновесного значения ограниченного равнобокой гиперболой “а” (Фиг.2) для режима Рг=const – линия Uг1.
Измеренная мощность тягового генератора 5 окажется меньше заданного значения. Величина рассогласования мощности на выходе блока 17 и, соответственно, на выходе логического блока 19 имеет положительное значение. Блок 21 интегрирования устанавливает с минимальным темпом новое большое значение уставки напряжения тягового генератора 5. Напряжение тягового генератора 5 увеличивается, увеличивается и мощность на выходе тягового генератора 5.
Равновесие в системе устанавливается при неизменном Iг1, когда положение линии постоянного напряжения Uг1 будет соответствовать точке “d” на равнобокой гиперболе “а” (Фиг.2).
Аналогично работает система регулирования при формировании внешней характеристики тягового генератора 5 при изменении величины подъема на элементе профиля пути или задаваемой частоты вращения дизеля 1.
Этот способ позволяет осуществить устойчивую работу тепловоза с полной мощностью дизеля 1 и постоянными мощностями, соответствующими линиями наибольшей экономичности, а также реализовать принцип поддержания квазипостоянного напряжения на тяговых электродвигателях 7 и 8 в режимах умеренного боксования, что улучшает тяговые свойства тепловоза.
Способ регулирования электрической передачи тепловоза по принципу поддержания квазипостоянного напряжения тягового генератора в режимах боксования колесных пар тепловоза не устраняет развитие боксования колесных пар тепловоза из умеренного боксования в интенсивное (разносное) в условиях существенного уменьшения коэффициента сцепления колесо – рельс.
Предлагаемый способ регулирования электрической передачи тепловоза устраняет развитие режима боксования колесных пар тепловоза из умеренного боксования в интенсивное (разносное), для этого блоком 23 измерения разности напряжения на обмотках возбуждения тяговых электродвигателей измеряют разность напряжений на обмотках возбуждения в параллельных цепях тяговых электродвигателей 7 и 8 последовательного возбуждения. При развитии режима боксования, например, колесной пары тягового электродвигателя 7, интенсивно уменьшается ток тягового электродвигателя 7 и уменьшается падение напряжения на его обмотке возбуждения и увеличивается разность U напряжения на обмотках возбуждения тяговых электродвигателей 7 и 8, которая поступает на вход блока 23 измерения разности напряжения на обмотках возбуждения тяговых электродвигателей 7 и 8. Измеренную блоком 23 разность напряжений U подают на вход блока 20 дифференцирования и дифференцируют по принципу дифференцирования с замедлением. Дифференцирование с замедлением позволяет получить на выходе блока 20 сигнал, который определяет скорость, знак и величину изменения разности напряжения на обмотках возбуждения тяговых электродвигателей 7 и 8 в режиме развивающегося боксования колесной пары электродвигателя 7. На Фиг.3 представлена зависимость разности напряжения U на обмотках возбуждения тяговых электродвигателей 7 и 8 от времени ( U=f(t)) в режиме развивающегося боксования колесной пары электродвигателя 7 (характеристика Б) и в режиме прекращения боксования (характеристика В).
На Фиг.4 представлены переходные функции h(t)=f(t) блока 20 дифференцирования с замедлением при реакции на скачок изменения измеренной разности напряжения ( U1, Фиг.3) на обмотках возбуждения тяговых электродвигателей 7 и 8 в начале развития режима боксования колесной пары электродвигателя 7 в момент времени t1 и при реакции на скачок изменения измеренной разности напряжения ( U1, Фиг.4) на обмотках возбуждения тяговых электродвигателей 7 и 8 при прекращении режима боксования колесной пары электродвигателя 7 в момент времени t2.
Результат дифференцирования с выхода блока 20 подают на другой вход логического блока 19. С помощью логического блока 19 определяют знак результата дифференцирования, положительный при увеличении разности напряжений, или отрицательный при уменьшении разности напряжений на обмотках возбуждения, и производят в логическом блоке 19 сравнение результата дифференцирования с наперед заданным значением (уровень h1, Фиг.4), которое соответствует режиму умеренного боксования колесной пары тепловоза.
При численном значении результата дифференцирования, превышающем наперед заданное значение, уровень h1 (Фиг.4), и положительном результате дифференцирования в зависимости от величины знака результата дифференцирования в логическом блоке 19 переключают канал управления напряжением тягового генератора 5 с управления по результату сравнения, осуществленному блоком 17, на управление по результату дифференцирования и устанавливают на выходе логического блока 19 отрицательное значение результата дифференцирования. Блок 17 в регулировании напряжения тягового генератора 5 не участвует. Регулирование напряжения тягового генератора 5 по отклонению мощности заменяют регулированием напряжения тягового генератора 5 по результату дифференцирования.
Отрицательный сигнал управления с выхода блока 19 поступает на вход блока 21 интегрирования, который с ускоренным темпом устанавливает на своем выходе сигнал, который принимают за уменьшенную уставку напряжения тягового генератора 5, которая поступает на один из входов блока 22 измерения рассогласования напряжения тягового генератора 5 и вход блока 18 измерения мощности. Поскольку логический блок 19 произвел переключение сигналов регулирования напряжением тягового генератора 5 результат измерения мощности, произведенный блоком 18 для регулирования напряжения тягового генератора 5, не используется.
На другой вход блока 22 подают сигнал с выхода датчика 9 измерения напряжения тягового генератора 5. Результат сравнения с выхода блока 22 подают на вход блока 10 управления током возбуждения тягового генератора 5 и по величине рассогласования изменяют ток возбуждения тягового генератора 5. Ток возбуждения тягового генератора 5 уменьшается, т.к. уставка напряжения тягового генератора, действующая на выходе блока 21 интегрирования, уменьшается, потому что на входе блока 21 действует отрицательный сигнал результата дифференцирования, уменьшается и напряжение на выходе тягового генератора 5.
Уменьшение напряжения на выходе тягового генератора 5 производится до тех пор, пока на выходе блока 20 дифференцирования результат дифференцирования сохраняет положительное значение, и численное значение результата дифференцирования превышает установленное в блоке 19 наперед заданное значение, уровень h1 (Фиг.4).
Уменьшение напряжения на выходе тягового генератора 5 и на входе тяговых электродвигателей 7 и 8 замедляет, а затем и устраняет боксование боксующей колесной пары тягового электродвигателя 7. Токи тяговых электродвигателей 7 и 8 выравниваются, разность падения напряжения на обмотках возбуждения тяговых электродвигателей 7 и 8 уменьшается, изменяется знак результата дифференцирования на выходе блока 20. Логический блок 19 производит переключение управления напряжением тягового генератора 5 с управления по результату дифференцирования на управление по отклонению мощности, для чего сигнал результата дифференцирования, действующий на выходе блока 19, блокируется, а сигнал результата сравнения заданной и измеренной мощности, действующий на выходе блока 17, устанавливается на выходе логического блока 19.
Способ регулирования электрической передачи устанавливает на выходе тягового генератора 5 напряжение, соответствующее заданной постоянной мощности дизель-генератора, устраняет возможность развития интенсивного боксования колесных пар тепловоза, что позволяет повысить тяговые свойства тепловоза в ухудшенных условиях по сцеплению колесо – рельс.
Предлагаемый способ испытан с применением унифицированной системы управления электроприводом тепловоза (УСТА) на тепловозе типа ТЭ116 и показал положительные результаты.
Формула изобретения
Способ регулирования электрической передачи тепловоза, заключающийся в том, что задают частоту вращения теплового двигателя, приводящего во вращение тяговый генератор, и измеряют положение дозирующего органа топливоподачи регулятора частоты вращения и нагрузки теплового двигателя, соответствующее текущему значению частоты вращения теплового двигателя, задают положение дозирующего органа топливоподачи регулятора частоты вращения и нагрузки теплового двигателя пропорционально заданной частоте вращения теплового двигателя, сравнивают его с измеренным положением, величину их рассогласования интегрируют по времени, измеряют текущую частоту вращения теплового двигателя, измеряют напряжение тягового генератора и сравнивают его с величиной уставки напряжения тягового генератора и по величине рассогласования изменяют ток возбуждения тягового генератора, задают мощность тягового генератора пропорционально измеренной частоте вращения теплового двигателя и суммируют с результатом интегрирования величины рассогласования измеренного и заданного положений дозирующего органа топливоподачи регулятора частоты вращения и нагрузки теплового двигателя, результат суммирования принимают за уставку мощности тягового генератора, перемножают величину уставки напряжения тягового генератора с сигналом, пропорциональным измеренному току тягового генератора, результат перемножения принимают за измеренную мощность тягового генератора и сравнивают с уставкой мощности тягового генератора, результат сравнения интегрируют по времени и принимают за уставку напряжения тягового генератора, отличающийся тем, что результат сравнения измеренной мощности с уставкой мощности подают на один вход логического блока, измеряют разность напряжений на обмотках возбуждения в параллельных цепях тяговых электродвигателей последовательного возбуждения, измеренную разность дифференцируют с замедлением, результат дифференцирования подают на другой вход логического блока, определяют с помощью логического блока знак результата дифференцирования и производят в логическом блоке сравнение результата дифференцирования с наперед заданным значением, в зависимости от величины и знака результата дифференцирования в логическом блоке переключают каналы управления напряжением тягового генератора и устанавливают на выходе логического блока результат сравнения измеренной мощности с уставкой мощности или результат дифференцирования с обратным знаком, установленный на выходе логического блока сигнал интегрируют по времени и принимают за уставку напряжения тягового генератора.
РИСУНКИ
PC4A – Регистрация договора об уступке патента СССР или патента Российской Федерации на изобретение
Прежний патентообладатель:
Федеральное государственное унитарное предприятие Всероссийский научно-исследовательский и конструкторско-технологический институт подвижного состава Министерства путей сообщения Российской Федерации
(73) Патентообладатель:
Открытое акционерное общество “Научно-исследовательский и конструкторско-технологический институт подвижного состава”
Договор № РД0041905 зарегистрирован 10.10.2008
Извещение опубликовано: 20.11.2008 БИ: 32/2008
|