|
(21), (22) Заявка: 2002111868/06, 23.08.2001
(24) Дата начала отсчета срока действия патента:
23.08.2001
(30) Конвенционный приоритет:
06.09.2000 US 09/657,632
(43) Дата публикации заявки: 27.11.2003
(46) Опубликовано: 27.05.2007
(56) Список документов, цитированных в отчете о поиске:
US 4891948 А, 09.01.1990. US 5347466 А, 13.09.1994. US 6102958 A, 15.08.2000. US 4297848 A, 03.11.1981. US 4031404 A, 21.06.1977. SU 1054556 A, 15.11.1983. SU 1740705 A, 15.06.1992. SU 201433 A, 08.09.1967. RU 2094620 C1, 27.10.1997.
(85) Дата перевода заявки PCT на национальную фазу:
06.05.2002
(86) Заявка PCT:
US 01/26267 (23.08.2001)
(87) Публикация PCT:
WO 02/20950 (14.03.2002)
Адрес для переписки:
129010, Москва, ул. Б.Спасская, 25, стр.3, ООО “Юридическая фирма Городисский и Партнеры”, пат.пов. Г.Б. Егоровой, рег.№ 513
|
(72) Автор(ы):
ГРЭЙЧЕН Кэтрин Мэри (US), КВУАЙЛ Джеймс Петрик (US), САМНЕР Уилльям Джеймс (US)
(73) Патентообладатель(и):
ДЖЕНЕРАЛ ЭЛЕКТРИК КОМПАНИ (US)
|
(54) СПОСОБ ПРОВЕДЕНИЯ АНАЛИЗА ЭФФЕКТИВНОСТИ И ЗАТРАТ ДЛЯ ЭНЕРГОБЛОКА, СИСТЕМА ДЛЯ ЕГО ОСУЩЕСТВЛЕНИЯ (ВАРИАНТЫ) И СЧИТЫВАЕМАЯ КОМПЬЮТЕРОМ СРЕДА ЗАПИСИ С ЗАПИСАННОЙ ПРОГРАММОЙ
(57) Реферат:
Изобретение предназначено для проведения анализа эффективности и затрат энергоблока. Система содержит логический узел сбора данных о текущем состоянии, который получает множество переменных текущего состояния для энергоблока. Логический узел сбора расчетных постоянных получает множество расчетных постоянных для энергоблока. Логический узел анализа вычисляет эксплуатационную эффективность энергоблока. Способ включает получение множества переменных текущего состояния для энергоблока и получение множества расчетных постоянных для энергоблока. С учетом переменных текущего состояния и расчетных постоянных вычисляют эксплуатационную эффективность энергоблока. Изобретение позволяет снизить трудоемкость проведения анализа эффективности и затрат энергоблока. 4 н. и 18 з.п. ф-лы, 15 ил.
ОБЛАСТЬ ТЕХНИКИ
Настоящее изобретение относится к анализу эффективности и затрат энергетических установок, в частности к системе и способу анализа эффективности и влияния на затраты при работе паровой турбины во время проверок парового тракта.
ПРЕДШЕСТВУЮЩИЙ УРОВЕНЬ ТЕХНИКИ
Оценка эффективности и влияния на затраты эффективности энергетической установки на паровой турбине является сложным, трудоемким процессом. Обслуживающий персонал по вопросам производительности типично осматривает площадки по выработке электроэнергии во время плановых остановок для исследования состояния паровых турбин и выдачи рекомендаций по проведению технического обслуживания для повышения эффективности и снижения эксплуатационных затрат паровой турбины. Чтобы повысить эффективность и, таким образом, снизить эксплуатационные затраты паровой турбины следует вычислять эффективность каждой ступени паровой турбины. Если для каждой ступени известны текущие коэффициенты эффективности, следует использовать установленные рекомендации и приблизительные оценки в отношении того, какое техническое обслуживание и/или ремонт должен быть выполнен на каждой секции турбины, и определить влияние технического обслуживания и/или ремонта на эффективность турбины и эксплуатационные затраты.
Так как площадки по выработке электроэнергии могут иметь ограниченные бюджеты на техническое обслуживание, им может потребоваться несколько альтернативных предложений. Во-первых, необходимо определить выгодность затрат. Выполняющий проверку специалист должен вычислить эффективность паровой турбины на основе измерений зазоров, образованных в результате износа во время работы турбины, и других изменений в турбине по сравнению с первоначальным расчетным состоянием. Эффект изменений при этих измерениях требует выполнения программ по инженерному анализу для вычисления влияния на эффективность турбины. Подготовка входных данных для программ по инженерному анализу часто является трудоемким и подверженным ошибкам процессом.
Выполняющий проверку специалист обычно готовит подробный отчет для площадки с электроэнергетической системой, определяющий состояние энергетической установки на паровой турбине и дающий рекомендации по техническому обслуживанию и ремонту. Этот отчет включает обследования и результаты инженерного анализа, выполненные для обоснования рекомендаций. Подготовка отчета, включающая форматирование для печати, является трудоемким процессом.
Отчеты для площадок по выработке электроэнергии представлялись в виде черновиков, отпечатанных на бумаге портативным принтером, за которыми следовали окончательные копии, отпечатанные на цветных принтерах и посылаемые по почте из центрального органа.
Известен энергоблок с комбинированным циклом и генератор для выработки тепла, имеющий улучшенный контроль температуры (см., например, патент США 4031404, 1977 года). Энергоблок с комбинированным циклом содержит газопаровую турбину и парогенератор для получения тепла от выхлопных газов газовой турбины и для использования полученного тепла для производства пара и подачи его в паровую турбину. Для изменения потока топлива в камеру дожигания определяют температуру выхлопных газов, регулируют подачу топлива посредством топливного клапана, посредством чего осуществляют управление температурой выхлопных газов и соответственно перегретого пара. Кроме того, вручную формируют блокирующие сигналы для предотвращения падения температуры пара ниже заданного значения и для предотвращения повышения температуры и давления перегретого пара выше максимального заданного значения.
В патенте US 4297848 (1981) раскрыт способ оптимизации эффективности энергоблока паровой турбины. Способ предназначен для улучшения эффективности энергоблока паровой турбины путем управления давлением пара, проходящего через дроссель, и поддержания его на заданном уровне.
В патенте US 4891948 (1990) раскрыт монитор для контроля работы парогенератора. Монитор обеспечивает индикацию экономических потерь, эффективности, отклонений при выработке тепла, а также потерь при работе системы при заданном управляемом давлении и температуре. Сигналы температуры и давления формируются в различных точках системы одновременно с сигналом управления положением клапана и электрическим выходным сигналом электрического генератора. Эти данные обрабатываются для получения требуемых показателей работы парогенератора.
В патенте US 5347466 (1994) раскрыты способ и устройство для моделирования и оптимизации работы энергоустановки. Система содержит множество блоков для моделирования работы отдельных элементов и расчета стоимости работы системы в целом.
В патенте 6098009 (2000) раскрыты способ и устройство для управления турбомашиной. Формируют сигнал, в частности сигнал, обычно подаваемый на контроллер в качестве управляемой переменной, и дополнительные сигналы, характеризующие работу цепи установки, формируют другое множество сигналов и сравнивают указанные множества сигналов.
В патенте US 6102958 (2000) раскрыта система управления с переменной разрешающей способностью. Система определяет оптимальные входные сигналы, с использованием анализа собранных данных с переменной разрешающей способностью. Система не использует заданную математическую модель или алгоритм для определения процесса в условиях множественных переменных.
КРАТКОЕ ИЗЛОЖЕНИЕ СУЩЕСТВА ИЗОБРЕТЕНИЯ
В основу настоящего изобретения поставлена задача создания способа и устройства, которые позволяют осуществить оценку энергоблока, включая различные альтернативные рабочие состояния и установки. Особый интерес среди альтернативных переменных при работе генератора, которые могут быть проверены, представляют собой переменные открытого или закрытого состояния турбины, причем указанные переменные открытого и закрытого состояния могут включать зазоры, поток ступени и поправочные коэффициента на повреждение сопел и рабочих лопаток турбины.
Поставленная задача решена путем создания способа проведения анализа эффективности и затрат для энергоблока, заключающегося в том, что
получают множество переменных текущего состояния энергоблока,
получают множество альтернативных целевых переменных энергоблока, включая переменные открытого или закрытого состояния турбины,
получают множество расчетных постоянных для энергоблока,
вычисляют эксплуатационную эффективность энергоблока на основе полученного множества переменных текущего состояния, множества альтернативных целевых переменных и множества расчетных постоянных энергоблока.
Полезно, чтобы для получения множества переменных текущего состояния осуществляли получение множества переменных работы ступени энергоблока, а для получения множества расчетных постоянных осуществляли получение множества расчетных постоянных ступени энергоблока.
Полезно, чтобы для вычисления эксплуатационной эффективности энергоблока осуществляли вычисление эксплуатационной эффективности между каждой ступенью множества переменных ступени энергоблока и вычисление эксплуатационной эффективности между каждой ступенью множества расчетных постоянных ступени упомянутого энергоблока.
Целесообразно, чтобы для получения множества альтернативных целевых переменных работы осуществляли получение множества альтернативных целевых переменных работы ступени энергоблока.
Полезно, чтобы для вычисления эксплуатационной эффективности энергоблока осуществляли вычисление эксплуатационной эффективности между каждой ступенью множества альтернативных целевых переменных работы ступени энергоблока.
Предпочтительно, чтобы дополнительно вычисляли множество переменных оптимизации, чтобы связать повышенную эффективность энергоблока с затратами на техническое обслуживание для достижения повышенной эффективности, и создавали отчет, указывающий множество переменных оптимизации энергоблока.
Поставленная задача решена также путем создания системы проведения анализа эффективности и затрат для энергоблока, которая содержит
средство сбора множества переменных текущего состояния энергоблока,
средство сбора множества альтернативных целевых переменных энергоблока, включая переменные открытого или закрытого состояния турбины,
средство сбора расчетных постоянных энергоблока,
средство вычисления эксплуатационной эффективности энергоблока на основе полученного множества переменных текущего состояния, множества альтернативных целевых переменных и множества расчетных постоянных энергоблока.
Полезно, чтобы система дополнительно содержала средство сбора множества переменных работы ступени энергоблока и средство сбора множества расчетных постоянных ступени энергоблока.
Полезно также, чтобы средство вычисления эксплуатационной эффективности энергоблока дополнительно содержало средство вычисления эксплуатационной эффективности между каждой ступенью множества переменных работы ступени энергоблока и средство вычисления эксплуатационной эффективности между каждой ступенью множества расчетных постоянных ступени энергоблока.
Целесообразно, чтобы средство сбора множества альтернативных целевых переменных работы энергоблока содержало средство сбора множества альтернативных целевых переменных работы ступени энергоблока.
Полезно, чтобы средство вычисления эксплуатационной эффективности содержало средство вычисления эксплуатационной эффективности между каждой ступенью упомянутого множества альтернативных целевых переменных работы ступени упомянутого энергоблока.
Предпочтительно, чтобы система дополнительно содержала средство вычисления множества переменных оптимизации, чтобы связать повышенную эффективность энергоблока с затратами на техническое обслуживание для достижения повышенной эффективности, и средство для создания отчета, указывающего множество переменных оптимизации энергоблока.
Поставленная задача решена также путем создания системы проведения анализа эффективности и затрат энергоблока, которая содержит
логический блок получения данных текущего состояния, предназначенный для получения множества переменных текущего состояния энергоблока,
логический блок альтернативных целевых переменных, предназначенный для получения множества переменных текущего состояния энергоблока, включая переменные открытого или закрытого состояния турбины,
логический блок получения расчетных постоянных, предназначенный для получения множества расчетных постоянных энергоблока,
логический блок анализа, предназначенный для вычисления эксплуатационной эффективности энергоблока на основе множества переменных текущего состояния энергоблока, множества альтернативных целевых переменных и множества расчетных постоянных энергоблока.
Полезно, чтобы логический блок анализа содержал логический блок вычисления работы ступени, предназначенный для вычисления эксплуатационной эффективности между каждой ступенью множества переменных работы ступени упомянутого энергоблока, и логический блок вычисления расчетных постоянных ступени, предназначенный для вычисления эксплуатационной эффективности между каждой ступенью множества расчетных постоянных энергоблока.
Полезно также, чтобы система содержала логический блок получения целевых переменных, предназначенный для получения множества альтернативных целевых переменных энергоблока.
Предпочтительно, чтобы система содержала логический блок получения целевых переменных ступени, предназначенный для получения множества альтернативных целевых переменных работы ступени энергоблока.
Целесообразно, чтобы система содержала логический блок вычисления целевых переменных ступени, предназначенный для вычисления эксплуатационной эффективности между каждой ступенью множества альтернативных целевых переменных работы ступени энергоблока.
Полезно также, чтобы система содержала логический блок оптимизации вычисления, предназначенный для подсчета множества переменных оптимизации, чтобы связать повышенную эффективность энергоблока с затратами на техническое обслуживание для достижения повышенной эффективности, и логический блок создания отчета, предназначенный для создания отчета, указывающего множество переменных оптимизации для энергоблока.
Поставленная задача решена также путем создания считываемой компьютером среды записи с записанной программой, выполняющей анализ эффективности и затрат для энергоблока, причем упомянутая программа содержит
средство для получения множества переменных текущего состояния энергоблока,
средство для получения множества альтернативных целевых переменных работы энергоблока, включая переменные открытого или закрытого состояния турбины,
средство для получения множества расчетных постоянных энергоблока,
средство для вычисления эксплуатационной эффективности энергоблока на основе полученного множества переменных текущего состояния, множества альтернативных целевых переменных и множества расчетных постоянных энергоблока.
Полезно, чтобы считываемая компьютером среда дополнительно содержала средство для вычисления эксплуатационной эффективности между каждой ступенью множества переменных работы ступени энергоблока и средство для вычисления эксплуатационной эффективности между каждой ступенью множества расчетных постоянных ступени упомянутого энергоблока.
Полезно также, чтобы считываемая компьютером среда дополнительно содержала средство для получения множества альтернативных целевых переменных работы энергоблока и средство для получения множества альтернативных целевых переменных работы ступени энергоблока.
Предпочтительно, чтобы считываемая компьютером среда дополнительно содержала средство вычисления множества переменных оптимизации, чтобы связать повышенную эффективность энергоблока с затратами на техническое обслуживание для достижения повышенной эффективности, и средство для создания отчета, указывающего множество переменных оптимизации для энергоблока.
КРАТКОЕ ОПИСАНИЕ ЧЕРТЕЖЕЙ
Другие признаки и преимущества настоящего изобретения поясняются нижеследующим описанием со ссылками на сопровождающие чертежи, на которых:
фиг.1 изображает блок-схему системы анализа эффективности и затрат согласно изобретению;
фиг.2 – структурную схему системы анализа эффективности и затрат, размещенной на считываемой компьютером среде, например в компьютерной системе, согласно изобретению;
фиг.3 – блок-схему последовательности операций способа анализа эффективности и затрат настоящего изобретения, согласно изобретению;
фиг.4 – блок-схему последовательности операций процесса создания нового проекта, используемого в способе анализа эффективности и затрат согласно изобретению;
фиг.5 – блок-схему процесса составления значений по умолчанию, используемого в способе анализа эффективности и затрат, согласно изобретению;
фиг.6 – блок-схему процесса составления возможных вариантов, используемого в способе анализа эффективности и затрат, согласно изобретению;
фиг.7 – блок-схему процесса загрузки данных, используемого в способе анализа эффективности и затрат, согласно изобретению;
фиг.8 – блок-схему примера процесса выполнения по ступеням в способе анализа эффективности и затрат, согласно изобретению;
фиг.9 – блок-схему процесса создания выходных данных заказчику в способе анализа эффективности и затрат, согласно изобретению;
фиг.10 – блок-схему процесса добавления листа N-уплотнений, используемого в системе и способе анализа эффективности и затрат, согласно изобретению;
фиг.11 – блок-схему процесса добавления листа кольцевой сопловой решетки в системе и способе анализа эффективности и затрат, согласно изобретению;
фиг.12А и 12В – блок-схему процесса нахождения давления кольцевой сопловой решетки, используемого в способе анализа эффективности и затрат, согласно изобретению;
фиг.13 – блок-схему процесса создания сводки заказчику в способе анализа эффективности и затрат, согласно изобретению;
фиг.14 – блок-схему процесса печати выходных данных заказчику в способе анализа эффективности и затрат, согласно изобретению;
фиг.15 – блок-схему процесса печати сводки заказчику в способе анализа эффективности и затрат, согласно изобретению.
ПОДРОБНОЕ ОПИСАНИЕ ПРЕДПОЧТИТЕЛЬНЫХ ВАРИАНТОВ
ВОПЛОЩЕНИЯ ИЗОБРЕТЕНИЯ
На фиг.1 показана структурная схема возможных конфигураций системы. На фиг.1 изображено множество компьютерных систем 5, 6, 16 и 18, которые могут быть подсоединены к энергетической установке 7, т.е. паровой турбине, либо непосредственно, либо через сеть. Сетью может быть телефонная линия, коаксиальный кабель, Эзернет, ЛВС (локальная сеть), глобальная сеть, коммутируемая телефонная сеть общего пользования, интрасеть и/или Интернет 8 и 17. Каждая из компьютерных систем на фиг.1 изображена единственным образом, чтобы подчеркнуть тот факт, что система анализа эффективности и затрат может работать на различных аппаратных платформах. В тех конфигурациях, в которых энергетическая установка 7 на паровой турбине не соединена с компьютерной системой, специалист измеряет и обследует турбину и регистрирует результаты, которые затем вводятся в систему вручную или посредством файлов ввода данных.
Система 50 (фиг.2) анализа эффективности и затрат показана постоянно находящейся в компьютерных системах 5, 6, 16 или 18. Компьютерные системы 5, 6, 16 или 18 обычно содержат процессор 21 и память 22 (например, ОЗУ, ПЗУ, жесткий диск, постоянное запоминающее устройство на компакт-диске и т.д.) с операционной системой 32. Процессор 21 принимает коды и данные из памяти 31 по локальному интерфейсу 23, например шине/шинам. Управление от пользователя может передаваться сигналами с использованием устройств ввода, например манипулятора 24 типа «мышь» и клавиатуры 25. Входные данные воздействия и результирующие выходные данные отображаются на дисплее 26 или принтере (не показан). Система 50 анализа эффективности и затрат может иметь доступ к другим компьютерам и ресурсам в сети, используя модем или сетевую карту 27.
На фиг.2 также показаны приемы способа, которые составляют систему 50 анализа эффективности и затрат. Система 50 анализа эффективности и затрат включает в области 22 памяти следующие операции: операцию 60 создания нового проекта, операцию 80 составления значений по умолчанию, операцию 100 составления возможных вариантов, операцию 120 загрузки данных, операцию 140 выполнения по ступеням, операцию 160 создания выходных данных заказчику, операцию 180 добавления листа N-уплотнений, операцию 200 добавления листа кольцевой сопловой решетки, операцию 220 нахождения давления кольцевой сопловой решетки, операцию 240 создания сводки заказчику, операцию 260 печати выходных данных заказчику и операцию 280 печати сводки заказчику. Базы 33 данных также показаны находящимися постоянно в области 22 памяти. Эти элементы подробно описываются ниже.
Областью 22 памяти может быть, например, электронная, магнитная, оптическая, электромагнитная, инфракрасная или полупроводниковая система, устройство, прибор или среда распространения. Более конкретные примеры области 22 памяти следующие: электрическое соединение (электронная память), имеющее один или несколько проводников, портативная компьютерная дискета (магнитная память), оперативное запоминающее устройство (ОЗУ) (магнитная память), постоянное запоминающее устройство (ПЗУ) (магнитная память), стираемое программируемое постоянное запоминающее устройство (СППЗУ или флэш-память) (магнитная память), оптическое волокно (оптическая память) и портативное постоянное запоминающее устройство на компакт-диске (CD-ROM) (оптическая память).
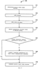
Система 50 (фиг.3) анализа эффективности и затрат позволяет осмотреть энергетическую установку на паровой турбине заказчика для проверки паровых турбин и выдачи рекомендаций по техническому обслуживанию и замене деталей, а также каким образом повысить общую эффективность установки и уменьшить эксплуатационные затраты. Система 50 анализа эффективности и затрат позволяет выполнить ввод данных и рассчитать анализ эффективности и затрат работы паровой турбины в системе. Сначала создают новый проект, используя процесс 60 создания нового проекта. Операция 60 создания нового проекта позволяет пользователю определить переменные площадки паровой турбины, анализируемой системой 50 анализа эффективности и затрат настоящего изобретения. Операция 60 создания нового проекта подробно описывается со ссылкой на фиг.4.
Затем система 50 анализа эффективности и затрат выполняет операцию 80 составления значений по умолчанию. Эта операция приводит к построению интерфейса для загрузки расчетных параметров установки на паровой турбине, подлежащих обработке системой 50 анализа эффективности и затрат. Эта операция также образует интерфейс для сбора данных для текущего состояния и состояния установки на паровой турбине после того, как будет выполнено предлагаемое техническое обслуживание. Требуемые входные данные включают величины, которые наиболее вероятно требуют изменения по отношению к параметрам по умолчанию. Операция 80 составления значений по умолчанию подробно описывается со ссылкой на фиг.5.
Затем выполняется операция 100 составления возможных вариантов. Этот шаг выполняется, если будет представлено более одной комбинации рекомендаций по техническому обслуживанию. Операция составления возможных вариантов образует интерфейс для сбора дополнительных данных, которые представляют собой наиболее вероятные величины, требующие изменения исходной величины, указанной в процессе составления значений по умолчанию для дополнительной конфигурации технического обслуживания. Операция 100 составления возможных вариантов подробно описывается со ссылкой на фиг.6.
Затем выполняется операция 120 загрузки данных, при которой загружают данные для расчетных параметров установки на паровой турбине. Операция 120 загрузки данных позволяет пользователю вводить данные, которые описывают текущее состояние установки на паровой турбине и ожидаемое состояние установки на паровой турбине после ремонта и технического обслуживания. Операция 120 загрузки данных подробно описывается со ссылкой на фиг.7. Далее выполняется операция 140 выполнения по ступеням. При этом формируется файл ввода по ступеням для данных выбранной группы и выбранной ступени. Операция 140 выполнения по ступеням подробно описывается со ссылкой на фиг.8.
Затем выполняется операция 160 создания выходных данных заказчику, которая позволяет пользователю указать состояния и секции установки на паровой турбине для сравнения. Операция 160 создания выходных данных заказчику подробно описывается со ссылкой на фиг.9. Затем выполняется операция 180 добавления листа N-уплотнений. Операция 180 добавления листа N-уплотнений позволяет пользователю указать количество анализируемых N-уплотнений и получить входные данные для выбранного количества N-уплотнений. Операция 180 добавления листа N-уплотнений описывается подробно со ссылкой на фиг.10.
Затем выполняется операция 200 добавления кольцевой сопловой решетки, которая позволяет пользователю указать количество клапанов с кольцевыми сопловыми решетками и максимальное количество кольцевых решеток на клапан и входные данные для каждого клапана. Операция 200 добавления кольцевой сопловой решетки подробно описывается со ссылкой на фиг.11. Затем выполняется операция 220 нахождения давления кольцевой сопловой решетки и рассчитываются оптимизированные промежуточные давления между каждой кольцевой решеткой для каждого клапана, подробно описывается со ссылкой на фиг.12.
Операция 240 создания сводки заказчику позволяет пользователю выбрать секции для включения в выходные данные сводки заказчику, что подробно описывается со ссылкой на фиг.13. Операция 260 печати выходных данных заказчику позволяет пользователю выбрать сравнительный отчет и принтер для вывода и выбора необходимости создания электронного варианта сравнительного отчета. Процесс 260 печати выходных данных заказчику подробно описывается со ссылкой на фиг.14. Последней операцией, выполняемой системой 50 анализа эффективности и затрат, является операция 280 печати сводки заказчику, которая позволяет пользователю выбрать сравнительный итоговый отчет и принтер для вывода и указать, необходимо ли создать электронный вариант сравнительного итогового отчета. Операция 280 печати сводки заказчику подробно описывается со ссылкой на фиг.15.
На фиг.4 изображена блок-схема операции 60 создания нового проекта, который может быть использован в системе 50 анализа эффективности и затрат. Операция 60 создания нового проекта сначала инициализируется на шаге 61. Создается файл нового проекта. На шаге 62 операции 60 создания нового проекта считывает список переменных площадки и добавляет их к файлу проекта, так что пользователь может ввести эти связанные с ними величины позже на шаге 64. Операцию 60 создания нового проекта также составляет лист базовых данных секции на шаге 62. На шаге 63 операция 60 создания нового проекта копирует переменные и комментарии, которые описывают каждую переменную, секции в файл проекта. Операция 60 создания нового проекта также копирует список выходных переменных, необходимых для вычисления влияния на общую эффективность и эффективность секции на шаге 63. Выходные переменные включают список выходных переменных по ступеням, которые выделяются и хранятся в результирующих рабочих группах. Выходные переменные также включают некоторые результаты, которые применяются для всей секции, упоминаемые как общие переменные. Каждая переменная указывает на то, являются ли величины характерными для ступени переменными или общими переменными. Пользователь может добавить в эту рабочую группу дополнительные переменные перед выполнением операции 140 по ступеням, описываемой со ссылкой на фиг.8, для считывания дополнительных величин для текущего проекта.
Затем пользователю предлагается ввести переменные площадки на шаге 64, которые включают название заказчика и идентификатор заказчика, затраты на топливо, общие параметры, включающие номер турбины, выходную мощность турбины в киловаттах, удельный расход тепла в энергоблоке, коэффициент использования установленной мощности, фактор стоимости, количество N-уплотнений, количество клапанов, максимальное количество кольцевых сопловых решеток на клапан и т.д.
Затем на шаге 65 пользователю предлагается определить название для каждой секции. На шаге 66 операция 60 создания нового проекта создает столбец для переменных данных секции для каждого названия секции, которое определил пользователь. Переменные данных секции включают первый и последний номера ступеней, которые должны быть завершены перед определением базовых переменных. Базовыми переменными секции являются расчетные величины для энергоблока на паровой турбине. Базовые переменные секции включают количество оборотов в минуту, давление паровпускной коробки секции, температуру паровпускной коробки секции, энтальпию паровпускной коробки секции, давление на выходе секции, температуру на выходе секции, энтальпию на выходе секции.
Номера ступеней необязательно должны быть уникальными среди групп, и если две группы представляют два потока для одной секции, то номера могут повторяться. Эти номера вводятся на шаге 67, который обеспечивает ввод переменных данных секции. Другие переменные могут быть введены пользователем для этой ступени или указано, что они будут загружены в результате считывания файла ввода по ступеням из другого источника.
На шаге 68 операция 60 создания нового проекта определяет, есть ли еще группы для составления. Если имеются еще группы для составления, операция 60 создания нового проекта возвращается для повторения шагов 63-68. Если больше нет групп для составления, процесс создания нового проекта завершается на шаге 69.
На фиг.5 изображена операция 80 составления значений по умолчанию, которая может быть использована в системе 50 анализа эффективности и затрат. Операция 80 составления значений по умолчанию сначала инициализируется на шаге 81. Затем на шаге 82 процесс 80 составления значений по умолчанию составляет рабочий лист базовых данных ступени, используя переменные данных секции, определенные во время операции 60 создания нового проекта (фиг.4). На шаге 82 операция 80 составления значений по умолчанию также копирует параметры входных данных для всех переменных, используемых в процессе анализа, в рабочий лист базовых данных ступени и затем составляет отдельный столбец для каждой ступени в каждой группе, в котором данные для переменных могут быть введены пользователем. Переменные базовых данных ступени включают поток ступени, тип уноса, тип ступени, параметры сопла, параметры рабочей лопатки турбины, зазоры и параметры отверстия колеса.
Затем на шаге 83 операция 80 составления значений по умолчанию составляет рабочий лист открытых данных секции, используя переменные базовых данных секции, которые включают переменные секции, которые наиболее вероятно отличаются от расчетных величин устройства, анализируемого системой 50 анализа эффективности и затрат настоящего изобретения. Переменные открытых данных секции, которые наиболее вероятно отличаются от расчетного состояния, включают давление группы секции, температуру группы секции, энтальпию группы секции, давление на выходе секции, температуру на выходе секции, энтальпию на выходе секции. На шаге 84 операция 80 составления значений по умолчанию составляет рабочий лист открытых данных ступени, используя переменные данных секции, и копирует переменные, которые наиболее вероятно отличаются от расчетной величины измеряемого устройства. Переменные открытых данных ступени представляют собой величины текущих переменных для ступени энергоблока на паровой турбине. Переменные открытых данных ступени, которые наиболее вероятно отличаются от расчетного состояния, включают, но не ограничиваются ими, зазоры, поток ступени и поправочные коэффициенты на повреждение сопл и рабочих лопаток турбины.
Операция 80 составления значений по умолчанию также составляет отдельный столбец для каждой ступени в каждой группе, в котором данные для этих переменных могут быть введены пользователем на шаге 84. Затем операция 80 составления значений по умолчанию составляет рабочий лист скрытых данных секции, используя переменные базовых данных секции на шаге 85. Эти переменные скрытых данных секции также включают переменные секции, которые наиболее вероятно отличаются от расчетных величин. Переменные скрытых данных секции представляют собой оптимальные величины целевых переменных для энергоблока на паровой турбине. Переменные скрытых данных секции, которые наиболее вероятно отличаются от расчетного состояния, включают давление паровпускной коробки секции, температуру паровпускной коробки секции, энтальпию паровпускной коробки секции, давление на выходе секции, температуру на выходе секции, энтальпию на выходе секции.
На шаге 86 выполняется составление рабочего листа скрытых данных ступени, используя переменные данных секции. Переменные скрытых данных ступени представляют собой оптимальные величины целевых переменных для каждой ступени энергоблока на паровой турбине. Переменные скрытых данных ступени, которые наиболее вероятно отличаются от расчетного состояния, включают зазоры, поток ступени и поправочные коэффициенты на повреждение сопл и рабочих лопаток турбины. В этот момент операция 80 составления значений по умолчанию также копирует переменные данных, которые наиболее вероятно отличаются от расчетных величин, а затем составляет отдельный столбец для каждой ступени в каждой группе, в котором данные для этих переменных могут быть введены пользователем. Операция 80 составления значений по умолчанию затем завершается на шаге 89.
На фиг.6 изображена операция 100 составления возможных вариантов, которая может быть использована в системе 50 анализа эффективности и затрат. Операция 100 составления возможных вариантов позволяет пользователю включить переменные данных, представляющие различные целевые состояния (т.е. альтернативные величины целевых состояний) для сравнения с переменными данных базового состояния (т.е. величинами расчетного состояния), переменными данных открытого состояния (т.е. величинами текущего состояния) и переменными данных скрытого состояния (т.е. величинами целевого состояния). Первым шагом операции 100 составления возможных вариантов является инициализация на шаге 101. Затем операция 100 составления возможных вариантов предлагает пользователю ввести название рабочего листа возможных вариантов на шаге 102. На шаге 103 операция 100 составления возможных вариантов создает новый рабочий лист данных секции, копируя переменные секции в рабочий лист, которые наиболее вероятно отличаются. Переменные данных секции возможных вариантов включают любые из переменных, определенных в конфигурациях переменных открытых или скрытых данных секции. На шаге 104 составляется новый рабочий лист данных ступени с использованием переменных базовых данных секции, копируя переменные ступени возможных вариантов в рабочий лист. Переменные данных ступени возможных вариантов включают любые из переменных, определенных в конфигурациях переменных открытых или скрытых данных ступени. Эти переменные данных секции возможных вариантов включают переменные, которые наиболее вероятно отличаются от расчетных величин. Операция 100 составления возможных вариантов затем на шаге 105 составляет отдельный столбец для каждой ступени в каждой группе, в котором данные для этих переменных могут быть введены пользователем. Операция 100 составления возможных вариантов завершается на шаге 109.
На фиг.7 изображена операция 120 загрузки данных, которая может быть использована в системе 50 анализа эффективности и затрат настоящего изобретения. Операция 120 загрузки данных сначала инициализируется на шаге 121. На шаге 122 операция 120 загрузки данных определяет, доступен ли файл с расчетными данными. Если на шаге 122 определяется, что файл с расчетными данными недоступен, операция 120 загрузки данных переходит на шаг 135 и предлагает пользователю ввести данные для текущего расчетного состояния в листы базовых данных секций и ступени. После ввода данных для расчетного состояния на шаге 135 процесс загрузки данных затем переходит на шаг 137.
Если на шаге 122 определяется, что доступен файл с расчетными данными, операция 120 загрузки данных предлагает пользователю указать выбранную секцию для ввода на шаге 123. Затем операция 120 загрузки данных определяет, указана ли на шаге 124 секция для ввода. Если секция для ввода не была указана, операция 120 загрузки данных возвращается для запроса выбранной секции для ввода на шаге 123. Если на шаге 124 определяется, что секция для ввода была указана, то операция 120 загрузки данных затем запрашивает выбранный файл для ввода на шаге 125. На шаге 126 процесс загрузки данных определяет, был ли выбран файл на шаге 125. Если файл не был выбран для ввода на шаге 125, операция 120 загрузки данных возвращается для повторения шага 125.
Если на шаге 126 определяется, что файл был выбран, тогда операция 120 загрузки данных считывает выбранный файл ввода на шаге 131. На шаге 132 процесс загрузки данных загружает выбранный файл ввода в столбцы рабочего листа для выбранных секций базовых данных секции и ступени. Каждая переменная в файле ввода расчетных данных идентифицируется явно или неявно тегом. Эти теги связаны с каждой переменной на листе данных секции для общих входных переменных и на листе данных ступени для переменных ступени. Операция 120 загрузки данных сначала обрабатывает общие переменные секции и определяет правильную строку на листе базовых данных секции для каждой общей переменной секции, считанной из файла ввода, и затем размещает величину из файла ввода в выбранную строку и столбец, соответствующие текущей рабочей группе.
На шаге 133 операция 120 загрузки данных обрабатывает каждую ступень в файле ввода. Строка для каждой считанной переменной ступени берется из листа базовых данных ступени. Соответствующая величина копируется в выбранную строку и столбец, связанные с текущей ступенью в текущей рабочей группе на листе базовых данных ступени.
На шаге 137 операция 120 загрузки данных позволяет пользователю ввести состояния данных, которые отличаются от расчетных величин. После ввода данных для других состояний, которые отличаются от расчетных величин, операция 120 загрузки данных завершается на шаге 139.
На фиг.8 изображена операция 140 выполнения по ступеням, которая может быть использована в системе 50 анализа эффективности и затрат настоящего изобретения. Операция 140 выполнения по ступеням позволяет пользователю указать одну или несколько комбинаций секций и состояний, подлежащих составлению для последующего анализа. Операция 140 выполнения по ступеням сначала инициализируется на шаге 141. На шаге 142 пользователю предлагается выбрать секцию для выполнения. Пользователь может выбрать одну или несколько секций (групп). На шаге 143 операция 140 выполнения по ступеням определяет, выбрал ли пользователь запрашиваемую секцию для выполнения на шаге 142. Если определяется, что пользователь не выбрал запрашиваемую секцию для выполнения, операция 140 выполнения по ступеням возвращается для повторения шага 142.
Если на шаге 143 определяется, что пользователь выбрал секцию для выполнения, то операция 140 выполнения по ступеням затем предлагает пользователю выбрать состояние для выполнения на шаге 144. Выбираемые состояния включают базовые, открытые, скрытые и все случаи состояний возможных вариантов, составленных пользователем. Пользователь может выбрать более одного состояния. На шаге 145 процесс 140 выполнения по ступеням определяет, было ли выбрано состояние для выполнения или должно ли быть выбрано более одного состояния. Если на шаге 145 определяется, что состояние не было выбрано или что необходимо выбрать еще другие состояния, операция 140 выполнения по ступеням возвращается для повторения шага 144.
Если на шаге 145 определяется, что пользователь выбрал состояние для выполнения, то операция выполнения по ступеням затем составляет комбинации выбранных секций и состояний на шаге 146 посредством образования пар каждой выбранной секции с каждым выбранным состоянием и выбирает первую комбинацию.
На шаге 151 определяется, имеются ли еще другие комбинации секция-состояние для обработки анализом по ступеням. Если на шаге 151 определяется, что для выполнения больше нет комбинаций секция-состояние, то операция 140 выполнения по ступеням завершается на шаге 159.
Если определяется, что необходимо создать еще другие комбинации секция-состояние, операция 140 выполнения по ступеням составляет на шаге 152 новый файл ввода анализа по ступеням или комбинацию текущего состояния секции. Новый файл анализа по ступеням составляется с использованием данных из листа данных секции и ступени выбранного состояния и листа базовых данных секции и ступени для величин, которые не отличаются. Также на шаге 152 операция 140 выполнения по ступеням сначала составляет секцию общих переменных секции файла анализа по ступеням посредством записи тега для каждой непустой переменной, за которым следует величина из листа базовых данных секции. Затем, если текущим состоянием не является базовое состояние и переменная не является пустой на рабочем листе данных секции текущего состояния, тег записывается в файл ввода анализа, за которым следует новая величина. Это позволяет операции 140 по ступеням переопределять величину последней величиной, считанной из файла ввода анализа. Также на шаге 152 операция 140 выполнения по ступеням составляет ввод данных для каждой ступени посредством записи тегов для каждой непустой переменной из листа базовых данных ступени, за которым следует величина переменной для текущей секции. Аналогично, если текущим состоянием не является базовая ступень и переменная не является пустой на рабочем листе данных ступени текущего состояния, тег записывается в файл ввода анализа, за которым следует новая величина.
Операция 140 выполнения по ступеням затем обрабатывает новый файл ввода на шаге 153. Также обрабатывается файл вывода анализа по ступеням для считывания выходных переменных (идентифицированных на фиг.4) и хранения выходных данных на новом рабочем листе. Выбирается следующая комбинация секции-состояния. Операция 140 выполнения по ступеням затем возвращается для повторения шага 151.
На фиг.9 изображена операция 160 создания выходных данных заказчику, который может быть использован в системе 50 анализа эффективности и затрат настоящего изобретения. Операция 160 создания выходных данных заказчику позволяет пользователю выбрать одну или несколько операций сравнения. В этот конкретный момент сделанные сравнения включают потери эффективности секции, потери мощности установки в киловаттах, потери тепловой мощности и затраты на топливо вследствие потерь. В этом примере потери могут быть рассчитаны для сопла, рабочей лопатки, концевой протечки, протечки у хвостовика лопатки и концевой утечки через зазор между корпусом и валом турбины, а также для других случаев.
Операция 160 создания выходных данных заказчику начинается инициализацией на шаге 161. На шаге 162 операция 160 создания выходных данных заказчику предлагает пользователю указать сравниваемые состояния. На шаге 163 определяется, были ли выбраны состояния для сравнения. Если на шаге 163 определяется, что не были выбраны состояния для сравнения, операция 160 создания выходных данных заказчику возвращается для повторения шага 162.
Если на шаге 163 определяется, что были выбраны запрашиваемые состояния для сравнения, то операция 160 создания выходных данных заказчику предлагает пользователю выбрать секции для сравнения на шаге 164. На шаге 165 определяется, были ли выбраны запрашиваемые секции для сравнения. Если на шаге 165 определяется, что не были выбраны секции для сравнения, операция 160 создания выходных данных заказчику возвращается для повторения шага 164. Если на шаге 165 определяется, что были выбраны секции для сравнения, то операция 160 создания выходных данных заказчику тогда составляет комбинации секций сравнения состояний на шаге 166.
На шаге 171 операция 160 создания выходных данных заказчику определяет, имеются ли еще другие комбинации для сравнения. Если на шаге 171 определяется, что для сравнения больше нет комбинаций, то операция 160 создания выходных данных заказчику тогда завершается на шаге 179.
Однако, если на шаге 171 определяется, что имеются еще другие комбинации для сравнения, то операция 160 создания выходных данных заказчику выполняет указанные сравнения на шаге 172. Операция 160 создания выходных данных заказчику сравнивает выходные результаты двух состояний сравнения, например базового и скрытого для выбранной секции. Разность между первым и вторым состояниями вычисляется для выбранных выходных переменных для каждой ступени, в которой измеряется производительность. Затем представляющие интерес величины, такие как потери тепловой мощности и затраты на топливо вследствие потерь, вычисляются из разности и общих переменных площадки, введенных на шаге 62 (фиг.4). Когда все ступени будут вычислены, вычисляется влияние на всю группу (секцию).
На шаге 173 операция 160 создания выходных данных заказчику составляет выходные отчеты, используя данные сравнения, выполненного на шаге 172. Выходные отчеты включают таблицы, суммирующие влияние на производительность в единицах основных величин, таких как процент потерь эффективности секции, потери тепловой мощности, затраты на топливо вследствие потерь для основных частей секции. Затраты на топливо вследствие потерь основных частей включают потери от сопла, потери от рабочей лопатки, концевую протечку, концевую утечку через зазор между корпусом и валом турбины, протечку у хвостовика лопатки и другие потери. Выбирается следующая комбинация секция-состояние, и операция 160 создания выходных данных заказчику тогда возвращается для повторения шага 171.
На фиг.10 изображена операция 180 добавления N-уплотнений, которая может быть использована в системе 50 анализа эффективности и затрат настоящего изобретения. Операция 180 добавления N-уплотнений позволяет пользователю определить количество N-уплотнений для анализа и создать требуемые листы входных данных для анализа N-уплотнений.
Операция 180 добавления N-уплотнений сначала инициализируется на шаге 181. На шаге 182 операция 180 добавления N-уплотнений предлагает пользователю выбрать количество N-уплотнений для обработки. На шаге 183 операция 180 добавления N-уплотнений определяет, было ли указано количество N-уплотнений. Если на шаге 183 определяется, что не было указано количество N-уплотнений, операция 180 добавления N-уплотнений возвращается для повторения шага 182.
Однако, если на шаге 183 определяется, что было указано количество N-уплотнений, операция 180 добавления N-уплотнений создает листы данных и вычисления N-уплотнений на шаге 184. На шаге 185 операция 180 добавления N-уплотнений начинается с первого N-уплотнения и пользователь вводит расчетные и измеренные данные в столбец первого N-уплотнения на листе данных N-уплотнений на шаге 185. Затем на шаге 186 определяется, имеются ли еще другие N-уплотнения для обработки. Если на шаге 186 определяется, что больше нет N-уплотнений для обработки, операция 180 добавления N-уплотнений завершается на шаге 189. Однако, если на шаге 186 определяется, что имеются еще другие N-уплотнения для обработки, то операция 180 добавления N-уплотнений позволяет пользователю ввести расчетные и измеренные данные в столбец следующего N-уплотнения на листах данных N-уплотнений. Операция 180 добавления N-уплотнений возвращается для повторения шага 186.
На фиг.11 изображена операция 200 добавления кольцевой сопловой решетки, которая может быть использована в системе 50 анализа эффективности и затрат. Эта операция позволяет пользователю ввести данные, необходимые для вычисления влияния зазоров кольцевой сопловой решетки на эффективность потока. Устанавливается количество клапанов и максимальное количество допустимых кольцевых решеток в каждом клапане.
Операция 200 добавления кольцевой сопловой решетки сначала инициализируется на шаге 201. На шаге 201 операция 200 добавления кольцевой сопловой решетки также загружает количество по умолчанию клапанов с кольцевой сопловой решеткой и максимальное количество кольцевых решеток на клапан. На шаге 202 операция 200 добавления кольцевой сопловой решетки предлагает пользователю указать новое количество клапанов с кольцевыми сопловыми решетками и максимальное количество кольцевых решеток на клапан. Если пользователь не указывает новое количество клапанов с кольцевыми сопловыми решетками и максимальное количество кольцевых решеток на клапан на шаге 202, операция 200 добавления кольцевой сопловой решетки использует количество по умолчанию клапанов с кольцевыми сопловыми решетками и максимальное количество кольцевых решеток на клапан, установленные во время инициализации.
На шаге 203 операция 200 добавления кольцевой сопловой решетки создает новый лист кольцевых сопловых решеток. Максимальное количество кольцевых решеток на клапан, определенное на шаге 201, используется для определения секций строк и установки данных на листе кольцевых сопловых решеток. На шаге 204 выбирается количество кольцевых решеток для каждого клапана. Любые секции неиспользуемых кольцевых решеток запечатываются для предотвращения случайного ввода данных. На шаге 205 вводятся входные данные клапана для каждого клапана. На шаге 206 операция 200 добавления кольцевой сопловой решетки определяет, имеются ли еще другие клапаны с кольцевыми сопловыми решетками для обработки. Если на шаге 206 определяется, что имеются еще другие клапаны с кольцевыми сопловыми решетками для обработки, операция 200 добавления кольцевой сопловой решетки возвращается для повторения шагов 203-206. Однако, если на шаге 206 определяется, что больше нет клапанов с кольцевыми сопловыми решетками для обработки, то операция 200 добавления кольцевой сопловой решетки тогда завершается на шаге 209.
На фиг.12А и 12В изображена операция 220 определения давления кольцевой сопловой решетки, которая может быть использована в системе 50 анализа эффективности и затрат. На фиг.12А изображен пример операции 220 определения давления кольцевой сопловой решетки более высокого уровня, а на фиг.12В изображен пример рутинной процедуры вычисления промежуточных давлений, используемой в операции 220 нахождения давления кольцевой сопловой решетки. Операция 220 нахождения давления кольцевой сопловой решетки сначала инициализируется на шаге 221. На шаге 222 операция 220 нахождения давления кольцевой сопловой решетки получает данные для первого/следующего клапана для обработки.
На шаге 223 операция 220 нахождения давления кольцевой сопловой решетки выполняет рутинную процедуру 230 вычисления промежуточных давлений для вычисления и оптимизирования промежуточных давлений. Рутинная процедура 230 вычисления промежуточных давлений подробно описывается со ссылками на фиг.12В.
После выполнения рутинной процедуры 230 вычисления промежуточных давлений операция 220 нахождения давления кольцевой сопловой решетки на шаге 224 определяет, имеются ли еще другие клапаны для обработки. Если на шаге 224 определяется, что имеются еще другие клапаны для обработки, операция 220 нахождения давления кольцевой сопловой решетки получает данные для следующего клапана на шаге 225 и возвращается для повторения шага 223.
Если на шаге 224 определяется, что больше нет клапанов для вычисления промежуточного давления на операции 220 нахождения давления кольцевой сопловой решетки, операция 220 нахождения давления кольцевой сопловой решетки переходит к определению, завершилась ли неуспешно какая-нибудь из предыдущих оптимизаций на шаге 226. Неуспешная оптимизация имеет место тогда, когда оптимизация не достигает удовлетворительного завершения. Если на шаге 226 определяется, что какая-нибудь из предыдущих оптимизаций завершилась неуспешно, то операция 220 нахождения давления кольцевой сопловой решетки указывает все клапаны с неуспешным завершением и возвращается для повторения шагов 222-226 для клапанов с неуспешным завершением. Однако, если на шаге 226 определяется, что нет неуспешно завершенных оптимизаций, то операция 220 нахождения давления кольцевой сопловой решетки завершается на шаге 229.
На фиг.12В изображена рутинная операция 230 вычисления промежуточных давлений. Рутинная операция 230 вычисления промежуточных давлений сначала определяет, было ли назначено промежуточное давление на шаге 231. Если на шаге 231 определяется, что промежуточное давление не было назначено, то рутинная операция 230 вычисления промежуточных давлений затем вычисляет промежуточные давления по умолчанию на шаге 234. Промежуточные давления вычисляются с использованием линейной интерполяции между начальными и конечными величинами давлений, ранее введенными пользователем на шаге 131 (фиг.7), и выполнение переходит к шагу 235.
Однако, если на шаге 231 определяется, что промежуточное давление было назначено, то рутинная операция 230 вычисления промежуточных давлений определяет, завершилась ли неуспешно предыдущая оптимизация на шаге 232. Если на шаге 232 определяется, что предыдущая оптимизация завершилась успешно, то рутинная операция 230 вычисления промежуточных давлений переходит к шагу 235. Однако, если на шаге 232 определяется, что предыдущая оптимизация действительно завершилась неуспешно, то рутинная операция 230 вычисления промежуточных давлений предлагает пользователю вручную изменить промежуточные давления, чтобы получить новую начальную точку для процесса оптимизации на шаге 233.
На шаге 235 рутинная операция 230 вычисления промежуточных давлений вычисляет скорость потока между текущими кольцевыми решетками. Затем на шаге 236 определяется, превышает ли порог разность между максимальной и минимальной вычисленной скоростью потока между кольцевыми решетками. Если на шаге 236 определяется, что разность потока не превышает порога, то рутинная операция 230 вычисления промежуточных давлений возвращается на шаг 224 (фиг.12А).
Однако, если на шаге 236 определяется, что вычисленная скорость потока превышает порог, то рутинная операция 230 вычисления промежуточных давлений модифицирует промежуточные давления, используя любой общеизвестный способ оптимизации, чтобы минимизировать разность в скоростях потока, вычисленную из давлений на шаге 237. Затем на шаге 238 рутинная операция 230 вычисления промежуточных давлений определяет, завершилась ли неуспешно текущая итерация оптимизации для нахождения решения с разностью, которая меньше данного порога в пределах заранее определенного предела итерации на шаге 238. Если оптимизация завершилась успешно, рутинная процедура 230 вычисления промежуточных давлений увеличивает количество итераций оптимизации и возвращается для повторения шага 235. Если на шаге 238 определяется, что итерация оптимизации действительно завершилась неуспешно, то рутинная операция 230 вычисления промежуточных давлений выделяет закончившееся неуспешно решение на шаге 239 и возвращается на шаг 224 (фиг.12А).
На фиг.13 изображена операция 240 создания сводки заказчику, которая может быть использована в системе 50 анализа эффективности и затрат. Операция 240 создания сводки заказчику сначала инициализируется на шаге 241. Затем на шаге 242 создается обложка и другие листы, которые суммируют результаты N-уплотнений и кольцевых сопловых решеток. На шаге 243 операция 240 создания сводки заказчику предлагает пользователю выбрать секции, которые необходимо включить в сводку. На шаге 244 операция 240 создания сводки заказчику определяет, были ли выбраны секции, которые необходимо включить в сводку. Если на шаге 244 определяется, что не были выбраны секции, которые необходимо включить в сводку, то операция 240 создания сводки заказчику возвращается для повторения шага 243.
Однако, если на шаге 244 определяется, что были выбраны секции, которые необходимо включить в сводку, то операция 240 создания сводки заказчику позволяет пользователю указать, какие листы представляют открытые и скрытые состояния. Обычно они выбраны по умолчанию для открытых и скрытых состояний, но пользователь может выбрать другие состояния, если для них выполнен анализ возможных вариантов (особенно для представления альтернативных скрытых состояний как результат различных выполняемых операций по техническому обслуживанию). Затем на шаге 246 создается итоговый отчет заказчику для всех ступеней для каждой секции, выбранной посредством выбора общего количества листов сравнения для секции и состояний и копирования их на итоговый лист.
Операция 240 создания сводки заказчику затем определяет, выявлены ли на шаге 251 N-уплотнений. N-уплотнения не определены, если пользователь не составил лист N-уплотнений при помощи операции 180 добавления листа N-уплотнений (фиг.10). Если на шаге 251 определяется, что N-уплотнения не определены, операция 240 создания сводки заказчику тогда переходит на шаг 253. Однако, если на шаге 251 определяется, что N-уплотнения определены, то операция 240 создания сводки заказчику вычисляет сводку уплотнений об N-уплотнениях на шаге 252 посредством выбора вычисленного влияния на эффективность из листа N-уплотнений для каждого определенного N-уплотнения (столбца).
Общее влияние для N-уплотнений затем суммируется и копируется в итоговый лист.
На шаге 253 операция 240 создания сводки заказчику затем определяет, были ли определены кольцевые сопловые решетки. Если кольцевые сопловые решетки не определены, операция 240 создания сводки заказчику переходит к завершению на шаге 259. Кольцевые сопловые решетки не определены, если пользователь не составил лист кольцевых сопловых решеток при помощи операции 200 создания листа кольцевых сопловых решеток (фиг.11) и операции 220 нахождения давления кольцевой сопловой решетки (фиг.12). Однако, если на шаге 253 определяется, что кольцевые сопловые решетки определены, то операция 240 создания сводки заказчику вычисляет сводки о кольцевых сопловых решетках на шаге 254 посредством выбора вычисленного влияния на эффективность из листа кольцевых сопловых решеток для каждого определенного клапана. Общее влияние из листа кольцевых сопловых решеток суммируется и копируется на итоговый лист. Операция 240 создания сводки заказчику затем завершается на шаге 259.
На фиг.14 изображена операция 260 печати выходных данных заказчику, которая может быть использован в системе 50 анализа эффективности и затрат. Операция 260 печати выходных данных заказчику сначала инициализируется на шаге 261. На шаге 262 операции 260 печати выходных данных заказчику предлагает пользователю выбрать сравнительный отчет для вывода. На шагах 263 и 264 операция 260 печати выходных данных заказчику предлагает пользователю выбрать принтер и цвета для сравнительного отчета. Пользователь выбирает вариант для цвета или черно-белую печать для вывода сравнительного отчета. На шаге 265 операция 260 печати выходных данных заказчику посылает сравнительный отчет на принтер, выбранный на шаге 263.
На шаге 266 определяется, желает ли пользователь создать электронный вариант сравнительного отчета. Если определяется, что пользователь не желает создавать электронный вариант сравнительного отчета, операция 260 печати выходных данных заказчику переходит на шаг 268 для определения, имеются ли еще другие сравнительные отчеты для вывода. Однако, если на шаге 266 определяется, что пользователь желает создать электронный вариант сравнительного отчета, операция 260 печати выходных данных заказчику создает и сохраняет электронный вариант сравнительного отчета по указанному месту назначения на шаге 267.
На шаге 268 процесс 260 печати выходных данных заказчику определяет, имеются ли еще другие сравнительные отчеты для вывода. Если на шаге 268 определяется, что имеются другие сравнительные отчеты для вывода, операция 260 печати выходных данных заказчику возвращается для повторения шагов 262-268. Однако, если на шаге 268 определяется, что больше нет сравнительных отчетов для вывода, операция 260 печати выходных данных заказчику завершается на шаге 269.
На фиг.15 изображена операция 280 печати сводки заказчику, которая может быть использована в системе 50 анализа эффективности и затрат. Операция 280 печати сводки заказчику сначала инициализируется на шаге 281. На шагах 282 и 283 пользователю предлагается выбрать принтер и цвета, которыми должен быть напечатан сравнительный итоговый отчет. На шаге 284 процесс 280 печати сводки заказчику посылает сравнительный итоговый отчет на выбранный принтер.
На шаге 285 определяется, желает ли пользователь создать электронный вариант сравнительного итогового отчета. Если определяется, что пользователь не желает создавать электронный вариант сравнительного итогового отчета, то операция 280 печати сводки заказчику завершается на шаге 289. Однако, если на шаге 285 определяется, что пользователь действительно желает создать электронный вариант сравнительного итогового отчета, то операция 280 печати сводки заказчику создает и сохраняет электронный вариант сравнительного итогового отчета в указанном месте на шаге 286. Операция 280 печати сводки заказчику завершается на шаге 289.
Система 50 анализа эффективности и затрат включает упорядоченный листинг исполняемых команд для выполнения логических функций. Упорядоченный листинг может быть реализован на любой считываемой компьютером среде для применения системой, устройством или прибором исполнения команд или в связи с ними, такими как автоматизированная система, включающая процессор система или другие системы, которые могут выбирать команды из системы, устройства или прибора исполнения команд и исполнять команды. Применительно к настоящему документу «считываемой компьютером средой» может быть любое средство, которое может содержать, хранить, передавать, распространять или переносить программу для применения системой, устройством или прибором исполнения команд или в связи с ними.
Считываемая компьютером среда может быть электронной, магнитной, оптической, электромагнитной, инфракрасной или полупроводниковой системой, устройством, прибором или средой распространения. Более конкретные примеры (неполный список) считываемой компьютером среды могут быть следующие: электрическое соединение (электронная), имеющее один или несколько проводников, портативная компьютерная дискета (магнитная), оперативное запоминающее устройство (ОЗУ) (магнитная), постоянное запоминающее устройство (ПЗУ) (магнитная), стираемое программируемое постоянное запоминающее устройство (СППЗУ или флэш-память) (магнитная), оптическое волокно (оптическая) и портативное постоянное запоминающее устройство на компакт-диске (CD-ROM) (оптическая).
Считываемой компьютером средой может быть даже бумага или другая подходящая среда, на которой печатается программа, так как программа может быть введена электронным образом, например, посредством оптического сканирования бумаги или другой среды, затем компилирована, интерпретирована или другим образом обработана, если необходимо, а затем может хранится в памяти компьютера.
Также необходимо заметить, что в некоторых альтернативных вариантах исполнения функции, отмеченные в блоках, могут выполняться не в том порядке, в котором они приведены на чертежах, или, например, фактически могут выполняться, по существу, одновременно или в обратном порядке в зависимости от рассматриваемой функциональности.
Формула изобретения
1. Способ проведения анализа эффективности и затрат для энергоблока, заключающийся в том, что получают множество переменных текущего состояния энергоблока,
получают множество альтернативных целевых переменных энергоблока, включая переменные текущего состояния энергоблока или оптимальные величины целевых переменных энергоблока, получают множество расчетных постоянных для энергоблока,
вычисляют эксплуатационную эффективность энергоблока на основе полученного множества переменных текущего состояния, множества альтернативных целевых переменных и множества расчетных постоянных энергоблока.
2. Способ по п.1, отличающийся тем, что для получения множества переменных текущего состояния осуществляют получение множества переменных работы ступени энергоблока, а для получения множества расчетных постоянных осуществляют получение множества расчетных постоянных ступени энергоблока.
3. Способ по п.1, отличающийся тем, что для вычисления эксплуатационной эффективности энергоблока осуществляют вычисление эксплуатационной эффективности между каждой ступенью множества переменных ступени энергоблока,
вычисление эксплуатационной эффективности между каждой ступенью множества расчетных постоянных ступени упомянутого энергоблока.
4. Способ по п.2, отличающийся тем, что для получения множества альтернативных целевых переменных работы осуществляют получение множества альтернативных целевых переменных работы ступени энергоблока.
5. Способ по п.4, отличающийся тем, что для вычисления эксплуатационной эффективности энергоблока осуществляют вычисление эксплуатационной эффективности между каждой ступенью множества альтернативных целевых переменных работы ступени энергоблока.
6. Способ по п.5, отличающийся тем, что дополнительно
вычисляют множество переменных оптимизации, чтобы связать повышенную эффективность энергоблока с затратами на техническое обслуживание для достижения повышенной эффективности,
создают отчет, указывающий множество переменных оптимизации для энергоблока.
7. Система проведения анализа эффективности и затрат для энергоблока, содержащая
средство сбора множества переменных текущего состояния энергоблока,
средство сбора множества альтернативных целевых переменных энергоблока, включая переменные текущего состояния энергоблока или оптимальные величины целевых переменных энергоблока,
средство сбора расчетных постоянных энергоблока,
средство вычисления эксплуатационной эффективности энергоблока на основе полученного множества переменных текущего состояния, множества альтернативных целевых переменных и множества расчетных постоянных энергоблока.
8. Система по п.7, отличающаяся тем, что дополнительно содержит средство сбора множества переменных работы ступени энергоблока, средство сбора множества расчетных постоянных ступени энергоблока.
9. Система по п.7, отличающаяся тем, что средство вычисления эксплуатационной эффективности энергоблока дополнительно содержит
средство вычисления эксплуатационной эффективности между каждой ступенью множества переменных работы ступени энергоблока,
средство вычисления эксплуатационной эффективности между каждой ступенью множества расчетных постоянных ступени энергоблока.
10. Система по п.9, отличающаяся тем, что средство сбора множества альтернативных целевых переменных работы энергоблока содержит средство сбора множества альтернативных целевых переменных работы ступени энергоблока.
11. Система по п.10, отличающаяся тем, что средство вычисления эксплуатационной эффективности содержит
средство вычисления эксплуатационной эффективности между каждой ступенью упомянутого множества альтернативных целевых переменных работы ступени упомянутого энергоблока.
12. Система по п.11, отличающаяся тем, что дополнительно содержит средство вычисления множества переменных оптимизации, чтобы связать
повышенную эффективность энергоблока с затратами на техническое обслуживание для достижения повышенной эффективности,
средство для создания отчета, указывающего множество переменных оптимизации энергоблока.
13. Система проведения анализа эффективности и затрат энергоблока, содержащая
логический блок получения данных текущего состояния, предназначенный для получения множества переменных текущего состояния энергоблока,
логический блок альтернативных целевых переменных, предназначенный для получения множества переменных текущего состояния энергоблока, включая переменные текущего состояния энергоблока или оптимальные величины целевых переменных энергоблока,
логический блок получения расчетных постоянных, предназначенный для получения множества расчетных постоянных энергоблока,
логический блок анализа, предназначенный для вычисления эксплуатационной эффективности энергоблока на основе множества переменных текущего состояния энергоблока, множества альтернативных целевых переменных и множества расчетных постоянных энергоблока.
14. Система по п.13, отличающаяся тем, что логический блок анализа содержит
логический блок вычисления работы ступени, предназначенный для вычисления эксплуатационной эффективности между каждой ступенью множества переменных работы ступени упомянутого энергоблока,
логический блок вычисления расчетных постоянных ступени, предназначенный для вычисления эксплуатационной эффективности между каждой ступенью множества расчетных постоянных энергоблока.
15. Система по п.14, отличающаяся тем, что содержит логический блок получения целевых переменных, предназначенный для получения множества альтернативных целевых переменных энергоблока.
16. Система по п.15, отличающаяся тем, что содержит
логический блок получения целевых переменных ступени, предназначенный для получения множества альтернативных целевых переменных работы ступени энергоблока.
17. Система по п.16, отличающаяся тем, что содержит логический блок вычисления целевых переменных ступени, предназначенный для вычисления эксплуатационной эффективности между каждой ступенью множества альтернативных целевых переменных работы ступени энергоблока.
18. Система по п.17, отличающаяся тем, что содержит
логический блок оптимизации вычисления, предназначенный для подсчета множества переменных оптимизации, чтобы связать повышенную эффективность энергоблока с затратами на техническое обслуживание для достижения повышенной эффективности,
логический блок создания отчета, предназначенный для создания отчета, указывающего множество переменных оптимизации для энергоблока.
19. Считываемая компьютером среда записи с записанной программой, выполняющей анализ эффективности и затрат для энергоблока, причем упомянутая программа содержит
средство для получения множества переменных текущего состояния энергоблока,
средство для получения множества альтернативных целевых переменных работы энергоблока, включая переменные текущего состояния энергоблока или оптимальные величины целевых переменных энергоблока,
средство для получения множества расчетных постоянных энергоблока,
средство для вычисления эксплуатационной эффективности энергоблока на основе полученного множества переменных текущего состояния, множества альтернативных целевых переменных и множества расчетных постоянных энергоблока.
20. Считываемая компьютером среда по п.19, отличающаяся тем, что дополнительно содержит средство для вычисления эксплуатационной эффективности между каждой ступенью множества переменных работы ступени энергоблока, средство для вычисления эксплуатационной эффективности между каждой ступенью множества расчетных постоянных ступени упомянутого энергоблока.
21. Считываемая компьютером среда по п.20, отличающаяся тем, что дополнительно содержит средство для получения множества альтернативных целевых переменных работы энергоблока, средство для получения множества альтернативных целевых переменных работы ступени энергоблока.
22. Считываемая компьютером среда по п.21, отличающаяся тем, что дополнительно содержит
средство вычисления множества переменных оптимизации, чтобы связать повышенную эффективность энергоблока с затратами на техническое обслуживание для достижения повышенной эффективности, и
средство для создания отчета, указывающего множество переменных оптимизации для энергоблока.
РИСУНКИ
|