|
(21), (22) Заявка: 2004136865/09, 16.12.2004
(24) Дата начала отсчета срока действия патента:
16.12.2004
(43) Дата публикации заявки: 10.06.2006
(46) Опубликовано: 10.05.2007
(56) Список документов, цитированных в отчете о поиске:
RU 2057339 C1, 27.03.1996. RU 2130643 C1, 20.05.1999. RU 2066473 C1, 10.09.1996. RU 2136038 C2, 10.12.2001. US 6715073 B1, 30.04.2004. US 6738784 B1, 18.05.2004. US 2002/0059437 A1, 16.05.2002. US 2002/0169875 A1, 14.11.2002. JP 2001-265894 A, 28.09.2001. JP 2002-014613 A, 18.01.2002. EP 0447341 A2, 18.09.1991.
Адрес для переписки:
107031, Москва, ул. Петровка, 23/10, стр.4, кв.15, Н.В. Николаевой
|
(72) Автор(ы):
Кононов Дмитрий Владимирович (RU), Кравцов Михаил Игоревич (RU), Илек Юрий Владимирович (RU), Задирака Татьяна Александровна (RU)
(73) Патентообладатель(и):
ФГУ “Объединенная дирекция по реализации федеральных инвестиционных программ” (RU)
|
(54) ИНФОРМАЦИОННАЯ АБОНЕНТСКАЯ СИСТЕМА КОНТРОЛЯ И УЧЕТА ЗА ОБЕСПЕЧЕНИЕМ АДРЕСНЫМИ МАТЕРИАЛЬНЫМИ БЛАГАМИ
(57) Реферат:
Изобретение относится к средствам регистрации прав на недвижимое имущество и сделок с ним. Его использование позволяет получить технический результат в виде обеспечения централизованной систематизации контроля и оперативности в проведении сделок. Этот результат достигается благодаря тому, что центральная серверная станция выполнена с возможностью: определения набора прав для различных категорий абонентов, именной регистрации каждого абонента в соответствии с принадлежащими регистрируемому абоненту правами и контроля за соответствием доступа зарегистрированного абонента к соответствующей базе данных в соответствии с набором прав; формирования индивидуальных сертификатных и субсидионных схем, включающих в себя совокупность этапов, причем доступ абонента к каждому последующему этапу обеспечен после завершения предыдущего этапа; учета индивидуальных сертификатных и субсидионных схем в базе данных; демонстрации на абонентских компьютерных устройствах на каждом этапе индивидуальных сертификатных и субсидионных схем информационной страницы; выдачи абоненту заполненного бланка сертификата на указанное материальное благо. 5 ил.
Изобретение относится к средствам контроля и учета жилищного фонда, определения их категорий, регистрации состояния, а также регистрации прав на недвижимое имущество и сделок с ним.
Известна автоматизированная система идентификации объекта и регистрации его состояния, содержащая n-каналов ввода и обработки информации, каждый из которых включает блок сбора и выдачи информации, первый вход и первый выход которого являются входом и выходом данного канала, второй выход которого связан с первым входом первого блока обработки информации, а его первый выход – с первым входом блока регистрации, при этом первый выход последнего подключен к первому входу вычислительной машины основной базы информации [Заявка ЕПВ №0447341, 1991 г.].
Распределение в каждом канале мест, в которых осуществляются сбор информации и ее обработка, позволяет автоматизировать процессы сбора и обработки информации, особенно при сложных случаях идентификации состояния объекта.
Однако данная система имеет недостаточное быстродействие, то есть пропускную способность и не обеспечивает регистрацию прав на недвижимое имущество и сделок с ним, что существенно снижает эффективность применения системы в целом.
Также известна автоматизированная система, которая включает n-каналов ввода и обработки информации, каждый из которых содержит первый и второй блоки сбора и выдачи информации, блок совпадений, блок анализа, первый и второй блоки обработки информации, блок регистрации, блоки имеют линии для подключения к первой и второй внешним информационной и информационно-поисковой системам соответственно, а их выходы связаны с первыми входами блоков сбора и выдачи информации и с первым входом вычислительной машины основной базы информации. Причем блоки анализа вторыми входами связаны с третьим выходом вычислительной машины основной базы информации.
Первые входы и выходы блоков сбора и выдачи информации являются соответственно входом и выходом канала, вторые выходы этих блоков соединены со входом блока совпадений, второй выход которого соединен с первым входом блока анализа, а его первый выход соединен с первыми входами блоков обработки информации, первые выходы которых соединены с первым входом блока регистрации, второй выход которого параллельно связан со вторыми входами блока сбора и выдачи информации и вторым входом вычислительной машины основной базы информации, первый выход которой связан со вторым входом блока регистрации, ее второй выход связан со вторыми входами блоков обработки информации, а третий вход подключен к вторым входам блоков обработки информации (Патент РФ 2066473, G06F 17/40, опубл.10.09.1996 г.).
Данная система обеспечивает автоматизированную регистрацию прав на недвижимое имущество и сделок с ним.
Однако ее техническая реализация затруднена в связи с дублированием автоматизированных рабочих мест операторов, и, кроме того, она не обеспечивает обслуживание запросов граждан-клиентов по их заявкам по обмену и регистрации требующейся им жилой площади, вследствие чего не обеспечивает требуемую пропускную способность по обслуживанию соответствующего потока заявок, что снижает экономическую эффективность применения системы.
Наиболее близкой по технической сущности к заявленной является автоматизированная система идентификации объекта и регистрации его состояния, содержащая n-каналов ввода и обработки информации, каждый из которых включает блок сбора и выдачи информации, первый и второй входы которого являются входом и выходом данного канала, второй выход блока сбора и выдачи информации связан с первым входом первого блока обработки информации, а его первый выход – с первым входом блока регистрации, при этом первый выход последнего подключен к первому входу вычислительной машины основной базы информации, при этом каждый канал ввода и обработки информации снабжен вторым блоком обработки информации, первый вход и первый выход которого подключены соответственно параллельно первому входу и первому выходу первого блока обработки информации, а блок регистрации снабжен линией для подключения к внешней информационно-поисковой системе, при этом второй выход упомянутого блока регистрации связан со вторым входом вычислительной машины основной базы информации и вторым входом блока сбора и выдачи информации, вторые входы первого и второго блоков обработки информации подключены к третьему входу вычислительной машины основной базы информации, а первый ее выход связан со вторыми входами обоих блоков обработки информации, а второй ее выход связан со вторым входом блока регистрации [Патент RU, 2057339, кл. G01N 33/24, опубл. 27.03.1996].
Эта система располагает возможностью автоматизированной регистрации прав на недвижимое имущество и сделок с ним, однако она не обеспечивает обслуживание запросов граждан-клиентов по их заявкам по приобретению требующейся для них жилой площади, что существенно снижает ее экономическую эффективность применения вследствие ограниченной функциональной возможности.
Настоящее изобретение направлено на решение технической задачи по обеспечению в реальном времени доступа к механизму удаленной регистрации прав на адресные материальные блага путем входа в единую базу сервера и проведения пошаговых этапных регистраций в зависимости от прав доступа и финансовых возможностей абонента.
Достигаемый при этом технический результат заключается в обеспечении централизованной систематизации контроля за сведениями о жилом фонде и адресных данных и повышении контроля и оперативности в проведении сделок с получением сертификатов и субсидий на недвижимость.
Указанный технический результат достигается тем, что в информационной абонентской системе контроля и учета за обеспечением адресными материальными благами, содержащей центральную серверную станцию, оснащенную соответствующим программным обеспечением для демонстрации Веб-страниц санкционированного доступа к базам данных и выполненную с возможностью соединения по протоколу TCP/IP с ней по сети удаленной связи абонентских компьютерных устройств, оснащенных соответствующим программным обеспечением для отображения после именной регистрации абонентов указанных Веб-страниц, обеспечения доступа к указанным базам данных и меню ввода информации, центральная серверная станция выполнена с возможностью определения набора прав для различных категорий пользователей и именной регистрацией этих прав и проведения контроля за соответствием доступа зарегистрированного абонента к соответствующей базе данных в соответствии с набором прав, базы данных центральной серверной станции включают информацию о выдаче и учете сертификатов и субсидий для регистрации прав на адресные материальные права абонентов, а программное обеспечение на указанном сервере выполнено с функциями контроля, учета и формирования индивидуальных сертификатных субсидионных и распределительных схем, включающих в себя совокупность этапов, доступ абонента к каждому последующему из которых обеспечен после завершения предыдущего этапа, при этом программное обеспечение на указанном сервере выполнено с возможностью демонстрации на абонентских компьютерных устройствах на каждом этапе индивидуальных сертификатных субсидионных и распределительных схем информационной страницы с отображением ранее введенной в базы данных информацией, касающейся учета предоставленных абоненту требуемых документов, денежных средств, даты совершения действий или даты завершения предыдущего этапа, и страницы с элементами управления для ввода абонентом новой информации, касающейся расчета субсидии на приобретение абонентом адресного материального блага, регистрации сертификатов, выдачи абоненту заполненного бланка сертификата на указанное материальное благо, причем программное обеспечение на указанном сервере выполнено с возможностью ручного или автоматического ввода данных в указанные базы данных с электронных носителей в виде файлов установленного формата от абонентов с ограниченными возможностями доступа к центральной серверной станции.
Указанные признаки являются существенными и взаимосвязаны между собой с образованием устойчивой совокупности существенных признаков, достаточной для получения требуемого технического результата.
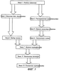
Фиг.1 – блок-схема сертификатной схемы;
Фиг.2 – этап подачи заявления выполнен;
Фиг.3 – этап подачи заявления и этап выбора жилья выполнены;
Фиг.4 – все этапы выполнены, схема завершена.
Фиг.5 – установление графического алгоритма схемы.
Согласно настоящему изобретению информационная абонентская система контроля и учета за обеспечением адресными материальными благами содержит центральную серверную станцию, оснащенную соответствующим программным обеспечением для демонстрации Веб-страниц санкционированного доступа к базам данным и выполненную с возможностью соединения по протоколу TCP/IP с ней по сети удаленной связи абонентских компьютерных устройств, оснащенных соответствующим программным обеспечением для отображения после именной регистрации абонентов указанных Веб-страниц, обеспечения доступа к указанным базам данных и меню ввода информации. Центральная серверная станция выполнена с возможностью определения набора прав для различных категорий пользователей и именной регистрацией этих прав и проведения контроля за соответствием доступа зарегистрированного абонента к соответствующей базе данных в соответствии с набором прав, базы данных центральной серверной станции включают информацию о выдаче и учете сертификатов и субсидий для регистрации прав на адресные материальные права абонентов, а программное обеспечение на указанном сервере выполнено с функциями контроля, учета и формирования индивидуальных сертификатных субсидионных и распределительных схем, включающих в себя совокупность этапов, доступ абонента к каждому последующему из которых обеспечен после завершения предыдущего этапа. Программное обеспечение на указанном сервере также выполнено с возможностью демонстрации на абонентских компьютерных устройствах на каждом этапе индивидуальных сертификатных субсидионных и распределительных схем информационной страницы с отображением ранее введенной в базы данных информацией, касающейся учета предоставленных абоненту требуемых документов, денежных средств, даты совершения действий или даты завершения предыдущего этапа, и страницы с элементами управления для ввода абонентом новой информации, касающейся расчета субсидии на приобретение абонентом адресного материального блага, регистрации се6ртификатов, выдачи абоненту заполненного бланка сертификата на указанное материальное благо. Программное обеспечение на указанном сервере также выполнено с возможностью ручного или автоматического ввода данных в указанные базы данных с электронных носителей в виде файлов установленного формата от абонентов с ограниченными возможностями доступа к центральной серверной станции.
Ниже приводится пример конкретного исполнения настоящего изобретения в части создания сертификационных схем.
Важнейшим механизмом, позволяющим использовать систему как средство по управлению выдачей сертификатов, являются сертификатные схемы. Сертификатная схема представляет собой пошаговое описание действий абонента, предоставляемых им документов, от подачи заявления на участие в программе получения жилья до погашения сертификата при получении жилья.
К каждому участнику программы получения и регистрации жилья должна быть привязана та или иная сертификатная схема. Сертификатная схема “привязывается” к абоненту в тот момент, когда абонент подает заявление об участии в программе получения жилья.
Сертификатная схема состоит из этапов сертификатной схемы, между которыми устанавливается система связей, или переходов между этапами.
Сертификатная схема не существует сама по себе, а является отражением в системе тех механизмов, правил, порядков и схем, по которым происходит работа программы на практике.
Прежде чем использовать сертификатную схему, необходимо ее создать. Изначально в системе не существует ни одной сертификатной схемы. Для осуществления выдачи сертификата тому или иному человеку, необходимо предварительно создать хотя бы одну сертификатную схему. Созданию сертификатной схемы в системе должна предшествовать работа по разбиению процесса работы с сертификатами на необходимое количество маленьких шагов или этапов.
Когда весь процесс разбит на этапы, составляется блок-схема, изображающая какой этап выполняется вначале, какой после этого, какой завершает процесс и т.д. Таким образом, все этапы, участвующие в данной схеме, соединяются переходами (условно (-) стрелками), показывающими предполагаемый порядок прохождения этапов в данной сертификатной схеме. Удобно изображать такую блок-схему, например, образом, показанным на фиг.1.
На фиг.2-4 показано, как выполнение (закрытие) этапов разрешает дальнейшее продвижение по сертификатной схеме. На каждой иллюстрации ограниченными двойной линией квадратами показаны этапы, которые не могут быть пока завершены.
Этапом сертификатной схемы является один “шаг” или действие в рамках единого процесса работы с сертификатом. Этап начинается автоматически после завершения предыдущего этапа или нескольких этапов. Завершает этап абонент, для этого в режиме редактирования этап маркируется как “завершен” и информация об этом обновляется. Каждый этап может иметь несколько документов, привязанных к данному этапу.
При первоначальном создании этапа указываются
– название этапа,
– описание назначения этапа,
– сколько документов привязано к этапу,
– тип каждого из документов,
– обязательно ли наличие в системе каждого из документов для завершения этапа,
– планируемая стоимость этапа в рублях.
Любое действие человека или ряд действий можно представить в виде этапа сертификатной схемы. Этап может либо требовать внесения в систему определенных документов с последующей привязкой этих документов к данному этапу, либо иметь перечень необязательных документов, либо не иметь документов, связанных с этим этапом.
У каждого этапа есть планируемая стоимость. Это сумма денег, реально или условно затрачиваемая на данном шаге схемы. При выполнении схемы пользователь ИС может вписывать в этапе конкретную сумму затрат. Таким образом, можно строить финансовые прогнозы и иметь контроль над фактическим расходованием средств.
Закрытие этапов обеспечивает управление процессом выдачи сертификата как документа.
Абоненты могут получать объективную картину состояния процесса выдачи сертификата по каждому участнику программы получения адресных материальных благ, как в общем, сводном виде (например, “столько-то этапов выполнено, столько-то этапов осталось”), так и в детальном виде, с просмотром данных по каждому этапу (предоставленные документы, дата завершения, стоимость).
Процесс создания сертификатных схем состоит из нескольких этапов:
1. Определение субъекта РФ или федерального органа исполнительной власти, в котором будет использоваться данная схема.
2. Определение текущей нормативно-правовой базы, которая будет использоваться для программ обеспечения адресными материальными благами на приобретение жилья для данной конкретной группы случаев.
3. Составление алгоритма действий участника программ обеспечения адресными материальными благами на приобретение жилья, чиновников и организаций, участвующих в процессе обеспечения адресными материальными благами на приобретение жилья.
4. Преобразование алгоритма в последовательность шагов, которые будут являться этапами сертификатной схемы.
5. Составление схемы связей между этапами сертификатной схемы.
6. Утверждение составленной сертификатной схемы.
7. Принятие нормативного документа, административно устанавливающего разработанную сертификатную схему как обязательную к применению.
8. Внесение администратором ИС сертификатной схемы в ИС.
Перед созданием новой сертификатной схемы администратор ИС проверяет наличие в ИС этапов, разработанных на стадии 3 описанного выше процесса. Если в ИС не содержится каких-либо из разработанных для данной схемы этапов, администратор ИС создает такие этапы. Все созданные в системе этапы хранятся в общем “банке” этапов, отображаемом в виде списка. После того, как все необходимые для создания схемы этапы созданы в системе, администратор переходит к созданию сертификатной схемы из этих этапов.
Этот процесс состоит из двух шагов:
– включение требуемых этапов в тело схемы;
– создание системы связей между этапами.
После того, как требуемые этапы внесены в перечень этапов создаваемой схемы, администратор переходит ко второму шагу создания схемы – формированию структуры связей между этапами. В итоге получается графический алгоритм выполнения создаваемой схемы (фиг.5). Как только структура связей между этапами сформирована, процесс создания сертификатной схемы является завершенным. С этого момента созданная сертификатная схема готова к работе.
Механизм сертификатных схем является тем стержнем, который связывает практически все блоки информации системы, касающиеся конкретного абонента в единое целое. Именно механизм сертификатных схем автоматизирует процесс обеспечения адресными материальными благами на приобретение жилья гражданина, имеющего право воспользоваться данной льготой.
Данное изобретение позволяет повысить эффективность и оперативность системы за счет автоматизации процессов идентификации и регистрации объектов недвижимости, сервисным обслуживанием заявок об объектах, расширением функциональных возможностей использование системы для регистрации объектов недвижимости и установления правомочности регистрации.
Формула изобретения
Информационная система дистанционного управления обеспечением адресными материальными благами, содержащая центральную серверную станцию, оснащенную соответствующим программным обеспечением для демонстрации Веб-страниц санкционированного доступа к базам данных и выполненную с возможностью соединения с ней по сети удаленной связи абонентских компьютерных устройств, оснащенных соответствующим программным обеспечением для отображения указанных Веб-страниц после именной регистрации абонентов, отличающаяся тем, что
центральная серверная станция выполнена с возможностью определения набора прав для различных категорий абонентов, именной регистрации каждого абонента в соответствии с принадлежащими регистрируемому абоненту правами и контроля за соответствием доступа зарегистрированного абонента к соответствующей базе данных в соответствии с набором прав; кроме того,
указанная центральная серверная станция выполнена с возможностью
формирования индивидуальных сертификатных и субсидионных схем, включающих в себя совокупность этапов, причем доступ абонента к каждому последующему этапу обеспечен после завершения предыдущего этапа,
учета индивидуальных сертификатных и субсидионных схем в базе данных,
демонстрации на абонентских компьютерных устройствах на каждом этапе индивидуальных сертификатных и субсидионных схем информационной страницы с отображением
ранее введенной в базы данных информации, касающейся учета предоставленных абоненту требуемых документов, денежных средств, даты совершения действий или даты завершения предыдущего этапа, и
страницы с элементами управления для ввода абонентом новой информации, касающейся расчета субсидии на приобретение абонентом адресного материального блага, регистрации сертификатов,
выдачи абоненту заполненного бланка сертификата на указанное материальное благо;
при этом при формировании упомянутых сертификационных и субсидионных схем предусматривается возможность
внесения дополнительных документов в соответствии с установленными требованиями,
выбора материального блага,
выдачи сертификата,
заключения договора,
погашения сертификата.
РИСУНКИ
|