|
|
(21), (22) Заявка: 2005119041/12, 20.06.2005
(24) Дата начала отсчета срока действия патента:
20.06.2005
(43) Дата публикации заявки: 27.12.2006
(46) Опубликовано: 10.05.2007
(56) Список документов, цитированных в отчете о поиске:
Z.WANG and K.W.DOMIER, “Prediction of drawbar performance based on soil properties for dual tires”, American Society of Agricultural Engineers, USA, 1988, pp.1-11. SU 1673893 A1, 30.08.1991. US 5879312 A, 09.03.1999. JP 60114742 A, 21.06.1985. N.ZHANG and J.PERUMPRAL, “Engine and slip control for improving tractor operating efficiency”, American Society of Agricultural Engineers, USA, 1987, pp.1-25.
Адрес для переписки:
630039, г.Новосибирск, ул. Добролюбова, 160, НГАУ, научная часть, Л.Б. Мякишевой
|
(72) Автор(ы):
Добролюбов Иван Петрович (RU), Утенков Геннадий Леонидович (RU), Утенкова Мария Геннадиевна (RU)
(73) Патентообладатель(и):
Новосибирский государственный аграрный университет (RU)
|
(54) УСТРОЙСТВО ДЛЯ НЕПРЕРЫВНОГО ОПРЕДЕЛЕНИЯ ТВЕРДОСТИ ПОЧВЫ
(57) Реферат:
Изобретение относится к области измерений физико-механических свойств почвы, преимущественно для непрерывной регистрации твердости слоя почвы при основной обработке солонцово-черноземных и подобных комплексов почвы, культивации и внесении удобрений и/или мелиорантов. Устройство для непрерывного определения твердости почвы содержит моторно-транспортное средство с двигателем, форсированным газотурбонаддувом, последовательно соединенные датчик давления наддува, функциональный преобразователь и аналого-цифровой преобразователь, определитель твердости почвы, задатчик коэффициента связи, индикатор, датчик частоты вращения коленчатого вала и тахометр. Выход аналого-цифрового преобразователя соединен с первым входом определителя твердости почвы, выход которого соединен с индикатором, а второй вход – с задатчиком коэффициента связи. Датчик частоты вращения коленчатого вала подключен к тахометру. Изобретение позволяет повысить оперативность и снизить трудоемкость при определении твердости почвы. 1 ил.
Изобретение относится к техническим средствам измерений физико-механических свойств почвы, преимущественно для непрерывной регистрации твердости слоя почвы при основной обработке солонцово-черноземных и подобных комплексов почвы, культивации и внесении удобрений и/или мелиорантов почвообрабатывающими агрегатами, моторно-транспортное средство которых содержит двигатель, форсированный газотурбонаддувом.
Известно устройство для непрерывного определения твердости почвы (а.с. №397847 СССР, М. кл. G01N 33/24, опубл. 1970), содержащее шарнирный четырехзвенник, установленную на нем тензометрическую стойку, закрепленный на последней деформатор и защитный нож, установленный на стойке.
Недостатком известного устройства является низкая точность, высокая трудоемкость, сложность непрерывного определения твердости почвы при основной обработке солонцово-черноземных и подобных комплексов почв находящимися в эксплуатации почвообрабатывающими агрегатами.
Известен прибор для непрерывного определения твердости почвы (а.с. №1201773 SU, М. кл. G01N 33/24, опубл. 30.12.85. Бюл. №48), содержащий шарнирный четырехзвенник, установленную на нем тензометрическую стойку, закрепленный на последней деформатор, защитный нож, установленный на стойке, копирующий каток, связанный с четырехзвенником, причем деформатор, имеющий предохранительный узел, выполнен в виде вертикального дополнительного ножа с трапецеидальным сечением в поперечно-вертикальной плоскости деформирования с большим основанием вверху, а защитный нож установлен перед деформатором с возможностью вертикального перемещения относительно стойки.
Недостатком известного устройства является высокая трудоемкость и сложность непрерывного определения твердости почвы при основной обработке солонцово-черноземных и подобных комплексов почвы, находящимися в эксплуатации почвообрабатывающими агрегатами.
Наиболее близким аналогом является устройство для непрерывного определения твердости почвы, обрабатываемой моторно-транспортным средством, содержащим двигатель (Z.Wang and K.W.Domier, “Prediction of drawbar performance based on soil properties for dual tires “, American Society of Agricultural Engineers, USA, 1988, pp.1-11).
Недостатком известного устройства является трудоемкость и сложность непрерывного определения твердости почвы.
Задача заявляемого технического решения – повышение оперативности, упрощение и снижение трудоемкости непрерывного определения твердости слоя почвы почвообрабатывающими агрегатами, находящимися в эксплуатации, моторно-транспоргное средство которых содержит двигатель, форсированный газотурбонаддувом.
Предложенное техническое решение по сравнению с прототипом позволяет упростить и значительно повысить оперативность и снизить трудоемкость определения твердости слоя почвы почвообрабатывающими агрегатами, находящимися в эксплуатации, моторно-транспортное средство которых содержит двигатель, форсированный газотурбонаддувом. По сравнению с базовым объектом – прибором для непрерывного определения твердости почвы трудоемкость снижается в 3-5 раз ввиду отсутствия необходимости установки тензозвеньев на находящиеся в эксплуатации почвообрабатывающие агрегаты.
Задача решается тем, что в прибор для непрерывного определения твердости почвы, содержащем тензозвено, дополнительно введены последовательно соединенные датчик давления наддува, функциональный преобразователь и аналого-цифровой преобразователь, определитель твердости почвы, задатчик коэффициента связи, индикатор, датчик частоты вращения коленчатого вала и тахометр. Причем выход аналого-цифрового преобразователя соединен с первым входом определителя твердости почвы, выход которого соединен с индикатором, а второй вход – с задатчиком коэффициента связи. Датчик частоты вращения коленчатого вала подключен к тахометру.
Введение в указанной связи новых по сравнению с прототипом конструктивных блоков обеспечивает достижение нового технического результата – оперативного непрерывного определения твердости слоя почвы почвообрабатывающими агрегатами, находящимися в эксплуатации, моторно-транспортное средство которых содержит двигатель, форсированный газотурбонаддувом; снижения трудоемкости благодаря устранению необходимости установки тензозвеньев на каждый почвообрабатывающий агрегат. Получение оперативной информации о твердости слоя почвы позволяет обеспечить качественную обработку почвы, в особенности при основной обработке солонцово-черноземных и подобных комплексов почв, при которой требуется периодическая смена рабочих органов, а также локальное внесение мелиорантов и удобрений. Эта информация может быть использована также в системе автоматического управления рабочими процессами агрегата.
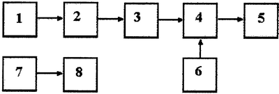
На чертеже изображено устройство, установленное в кабине моторно-транспортного средства. На чертеже обозначено: 1 – датчик давления наддува, 2 – функциональный преобразователь, 3 – аналого-цифровой преобразователь, 4 – определитель твердости почвы, 5 – индикатор, 6 – задатчик коэффициента связи, 7 – датчик частоты вращения коленчатого вала, 8 – тахометр. Причем датчик давления наддува 1, функциональный преобразователь 2 и аналого-цифровой преобразователь 3 соединены последовательно, выход аналого-цифрового преобразователя 3 соединен с первым входом определителя твердости почвы 4, выход которого соединен с индикатором 5, а второй вход – с задатчиком коэффициента связи 6. Датчик частоты вращения коленчатого вала 7 подключен к тахометру 8.
Датчик давления наддува может содержать пьезоэлектрический чувствительный (первичный) измерительный преобразователь. В качестве функционального преобразователя 2 может быть применен типовой преобразователь заряда в напряжение. Аналого-цифровой преобразователь 3 выполнен по стандартной схеме. Определитель твердости почвы 4 является спецвычислителем и построен на элементах микропроцессорной техники. Индикатор 5 – цифровое световое табло. Задатчик коэффициента связи 6 представляет собой клавиатуру с декадой цифр и клавишами управления. В качестве датчика частоты вращения коленчатого вала 7 может быть использован индукционный датчик, устанавливаемый напротив зубчатого венца маховика двигателя. Тахометр 8 обеспечивает измерение и визуальную индикацию частоты вращения коленчатого вала двигателя.
Устройство для непрерывного определения твердости почвы почвообрабатывающими агрегатами, моторно-транспортное средство которых содержит двигатель, форсированный газотурбонаддувом, работает следующим образом.
Исследованиями установлено, что тяговое сопротивление Ra почвообрабатывающего агрегата линейно связано с твердостью почвы:

где Fk – сила перекатывания,
a и b – глубина вспашки и ширина захвата,
m – эмпирический коэффициент: m=0,014 при работе корпусов рабочих органов без залипания; m=0,030…0,032 при залипании корпусов рабочих органов почвой;
Tср – средняя твердость почвы по глубине пахоты.
В свою очередь при одной и той же частоте вращения вала и при одной и той же рабочей передаче мощность двигателя прямо пропорциональна давлению наддува. Тогда из уравнения баланса мощностей получим:

где Pкр – давление наддува при рабочем ходе тягового средства;
Pкх – давление наддува при холостом ходе тягового средства;
– коэффициент пропорциональности, постоянный для данного тягового средства и определяемый при градуировке посредством тягового динамометра.
Из уравнений (1) и (2) получим:

где ксв – коэффициент связи: ксв=( /abm}.
Предварительно для конкретного типа агрегата измеряют с помощью тахометра частоту вращения коленчатого вала двигателя внутреннего сгорания и устанавливают рабочую передачу. При холостом проходе агрегата измеряют с помощью манометра давление наддува и затем на той же передаче при той же частоте вращения коленчатого вала измеряют давление наддува при рабочем проходе агрегата. Одновременно с помощью тягового динамометра измеряют тяговое сопротивление. Определяют согласно (2) коэффициент пропорциональности между тяговым сопротивлением и разницей давлений наддува турбокомпрессора двигателя. По результатам ряда измерений определяют среднее значение коэффициента .
Затем при контрольном проходе данного агрегата на конкретном поле определяют степень залипания рабочих органов m. С помощью задатчика коэффициента связи 6 вводят в определитель твердости почвы 4 значение коэффициента связи ксв. Проводят основную обработку почвы на рабочей передаче. С помощью датчика частоты вращения коленчатого вала 7 и тахометра 8 контролируют частоту вращения, которая должна равняться той, при которой определен коэффициент . Непрерывно измеряемое датчиком 1 давление наддува преобразовывается в функциональном преобразователе 2 в напряжение, которое в аналого-цифровом преобразователе 3 кодируется и поступает на первый вход определителя твердости почвы 4. Определитель твердости почвы 4 непрерывно вычисляет среднюю твердость почвы в соответствии с формулой (3), которая визуально отображается на цифровом табло индикатора 5.
Формула изобретения
Устройство для непрерывного определения твердости почвы почвообрабатывающими агрегатами, моторно-транспортное средство которых содержит двигатель, форсированный газотурбонаддувом, отличающееся тем, что в него дополнительно введены последовательно соединенные датчик давления наддува, функциональный преобразователь и аналого-цифровой преобразователь, определитель твердости почвы, задатчик коэффициента связи, индикатор, датчик частоты вращения коленчатого вала и тахометр, причем выход аналого-цифрового преобразователя соединен с первым входом определителя твердости почвы, выход которого соединен с индикатором, а второй вход – с задатчиком коэффициента связи, а датчик частоты вращения коленчатого вала подключен к тахометру.
РИСУНКИ
MM4A – Досрочное прекращение действия патента СССР или патента Российской Федерации на изобретение из-за неуплаты в установленный срок пошлины за поддержание патента в силе
Дата прекращения действия патента: 21.06.2008
Извещение опубликовано: 20.06.2010 БИ: 17/2010
|
|