|
|
(21), (22) Заявка: 2004106796/13, 30.07.2002
(24) Дата начала отсчета срока действия патента:
30.07.2002
(30) Конвенционный приоритет:
10.08.2001 BE 2001/0541
(43) Дата публикации заявки: 10.05.2005
(46) Опубликовано: 27.04.2007
(56) Список документов, цитированных в отчете о поиске:
WO 9710260 А, 20.03.1997. ЕР 0992193, 12.04.2000. RU 2142983 С1, 20.12.1999.
(85) Дата перевода заявки PCT на национальную фазу:
10.03.2004
(86) Заявка PCT:
EP 02/08542 (30.07.2002)
(87) Публикация PCT:
WO 03/013266 (20.02.2003)
Адрес для переписки:
103735, Москва, ул. Ильинка, 5/2, ООО “Союзпатент”, пат.пов. И.С.Саломатиной
|
(72) Автор(ы):
РОЭЛС Стефан (BE)
(73) Патентообладатель(и):
ТЕЙТ ЭНД ЛИЛЬ ЮРОП Н.В. (BE)
|
(54) СПОСОБ ПОЛУЧЕНИЯ ОБОГАЩЕННЫХ ГЛИАДИНОМ И ГЛЮТЕНИНОМ ФРАКЦИЙ ИЗ КЛЕЙКОВИНЫ В ВОДНОЙ СРЕДЕ И В ПРИСУТСТВИИ КИСЛОТЫ
(57) Реферат:
Способ включает диспергирование клейковины непрерывным или периодическим способом в воде в присутствии кислоты до содержания сухого вещества от 5 до 30%. pH дисперсии поддерживают от 4,4 до 4,8. Смесь клейковина-кислота-вода подвергают сдвигу, посредством чего дисперсию, непрерывно или периодически, можно фракционировать на обогащенные глиадином и глютенином фракции. В результате получают одну обогащенную глиадином фракцию с соотношением глиадин/глютенин более 2,5 и получают одну обогащенную глютенином фракцию с соотношением глиадин/глютенин менее 0,8. Способ позволяет выделить две фракции без побочных промежуточных фракций высокой чистоты. 22 з.п. ф-лы, 1 табл., 2 ил.
Настоящее изобретение относится к усовершенствованному способу получения обогащенных глиадином и глютенином фракций из клейковины в водной среде и в присутствии кислоты.
В патентной и научной литературе уже описано несколько способов разделения пшеничной клейковины на обогащенные глиадином и глютенином фракции. Кроме того, применение указанных фракций уже было предметом ряда патентных и научных публикаций.
В лабораторном масштабе исследовано много способов разделения этих двух фракций с использованием различных растворителей и других условий. В книге «Proteines Vegetales» (1985), р.161-210, Popineau приводит подробный обзор таких способов, но в большинстве случаев указанные способы не могут быть экстраполированы до промышленного масштаба, поскольку в них обычно используют растворители, которые не разрешается использовать при получении пищевых продуктов, и они включают такую стадию, как препаративная хроматография, которая хотя и пригодна для фармацевтического использования, является слишком дорогой для применения в пищевой промышленности.
Среди растворителей, разрешенных для применения при получении пищевых компонентов, смеси вода-спирт и растворы уксусной кислоты испытывали в лабораторном масштабе для определения их способности разделять белковые фракции.
В ЕР 685164 описан способ экстракции, в котором для получения фракции, имеющей концентрацию глиадина до 80% или выше, используют водный раствор этанола, имеющий концентрацию 30-70 объемных %, водный раствор изопропилового спирта или н-пропанола, имеющий концентрацию 10-20 объемных %, или водный раствор ацетона, имеющий концентрацию 20-50 объемных %. Экстракцию можно проводить при помощи кислого водного раствора этанола, имеющего концентрацию 5-30 объемных %, а также pH 3,3-5,5 для получения фракции глиадина, имеющей концентрацию 50% или выше. Среди кислот, которые можно использовать, указываются уксусная, лимонная, яблочная, молочная, адипиновая, фумаровая, винная, глюконовая, фосфорная и фитиновая кислоты.
Поскольку использование воспламеняемых растворителей требует некоторых дополнительных мер безопасности, считается предпочтительным применять способ, в котором нет необходимости в таких растворителях. Такой способ описан в “Industries Alimentaires et Agricoles” (1974) С.De Meester, в котором для экстракции белков из нативной пшеничной клейковины используют 0,01-0,1 М растворы уксусной кислоты. После периода экстракции, составляющего от 1 до 8 часов, конечные выходы составляют 20-55%. Растворимую фракцию, обогащенную глиадином, выделяют осаждением при нейтральном значении pH. Поскольку несолюбилизированные глиадины являются очень клейкими, такой способ является не очень подходящим для промышленного применения и стадия осаждения белка должна быть устранена в способе выделения. Данный способ был разработан в лабораторном масштабе, но не является осуществимым в промышленном масштабе.
Другой способ без растворителя описан в WO 9710260. В этой заявке описан способ фракционирования пшеничной клейковины. В соответствии с данным способом пшеничную клейковину сначала диспергируют в водной кислой среде при первом кислом значении pH в присутствии восстанавливающего агента для восстановления дисульфидных связей в белке клейковины. Затем pH дисперсии повышают до второго значения pH, который выше указанного первого значения pH, вызывая тем самым осаждение глютенина при оставлении глиадина суспендированным в дисперсии, и, наконец, глютенин и глиадин разделяют на соответствующие фракции.
ЕР 992193 также относится к способу водной экстракции, в котором используют водный раствор, имеющий pH ниже или равный 4,5 и содержащий 0,1-10% (масса/объем), по меньшей мере, одной органической кислоты. Среди кислот, которые могут быть использованы, указываются: лимонная, молочная, яблочная, уксусная кислота и также фосфорная кислота и ее соли. В этой заявке не приводятся дополнительные сведения того, каким образом выполняют такую водную экстракцию.
Berot et al в “Intern. Journal of Food Science and Technology” (1994), p.489-502 описали способ лабораторного масштаба для фракционирования клейковины с использованием кислых водных растворов. В соответствии с этой публикацией пшеничную клейковину и разбавленный раствор кислоты смешивают в мешалке с высоким сдвигающим усилием в течение двух минут и перемешивают непрерывно в течение 30 минут. Соотношение водного растворителя и клейковины составляло от 7:1 до 16:1 (объем/масса). Растворимую фракцию, обогащенную глиадином, отделяли при помощи горизонтального центрифужного декантатора Westfalia и затем остаток снова смешивали с водой или с разбавленной кислотой и подвергали второй стадии центрифугирования. Это приводило к получению фракции, обогащенной нерастворимым глютенином, и промежуточной фракции. Общие характеристики промежуточной фракции были близки к характеристикам пшеничной клейковины.
Этот способ, хотя и обеспечивает получение фракции, обогащенной глиадином, является менее перспективным, поскольку включает промежуточную фракцию в качестве побочного продукта. Данный побочный продукт рассматривают как существенный недостаток в отношении выхода.
Кроме того, эта технологическая схема является очень усложненной и требует упрощения, предпочтительно, без потери функциональных свойств фракционированного материала.
Не говоря уже об усложненном характере способа Berot, отмечено, что промежуточная фракция не может быть повторно обработана посредством обратного смешивания со свежей клейковиной. Действительно, обнаружили, что рециркуляция данного промежуточного продукта приводила к снижению чистоты и качества фракций.
Целью данного изобретения является предоставление способа получения обогащенной глиадином и обогащенной глютенином фракций клейковины в водной среде и в присутствии кислоты, который не обнаруживает вышеуказанных недостатков.
Данная цель достигается предоставлением способа получения обогащенных глиадином и глютенином фракций клейковины в водной среде и в присутствии кислоты, но в котором клейковину диспергируют непрерывно или периодически в воде до содержания сухого вещества от 5 до 30%, в котором:
– pH дисперсии поддерживается от 4,4 до 4,8 и
– смесь клейковина-вода подвергают сдвигу,
посредством чего дисперсия, непрерывно или периодически, может быть фракционирована на обогащенные глиадином и глютенином фракции, в результате чего получают одну обогащенную глиадином фракцию с соотношением глиадин/глютенин, по меньшей мере, 2,5 и получают одну обогащенную глютенином фракцию с соотношением глиадин/глютенин меньше чем 0,8.
В предпочтительном способе данного изобретения смесь клейковина-вода подвергают действию сдвигающего усилия таким образом, что объем осадка дисперсии клейковины после фракционирования, как определено в “тесте центрифугирования”, составляет от 15 до 35%.
Более предпочтительно, в способе данного изобретения указанный объем осадка составляет от 20 до 30%.
В другом предпочтительном способе данного изобретения указанный осадок содержит 48-58% сухого вещества, присутствующего в дисперсии клейковины.
Более предпочтительно, в способе данного изобретения указанный осадок содержит 50-55% сухого вещества, присутствующего в дисперсии клейковины.
Еще в одном предпочтительном способе настоящего изобретения pH дисперсии поддерживают от 4,5 до 4,7.
Предпочтительно, в способе настоящего изобретения клейковина может быть диспергирована смешиванием клейковины с водой с использованием средств перемешивания в течение менее 60 минут со скоростью вращения от 500 до 3000 об/мин.
Более предпочтительно, в способе настоящего изобретения смешивание проводят в течение менее 30 минут.
В предпочтительном способе настоящего изобретения фракционирование дисперсии проводят при помощи центрифужных средств, например, с помощью автоматических самоотстаивающихся центрифуг или центрифуг с декантаторами (отстойниками).
В другом предпочтительном способе настоящего изобретения содержание сухого вещества дисперсии составляет от 10 до 15%.
Еще в одном предпочтительном способе настоящего изобретения в качестве кислоты используют фосфорную кислоту.
Изобретение теперь будет описано более подробно. Целью данного подробного описания является получение более ясного представления об изобретении и описание дополнительных преимуществ и деталей данного изобретения. Кроме того, будут приведены поясняющие изобретение примеры. Такое подробное описание и поясняющие изобретение примеры ни в каком смысле не могут быть интерпретированы как ограничение области применения изобретения или патентных прав, как требуется в формуле изобретения.
В данном подробном описании будет сделана ссылка на фигуры, среди которых:
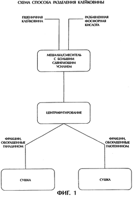
– фигура 1 является схематическим представлением типичного способа фракционирования данного изобретения;
– фигура 2 представляет собой схему процедуры экстракции для разделения глиадинов, глютенинов, альбуминов и глобулинов.
Подкисление можно проводить при помощи органической или неорганической кислоты. Типичными кислотами, которые могут быть использованы, хотя они не ограничиваются перечисленными, являются, например, уксусная кислота, лимонная кислота, молочная кислота, янтарная кислота, яблочная кислота, винная кислота, фумаровая кислота, хлористоводородная кислота, серная кислота и фосфорная кислота. Предпочтительно, используют фосфорную кислоту. Предпочтительно, pH дисперсии поддерживают от 4,5 до 4,7 и, более предпочтительно, около 4,6.
Концентрация клейковины в дисперсии составляет 5-30% (масса/объем), причем предпочтительными являются концентрации от 10 до 15% (масса/объем). Пшеничная клейковина может быть диспергирована смешиванием клейковины с водой с использованием, например, перемешивающих лопастей с ножами или смесителей с другой конфигурацией со скоростью вращения 500-3000 об/мин в течение времени, достаточного для получения дисперсии, которую можно разделить на фракции по изобретению. Типичное время перемешивания составляет менее 1 часа, предпочтительно менее 30 минут. Механическая подача и условия перемешивания должны быть выбраны таким образом, чтобы полученную дисперсию можно было разделить на обогащенную глиадином фракцию, соотношение глиадин/глютенин которой составляет, по меньшей мере, 2,5, и обогащенную глутенином фракцию, имеющую соотношение глиадин/глютенин ниже чем 0,8. В стандартной композиции клейковины соотношение глиадин/глютенин составляет в типичном случае от 1 до 1,3. Эти различные классы пшеничных белков определяют при помощи описанного ниже аналитического способа.
В данном способе используют различные характеристики растворимости классов пшеничных белков в различных растворителях для разделения глиадинов, глютенинов, альбуминов и глобулинов. Распределение белка в различных растворителях количественно определяли анализом Кьельдаля.
Оборудование
– полипропиленовые центрифужные пробирки на 40 мл;
– центрифуга (15000 g);
– аналитические весы;
– 0,5 М NaCl;
– 1,5% раствор SDS;
– 95% этанол;
– камера инкубации при 10°С;
– установка Кьельдаля;
– таблетки Кьельдаля.
Способ (показанный на фигуре 2):
Все экстракции проводят в течение 30 минут при комнатной температуре.
– Взвешивают образец в центрифужной полипропиленовой пробирке на 40 мл. Для муки 2 г, для клейковины 200 мг, для образцов способа – количество, соответствующее 150-160 мг белка.
– Добавляют 20 мл 0,5 М NaCl. Перемешивают в течение 30 минут при комнатной температуре (RT). После экстракции центрифугирование проводят при 500 g в течение 15 минут при RT. Осторожно декантируют супернатант в чистую полипропиленовую пробирку. К остатку добавляют дополнительные 20 мл 0,5 М NaCl (осадок А) и повторяют экстракцию и центрифугирование. Объединяют указанный второй супернатант с первым и затем центрифугируют при 15000 g в течение 15 минут при RT. Супернатант содержит альбумины и глобулины.
– К остатку (осадок В) добавляют 6 мл 1,5% раствора SDS. Смесь гомогенизируют и объединяют с осадком А. Экстракцию проводят в течение 30 минут при RT. Затем по каплям добавляют 14 мл абсолютного этанола и смесь перемешивают в течение дополнительных 30 минут при RT. После центрифугирования при RT в течение 15 минут при 500 g получают осадок и супернатант 3. Всю данную процедуру повторяют на полученном осадке, получая при этом осадок С и супернатант 4.
– Супернатанты 3 и 4 объединяют в небольшом химическом стакане и выдерживают в камере инкубации при 10°С в течение 60 минут. Образуется тонкозернистый осадок и затем данную смесь выливают в центрифужную пробирку, содержащую осадок С. Смесь сразу переносят в центрифугу и центрифугируют при 15000 g в течение 15 минут при 10°С. В результате получают супернатант, содержащий глиадины, и осадок, содержащий глютенины.
Определение по Кьельдалю
Растворы, содержащие альбумины/глобулины и глиадины (40 мл), количественно переносят в колбы деструкции (750 мл). Добавляют таблетку, 14 мл концентрированной серной кислоты и 3 капли октанола (противовспенивающего агента) и образцы инкубируют 90 мин (до просветления). Концентрат (приблизительно 15 мл) переносят в трубку Кьельдаля и азот определяют стандартным способом Кьельдаля. Фракцию глютенина лиофилизуют и содержание азота определяют, как в сухих продуктах.
Результаты приводят в виде количества белка, найденного в различных классах, и выражают в виде процента выделенного белка.
Было обнаружено, что вышеуказанные обогащенные глиадином и глютенином фракции могут быть получены после центрифугирования, когда подача механической энергии дает дисперсии, обнаруживающие величины удельных объемов осадка, определенные при помощи «теста центрифугирования». В указанном «тесте центрифугирования» используют стандартную лабораторную центрифугу и центрифужные пробирки на 15 мл с делениями шкалы 0,1 мл. Пробирки затем заполняют 10 мл дисперсии клейковины. Пробирки центрифугируют в течение 10 минут при 1800 g. Затем объем осадка, выраженный в объемных %, определяют отношением осадка в мл и объема центрифужных пробирок в мл, умноженным на 100.
Подходящие дисперсии затем характеризуют объемом осадка, составляющим от 15 до 35%, предпочтительно от 20 до 30%. Осадок при этом содержит от 48 до 58%, более предпочтительно от 50 до 55% сухого вещества, присутствующего в дисперсии клейковины. Содержание сухого вещества дисперсий может составлять от 5 до 30%, предпочтительно от 10 до 15%. Фракции, соответствующие вышеуказанным величинам, невозможно получить без адаптирования интенсивности сдвигающего усилия и/или времени смешивания. Разделение дисперсии осуществляют с помощью центрифугирования, например с помощью самоосаждающихся центрифуг или при помощи центрифуг с декантаторами. Оборудование для разделения центрифугированием используют при оптимальных условиях разделения.
Типичный способ фракционирования данного изобретения обычно проводят при температуре от 10 до 40°С. В соответствии со схемой, показанной на фигуре 1, сухую пшеничную клейковину смешивают с кислым раствором в смесительном танке при непрерывном мониторинге pH при помощи pH-стата. Полученную таким образом дисперсию клейковины затем разделяют центрифугированием, в результате которого получают фракцию, обогащенную глиадином, и фракцию, обогащенную глютенином. Обогащенная глиадином фракция может быть сконцентрирована с помощью ультрафильтрации перед сушкой. Затем обогащенная глиадином фракция может быть высушена с использованием любого известного способа, причем предпочтительной является распылительная сушка. Проникшую часть можно рециркулировать и использовать в стадии смешивания. Обогащенную глютенином фракцию также сушат.
Примеры
Пример 1
Получение периодическим способом.
В качестве исходного материала используют коммерческую сухую пшеничную клейковину. В сосуд, содержащий 225 л водопроводной воды и 450 г фосфорной кислоты (75%), через трубку непосредственно в завихрение перемешиваемого диспергатора добавляют винтом (Katrion) 25 кг коммерческой пшеничной клейковины. Мониторинг pH постоянно проводят с использованием pH-стата и pH поддерживают около 4,6. Клейковину диспергируют около 10 минут и перемешивание продолжают до получения дисперсии, содержащей от 45 до 50% клейковины в дисперсной фазе. Это соответствует величине «теста центрифугирования» 27%.
Смешивание проводят при помощи смесителя с высоким сдвигающим усилием. Полученную таким образом дисперсию разделяют с помощью центрифуги с отстойником (Westfalia CA150), причем установки корректируют для получения приблизительно 45% сухого вещества в супернатанте декантирующей центрифуги.
Обогащенную глиадином фракцию затем подвергают распылительной сушке. Данная фракция содержит белка 80%. Содержание глиадина составляет 68% от содержания общего белка по сравнению с 45-48% для нативной клейковины. Соотношение глиадин/глютенин составило 3,1.
В таблице 1 приведено сравнение состава образцов фракций клейковины, полученных при помощи способа Berot (которые являются образцами, полученными от Porineau et Berot), и образцов, полученных способом настоящего изобретения. Все образцы анализировали с помощью вышеописанного способа.
Таблица 1: Состав образцов, полученных способом по Berot и Amylum |
| |
Способ Berot (уровень техники) |
| клейковина |
глиадин |
промежуточный продукт |
глютенин |
| Альбумин + глобулин |
11,0-13,3 |
10,5 |
7,2 |
6,1 |
| Глиадин |
45,3-48,7 |
59,1 |
39,1 |
31 |
| Глютенин |
37,0-45,4 |
30,4 |
53,7 |
62,9 |
| Соотношение глиадин/глютенин |
1,08-1,28 |
1,94 |
0,73 |
0,49 |
| |
Способ Amylum (по изобретению) |
| клейковина |
глиадин (АВе) |
глютенин (АВе) |
глиадин (AFr) |
глютенин (AFr) |
| Альбумин + глобулин |
11,0-13,3 |
10,4 |
8,8 |
10,4 |
6,9 |
| Глиадин |
45,3-48,7 |
67,7 |
35,6 |
67,9 |
35,3 |
| Глютенин |
37,0-47,4 |
21,9 |
55,6 |
21,6 |
57,7 |
| Соотношение глиадин/глютенин |
1,08-1,28 |
3,1 |
0,64 |
3,13 |
0,61 |
АВе: образцы, полученные из пшеничной клейковины, изготовленной в Amylum Belgium. AFr: образцы, полученные из пшеничной клейковины, изготовленной в Amylum France. |
Состав образцов определяли согласно тесту а. Величины указаны в % от общего содержания белка в образцах.
Пример 2
Получение непрерывным способом
В сосуд, содержащий 225 л водопроводной воды и 450 г фосфорной кислоты (75%), через трубку непосредственно в завихрение перемешиваемого диспергатора добавляют шнеком (Katrion) 25 кг коммерческой пшеничной клейковины. Проводят постоянный мониторинг pH с использованием pH-стата и pH поддерживают при 4,6. Клейковину диспергируют около 10 минут и перемешивание продолжают до получения дисперсии, имеющей величину «теста центрифугирования» 25%. Обеспечивают необходимое сдвигающее усилие для достижения такой величины в пределах 20 минут, после чего клейковину диспергируют.
Затем в завихрение перемешиваемой дисперсии непрерывно добавляют дополнительное количество клейковины и воды при постоянном мониторинге pH и поддерживают pH около 4,6 добавлением фосфорной кислоты. Скорость добавления составляет 20 кг клейковины и 200 л воды в час. Слив из сосуда отводят в сосуд на 60 л перемешиваемого буфера, который используют для постоянного заполнения отстойника (Westfalia CA150). Добавленные количества соответствуют количествам, прошедшим через отстойник (скорость подачи 20 л/час; 2500 об./мин; разность 10-15). Полученная таким образом фракция глиадина имеет содержание сухого вещества 6% и ее дополнительно концентрируют ультрафильтрацией. Пермеат используют для диспергирования клейковины в первом смесительном танке. Ретентант, имеющий содержание сухого вещества приблизительно 10%, сушат с помощью распылительной сушки.
Обогащенную глютенином фракцию нейтрализуют карбонатом натрия до pH 7, промывают водой и затем сушат в циркуляционной сушилке.
Формула изобретения
1. Способ получения обогащенных глиадином и глютенином фракций клейковины в водной среде и в присутствии кислоты, отличающийся тем, что клейковину диспергируют непрерывно или периодически в воде до достижения содержания сухого вещества от 5 до 30%, в котором
(а) pH дисперсии поддерживают от 4,4 до 4,8 и
(б) смесь клейковина-кислота-вода подвергают сдвигающему действию, посредством чего дисперсия, непрерывно или периодически, может быть фракционирована на обогащенные глиадином и глютенином фракции, в результате чего получают одну обогащенную глиадином фракцию с соотношением глиадин/глютенин более 2,5 и получают одну обогащенную глютенином фракцию с соотношением глиадин/глютенин менее 0,8.
2. Способ по п.1, отличающийся тем, что смесь клейковина-кислота-вода подвергают сдвигающему действию таким образом, что объем осадка дисперсии клейковины после фракционирования, определенный «тестом центрифугирования», составляет от 15 до 35%.
3. Способ по п.2, отличающийся тем, что упомянутый объем осадка составляет от 20 до 30%.
4. Способ по п.2, отличающийся тем, что упомянутый осадок содержит 48-58% сухого вещества, присутствующего в дисперсии клейковины.
5. Способ по п.4, отличающийся тем, что упомянутый осадок содержит 50-55% сухого вещества, присутствующего в дисперсии клейковины.
6. Способ по п.1, отличающийся тем, что pH дисперсии поддерживают от 4,5 до 4,7.
7. Способ по п.1, отличающийся тем, что клейковину диспергируют с использованием средств смешивания в течение менее 60 мин и со скоростью вращения от 500 до 3000 об./мин.
8. Способ по п.7, отличающийся тем, что смешивание проводят менее 30 мин.
9. Способ по п.1, отличающийся тем, что фракционирование дисперсии проводят с помощью центрифугирования, например, с использованием автоматических самоотстаивающихся центрифуг или центрифуг с декантаторами.
10. Способ по п.2, отличающийся тем, что фракционирование дисперсии проводят с помощью центрифугирования, например, с использованием автоматических самоотстаивающихся центрифуг или центрифуг с декантаторами.
11. Способ по п.4, отличающийся тем, что фракционирование дисперсии проводят с помощью центрифугирования, например, с использованием автоматических самоотстаивающихся центрифуг или центрифуг с декантаторами.
12. Способ по п.6, отличающийся тем, что фракционирование дисперсии проводят с помощью центрифугирования, например, с использованием автоматических самоотстаивающихся центрифуг или центрифуг с декантаторами.
13. Способ по п.7, отличающийся тем, что фракционирование дисперсии проводят с помощью центрифугирования, например, с использованием автоматических самоотстаивающихся центрифуг или центрифуг с декантаторами.
14. Способ по п.1, отличающийся тем, что сухое вещество дисперсии составляет от 10 до 15%.
15. Способ по п.2, отличающийся тем, что сухое вещество дисперсии составляет от 10 до 15%.
16. Способ по п.4, отличающийся тем, что сухое вещество дисперсии составляет от 10 до 15%.
17. Способ по п.6, отличающийся тем, что сухое вещество дисперсии составляет от 10 до 15%.
18. Способ по п.7, отличающийся тем, что сухое вещество дисперсии составляет от 10 до 15%.
19. Способ по п.1, отличающийся тем, что в качестве кислоты используют фосфорную кислоту.
20. Способ по п.2, отличающийся тем, что в качестве кислоты используют фосфорную кислоту.
21. Способ по п.4, отличающийся тем, что в качестве кислоты используют фосфорную кислоту.
22. Способ по п.6, отличающийся тем, что в качестве кислоты используют фосфорную кислоту.
23. Способ по п.7, отличающийся тем, что в качестве кислоты используют фосфорную кислоту.
РИСУНКИ
|
|