|
| На основании пункта 3 статьи 13 Патентного закона Российской Федерации от 23 сентября 1992 г. № 3517-I патентообладатель обязуется передать исключительное право на изобретение (уступить патент) на условиях, соответствующих установившейся практике, лицу, первому изъявившему такое желание и уведомившему об этом патентообладателя и федеральный орган исполнительной власти по интеллектуальной собственности, – гражданину РФ или российскому юридическому лицу. |
|
(21), (22) Заявка: 2005122836/28, 18.07.2005
(24) Дата начала отсчета срока действия патента:
18.07.2005
(46) Опубликовано: 20.04.2007
(56) Список документов, цитированных в отчете о поиске:
SU 1073607 А1, 15.02.1984. Геофизические методы исследования. Учеб. пособие под ред. В.К.Хмелевского. – М.: Недра, 1988, стр.57. SU 506820 А1, 15.03.1976. BE 1011126 А, 04.05.1999. RU 2030583 C1, 10.03.1995.
Адрес для переписки:
199226, Санкт-Петербург, ул. Кораблестроителей, 23, корп.1, кв.392, В.В. Чернявецу
|
(72) Автор(ы):
Добротворский Александр Николаевич (RU), Алексеев Сергей Петрович (RU), Денесюк Евгений Андреевич (RU), Лобойко Борис Иванович (RU), Чернявец Владимир Васильевич (RU)
(73) Патентообладатель(и):
Добротворский Александр Николаевич (RU)
|
(54) СПОСОБ ОБНАРУЖЕНИЯ ПОДВОДНЫХ ФЕРРОМАГНИТНЫХ ОБЪЕКТОВ
(57) Реферат:
Изобретение относится к разведке с использованием магнитных полей и может быть использовано для обнаружения подводных ферромагнитных объектов. Сущность: буксируют два источника магнитного поля вдоль полосы обследования. Причем границы полосы обследования задают путем рассеивания ферромагнитного материла, сформированного в виде масс в 1 м3, размещенных на расстоянии 80-170 м друг от друга вдоль оси границы с образованием четырехугольника. Осуществляют посредством блока управления попеременной работы буксируемых источников магнитного поля регистрацию суммарного магнитного поля буксируемых источников и ферромагнитных масс первичным трехкомпонентным преобразователем магнитного поля. Усиливают и преобразуют зарегистрированные сигналы суммарного магнитного поля буксируемых источников и ферромагнитных масс вторичным преобразователем. Передают усиленные и преобразованные сигналы суммарного магнитного поля буксируемых источников и ферромагнитных масс в вычислительный блок. В вычислительном блоке определяется сигнал, обусловленный наличием ферромагнитных масс или подводного ферромагнитного объекта. Передают сигнал с вычислительного блока на исполнительный блок с последующей его ретрансляцией в блок управления. Блок управления обеспечивает движение буксируемых источников магнитного поля в заданных границах полосы обследования путем определения координат сигнала в навигационном модуле. Технический результат: расширение полосы обследования. 2 ил.
Изобретение относится к области подводной добычи полезных ископаемых и обнаружения подводных объектов по искусственно созданным и естественным магнитным полям и может быть использовано для обеспечения навигационной безопасности при подходе нефтеналивных судов и газовозов при подходе к беспричальным морским загрузочно-разгрузочным буйковым терминалам типов BTL и STL, а также для обнаружения намагниченных навигационных опасностей (мели, банки, подводные скалы и т.п.).
Известен способ подводной добычи полезных ископаемых [1], включающий передвижение по ориентиру подводного добычного агрегата по дну параллельными полосами и сбор полезных ископаемых, в котором задание границ производят путем рассеивания ферромагнитного материала, а на агрегате устанавливают устройство для контроля наличия ферромагнитного материала и измерения величины магнитного поля, при этом при передвижении агрегата задание границы очередной полосы производят с борта агрегата одновременно со сбором ферромагнитного материала и полезного ископаемого на предыдущей полосе.
Недостатком известного способа является малая ширина полосы обследования, что существенно увеличивает технологический процесс, а соответственно и материальные затраты.
Известен также способ обнаружения подводных объектов из ферромагнитных материалов, основанный на измерении напряженности магнитного поля вдоль полосы обследования с помощью магнетометра [2]. Данный способ также имеет малую ширину обследования, в частности при поиске ферромагнитных объектов, имеющих незначительное собственное поле.
Для обнаружения и измерения полезного сигнала в известных способах используется магнитная система [3], содержащая трехкомпонентный преобразователь магнитного поля, блок питания, блок усиления и преобразования сигнала, исполнительный блок, второй трехкомпонентный преобразователь магнитного поля, два источника магнитного поля, блок управления и вычислительный блок, в котором выходы первого и второго источников магнитного поля и выходы первого и второго трехкомпонентных преобразователей магнитного поля через блок управления соединены соответственно с блоком питания и блоком усиления и преобразования сигнала, выход которого через вычислительный блок соединен с входом исполнительного блока. При этом трехкомпонентные преобразователи и источники магнитного поля расположены в вершинах углов прямоугольника, ориентированного поперек полосы обследования, нижняя сторона которого образована источником и трехкомпонентным преобразователем магнитного поля.
Данная система по сравнению с известными способами [1, 2] за счет применения двух трехкомпонентных преобразователей магнитного поля повышает точность обнаружения подводных объектов и увеличивает ширину полосы обследования. Однако при поиске ферромагнитных объектов с незначительным собственным полем ширина полосы обследования характеризуется незначительной величиной. Кроме того, данная система практически неприменима для обнаружения слабонамагниченных объектов.
Из теории постоянных магнитов известно (см. например: Гордин В.М., Розе Е.Н., Углов Б.Д. Морская магнитометрия. М., Недра, 1986, с.232), что одной из основных характеристик постоянных магнитов является удельная магнитная энергия
W=В·Н/2, (Дж/м3),
где В – магнитная индукция, Н – напряженность магнитного поля.
Данная энергия характеризует потенциальные возможности магнита накапливать магнитную энергию.
При этом
(ВН)max Вr 2/4r 2 0,
где Вr – остаточная магнитная индукция, 0 – магнитная проницаемость породы магнита.
Исходя из значений максимальной удельной энергии, которую могут создавать те или иные магниты, можно оценить величину магнитного момента. С учетом того, что магнитный момент прямо пропорционален объему ферромагнитного материала, то результаты оценки для одного кубического метра магнитного материала с учетом, что и то где – намагниченность, М – магнитный момент, – объем магнитного материала.
При =1м3 где 0=4 ·10-7.
Результаты расчета максимального магнитного момента, который может быть создан одним кубическим метром ферромагнитного материала, имеют следующие значения:
– для сплавов Fe-Al-Ni-Co (Wmax=40·103 Дж/м3; Mmax=500 кА/м2; К=2·10-8);
– для редкоземельных соединений типа SmCo (Wmax=72·103 Дж/м3; Mmax=670кА/м2; К=1,5·10-8);
– соединений на основе Fe, Fe-Co (Wmax=26·103 Дж/м3; Mmax=400 кА/м2; К=2,5·10-8);
– различные стали типа ЕХЗ, Е7В6 и другие
(Wmax=1÷2·103 Дж/м3; Mmax=80÷110 кА/м2; К=9÷12·10-8).
Наиболее высокую энергоемкость имеют соединения редкоземельных металлов (коэффициент 1,5·10-8) и стали (коэффициент 9÷12·10-8).
Оценка объема ферромагнитного материала, необходимого для создания на различных расстояниях r от центра источника магнитного поля, имеющего значения 1,10 и 100 НТл, выполненного на основании зависимости  10-5·В/М·r3=kBr3, k=10-5/M – коэффициент, зависящий от используемого магнитного материала, показала (табл.1), что для создания постоянного магнитного поля с необходимой напряженностью 10 НТл на расстоянии от центра источника порядка 200 м необходимо, примерно, десять кубических метров стали или два кубических метра редкоземельных металлов.
| Таблица 1. |
| r, м |
В=1НТл |
В=10НТл |
В=100НТл |
В=1НТл |
В=10НТл |
В=100НТл |
| 5000 |
100000 |
1000000 |
10000000 |
2000 |
20000 |
200000 |
| 1000 |
100 |
1000 |
10000 |
20 |
200 |
2000 |
| 500 |
10 |
100 |
1000 |
2 |
20 |
200 |
| 200 |
1 |
10 |
100 |
0,2 |
2 |
20 |
| 100 |
0,1 |
1 |
10 |
0,02 |
0,2 |
2 |
| 50 |
0,01 |
0,1 |
1 |
0,002 |
0,02 |
0,2 |
С учетом того, что средняя длина добычного агрегата или танкера составляет порядка 150 м, а погрешность модульных магнитных датчиков составляет 0,1-0,01 НТл (см. например – Семевский Р.Б., Аверкиев В.В., Яроцкий В.А. Специальная магнитометрия. С-П., Наука, 2002, с.164), то протяженность ферромагнитного материала вдоль рекомендованного курса движения для обнаружения полезного сигнала составит порядка 300 м. При этом значение ширины полосы обследования при использовании магнитометра вычисленное по формуле:
В=[(1010M2/ 1 2+ 2 2)1/3-Z2]1/2, где М – магнитный момент ферромагнитного материала, 1 – чувствительность магнитометра, 2 – уровень магнитных шумов, Z – глубина под первичным преобразователем магнитометра (при М=50 Э/м, Z=50 м, 1=0,001 гаммы, 2=1,73 гаммы) составит 214 м.
Сооружение такого искусственного ферромагнитного поля в морских условиях сопряжено с существенными материальными затратами, что в сочетании с малой шириной полосы обследования существенно сужает фукциональные возможности известных способов.
Задачей заявляемого технического решения является расширение функциональных возможностей известных способов.
Поставленная задача решается за счет того, что в способе подводной добычи полезных ископаемых и обнаружения подводных объектов по магнитным полям, включающем передвижение по ориентиру носителя измерения магнитного поля, с заданием границ путем рассеивания ферромагнитного материала или по естественном источникам магнитного поля с последующим измерением величины магнитного поля с созданием попеременного магнитного поля в двух диагонально расположенных вершинах четырехугольника, ориентированного поперек полосы обследования, образованной границами, нижняя сторона которого образована источником магнитного поля и измерителем и расположена на горизонте обследования, а верхняя сторона образована первичными трехкомпонентными преобразователями магнитометра – перед заданием границ путем рассеивания ферромагнитного материала, из ферромагнитного материала формируют массы объемом в один кубический метр, которые размещают на расстояниях 80÷170 м друг от друга по оси границы.
В отличие от известных способов в заявляемом способе, перед заданием границ области обследования путем рассеивания ферромагнитного материала из него формируют массы объемом в один кубический метр, которые размещают на расстояниях 80÷170 м друг от друга по оси границы.
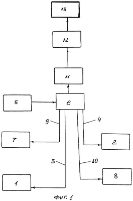
Сущность изобретения поясняется чертежами (фиг.1 и 2). Фиг.1 – блок-схема измерительной системы магнитного поля, которая включает два буксируемых источника магнитного поля 1 и 2, подключенных посредством кабель-тросов 3 и 4 соответственно к блоку питания 5 через блок управления 6, два буксируемых первичных трехкомпонентных преобразователя магнитного поля 7 и 8, подключенных посредством кабель-тросов 9 и 10 соответственно ко вторичному преобразователю 11 через блок управления 6, вычислительный блок 12, вход которого подключен к выходу вторичного преобразователя 11, а выход подключен ко входу исполнительного блока 13. Фиг.2 – экспозиция полосы обследования. Массы ферромагнитного материала 14, ось границы 15, носитель 16 измерительной системы магнитного поля.
Измерительная система работает следующим образом. В процессе буксировки вдоль полосы обследования посредством блока управления 6 осуществляется попеременная работа источников магнитного поля 1 и 2. Суммарное магнитное поле источника 1 и ферромагнитных масс 14 воздействует на первичный трекомпонентный преобразователь магнитного поля 8, а суммарное магнитное поле источника 2 и ферромагнитных масс 14 воздействует на первичный трекомпонентный преобразователь магнитного поля 7. Сигналы, возникающие при этом, поступают на вход вторичного преобразователя 11, который усиливает и преобразует сигналы. Из вторичного преобразователя 11 сигналы попеременно поступают в вычислительный блок 12, который определяет сигнал, обусловленный наличием ферромагнитных масс или подводного ферромагнитного объекта (при поиске подводных объектов). Далее сигнал поступает на исполнительный блок 13, где он регистрируется и транслируется на систему управления носителя 16, обеспечивающую движение носителя в заданных границах области обследования (производства работ). При поиске подводных объектов сигнал поступает в навигационный модуль, где определяются его координаты.
Чувствительность данной измерительной системы к обнаружению магнитных полей ферромагнитных источников характеризуется погрешностью определения сигнала mc, которая определяется в соответствии с выражением

где m1, m2 – погрешности определения чувствительности первичных трехкомпонентных преобразователей магнитного поля 7 и 8 соответственно, m с – погрешность определения величины сигнала, характеризующего наличие ферромагнитных масс или подводного объекта, обусловленная изменением начального приращения между расстояниями от источника магнитного поля 1 до первичного трехкомпонентного преобразователя 8 и от источника магнитного поля 2 до первичного трехкомпонентного преобразователя 7. Значение m с можно определить по формуле m с=3M/S×m с, где М – магнитный момент источника магнитного поля, S – расстояние от источника магнитного поля 2 до первичного трехкомпонентного преобразователя 7, m с – погрешность определения изменения начального приращения расстояний от источника магнитного поля 1 до первичного трехкомпонентного преобразователя 7.
Для частного случая, когда оси Х первичных трехкомпонентных преобразователей магнитного поля 7 и 8 ориентированы вдоль полосы обследования, значение m s определяется по формуле

где m у‘; m у” – погрешности определения приращения координаты У источника магнитного поля 1 относительно первичного трехкомпонентного преобразователя 7 и источника магнитного поля 2 относительно первичного трехкомпонентного преобразователя 8 соответственно.
Значения m у определяются по формулам 
где my1, my2 – погрешности определения координаты У источника магнитного поля 1 относительно первичного трехкомпонентного преобразователя магнитного поля 7 в начале и в процессе движения носителя соответственно, my1, my2 – погрешности определения координаты У источника магнитного поля 2 относительно первичного преобразователя магнитного поля 3 в начале и в процессе движения носителя. Значения my1, my2, my1, my2 определяются по формуле

где А – амплитуда напряженности источника магнитного поля, измеренная в месте нахождения первичного трехкомпонентного преобразователя магнитного поля, А – погрешность измерения A, M – погрешность определения М, D – расстояние между источником магнитного поля 1 и первичным трехкомпонентным преобразователем магнитного поля 8, Dx – проекция D на ось X. Например, для случая, когда m1, m2=0,0001 гаммы, М=1000 Э/м, S-500 м, А=10 Э, А=10 Э М=0,5 Э/м, Dx=100 м, D=150 м, погрешность определения составит mc=0,002 гаммы. При М равном 1000 эм и mc равной 0 002 гаммы ширина полосы обследования В, рассчитанная по формуле составит 4000 м, что более чем в 10 раз выше, чем у известных способов (В=300 м).
Создание магнитного поля в двух диагонально расположенных вершинах четырехугольника, ориентированного поперек полосы обследования, образованной границами, нижняя сторона которого образована источником магнитного поля 1 и первичным трехкомпонентным преобразователем 8 с расположением ее на горизонте обследования, а верхняя сторона образована источником магнитного поля 2 и первичным трехкомпонентным преобразователем 7 с образованием границ путем рассеивания ферромагнитного материала объемом один кубический метр на расстоянии 80÷170 м друг от друга по оси границы, позволяет создать постоянное магнитное поле с напряженностью 10 НТл с использованием магнитометров с чувствительностью 0,001÷0,0001 гаммы, что позволяет осуществлять обнаружение ферромагнитных объектов при ширине полосы обследования до 5000 м и маломагнитных объектов с шириной полосы обследования 1000 м и более.
В предлагаемом способе исключаются из результатов обработки систематические погрешности и погрешности, обусловленные магнитным полем Земли и его вариациями за счет компенсационного принципа функционирования измерительной системы в сочетании с расположением ферромагнитного материала, образующего границы области обследования в определенном порядке, что повышает достоверности результатов обследования. Создание искусственного магнитного поля из масс ферромагнитного материала, расположенного в определенном порядке, позволяет при подходах к беспричальным морским загрузочно-разгрузочным буйковым терминалам типа BTL и STL обеспечить навигационную безопасность судов и снижает время выхода на эти станции. В этом варианте использования предлагаемого способа магнитометры могут быть установлены в подводной части шахты лага или гидроакустической аппаратуры в носовой части судна. При расположении магнитометров в судовых условиях созданное искусственное магнитное поле из масс ферромагнитного материала может быть также использовано в качестве кабельной мерной линии для проведения натурных испытаний судовых технических средств навигации (см., например, Кораблев А.Е., Массаров В.Ф. Электромагнитные навигационные системы и приборы. Л., ВМА, с.9).
Кроме того, посредством предлагаемого способа может осуществляться поиск и обнаружение подводных объектов, состоящих из ферромагнитных материалов (железо, сталь и т.п.), подводных опасностей (банки, рифы, скалы), имеющих в своем составе маломагнитные материалы (песок, глина, галька и т.п.).
Источники информации
1. Патент РФ №2030583.
2. Системы, приборы и устройства подводного поиска/Жуков Р.Ф., Кондратович А.А., Могильный С.Д., Ципко Б.И. – М., Военное издательство МО СССР, 1972, с.7-9, с.114-120.
3. Авторское свидетельство СССР №727007.
Формула изобретения
Способ обнаружения подводных ферромагнитных объектов, включающий буксировку двух источников магнитного поля вдоль полосы обследования с заданием ей границ путем рассеивания ферромагнитного материала, сформированного в виде масс в один кубический метр, размещенных на расстоянии 80-170 м друг от друга вдоль оси границы с образованием четырехугольника, осуществление посредством блока управления попеременной работы буксируемых источников магнитного поля, регистрацию суммарного магнитного поля буксируемых источников и ферромагнитных масс первичным трехкомпонентным преобразователем магнитного поля, усиление и преобразование зарегистрированных сигналов суммарного магнитного поля буксируемых источников и ферромагнитных масс вторичным преобразователем, передачу усиленных и преобразованных сигналов суммарного магнитного поля буксируемых источников и ферромагнитных масс в вычислительный блок, определяющий сигнал, обусловленный наличием ферромагнитных масс или подводного ферромагнитного объекта, передачу сигнала с вычислительного блока на исполнительный блок с последующей его ретрансляцией в блок управления, обеспечивающий движение буксируемых источников магнитного поля в заданных границах полосы обследования путем определения координат сигнала в навигационном модуле.
РИСУНКИ
|
|