|
|
(21), (22) Заявка: 2005126701/02, 23.08.2005
(24) Дата начала отсчета срока действия патента:
23.08.2005
(46) Опубликовано: 20.04.2007
(56) Список документов, цитированных в отчете о поиске:
Выстрел ЗУБК10 с управляемым снарядом 9М117, Техническое описание и инструкция по эксплуатации, М., Военное издательство, 1987, с.13. RU 2179296 С2, 10.02.2002. RU 2122700 C1, 27.11.1998. GB 2132794 А, 11.07.1984. US 4641801 А, 10.02.1987. DE 2546592 A1, 31.03.1977.
Адрес для переписки:
300001, г.Тула, Щегловская засека, ГУП “КБП”
|
(72) Автор(ы):
Шипунов Аркадий Георгиевич (RU), Захаров Лев Григорьевич (RU), Морозов Владимир Иванович (RU), Недосекин Игорь Алексеевич (RU), Минаков Владимир Михайлович (RU)
(73) Патентообладатель(и):
Государственное унитарное предприятие “Конструкторское бюро приборостроения” (RU)
|
(54) СПОСОБ НАВЕДЕНИЯ ТЕЛЕУПРАВЛЯЕМОЙ РАКЕТЫ С РАСКРЫВАЕМЫМИ ПОСЛЕ ПУСКА РУЛЯМИ
(57) Реферат:
Изобретение относится к области наведения ракет и может быть использовано в комплексах танкового и противотанкового вооружения, а также в малогабаритных зенитных комплексах. Сущность изобретения заключается в том, что способ наведения телеуправляемой ракеты с раскрываемыми после пуска рулями включает ориентирование пускового устройства с ракетой в направлении поля управления под заданными углами 0, 0 соответственно в вертикальной и горизонтальной плоскостях, перемещение ракеты в поле управления посредством выстреливания из пускового устройства, раскрытие органов управления ракеты и последующее их отклонение пропорционально координатам ракеты в поле управления. Раскрытие органов управления производят после момента времени tp входа ракеты в поле управления, отсчитываемого от момента выстреливания, и определяют по математической зависимости. Техническим результатом изобретения является повышение точности наведения ракеты. 3 ил.
Предлагаемое изобретение относится к области разработки систем телеуправления ракетами и может быть использовано в комплексах танкового и противотанкового вооружения, а также в малогабаритных зенитных комплексах.
В настоящее время известен способ наведения управляемой ракеты с раскрываемыми после пуска рулями, реализованный, например, в противотанковых комплексах “Конкурс”, “Кастет”, “Бастион”, “Вихрь”, “Штурм”, “Кобра” (см. Ангельский Р.Д., Отечественные противотанковые комплексы, Москва, ACT, Астрель, 2002 г., стр.74-75, 84, 100, 111-114, [1]), включающий ориентирование пускового устройства с ракетой в направлении поля управления, перемещение ракеты в поле управления посредством выстреливания из пускового устройства, раскрытие органов управления ракеты и последующее их отклонение пропорционально координатам ракеты в поле управления. Под полем управления здесь и далее понимается область определения координат ракеты относительно линии прицеливания и это может быть, например, поле зрения пеленгатора ракеты в командной системе управления, реализованной в комплексах “Конкурс”, “Штурм”, “Кобра”, или же информационное поле луча (радиолуча или луча лазера) в лучевой системе управления ракетой, реализованной в комплексах “Кастет”, “Бастион”, “Вихрь”.
Система наведения, реализующая известный способ, включает обычно прицел (оптическая ось которого и является линией прицеливания), пусковое устройство (ствол орудия или транспортно-пусковой контейнер), аппаратуру определения координат (нулевая ось аппаратуры определения координат совмещена с линией прицеливания), блок формирования команд (БФК) на отклонение рулей ракеты, рули, механизм раскрытия рулей.
Выполнение операций способа происходит следующим образом. Оператор наблюдает за местностью через прицел и, обнаружив цель, совмещает линию прицеливания (оптическую ось прицела) и совпадающую с ней нулевую ось аппаратуры определения координат с точкой прицеливания, выбираемой обычно в контуре цели, после чего производит пуск ракеты.
Выстреливание ракеты в поле управления (поле зрения аппаратуры определения координат) осуществляется за счет соответствующей ориентации пускового устройства в направлении поля управления. Аппаратура определения координат при появлении ракеты в области определения координат определяет координаты ракеты относительно линии прицеливания.
БФК, на вход которого поступают выходные сигналы аппаратуры определения координат, вырабатывает в соответствии с ними команды на отклонение рулей ракеты.
Перед пуском ракеты рули находятся в закрытом состоянии, например убраны внутрь корпуса ракеты. Раскрытие рулей производится при выходе ракеты из пускового устройства механизмом раскрытия рулей.
Наиболее близким к предлагаемому является способ наведения управляемой ракеты 9М117 комплекса “Кастет” с раскрываемыми после пуска рулями, включающий ориентирование пускового устройства с ракетой в направлении поля управления (области внутри информационного луча лазера) под заданными углами 0, 0 соответственно в вертикальной и горизонтальной плоскостях, перемещение ракеты в поле управления посредством выстреливания из пускового устройства (ствола орудия), раскрытие органов управления ракеты и последующее их отклонение пропорционально координатам ракеты в поле управления (см. “”Выстрел ЗУБК10 с управляемым снарядом 9М117. Техническое описание и инструкция по эксплуатации”, М., Военное издательство, 1987 г., [2], с.13).
Система наведения, реализующая этот способ, содержит прицел, оптическая ось которого совпадает с осью информационного луча, представляющего собой луч лазера, промодулированный системой растровых дисков, пусковое устройство (пушка МТ-12), аппаратуру определения координат ракеты относительно оптической оси прицела, включающую приемник излучения и электронную аппаратуру, блок формирования команд на отклонение рулей, включающий корректирующий фильтр и гирокоординатор, блок рулевых приводов, механизм раскрытия рулей, поддон и замыкатель.
Выполнение операций способа осуществляется следующим образом.
Оператор, обнаружив цель, совмещает линию прицеливания (оптическую ось прицела) и совпадающую с ней нулевую ось аппаратуры определения координат (оптическую ось источника лазерного излучения) с точкой прицеливания и производит пуск ракеты. Перемещение ракеты в поле управления осуществляется посредством выстреливания из ствола противотанковой пушки и соответствующей ориентации ствола пушки в направлении поля управления под заданными углами 0, 0 соответственно в вертикальной и горизонтальной плоскостях.
После вылета ракеты из ствола орудия сбрасывается поддон, срабатывает замыкатель и замыкает электрические цепи подачи напряжения бортовой батареи на электровоспламенители механизма раскрытия рулевых органов. Под действием газов, выделяемых при срабатывании электровоспламенителей, поршень механизма раскрытия перемещается вперед внутри блока рулевых приводов, срезает штифты, и захваты толкателя давят на лопасти. При повороте лопастей вокруг штифтов происходит отрыв щитков, закрывающих прорези для выхода лопастей, после чего лопасти раскрываются и фиксируются в рабочем положении ([2], с.21, рис.13, с.22, 25).
После входа ракеты в поле управления аппаратура определения координат, содержащая приемник излучения, воспринимает частотно-модулированное излучение лазера и, расшифровывая его, определяет координаты ракеты относительно оси лазерного излучателя (т.е. относительно линии прицеливания).
Сигналы, пропорциональные координатам ракеты относительно оси луча, поступают на вход БФК, вырабатывающего в соответствии с ним команды на отклонение рулей.
Рули БРП, отклоняясь относительно своего среднего положения, создают действующий на ракету управляющий момент. Это, в свою очередь, приводит к возникновению управляющих сил, которые удерживают ракету около центра поля управления в течение всего времени полета ракеты до цели.
Недостатком известного способа наведения ракеты является низкая точность при стрельбе в ближней зоне возможных атак, обусловленная тем, что на участке встреливания, когда ракета находится вне области определения отклонений ракеты (т.е. вне поля управления, создаваемого частотно-модулированным излучением лазера), на приемник излучения аппаратуры определения координат поступают фоновые шумы, которые могут вызывать появление на ее выходе ложных сигналов отклонения ракеты от оси поля управления, в соответствии с которыми БФК сформирует команды на отклонение рулей. Отработка рулями ракеты ложных команд приводит к ухудшению траектории полета ракеты на начальном участке полета, увеличению ее отклонений от линии прицеливания при стрельбе в ближней зоне возможных атак и вследствие этого к снижению точности наведения ракеты.
С увеличением участка полета ракеты вне области определения координат ракеты, например при уменьшении скорости ракеты на начальном участке полета или при увеличении расстояния между пусковым устройством и линией прицеливания, время отработки рулями ложных команд увеличивается, что может привести к недопустимому увеличению отклонений от линии прицеливания и срыву режима автоматического наведения ракеты на цель.
Задачей предлагаемого изобретения является повышение точности наведения управляемой ракеты с раскрываемыми после пуска рулями.
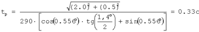
Поставленная задача достигается за счет того, что в известном способе наведения телеуправляемой ракеты с раскрываемыми после пуска рулями, включающем ориентирование пускового устройства с ракетой в направлении поля управления под заданными углами 0, 0 соответственно в вертикальной и горизонтальной плоскостях, перемещение ракеты в поле управления посредством выстреливания из пускового устройства, раскрытие органов управления ракеты и последующее их отклонение пропорционально координатам ракеты в поле управления – раскрытие органов управления производят после момента времени tp входа ракеты в поле управления, отсчитываемого от момента выстреливания и определяемого по зависимости:

где П – расстояние между осями пускового устройства и поля управления,
,
ло – начальный угловой размер поля управления,
vp – скорость выхода ракеты из пускового устройства.
Сущность предлагаемого способа состоит в том, что раскрытие органов управления ракетой осуществляют в момент, когда ракета гарантированно попадет в поле управления (в область определения координат ракеты относительно линии прицеливания), и команды на отклонение органов управления начинают формироваться пропорционально координатам ракеты в поле управления. В то же время на начальном участке ее полета вне поля управления, когда возможно формирование ложных команд на отклонение рулей, рули закрыты и не создают управляющего момента на ракету.
Недостатки известного способа наведения телеуправляемой ракеты и преимущества предлагаемого способа проиллюстрируем на примере комплекса “Кастет”, ракета 9М117 которого с раскрываемыми после пуска органами управления (рулями) выстреливается из противотанковой пушки МТ-12. Расстояние между пусковым устройством (продольной осью ствола пушки) и осью поля управления (оптической осью прицела) составляет 2.0 м в горизонтальной плоскости и 0.5 м в вертикальной плоскости, скорость выхода ракеты из ствола пушки составляет 290 м/с, а начальный угловой размер поля управления составляет 1.4°, пусковое устройство ориентировано под заданными углами 0=0.48° и =0.3° соответственно в вертикальной и горизонтальной плоскостях.
На фиг.1 приведены результаты математического моделирования динамики контура управления ракетой с раскрываемыми после пуска рулями и формирования ложной команды в горизонтальном канале управления на участке ее полета вне области определения координат величиной 15° отклонения руля (величина ложной команды управления приведена к выходу рулевого привода и направлена вправо).
Как видно из фиг.1, при формировании ложной команды в горизонтальном канале управления величиной 15° вправо на начальном участке полета ракеты с раскрываемыми после пуска рулями ракета не попадет в поле управления, вследствие чего произойдет срыв режима наведения ракеты на цель. На фиг.2 приведены результаты математического моделирования в аналогичных условиях при раскрытии органов управления ракеты через промежуток времени от момента выстреливания, определяемый по зависимости:

Как видно из фиг.2, формирование ложной команды величиной 15° вправо на участке полета ракеты вне поля управления при реализации предлагаемого способа наведения не вызывает отклонения ракеты от направления стрельбы и не ухудшает точность наведения, т.к. раскрытие органов управления происходит в момент гарантированного нахождения ракеты в поле управления, когда команда на отклонение рулевых органов формируется пропорционально координатам ракеты в поле управления.
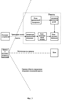
На фиг.3 приведена блок-схема лучевой системы управления ракетой, реализующей предлагаемый способ. Система управления содержит прицел и источник модулированного лазерного излучения, конструктивно выполненные, например, аналогично наземной аппаратуре управления 9С53 комплекса “Кастет” ([1], с.113, [4]).
На ракете расположены: аппаратура определения координат, БФК, БРП, замыкатель, механизм раскрытия рулевых органов, выполненные аналогично реализованным в ракете 9М117 ([2], с.15-18, 16, 17, 19-26, 21, рис.13, с.22, 25, 40-41, рис.24) и блок временной задержки, выполненный, например, на основе схемы электронного реле времени, приведенной в книге Ф.Ф.Андреева, Электронные устройства автоматики, М., Машиностроение, 1978 г., с.283, рис.206, б, [3].
Время задержки раскрытия рулевых органов tp рассчитывается предварительно по формуле (1) и устанавливается в блоке временной задержки. При выходе ракеты из пускового устройства (пускового контейнера или ствола орудия) срабатывает замыкатель, и напряжение с выхода бортовой батареи подается на вход блока временной задержки, который задерживает подачу напряжения на электровоспламенитель механизма раскрытия рулей на время tp, в течение которого ракета гарантированно попадает в поле управления лазерного луча.
Предлагаемый способ наведения управляемой ракеты позволяет повысить точность наведения на цель за счет уменьшения отклонений ракеты от линии прицеливания на участке встреливания – до входа ракеты в область определения координат.
Эффективность предлагаемого способа подтверждена в процессе разработки комплекса управляемого вооружения “Корнет”.
Источники информации.
1. Ангельский Р.Д., Отечественные противотанковые комплексы, Москва, ACT, Астрель, 2002 г., с.74, 75, 84, 100, 111-114.
2. Выстрел ЗУБК10 с управляемым снарядом 9М117.
Техническое описание и инструкция по эксплуатации, М., Военное издательство, 1987 г., с.13, 15-18, 19-26.
3. Ф.Ф.Андреев, Электронные устройства автоматики, М., Машиностроение, 1978 г., с.283.
4. Наземная аппаратура управления 9С53.00.000.ТО
Формула изобретения
Способ наведения телеуправляемой ракеты с раскрываемыми после пуска рулями, включающий ориентирование пускового устройства с ракетой в направлении поля управления под заданными углами 0, 0 соответственно в вертикальной и горизонтальной плоскостях и последующее отклонение рулей пропорционально координатам ракеты в поле управления, отличающийся тем, что раскрытие рулей производят после момента времени tp входа ракеты в поле управления, отсчитываемого от момента пуска и определяемого по зависимости

где П – расстояние между осями пускового устройства и поля управления,

ло – начальный угловой размер поля управления,
vp – скорость выхода ракеты из пускового устройства.
РИСУНКИ
|
|