|
|
(21), (22) Заявка: 2004104544/02, 16.02.2004
(24) Дата начала отсчета срока действия патента:
16.02.2004
(43) Дата публикации заявки: 20.08.2005
(46) Опубликовано: 20.04.2007
(56) Список документов, цитированных в отчете о поиске:
ЗЕЛИКМАН А.Н. и др. Металлургия редких металлов. – М.: Металлургия, 1978, с.303, 324. RU2103400 C1, 27.01.1998. SU 1752005 А1, 20.02.2000. US 2004011739 A1, 22.01.2004. ЕР 0665189 А1, 02.08.1995. WO 9304207 A1, 04.03.1993.
Адрес для переписки:
427620, Удмуртская республика, г. Глазов, ул. Пряженникова, 53, кв.28, В.А.Патрушеву
|
(72) Автор(ы):
Патрушев Вячеслав Андреевич (RU)
(73) Патентообладатель(и):
Патрушев Вячеслав Андреевич (RU)
|
(54) СПОСОБ ПЕРЕРАБОТКИ БАДДЕЛЕИТА
(57) Реферат:
Изобретение относится к металлургии тугоплавких металлов и может быть использовано при переработке бадделеита гидрометаллургическим способом с получением диоксида циркония ядерной чистоты. Техническим результатом является снижение себестоимости получаемого диоксида циркония ядерной чистоты при уменьшении расхода химикатов, а также уменьшение сливных вод, улучшение экологии техпроцесса. Способ заключается в том, что ион калия в виде его фторида вводят после полного растворения бадделеита в кислоте, а содержащий фтористоводородную кислоту фильтрат возвращают на растворение бадделеита. Гидроксид циркония получают путем обработки перекристаллизованных кристаллов раствором едкого кали, после чего полученную пульпу фильтруют. Затем 1/3 объема фильтрата возвращают на стадию получения фторцирконата калия, а 2/3 объема фильтрата направляют на утилизацию фторида калия. Утилизацию фторида калия из фильтрата осуществляют путем обработки гидроксидом кальция с получением едкого кали, который возвращают на стадию разложения фторцирконата калия, а образующийся фторид кальция направляют на утилизацию. Фторид кальция обрабатывают серной кислотой с получением фтористоводородной кислоты, которую возвращают на растворение бадделеита, а сульфат кальция направляют на реализацию в народное хозяйство. 2 з.п. ф-лы, 1 ил.
Изобретение относится к металлургии тугоплавких металлов и может быть использовано при переработке бадделеита гидрометаллургическим способом с получением диоксида циркония ядерной чистоты, обуславливающей его использование для получения циркония и его сплавов, применяющихся в качестве конструкционных материалов активной зоны атомных реакторов.
Известен способ переработки бадделеита, включающий растворение в кипящей фтористоводородной кислоте с одновременной конденсацией ее паров и возвратом конденсата на растворение бадделеита, сульфатизацию путем подачи фтористокислого раствора циркония в концентрированную серную кислоту при ее нагреве до 200 ч – 230°C с конденсацией паров фтористоводородной кислоты и возвратом ее на растворение бадделеита.
Получение гидроксида циркония осуществляют путем подачи сульфата циркония в аммиачную воду (Патент РФ №2103400, приоритет от 03.04.97).
Недостатком данного способа является высокое содержание в получаемом диоксиде циркония гафния (1,5-2,5% по отношению к цирконию) и невозможность очистки от него по данному способу.
Наиболее близким к предлагаемому является способ переработки диоксида циркония (бадделеита), включающий растворение во фтористоводородной кислоте в присутствии ионов калия с получением раствора фторцирконата калия, охлаждение раствора с выделением кристаллов фторцирконата калия, фильтрацию, фракционную перекристаллизацию кристаллов, перевод их в гидроксид циркония путем обработки аммиачной водой и его прокаливание до диоксида циркония (А.Н.Зеликман, О.Е.Крейн, Г.В.Самсонов «Металлургия редких металлов». – М.: Металлургия, 1978 г., стр.304, стр.324).
Недостатками данного способа являются: высокая себестоимость получаемого диоксида циркония, большой расход химикатов, образование большого количества сливных вод. Присутствие ионов калия при растворении бадделеита замедляет процесс его растворения.
Изобретение решает задачу получения диоксида циркония ядерной чистоты с низкой себестоимостью при уменьшении расхода химикатов, уменьшения сливных вод, улучшения экологии техпроцесса.
Техническое решение заключается в том, что ион калия в виде фторида калия вводят после полного растворения бадделеита во фтористоводородной кислоте, а содержащий фтористоводородную кислоту фильтрат возвращают на растворение бадделеита, гидроксид циркония получают путем обработки перекристаллизованных кристаллов раствором едкого кали, полученную при обработке пульпу фильтруют, 1/3 часть полученного содержащего фторид калия фильтрата возвращают на стадию получения раствора фторцирконата калия, а 2/3 части фильтрата направляют на утилизацию фторида калия.
Утилизацию фторида калия осуществляют путем обработки гидроксидом кальция с получением едкого кали, который возвращают на стадию получения гидроксида циркония, а образующийся фторид кальция направляют на утилизацию.
Утилизацию фторида кальция ведут обработкой его серной кислотой с получением фтористоводородной кислоты, которую возвращают на стадию растворения бадделеита и сульфата кальция, являющегося товарным продуктом. В отличие от прототипа по заявляемому способу ион калия вводят в виде фторида после растворения бадделеита, гидроксид циркония получают путем обработки перекристаллизованных кристаллов (очищенных от гафния) раствором едкого кали, полученную при обработке пульпу фильтруют, 1/3 часть полученного содержащего фторид калия фильтрата возвращают на стадию получения раствора фторцирконата калия, а 2/3 части фильтрата направляют на утилизацию фторида калия, который используют для получения гидроксида циркония, что позволяет исключить расход фторида калия, едкого кали (использовать их в замкнутом цикле), аммиака, тем самым снизить затраты при получении диоксида циркония, исключить сброс жидких отходов, улучшить экологию.
Утилизация фторида кальция путем его обработки серной кислотой с получением фтористоводородной кислоты и возвратом ее на стадию растворения бадделеита практически исключает расход фтористоводородной кислоты, что также приводит к снижению себестоимости.
Полученный в процессе утилизации фторида кальция сульфат кальция направляется в народное хозяйство как товарный продукт.
Заявляемый способ по сравнению с прототипом позволяет снизить себестоимость получаемого диоксида циркония ядерной чистоты, уменьшить расход дорогостоящих химикатов, уменьшить количество сливных вод, улучшить экологию техпроцесса, что подтверждает изобретательский уровень технического решения. В проанализированных источниках патентной и научно-технической информации технические решения, обладающие совокупностью всех существенных признаков заявляемого изобретения, не выявлены.
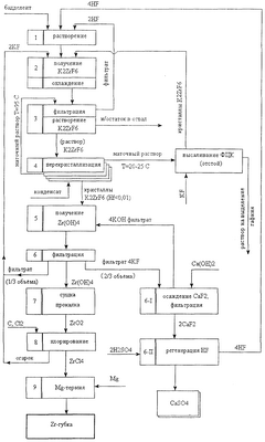
На чертеже приведена технологическая схема переработки бадделеита по заявляемому способу.
Пример: Во фторопластовый стакан объемом один литр, оборудованный мешалкой, заливали 40% фтористоводородную кислоту. Включали мешалку и загружали бадделеит 50 г. Пульпу доводили до объема 400 мл, затем нагревали до 95-100°С. В процессе растворения через четыре часа в стакан заливали раствор фторида калия в количестве, необходимом для реакции:


После завершения реакции полученный раствор фильтровали от нерастворимого осадка. Фильтрат охлаждали до t=20°C. При этом происходило выделение кристаллов фторцирконата калия. Затем пульпу фильтровали,фильтрат направляли на растворение бадделеита. Кристаллы подвергали фракционной перекристаллизации (12 стадий) до содержания в них гафния <0,01 вес.%(по отношению к цирконию).
Полученные кристаллы обрабатывали раствором едкого кали в течение 1 часа при t=70°C согласно реакции:

Пульпу фильтровали, гидроксид циркония сушили при температуре 150°С, прокаливали при температуре 850°С до диоксида циркония. Содержание примесей в диоксиде циркония составляло (мас.%): Fe<3×10-3; Al<1×10-3; Ti<1×10-3; Ni<1×10-3; Hf<0,01; Th экв.<1×10-3.
Прямое извлечение диоксида циркония из бадделеита – 85%. Маточный раствор, полученный по реакции (3), обрабатывали известковым молоком Са(ОН)2 и получали фтористый кальций по реакции:

Пульпу фильтровали. Фильтрат, содержащий едкое кали, использовали при получении гидроксида циркония по реакции (3). Фторид кальция утилизировали по реакции:
150-300°С

Полученную кислоту направляли на растворение следующей порции бадделеита.
Таким образом, преимуществами предлагаемого способа переработки бадделеита по сравнению с известными являются: снижение себестоимости получаемого диоксида циркония ядерной чистоты, используемого при получении металлического циркония магниетермией, уменьшение расхода и номенклатуры используемых химикатов, уменьшение количества сливных вод, улучшение экологии техпроцесса.
Формула изобретения
1. Способ переработки бадделеита, включающий растворение бадделеита во фтористоводородной кислоте, введение ионов калия с получением раствора фторцирконата калия, его охлаждение с выделением кристаллов фторцирконата калия, фильтрацию для отделения кристаллов фторцирконата калия от содержащего фтористоводородную кислоту фильтрата, фракционную перекристаллизацию кристаллов, перевод их в гидроксид циркония, сушку и прокаливание гидроксида до образования диоксида циркония, отличающийся тем, что ион калия в виде фторида калия вводят после полного растворения бадделеита во фтористоводородной кислоте, а содержащий фтористоводородную кислоту фильтрат возвращают на растворение бадделеита, гидроксид циркония получают путем обработки перекристаллизованных кристаллов раствором едкого кали, полученную при обработке пульпу фильтруют, 1/3 часть полученного содержащего фторид калия фильтрата возвращают на стадию получения раствора фторцирконата калия, а 2/3 части фильтрата направляют на утилизацию фторида калия.
2. Способ по п.1, отличающийся тем, что утилизацию фторида калия осуществляют путем обработки гидроксидом кальция с получением едкого кали, который возвращают на стадию получения гидроксида циркония, а образующийся фторид кальция направляют на утилизацию.
3. Способ по п.2, отличающийся тем, что утилизацию фторида кальция ведут обработкой его серной кислотой с получением фтористоводородной кислоты, которую возвращают на стадию растворения бадделеита, и сульфата кальция, являющегося товарным продуктом.
РИСУНКИ
MM4A – Досрочное прекращение действия патента СССР или патента Российской Федерации на изобретение из-за неуплаты в установленный срок пошлины за поддержание патента в силе
Извещение опубликовано: 27.04.2009 БИ: 12/2009
|
|