|
|
(21), (22) Заявка: 2005132802/09, 24.10.2005
(24) Дата начала отсчета срока действия патента:
24.10.2005
(46) Опубликовано: 10.04.2007
(56) Список документов, цитированных в отчете о поиске:
RU 2253182 C1, 27.05.2005. RU 2228576 C2, 10.05.2004. RU 2121755 C1, 10.11.1998. US 6317468 B1, 13.11.2001. US 6201452 B1, 13.03.2001.
Адрес для переписки:
390000, г.Рязань, ул. Каляева, 32, ФГУП ГРПЗ, отд.149, В.И. Калинкину
|
(72) Автор(ы):
Мелешников Виктор Николаевич (RU)
(73) Патентообладатель(и):
Федеральное государственное унитарное предприятие “Государственный Рязанский приборный завод” (RU)
|
(54) ФОРМИРОВАТЕЛЬ СИГНАЛОВ САНТИМЕТРОВОГО ДИАПАЗОНА, ПЕРЕСТРАИВАЕМЫЙ ПО ЧАСТОТЕ, С АМПЛИТУДНОЙ И ФАЗОВОЙ МОДУЛЯЦИЯМИ
(57) Реферат:
Изобретение относится к области радиотехники и может быть использовано в радиопередающих устройствах. Достигаемый технический результат – расширение функциональных возможностей. Формирователь содержит синтезатор частот, умножитель частоты, генератор опоры, управляемый генератор, делитель частоты, первый и второй преобразователи частоты, фазовый модулятор, три амплитудных модулятора, формирователь импульсов, сумматор, первый и второй преобразователи импульсов, два устройства задержки импульсов. 1 ил.
Изобретение относится к области радиотехники и может быть использовано в радиопередающих устройствах для формирования сигналов сантиметрового диапазона, перестраиваемого по частоте, с амплитудной и фазовой модуляциями.
Наиболее близким по технической сущности к предлагаемому изобретению является формирователь сигналов сантиметрового диапазона с амплитудной, фазовой и линейно-частотной модуляциями (патент РФ на изобретение №2253182, МПК Н 03 C 5/00, 2005 г.), содержащий опорный генератор, делитель частоты, два преобразователя частоты, амплитудный модулятор, фазовый модулятор, синтезатор частоты, умножитель частоты, два коммутатора, схему управления, сумматор, генератор линейной частотной модуляции, два формирователя импульсов.
Однако при эксплуатации прототипа не возможно формировать контрольные сигналы, перестраивать выходную частоту в небольших пределах и формировать импульсы СВЧ-сигналов с различными задержками и различными уровнями импульсных сигналов, так как это конструктивно в известном формирователе не предусмотрено.
Технический результат направлен на расширение функциональных возможностей.
Технический результат достигается тем, что предлагаемый формирователь сигнала сантиметрового диапазона, перестраиваемый по частоте, с амплитудной и фазовой модуляциями, содержащий синтезатор частот, умножитель частоты, генератор опоры, управляемый генератор, делитель частоты, первый и второй преобразователи частоты, первый амплитудный модулятор, фазовый модулятор, формирователь импульсов, сумматор, при этом первый вход синтезатора частоты соединен с разъемом входных сигналов управления синтезатором частот, второй и третий входы синтезатора частот соединены соответственно со вторым и первым выходами делителя частоты, четвертый вход синтезатора частот соединен с первым выходом генератора опоры, первый выход синтезатора частот соединен с выходным разъемом сигнала синхронизации первого гетеродина приемника, второй выход синтезатора частот соединен с входом умножителя частоты, выход умножителя частоты соединен со вторым входом второго преобразователя частоты, второй выход генератора опоры соединен с первым входом управляемого генератора, третий выход генератора опоры соединен с первым входом первого преобразователя частоты, четвертый выход генератора опоры соединен с входом делителя частоты, третий выход делителя частоты соединен со вторым входом первого преобразователя частоты, первый выход первого преобразователя частоты соединен с выходным разъемом сигнала второго гетеродина приемника, второй вход управляемого генератора соединен с входным разъемом сигналов управления генератором, выход управляемого генератора соединен с третьим входом первого преобразователя частоты, выход первого амплитудного модулятора соединен с первым входом фазового модулятора, выход которого соединен с первым входом второго преобразователя частоты, выход которого соединен с волноводом выходного сигнала, второй вход первого амплитудного модулятора соединен с выходом формирователя импульсов, второй вход фазового модулятора соединен с входным разъемом сигнала переключения фазы, также содержит второй и третий амплитудные модуляторы, первый и второй преобразователи импульсов, первое и второе устройства задержки импульсов, при этом второй выход первого преобразователя частоты соединен с первым входом третьего амплитудного модулятора, выход которого соединен с первым входом второго амплитудного модулятора, выход второго амплитудного модулятора соединен с первым входом первого амплитудного модулятора, второй вход третьего амплитудного модулятора соединен с выходом первого преобразователя импульсов, вход первого преобразователя импульсов соединен с выходом первого устройства задержки импульсов, вход первого устройства задержки импульсов соединен с разъемом первого входного модулирующего импульса, первый вход сумматора соединен с разъемом первого входного модулирующего импульса, второй вход сумматора соединен с разъемом второго входного модулирующего импульса, выход сумматора соединен со входом второго устройства задержки импульсов, выход устройства задержки импульсов соединен со входом второго преобразователем импульсов, выход второго преобразователя импульсов соединен со вторым входом второго амплитудного модулятора, а вход формирователя импульсов соединен с разъемом третьего входного модулирующего импульса.
Отличительными признаками от прототипа является то, что в формирователь сигнала сантиметрового диапазона, перестраиваемый по частоте, с амплитудной и фазовой модуляциями включены второй и третий амплитудные модуляторы, первый и второй преобразователи импульсов, первое и второе устройства задержки импульсов, при этом второй выход первого преобразователя частоты соединен с первым входом третьего амплитудного модулятора, выход которого соединен с первым входом второго амплитудного модулятора, выход второго амплитудного модулятора соединен с входом первого амплитудного модулятора, второй вход третьего амплитудного модулятора соединен с выходом первого преобразователя импульсов, вход первого преобразователя импульсов соединен с выходом первого устройства задержки импульсов, вход первого устройства задержки импульсов соединен с разъемом первого входного модулирующего импульса, первый вход сумматора соединен с разъемом первого входного модулирующего импульса, второй вход сумматора соединен с разъемом второго входного модулирующего импульса, выход сумматора соединен со входом второго устройства задержки импульсов, выход второго устройства задержки импульсов соединен со входом второго преобразователем импульсов, выход второго преобразователя импульсов соединен со вторым входом второго амплитудного модулятора, а вход формирователя импульсов соединен с разъемом третьего входного модулирующего импульса.
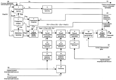
На чертеже представлена блок-схема формирователя сигнала сантиметрового диапазона, перестраиваемого по частоте, с амплитудной и фазовой модуляциями.
Формирователь сигнала сантиметрового диапазона, перестраиваемый по частоте, с амплитудной и фазовой модуляциями содержит синтезатор частот 1, умножитель частоты 2, генератор опоры 3, управляемый генератор 4, делитель частоты 5, первый преобразователь частоты 6, третий амплитудный модулятор 7, второй амплитудный модулятор 8, первый амплитудный модулятор 9, фазовый, модулятор 10, второй преобразователь частоты 11, первый преобразователь импульсов 12, второй преобразователь импульсов 13, формирователь импульсов 14, первое устройство задержки импульсов 15, второе устройство задержки импульсов 16, сумматор 17, разъем входных сигналов управления синтезатором частот 18, разъем первого входного модулирующего импульса 19, разъем второго входного модулирующего импульса 20, разъем сигнала синхронизации первого гетеродина приемника 21, разъем входных сигналов управления генератором 22, разъем выходного сигнала второго гетеродина приемника 23, волновод выходного сигнала 24, разъем сигнала переключения фазы 25, разъем третьего входного моделирующего импульса 26.
Первый вход синтезатора частот 1 соединен с разъемом входных сигналов управления синтезатором частот 18. Второй и третий входы синтезатора частот 1 соединены соответственно со вторым и первым выходами делителя частоты 5. Четвертый вход синтезатора частот 1 соединен с первым выходом генератора опоры 3. Первый выход синтезатора частот 1 соединен с выходным разъемом сигнала синхронизации первого гетеродина приемника 21. Второй выход синтезатора частот 1 соединен с входом умножителя частоты 2.
Выход умножителя частоты 2 соединен со вторым входом второго преобразователя частоты 11.
Второй выход генератора опоры 3 соединен с первым входом управляемого генератора 4. Третий выход генератора опоры 3 соединен с первым входом первого преобразователя частоты 6. Четвертый выход генератора опоры 3 соединен с входом делителя частоты 5.
Третий выход делителя частоты 5 соединен со вторым входом первого преобразователя частоты 6.
Первый выход первого преобразователя частоты 6 соединен с выходным разъемом сигнала второго гетеродина приемника 23.
Выход управляемого генератора 4 соединен с третьим входом первого преобразователя частоты 6. Второй вход управляемого генератора 4 соединен с входным разъемом сигналов управления генератором 22.
Второй выход первого преобразователя частоты 6 соединен с первым входом третьего амплитудного модулятора 7. Выход третьего амплитудного модулятора 7 соединен с первым входом второго амплитудного модулятора 8.
Выход второго амплитудного модулятора 8 соединен с первым входом первого амплитудного модулятора 9.
Выход первого амплитудного модулятора 9 соединен с первым входом фазового модулятора 10. Выход фазового модулятора 10 соединен с первым входом второго преобразователя частоты 11. Выход второго преобразователя частоты 11 соединен с волноводом выходного сигнала 24. Второй вход фазового модулятора 10 соединен с разъемом сигнала переключения фазы 25.
Выход первого преобразователя импульсов 12 соединен со вторым входом третьего амплитудного модулятора 7. Вход первого преобразователя импульсов 12 соединен с выходом первого устройства задержки импульсов 15.
Вход первого устройства задержки импульсов 15 соединен с разъемом первого входного модулирующего импульса 19.
Первый вход сумматора 17 соединен с разъемом первого входного модулирующего импульса 19. Второй вход сумматора 17 соединен с разъемом второго входного модулирующего импульса 20. Выход сумматора 17 соединен с входом второго устройства задержки импульсов 16.
Выход второго устройства задержки импульсов 16 соединен с входом второго преобразователя импульсов 13.
Выход второго преобразователя импульсов 13 соединен со вторым входом второго амплитудного модулятора 8. Выход формирователя импульсов 14 соединен со вторым входом первого амплитудного модулятора 9. Вход формирователя импульсов 14 соединен с разъемом третьего входного модулирующего импульса 26.
Работает предлагаемый формирователь следующим образом.
Генератор опоры 3 представляет собой кварцевый генератор, выполненный на транзисторе по схеме емкостная трехточка.
В качестве делителя частоты 5 используются микросхемы (триггеры), а в качестве выходных каскадов используются резонансные каскады усиления.
Первый преобразователь частоты 6 собран на транзисторах. В качестве гетеродина используется частота генератора опоры 3, умноженная в двадцать пять раз. В качестве умножителей используются резонансные каскады на транзисторах в режиме Б (режим с ограничением сигнала на выходе). После умножителей установлен усилитель и полосовой поверхностно-акустической волны (ПАВ) фильтр. В качестве сигнала при формировании сигнала FПР1 используется выходной сигнал FУГ управляемого генератора 4. Сигналы гетеродина и управляемого генератора поступают на смеситель, где они смешиваются, и разностная частота FПР1, выделенная полосовым ПАВ фильтром, поступает на фазовый детектор, на второй вход которого поступает часть сигнала с управляемого генератора (не показано), частота которого управляется выходным напряжением фазового детектора (не показано), т.е. частота сигнала управляемого генератора синхронизируется частотой FПР1. Выходной сигнал с управляемого генератора (не показано) частотой FПР1 поступает на первый вход третьего амплитудного модулятора 7.
Сигнал FГ2 формируется так же, как сигнал FПР1. Но при формировании сигнала FГ2 к сигналу FУГ управляемого генератора 4 добавляется сигнал с третьего выхода делителя частоты 5 FОП/2, суммарная частота выделяется на полосовом ПАВ фильтре и поступает на смеситель, где смешивается с сигналом гетеродина, и разностная частота FГ2 выделенная полосовым ПАВ фильтром, поступает на фазовый детектор, на второй вход которого поступает часть сигнала с управляемого генератора, частота которого управляется выходным напряжением фазового детектора (не показано), т.е. частота сигнала управляемого генератора синхронизируется частотой FГ2. Выходной сигнал с управляемого генератора поступает на выходной разъем сигнала второго гетеродина приемника 23.
На синтезатор частоты 1 с первого выхода генератора опоры 3 и с первого и второго выходов делителя частоты 5 поступают сигналы частотой FОП, FОП/8, FОП/16. Входной сигнал частотой FОП поступает на умножитель частоты, аналогичный умножителю в первом преобразователе частоты 6, но умножение осуществляется в тридцать два раза. Этот сигнал используется в смесителе в качестве гетеродина. На другой вход смесителя поступает сигнал с синтезатора частоты (не показано), где в зависимости от управляющих сигналов вырабатываются необходимые частоты путем смешивания сигналов с частотами FОП, FОП/8, FОП/16 с последующей фильтрацией в полосовых ПАВ фильтрах для подавления паразитных сигналов. После смесителя также установлены полосовые ПАВ фильтры, на которых выделяется требуемая частота FС, которая поступает на умножитель частоты 2.
Умножитель частоты 2 состоит (не показано) из управляемого генератора с фазовой подстройкой частоты, синхронизируемого сигналом FС с выхода синхронизатора частоты 1, фазового детектора, умножителя частоты, выполненных на полосковых линиях, и полосового ПАВ фильтра.
Далее сигнал поступает на вход второго преобразователя частоты 11, который состоит из входного пятизвенного и выходного семизвенного фильтров, выполненных на волноводах и диодной секции. В результате во втором преобразователе частоты 11 происходит сдвиг частоты выходного сигнала умножителя частоты 2 вверх на величину, равную частоте выходного сигнала первого преобразователя частоты 6 FПР1. Сигнал с выхода второго преобразователя частоты 11 проступает на волновод выходного сигнала.
Управляемый генератор 4 представляет собой (не показано) генератор, состоящий из двух генераторов пилообразного напряжения, собранных на источнике постоянного тока, конденсаторе и компараторе, который включается при достижении пилообразного напряжения порогового значения. Изменение частоты генератора происходит за счет изменения величины тока источника постоянного тока, которым заряжаются конденсаторы генераторов пилообразного напряжения. Сигнал с генератора пилообразного напряжения поступает в фильтр низкой частоты, где отфильтровываются все высокочастотные составляющие импульсного сигнала, и на выходе получается синусоидальный сигнал с частотой, значение которой зависит от входного управляющего сигнала управления FУП гетеродином 19. Далее этот сигнал поступает на балансный модулятор, на второй вход которого поступает сигнал с генератора опоры 3. На выходе модулятора стоит кварцевый фильтр, который выделяет разностную частоту FУГ=FОП-FУП, которая поступает на третий вход первого преобразователя частоты 6.
Сигнал с разъема первого входного модулирующего импульса 19 поступает на первое устройство задержки импульсов 15, которое состоит (не показано) из микросхем и линии задержки, которые осуществляют необходимую задержку импульсов. С выхода первого устройства задержки импульсы поступают на первый преобразователь импульсов 12. Первый преобразователь импульсов состоит из ключей, собранных на транзисторах, и преобразовывает импульсы с уровня ТТЛ (транзисторно-транзисторная логика) в уровни, необходимые для нормальной работы третьего амплитудного модулятора 7. Сигнал с первого преобразователя импульсов 12 поступает на второй вход третьего амплитудного модулятора 7.
Третий амплитудный модулятор 7 выполнен в виде гибридно-интегральной схемы в герметичном корпусе (не показано), в котором установлена микрополосковая плата с амплитудным диодным коммутатором. При отсутствии импульсов сигнал с выхода первого преобразователя частоты 6 через третий амплитудный модулятор 7 поступает на первый вход второго амплитудного модулятора 8 с минимальными потерями. При наличии импульса сигнал через третий амплитудный модулятор 7 не проходит, а подавляется до определенного уровня.
Сумматор 17 собран на микросхеме, работающей по функции ИЛИ (не показано), и пропускает на выход сумматора 17 первый и второй модулирующие импульсы, которые поступают с разъемов первого 19 и второго 20 модулирующих импульсов.
Сигнал с сумматора 17 поступает на вход второго устройства задержки импульсов 16, которое состоит (не показано) из микросхем и линии задержки, которые осуществляют необходимую задержку импульсов. С выхода второго устройства задержки импульсов 16 поступает на второй преобразователь импульсов 13.
Второй преобразователь импульсов 13 состоит из ключей (не показано), собранных на транзисторах, и преобразовывает импульсы ТТЛ уровня в уровни, необходимые для нормальной работы второго амплитудного модулятора 8. Второй 8 и первый 9 амплитудные модуляторы работают аналогично третьему 7 амплитудному модулятору.
Сигнал с выхода второго амплитудного модулятора 8 поступает на первый вход первого амплитудного модулятора 9, а с выхода первого амплитудного модулятора 9 сигнал поступает на первый вход фазового модулятора 10.
Импульсы с разъема третьего входного модулирующего импульса 26 поступают на формирователь импульсов 14, который выполнен на микросхеме (не показано) для формирования требуемых фронтов импульсов и транзисторных ключей для преобразования импульсов из уровней ТТЛ в уровни, необходимые для нормальной работы первого амплитудного модулятора 9. С выхода формирователя импульсов 14 сигнал поступает на второй вход первого амплитудного модулятора 9.
Сигнал с выхода первого амплитудного модулятора 9 поступает на первый вход фазового модулятора 10. Фазовый модулятор 10 выполнен (не показано) в виде полосковых линий разной длины, отличающихся на величину, равную половине длины волны (фаза сигнала при этом меняется на 180°), которые переключаются с помощью p-I-n диодов по управляющему сигналу переключения фаз, поступающему с разъема сигнала переключения фаз 25.
Использование предлагаемого формирователя сигналов сантиметрового диапазона, перестраиваемого по частоте, с амплитудной и фазовой манипуляциями позволяет получить сигнал на выходе формирователя с дополнительной перестройкой значений частот в небольших пределах, с разными значениями задержек импульсов СВЧ-сигнала относительно запускающего импульса и различными уровнями подавления импульсного сигнала, что расширяет его функциональные возможности.
Формула изобретения
Формирователь сигнала сантиметрового диапазона, перестраиваемый по частоте, с амплитудной и фазовой модуляциями, содержащий синтезатор частот, умножитель частоты, генератор опоры, управляемый генератор, делитель частоты, первый и второй преобразователи частоты, первый амплитудный модулятор, фазовый модулятор, формирователь импульсов, сумматор, при этом первый вход синтезатора частоты соединен с разъемом входных сигналов управления синтезатором частот, второй и третий входы синтезатора частот соединены соответственно со вторым и первым выходами делителя частоты, четвертый вход синтезатора частот соединен с первым выходом генератора опоры, первый выход синтезатора частот соединен с выходным разъемом сигнала синхронизации первого гетеродина приемника, второй выход синтезатора частот соединен с входом умножителя частоты, выход умножителя частоты соединен со вторым входом второго преобразователя частоты, второй выход генератора опоры соединен с первым входом управляемого генератора, третий выход генератора опоры соединен с первым входом первого преобразователя частоты, четвертый выход генератора опоры соединен с входом делителя частоты, третий выход делителя частоты соединен со вторым входом первого преобразователя частоты, первый выход первого преобразователя частоты соединен с выходным разъемом сигнала второго гетеродина приемника, второй вход управляемого генератора соединен с входным разъемом сигналов управления генератором, выход управляемого генератора соединен с третьим входом первого преобразователя частоты, выход первого амплитудного модулятора соединен с первым входом фазового модулятора, выход которого соединен с первым входом второго преобразователя частоты, выход которого соединен с волноводом выходного сигнала, второй вход первого амплитудного модулятора соединен с выходом формирователя импульсов, второй вход фазового модулятора соединен с разъемом сигнала переключения фазы, отличающийся тем, что в него включены второй и третий амплитудные модуляторы, первый и второй преобразователи импульсов, первое и второе устройства задержки импульсов, при этом второй выход первого преобразователя частоты соединен с первым входом третьего амплитудного модулятора, выход которого соединен с первым входом второго амплитудного модулятора, выход второго амплитудного модулятора соединен с первым входом первого амплитудного модулятора, второй вход третьего амплитудного модулятора соединен с выходом первого преобразователя импульсов, вход первого преобразователя импульсов соединен с выходом первого устройства задержки импульсов, вход первого устройства задержки импульсов соединен с разъемом первого входного модулирующего импульса, первый вход сумматора соединен с разъемом первого входного модулирующего импульса, второй вход сумматора соединен с разъемом второго входного модулирующего импульса, выход сумматора соединен со входом второго устройства задержки импульсов, выход второго устройства задержки импульсов соединен со входом второго преобразователя импульсов, выход второго преобразователя импульсов соединен со вторым входом второго амплитудного модулятора, а вход формирователя импульсов соединен с разъемом третьего входного модулирующего импульса.
РИСУНКИ
|
|