|
|
(21), (22) Заявка: 2005134167/09, 03.11.2005
(24) Дата начала отсчета срока действия патента:
03.11.2005
(46) Опубликовано: 10.04.2007
(56) Список документов, цитированных в отчете о поиске:
СЛАВНИН М.И. Электрооборудование электрических станций и трансформаторных подстанций. – М.: Государственное энергетическое издательство, 1963, с.93-101, рис.12-1, 12-3, 12-4, 12-7. RU 2234755 C2, 20.08.2004. SU 1688292 A1, 30.10.1991. SU 1367054 A1 15.01.1988. RU 2191440 C2, 20.20.2002. SU 1776920 A1, 23.11.1992. SU 1824510 A1, 30.06.1993. SU
Адрес для переписки:
432027, г.Ульяновск, Северный Венец, 32, ГОУ ВПО “Ульяновский государственный технический университет”, проректору по научной работе
|
(72) Автор(ы):
Шарапов Владимир Иванович (RU), Кубашов Сергей Евгеньевич (RU)
(73) Патентообладатель(и):
Государственное образовательное учреждение высшего профессионального образования “Ульяновский государственный технический университет” (RU)
|
(54) ТРАНСФОРМАТОР ТЕПЛОВОЙ ЭЛЕКТРИЧЕСКОЙ СТАНЦИИ
(57) Реферат:
Изобретение относится к электротехнике и теплоэнергетике и может быть использовано на тепловых электростанциях. Технический результат состоит в повышении экономичности за счет использования теплоты обмоток трансформатора в цикле тепловой электрической станции, а также снижения эксплуатационных и капитальных затрат на охлаждающую систему трансформаторов. Трансформатор тепловой электрической станции соединен системой трубопроводов с контуром охлаждения масла трансформатора, включающим в себя маслоохладитель и масляный насос. Маслоохладитель выполнен в виде маслогазового теплообменника, включенного по охлаждающей среде в газопровод, подключенный к горелке котла тепловой электростанции. 1 ил.
(56) (продолжение):
CLASS=”b560m”1590564 A1, 07.09.1990. WO 0137292 A, 25.05.2001. FR 2520853 A, 05.08.1983. DD 225537 A, 31.07.1985. EP 0043511 A1, 13.01.1982. WO 9801871 A, 15.01.1998. JP 7166887 А, 27.06.1995.
Изобретение относится к области теплоэнергетики и может быть использовано на тепловых электростанциях.
Известен аналог-трансформатор тепловой электрической станции, соединенный системой трубопроводов с контуром охлаждения масла, включающим в себя маслоохладитель и масляный насос, маслоохладитель выполнен в виде масловоздушного теплообменника, циркуляцию воздуха через маслоохладители осуществляют несколькими вентиляторами, расположенными непосредственно на маслоохладителях (см. Славнин М.И. Электрооборудование электрических станций и трансформаторных подстанций. M.: Государственное энергетическое издательство. 1963. Рис.12-1 на с.96, 12-3 на с.98, 12-4 на с.99, 12-7 на с.100 и текстовые пояснения к ним на с.93-101). Этот аналог принят в качестве прототипа.
Недостатком аналогов и прототипа являются пониженная экономичность тепловых электростанций вследствие потерь теплоты обмоток трансформатора с охлаждающим воздухом, а также вследствие повышенных эксплуатационных и капитальных затрат, связанных с эксплуатацией и установкой вентиляторов системы охлаждения трансформаторов.
Техническим результатом, достигаемым настоящим изобретением, является повышение экономичности тепловой электрической станции за счет использования теплоты обмоток трансформатора в цикле тепловой электрической станции, а также снижения эксплуатационных и капитальных затрат на охлаждающую систему трансформаторов.
Для достижения этого результата предложен трансформатор тепловой электрической станции, соединенный системой трубопроводов с контуром охлаждения масла, включающим в себя маслоохладитель и масляный насос.
Особенность заключается в том, что маслоохладитель выполнен в виде маслогазового теплообменника, включенного по охлаждающей среде в газопровод, подключенный к горелке котла.
Предложенное решение позволяет использовать теплоту обмоток трансформатора в цикле тепловой электрической станции, а также исключить из схемы охлаждения трансформаторного масла дополнительные тягодутьевые механизмы, т.е. позволяет повысить экономичность тепловой электрической станции путем снижения тепловых потерь в окружающую среду, а также снижения эксплуатационных и капитальных затрат на охлаждающую систему трансформаторов.
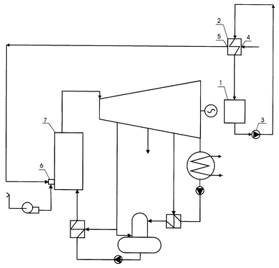
На чертеже изображена схема тепловой электрической станции, в которой реализуется предложенное решение.
Трансформатор 1 тепловой электрической станции соединен системой трубопроводов с контуром охлаждения масла, включающим в себя маслоохладитель 2 и масляный насос 3, маслоохладитель выполнен в виде маслогазового теплообменника с газозаборным 4 и газоотводящим 5 отверстиями, газоотводящее отверстие 5 маслоохладителя 2 соединено газопроводом с горелкой 6 котла 7.
Работа тепловой электрической станции, в которой реализуется предложенное решение, осуществляется следующим образом.
При работе трансформатора 1 в его обмотках выделяется теплота. Отвод теплоты осуществляют маслом. Масло охлаждают путем циркуляции через маслоохладитель 2, циркуляцию масла обеспечивают при помощи масляного насоса 3. Газ, необходимый для работы котла 7, пропускают через маслоохладитель 2 и подают через горелку 6 в котел 7.
Таким образом, предложенное решение позволяет возвращать теплоту обмоток трансформатора в котел, а также исключить дополнительные тягодутьевые механизмы из системы охлаждения трансформаторного масла, т.е. позволяет повысить экономичность тепловой электрической станции путем снижения тепловых потерь в окружающую среду, а также снижения эксплуатационных и капитальных затрат на охлаждающую систему трансформаторов.
Формула изобретения
Трансформатор тепловой электрической станции, соединенный системой трубопроводов с контуром охлаждения масла, включающим в себя маслоохладитель и масляный насос, отличающийся тем, что маслоохладитель выполнен в виде масло-газового теплообменника, включенного по охлаждающей среде в газопровод, подключенный к горелке котла.
РИСУНКИ
MM4A – Досрочное прекращение действия патента СССР или патента Российской Федерации на изобретение из-за неуплаты в установленный срок пошлины за поддержание патента в силе
Дата прекращения действия патента: 04.11.2007
Извещение опубликовано: 10.05.2009 БИ: 13/2009
|
|