|
|
(21), (22) Заявка: 2005111013/15, 08.04.2005
(24) Дата начала отсчета срока действия патента:
08.04.2005
(43) Дата публикации заявки: 20.10.2006
(46) Опубликовано: 10.04.2007
(56) Список документов, цитированных в отчете о поиске:
RU 2224581 C1, 27.02.2004. SU 947594 A, 30.07.1982. RU 2140050 C1, 20.10.1999. US 4486209 A, 04.12.1984.
Адрес для переписки:
199155, Санкт-Петербург, ул. Уральская, 19, литер Д, корп.5, ООО “ЛЕННИИХИММАШ”
|
(72) Автор(ы):
Бессонный Анатолий Николаевич (RU), Линчевская Марианна Евсеевна (RU), Машковцев Павел Дмитриевич (RU), Пулин Валерий Николаевич (RU), Киршенбаум Рафаил Петрович (RU), Шендель Анатолий Николаевич (RU), Крыжановская Анна Германовна (RU)
(73) Патентообладатель(и):
Общество с ограниченной ответственностью “Научно-исследовательский и проектно-конструкторский институт химического машиностроения” (ООО “ЛЕННИИХИММАШ”) (RU)
|
(54) УСТАНОВКА ПОДГОТОВКИ УГЛЕВОДОРОДНОГО ГАЗА К ТРАНСПОРТУ
(57) Реферат:
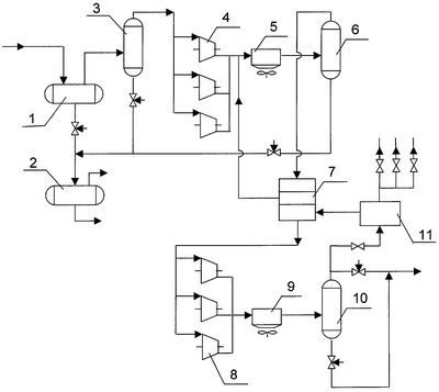
Изобретение может быть использовано в газовой, нефтехимической и других отраслях промышленности. Установка содержит последовательно соединенные по газу приемный сепаратор 1, скруббер 3, первую ступень компримирования 4, аппарат воздушного охлаждения 5, промежуточный сепаратор 6, блок глубокой осушки газа 7, вторую ступень компримирования 8, второй аппарат воздушного охлаждения 9, второй промежуточный сепаратор 10. Выход газа второго промежуточного сепаратора 10 соединен с транспортным трубопроводом газа и конденсата и с входом блока подготовки топливного газа 11 газотурбинного привода. Один выход из блока подготовки 11 соединен с входом подачи топливного газа в газотурбинные двигатели, а второй – с входом подачи регенерационного газа в блок глубокой осушки газа 7. Трубопровод выхода регенерационного газа из блока осушки газа 7 соединен с трубопроводом нагнетания первой ступени компримирования 4 перед аппаратом воздушного охлаждения 5. Изобретение позволяет повысить степень очистки газа от вредных примесей, вызывающих коррозию, повысить срок службы компрессорного оборудования, снизить капитальные затраты и повысить качество газа и конденсата по точке росы по воде при подготовке к транспорту на установку переработки и топливного газа газотурбинного привода. 1 ил.
Изобретение относится к технике подготовки углеводородных газов к транспорту на установки последующей переработки с получением товарных продуктов и может быть использовано в газовой, нефтехимической и других отраслях промышленности.
Известен узел подготовки углеводородного газа, входящий в установку низкотемпературной конденсации и включающий сепаратор для отделения от газа твердых и жидких примесей, компрессор, воздушный холодильник газа, теплообменники, пропановый испаритель и сепаратор для отделения от газа выпавшего в процессе конденсата. Газ с установки подается в магистральный трубопровод, а конденсат направляется на дальнейшую переработку (Берлин М.А., Гореченков В.Г. Переработка нефтяных и природных газов. М., Химия, 1981, с.168).
Общими признаками известной и предлагаемой установок являются:
– компрессор,
– холодильник газа,
– сепараторы.
Однако известная установка характеризуется высокими капитальными затратами и не обеспечивает высокую степень очистки газа от механических примесей и капельной жидкости (нефть, конденсат, вода и др.).
Наиболее близкой по технической сущности к предлагаемой является установка подготовки углеводородного газа, содержащая компрессор двух ступеней компримирования, холодильник газа, скруббер, сепаратор для отделения газа от жидкости, соединенный со скруббером. Установка снабжена рекуперативным теплообменником, промежуточным сепаратором и воздушным холодильником, вход газа в рекуперативный теплообменник соединен с выходом газа из компрессора, а выход газа из рекуперативного теплообменника соединен со входом газа в холодильник газа, при этом выход воды из емкости рециркуляции воды дополнительно соединен со входом воды в рекуперативный теплообменник, выход воды из которого соединен через промежуточный сепаратор и воздушный холодильник с емкостью рециркуляции воды. Установка дополнительно снабжена сепаратором, установленным на выходе газа из холодильника газа и соединенным со входом газа в скруббер (патент РФ №2224581, МПК B01D 53/00, F25J 3/08, опубл. 27.02.04).
Общими признаками известной и предлагаемой установок являются:
– компрессор двух ступеней компримирования,
– холодильники газа,
– скруббер,
– промежуточные сепараторы.
Недостатком известной установки является необходимость дополнительных блоков осушки газа и газового конденсата до точки росы в соответствии с требованиями нормативных документов либо условиями дальнейшей переработки и, кроме того, блока подготовки топливного газа газотурбинного привода (ГТП) газоперекачивающих агрегатов, используемых для компримирования газа.
Техническая задача заключается в повышении степени очистки газа от вредных примесей, вызывающих коррозию, повышении срока службы компрессорного оборудования, снижении капитальных и эксплуатационных затрат и повышении качества газа и конденсата при подготовке к транспорту на установку переработки, а также повышении качества топливного газа ГТП.
Заявляемое изобретение позволяет решить поставленные задачи за счет того, что в установке подготовки углеводородного газа к транспорту, содержащей приемный сепаратор, компрессорную установку двух ступеней компримирования, скруббер, аппараты воздушного охлаждения (холодильники газа), промежуточные сепараторы, скруббер помещен перед первой ступенью компримирования, а между первой и второй ступенями установлен блок глубокой осушки газа.
Установка, помимо выхода газа в транспортный трубопровод газа и конденсата, снабжена дополнительным выходом в блок подготовки топливного газа, из которого отбирается газ для газотурбинного привода и для регенерации адсорберов блока глубокой осушки. С этой целью выход из блока подготовки топливного газа соединен с входом регенерационного газа в блок глубокой осушки, а трубопровод выхода регенерационного газа из блока глубокой осушки соединен с трубопроводом нагнетания первой ступени компримирования перед аппаратом воздушного охлаждения, что позволяет использовать основное оборудование установки для удаления влаги из регенерационного газа без применения для этой цели специального оборудования. Это снижает капитальные затраты. Кроме того, ведение процесса адсорбции и регенерации под одним давлением уменьшает износ сорбента, повышая срок его службы, что приводит к снижению эксплуатационных затрат.
На чертеже представлена принципиальная технологическая схема установки подготовки углеводородного газа к транспорту.
Установка содержит приемный сепаратор 1, на входной патрубок которого подается углеводородный газ, при этом выход сепаратора 1 по жидкой фазе соединен с дренажной емкостью 2, а по газовой – со скруббером 3. Вход дренажной емкости 2 также соединен со скруббером 3 по жидкой фазе. Выход газовой фазы скруббера 3, имеющего в верхней части необходимое для отделения капельной жидкости сепарационное устройство, соединен с всасом первой ступени компримирования 4, выход первой ступени соединен с входом аппарата воздушного охлаждения 5, выход которого соединен с промежуточным сепаратором 6. Выход промежуточного сепаратора 6 по конденсату соединен с входом дренажной емкости 2. Выход газовой фазы промежуточного сепаратора 6 соединен с входом блока глубокой (до точки росы минус 70°С по воде) осушки 7, состоящего из трех попеременно работающих адсорберов, фильтров очистки газа, рекуперативного теплообменника и печи подогрева регенерационного газа (Кельцев Н.В. Основы адсорбционной техники. М., Химия, 1976; Кемпбел Д.М. Очистка и переработка природных газов. М., «Недра», 1977, стр.262). Выход осушенного газа из блока глубокой осушки 7 соединен с трубопроводом всаса второй ступени компримирования 8, трубопровод нагнетания которой соединен через второй аппарат воздушного охлаждения 9 с входом второго промежуточного сепаратора 10, выход газа из второго промежуточного сепаратора 10 и выход жидкой фазы (сухой конденсат) соединены с транспортным трубопроводом газа и конденсата. Дополнительно выход газа из второго промежуточного сепаратора 10 соединен с входом в блок подготовки топливного газа ГТП 11. Один выход из блока подготовки топливного газа ГТП 11 (топливный газ) соединен с входом газотурбинных двигателей, другой (газ регенерации) – с блоком глубокой осушки 7. Трубопровод выхода регенерационного газа из блока глубокой осушки соединен с трубопроводом нагнетания первой ступени компримирования 4 перед аппаратом воздушного охлаждения 5.
Установка работает следующим образом. На входной патрубок сепаратора 1 подается углеводородный газ. После предварительной сепарации жидкая фаза подается в дренажную емкость 2, а газовая фаза направляется на очистку в скруббер 3, откуда очищенный газ поступает в первую ступень (низкого давления) компримирования 4 двухступенчатого компрессора и после охлаждения сжатого газа в аппарате воздушного охлаждения 5 поступает в промежуточный сепаратор б для отделения конденсата, который по трубопроводу направляется в дренажную емкость 2. Газ из промежуточного сепаратора 6 направляется в блок глубокой осушки 7, состоящий из трех попеременно работающих адсорберов, фильтров очистки газа, рекуперативного теплообменника и печи подогрева регенерационного газа.
Каждый адсорбер находится в одном из трех режимов: сушка, разогрев, охлаждение. Переключение адсорберов осуществляется автоматически путем открытия – закрытия соответствующей арматуры по заданному алгоритму.
Для целей регенерации по заданному расходу отбирается газ на выходе из блока подготовки 11, который дросселируется до давления, обеспечивающего возврат газа в линию нагнетания первой ступени компримирования 4. Отобранный для целей регенерации газ проходит через охлаждаемый адсорбер, трубное пространство рекуперативного теплообменника, печь, где нагревается до температуры 300-330°С, разогреваемый адсорбер, межтрубное пространство рекуперативного теплообменника и сбрасывается в линию нагнетания первой ступени компримирования 4 перед аппаратом воздушного охлаждения 5. Осушенный газ из блока глубокой осушки 7 подается на всас второй ступени компримирования 8 и через трубопровод нагнетания и второй аппарат воздушного охлаждения 9 на вход второго промежуточного сепаратора 10, откуда часть газа глубокой осушки направляется в блок подготовки топливного газа газотурбинного привода 11. Основной поток газа глубокой осушки и жидкая фаза (сухой конденсат) из второго промежуточного сепаратора 10 направляются по транспортному трубопроводу газа и конденсата на переработку.
Формула изобретения
Установка подготовки углеводородного газа к транспорту, содержащая приемный сепаратор, компрессорную установку с двумя ступенями компримирования, скруббер, аппараты воздушного охлаждения и промежуточные сепараторы, отличающаяся тем, что она снабжена блоком глубокой осушки газа и блоком подготовки топливного газа газотурбинного привода, при этом выход газа приемного сепаратора соединен с входом скруббера, выход газа которого соединен с трубопроводом всаса первой ступени компримирования, трубопровод нагнетания первой ступени компримирования соединен через аппарат воздушного охлаждения с промежуточным сепаратором, выход газа промежуточного сепаратора соединен с входом блока глубокой осушки газа, выход осушенного газа из блока глубокой осушки газа соединен с трубопроводом всаса второй ступени компримирования, трубопровод нагнетания второй ступени компримирования соединен через второй аппарат воздушного охлаждения с входом второго промежуточного сепаратора, выход газа второго промежуточного сепаратора соединен с транспортным трубопроводом газа и конденсата и с входом блока подготовки топливного газа газотурбинного привода, при этом один выход из блока подготовки топливного газа газотурбинного привода соединен с входом подачи топливного газа в газотурбинные двигатели, второй выход – с входом подачи регенерационного газа в блок глубокой осушки газа, трубопровод выхода регенерационного газа из блока осушки газа соединен с трубопроводом нагнетания первой ступени компримирования перед аппаратом воздушного охлаждения.
РИСУНКИ
PC4A – Регистрация договора об уступке патента СССР или патента Российской Федерации на изобретение
Прежний патентообладатель:
Общество с ограниченной ответственностью “Научно-исследовательский и к проектно-конструкторский институт химического машиностроения”(ООО “ЛЕННИИХИММАШ”)
(73) Патентообладатель:
Общество с ограниченной ответственностью “Научно-исследовательский и к проектно-конструкторский институт химического машиностроения”(ООО “ЛЕННИИХИММАШ”)
Договор № РД0033625 зарегистрирован 07.03.2008
Извещение опубликовано: 20.04.2008 БИ: 11/2008
|
|