|
(21), (22) Заявка: 2006105598/04, 22.02.2006
(24) Дата начала отсчета срока действия патента:
22.02.2006
(46) Опубликовано: 10.04.2007
(56) Список документов, цитированных в отчете о поиске:
RU 2225762 C1, 20.03.2004. SU 702038 A, 05.12.1979. SU 1055041 A1, 30.10.1993. JP 57155234 A, 25.09.1982. JP 7224141 A, 22.08.1995.
Адрес для переписки:
105064, Москва, ул. Казакова, 16, НИИР-Канцелярия ООО “Патентные поверенные Квашнин, Сапельников и Партнеры”
|
(72) Автор(ы):
Гончарук Андрей Петрович (RU)
(73) Патентообладатель(и):
Гончарук Андрей Петрович (RU)
|
(54) СПОСОБ ПЕРЕРАБОТКИ ОТХОДОВ ПРОИЗВОДСТВА ПРОСТЫХ ПОЛИЭФИРОВ
(57) Реферат:
Изобретение относится к области переработки промышленных отходов нефтехимических производств и предназначено для утилизации шламов, образующихся в производстве простых полиэфиров. Техническая задача – разработка способа переработки отходов производства простых полиэфиров, позволяющего извлекать дополнительное количество целевого продукта и использовать отходы, вывозимые ранее на шламоотвал, в качестве вторичного сырья или готового продукта. Предложен способ, заключающийся в обработке шлама экстрагентом с последующим разделением на жидкую и твердую фазы, отличающийся тем, что в качестве экстрагента используется вода или водный раствор фосфатов калия; образующаяся твердая фаза представляет собой бентонит; образующаяся жидкая фаза – эмульсия простого полиэфира в водном растворе фосфатов калия разделяется в сепараторе на простой полиэфир с последующей сушкой и фильтрацией полиэфира и раствор фосфатов калия с последующей кристаллизацией и сушкой фосфатов. Шлам полностью разделяется на товарные продукты. 1 ил.
Изобретение относится к переработке промышленных отходов нефтехимиических производств и предназначено для утилизации шламов, образующихся в производстве простых полиэфиров.
Имеются в виду отходы производства простых полиэфиров, образующихся при анионной полимеризации окисей этилена или пропилена, или их совместной блок сополимеризации. В процессе получения целевых продуктов требуется их очистка от анионного катализатора – гидроокиси калия, которая нейтрализуется фосфорной кислотой, в результате чего образуется смесь фосфатов калия. Для улучшения кристаллизации и осаждения этих солей применяется бентонит. Последний отжимают на пресс-фильтрах и вывозят на шламоотвал. Состав шлама ориентировочно следующий, %:
| Бентонит |
15-20 |
| Смесь фосфатов калия |
25-35 |
| Простой полиэфир |
45-60. |
В России данные отходы образуются на «Заводе простых полиэфиров» ОАО «Нижнекамскнефтехим» при производстве лапролов.
Известен способ переработки шламов, состоящий в обработке шламов экстрагентом хлористым метиленом с последующим разделением на жидкую и твердую фазы. Жидкая фаза разделяется на простой полиэфир – целевой продукт и хлористый метилен, который возвращается на стадию обработки шламов экстрагентом (RU 2225762 С1, 2004.03.20). Недостатком является использование в качестве экстрагента токсичного и легколетучего хлористого метилена. Твердая фаза, состоящая из бентонита и фосфатов калия, в дальнейшем не разделяется и используется в качестве минеральных удобрений. Такое удобрение подходит не для всех почв, а большое содержание инертного бентонита и остаточного полиэфира снижает качество удобрения и увеличивает расходы на транспортировку.
В основу изобретения положена задача, заключающаяся в создании способа утилизации отходов производства простых полиэфиров, лишенного вышеизложенных недостатков, и в котором обеспечивается полное разделение твердой фазы на товарные продукты: простой полиэфир, бентонит и фосфат калия. Указанный технический результат достигается тем, что в известном способе переработки твердых отходов или шламов в котором путем экстракции и последующем разделении на жидкую и твердую фазы в качестве экстрагента используется вода или водный раствор фосфатов калия, и из жидкой фазы выделяют фосфат калия и простой полиэфир – целевой продукт.
Благодаря использованию в качестве экстрагента воды или водного раствора фосфата калия достигается перевод фосфатов калия в раствор, после отделения жидкой фазы получается чистый бентонит – товарный продукт. Бентонит может быть использован в основном производстве простых полиэфиров, или для других целей.
Жидкая фаза, представляющая собой эмульсию простого полиэфира в растворе фосфата калия, разделяется на простой полиэфир – целевой продукт и водный раствор фосфата калия. После охлаждения раствора фосфат калия кристаллизуется, отделяется от маточного рассола, сушится и упаковывается для отгрузки потребителям. Маточный раствор поступает на стадию обработки шламов экстрагентом.
Благодаря введению в известный способ в качестве экстрагента воды или водного раствора фосфата калия удается достичь полного разделения шлама на товарные продукты: простой полиэфир – целевой продукт, фосфат калия и бентонит.
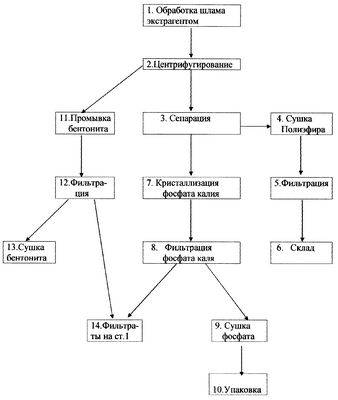
Способ переработки отходов производства простых полиэфиров, заключающийся в том, что в аппарат-экстрактор, снабженный перемешивающим устройством для вязких сред и системой обогрева, загружают воду или водный раствор фосфатов калия и нагревают до температуры 80-90°С. Загружают в аппарат-экстрактор шлам и при перемешивании нагревают до температуры 93±3°С. Выдерживают при этой температуре 15-20 мин. По окончании выдержки включают центрифугу и, после выхода на рабочий режим, начинают сжатым воздухом передавливать массу из аппарата-экстрактора так, чтобы весь бентонит оставался в центрифуге. Как только в приемник фугата начинает поступать эмульсия простого полиэфира в растворе фосфата, включают насос, расположенный после приемника фугата на технологической линии, и перекачивают эмульсию в сепаратор. После заполнения барабана центрифуги бентонитом ее останавливают. Сырой бентонит выгружают из центрифуги и направляют на промывку.
Эмульсия простого полиэфира в растворе солей (фугат, полученный на предыдущей стадии) направляется в сепараторы, где при температуре 85±5°С происходит расслоение эмульсии на два слоя. Верхний слой представляет собой простой полиэфир, содержащий воду до 4%, с незначительным количеством механических примесей (волокна бентонита). Нижний слой – раствор фосфатов калия в воде. По мере подачи фугата из сепаратора через перелив отбирают простой полиэфир и направляют его на сушку. Раствор фосфатов через нижний слив направляют в кристаллизатор.
Отбираемый из сепаратора простой полиэфир направляют в испаритель. Включают перемешивание и вакуум и начинают нагрев массы. При достижении температуры 110°С дают выдержку 1 час при вакууме 0.2 ат. При достижении содержание влаги не более 0.1% сушку прекращают, вакуум сбрасывают и направляют на фильтрацию. Фильтруют под давлением 3-6 ат. до получения прозрачного продукта по стандарту и направляют в сборник.
Горячий раствор смеси гидро- и дигидрофосфатов калия направляют в кристаллизатор и при работающей мешалке его охлаждают до температуры 15-20°С. Полученную пульпу мембранным насосом или сжатым воздухом направляют на нутч-фильтр и отжимают вакуумом через сборник фильтрата- Осадок смеси фосфатов с фильтра направляют на сушку.
Влажный фосфат калия с предыдущей операции равномерно рассыпают слоем 3-4 см на поддонах полочной сушилки и сушат при температуре 95±5°С до влажности не более 9%. При достижении указанного результата сушилку разгружают, дают фосфату остыть до температуры не выше 50°С и упаковывают в полиэтиленовые или бумажные мешки.
Сырой бентонит дважды промывают водой, нагретой до температуры 60-70°С, в течении 15-20 мин и передавливают сжатым воздухом на нутч-фильтр. После отжима влажный бентонит сушат в полочной сушилке и упаковывают аналогично фосфату калия.
Преимущество изобретения состоит в том, что шлам полностью разделяется на товарные продукты: простой полиэфир – целевой продукт, фосфат калия и бентонит. При этом не используются токсичные вещества и вещества, загрязняющие окружающую среду.
Формула изобретения
Способ переработки отходов производства простых полиэфиров, заключающийся в обработке шлама экстрагентом с последующим разделением на жидкую и твердую фазы, отличающийся тем, что в качестве экстрагента используется вода или водный раствор фосфатов калия; образующаяся твердая фаза представляет собой бентонит; образующаяся жидкая фаза – эмульсия простого полиэфира в водном растворе фосфатов калия разделяется в сепараторе на простой полиэфир с последующей сушкой и фильтрацией полиэфира, и раствор фосфатов калия с последующей кристаллизацией и сушкой фосфатов.
РИСУНКИ
PC4A – Регистрация договора об уступке патента СССР или патента Российской Федерации на изобретение
Прежний патентообладатель:
Гончарук Андрей Петрович
(73) Патентообладатель:
Мохначев Павел Станиславович
(73) Патентообладатель:
Менченков Сергей Леонидович
(73) Патентообладатель:
Ахметов Шамиль Хусаинович
(73) Патентообладатель:
Шушляева Раиса Михайловна
Договор № РД0023944 зарегистрирован 09.07.2007
Извещение опубликовано: 20.08.2007 БИ: 23/2007
|