|
|
(21), (22) Заявка: 2005118345/12, 14.06.2005
(24) Дата начала отсчета срока действия патента:
14.06.2005
(43) Дата публикации заявки: 20.12.2006
(46) Опубликовано: 10.04.2007
(56) Список документов, цитированных в отчете о поиске:
SU 1683783 A1, 15.10.1991. SU 41351 A, 31.01.1935. SU 265128 A1, 01.01.1970. JP 8266662 A, 15.10.1996. SU 1797918, 28.02.1993.
Адрес для переписки:
450062, г.Уфа, ул. Космонавтов, 1, ГОУ ВПО “Уфимский государственный нефтяной технический университет”, патентный отдел
|
(72) Автор(ы):
Березин Сергей Евгеньевич (RU), Трошин Андрей Станиславович (RU), Макаров Эрнст Александрович (RU), Фукс Михаил Зейликович (RU)
(73) Патентообладатель(и):
Березин Сергей Евгеньевич (RU), Трошин Андрей Станиславович (RU), Макаров Эрнст Александрович (RU), Фукс Михаил Зейликович (RU)
|
(54) СИСТЕМА ПОЖАРОТУШЕНИЯ
(57) Реферат:
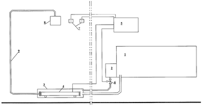
Заявляемое изобретение относится к автоматическим системам пожаротушения модульного типа и может быть использовано для тушения пожаров на предприятиях и объектах, отличающихся особой стесненностью, на автомобильном, железнодорожном, водном и воздушном транспорте. Задачей изобретения является повышение надежности и эффективности работы системы пожаротушения в стесненных условиях. Система пожаротушения включает емкости запаса исходных компонентов 1 и 2 с объемом, необходимым для тушения защищаемого помещения, рабочую капсулу 3 с размещенным в ней насосом 4, блок управления 5, управляющий включением насоса 4 и электромагнитного клапана 6 при поступлении сигнала от извещателей 7, устройство для формирования огнегасящих веществ 8, соединенное с насосом 4 посредством трубопровода 9. 1 з.п. ф-лы, 1 ил.
Заявляемое изобретение относится к пожарной технике, в частности к автоматическим установкам пожаротушения модульного типа, и может быть использовано для тушения пожаров на предприятиях и объектах, отличающихся особой стесненностью, а также на автомобильном, железнодорожном, водном и воздушном транспорте.
Известно, что при использовании высокотехнологичных установок модульного типа, часто затруднительно разместить емкости запаса огнегасящего вещества непосредственно в защищаемом помещении в силу особой стесненности (плотно смонтированные конструкции, агрегаты, оборудование, мебель), что приводит к увеличению гидродинамического сопротивления систем за счет протяженности напорных трубопроводов и, как следствие, к применению более энергоемкого оборудования. В этих условиях приобретает существенное значение минимизация стоимости автоматических установок пожарной защиты.
Известна система пожаротушения (1), включающая резервуар, содержащий контейнер с огнегасящим веществом и полость для заполнения водой, образованную стенками резервуара и оболочкой контейнера, смеситель, соединенный напорной линией через насос с внешним водоисточником, а выпускным патрубком – через трубопровод с пеногенератором.
Недостатком данной системы являются невысокая надежность, связанная с использованием внешнего водоисточника, и сложность конструктивного решения.
Наиболее близким техническим решением к заявляемому является система пожаротушения (2), включающая емкости запаса воды и пенообразователя, погружной насос, генератор пены, обратный клапан, электромагнитный клапан, трубопровод. Емкость с пенообразователем снабжена разрывной оболочкой.
Известная система работает следующим образом. В исходном состоянии емкости заполнены водой и пенообразователем, насос отключен. При поступлении сигнала включается насос, создающий избыточное давление, разрывает оболочку емкости пенообразователя, происходит перемешивание воды и пенообразователя до однородного водопенного раствора в течение определенного времени и затем раствор подается к пеногенератору.
Недостатками данной системы являются невозможность размещения модульной установки в стесненных объемах, задержка по времени, необходимая для перемешивания полного запаса воды и пенообразователя, быстрая потеря качества готового водопенного раствора, образованного при ложной сработке – и дальнейшем его хранении, что снижает надежность и эффективность ее работы.
Задачей предлагаемого изобретения является повышение надежности и эффективности системы пожаротушения модульного типа в стесненных условиях.
Указанная задача решается тем, что в системе пожаротушения, включающей емкости запаса исходных компонентов, блок управления, средства подачи исходных компонентов к устройству для формирования огнегасящих веществ, согласно изобретению средства подачи выполнены в виде рабочей капсулы, расположенной горизонтально или вертикально ниже емкостей запаса, внутри которой установлен насос, причем рабочая капсула выполнена в виде металлического или пластикового цилиндра или короба прямоугольного сечения и в зависимости от условий эксплуатации может помещаться во внешний пенал, полость между капсулой и пеналом заполняется веществами, имеющими теплоизоляционные, огнеупорные свойства либо свойства теплоносителя. Для формирования огнегасящих веществ система содержит ороситель или генератор пены.
Изобретение иллюстрируется графическими материалами. На чертеже схематически изображена заявляемая система пожаротушения.
Система пожаротушения включает емкости запаса исходных компонентов 1 и 2, рабочую капсулу 3 с размещенным в ней насосом 4, блок управления 5, управляющий включением насоса 4 и электромагнитного клапана 6 при поступлении сигнала от извещателей 7, ороситель или пеногенератор 8, соединенный с насосом 4 трубопроводом 9.
Рабочая капсула 3, размещенная ниже емкостей запаса исходных компонентов 1 и 2, выполнена в виде металлического или пластмассового цилиндра или короба прямоугольного сечения, причем она может быть помещена во внешний пенал, при этом полость между капсулой и пеналом заполнена, в зависимости от условий эксплуатации, веществами, имеющими различные свойства.
Система пожаротушения работает следующим образом. В исходном состоянии емкости запаса 1 и 2 заполнены исходными компонентами (например, водой и пенообразователем), рабочая капсула 3 «самотеком» заполнена из емкости 1, насос 4 отключен, клапан 6 закрыт. При поступлении на блок управления 5 сигнала от извещателей 7 блок 5 включает насос 4 и открывает клапан 6 (при тушении 2-компонентным огнегасящим составом). Исходные компоненты перемешиваются в рабочей капсуле 3 и подаются насосом 4 к оросителю или генератору пены 8 по трубопроводу 9.
Работа заявляемой системы с использованием рабочей капсулы, позволяет размещать ее в особо стесненных защищаемых помещениях, что, в свою очередь, сокращает протяженность напорных трубопроводов и, тем самым, значительно снижает энергоемкость оборудования.
Использование заявляемого изобретения позволяет повысить надежность, сократить гидродинамическое сопротивление и упростить конструкцию систем пожаротушения модульного типа, используемых в стесненных условиях.
ЛИЕРАТУРА
1. Вертикальная система пропорционального смешивания жидкости с пенообразующим раствором посредством смешивания с внутренней стороны мембраны (каталог фирмы EUSBI Impianti, Италия, 2000 г.).
2. Система пожаротушения. МКИ 6 А62С 5/02, прототип), заявка №2002103522/12, БИ №27 от 27.09.2003 г.
Формула изобретения
1. Система пожаротушения, включающая емкости запаса исходных компонентов для формирования огнегасящих веществ, блок управления и расположенные горизонтально или вертикально ниже емкостей запаса исходных компонентов средства подачи исходных компонентов к устройству формирования огнегасящих веществ, отличающаяся тем, что средства подачи исходных компонентов выполнены в виде рабочей капсулы, внутри которой установлен насос.
2. Система пожаротушения по п.1, отличающаяся тем, что рабочая капсула выполнена в виде металлического или пластикового цилиндра или короба прямоугольного сечения.
РИСУНКИ
|
|