|
|
(21), (22) Заявка: 2005132725/06, 24.10.2005
(24) Дата начала отсчета срока действия патента:
24.10.2005
(46) Опубликовано: 27.03.2007
(56) Список документов, цитированных в отчете о поиске:
RU 2170914 C1, 20.07.2991. SU 1740733 A1, 15.06.1992. SU 1343067 A1, 07.10.1987. RU 2188962 C1, 10.09.2002. JP 2001073847 A, 21.03.2001. JP 2003343324 A, 03.12.2003. GP 1284417 A, 09.08.1972.
Адрес для переписки:
440014, г.Пенза, ул. Ботаническая, 30, ФГОУ ВПО “Пензенская государственная сельскохозяйственная академия”
|
(72) Автор(ы):
Отраднов Александр Владимирович (RU), Уханов Александр Петрович (RU), Уханов Денис Александрович (RU), Егоров Сергей Николаевич (RU)
(73) Патентообладатель(и):
ФГОУ ВПО “Пензенская государственная сельскохозяйственная академия” (RU)
|
(54) СИСТЕМА АВТОМАТИЧЕСКОГО УПРАВЛЕНИЯ РАБОТОЙ ДИЗЕЛЯ НА ХОЛОСТОМ ХОДУ И В АВАРИЙНЫХ СИТУАЦИЯХ
(57) Реферат:
Изобретение относится к двигателестроению, в частности системам автоматического управления дизелей. Изобретение позволяет расширить функциональные возможности системы и повысить ее надежность. Система автоматического управления работой дизеля на холостом ходу и в аварийных ситуациях содержит двигатель внутреннего сгорания с установленным на нем топливным насосом высокого давления, снабженным органом управления топливоподачей, центробежным регулятором частоты вращения коленчатого вала и задатчиком скоростного режима. Система также содержит датчик положения задатчика скоростного режима, датчик частоты вращения коленчатого вала, электронный блок управления топливоподачей на холостом ходу, содержащий логический блок, первый и второй электронные ключи, первый и второй компараторы, задатчики верхнего и нижнего пределов частоты вращения, блок стабилизированного питания, выключатель электрической цепи на режиме холостого хода, первый электромагнитный исполнительный механизм, снабженный ограничителем хода. Система дополнительно включает блок защиты двигателя внутреннего сгорания от аварийного падения давления моторного масла в смазочной системе, содержащий датчик-сигнализатор аварийного давления и третий электронный ключ, электрически соединенные с первым электромагнитным исполнительным механизмом, а также блок защиты двигателя внутреннего сгорания от аварийного превышения частоты вращения коленчатого вала, содержащий регистр сдвига, задатчик и мультивибратор аварийного уровня частоты вращения, четвертый электронный ключ и электромагнитный запорный клапан, установленный на входе топлива в топливный насос высокого давления, выключатель блока защиты двигателя внутреннего сгорания от аварийного падения давления моторного масла в смазочной системе. 2 з.п. ф-лы, 1 ил.
Изобретение относится к регулирующим и управляющим системам общего назначения и может быть использовано в системах автоматического управления дизелей.
Известна система автоматического управления работой дизеля на холостом ходу и в аварийных ситуациях [1], содержащая датчик параметра, устройство управления изменением режима, исполнительное устройство изменения режима, второй датчик, элемент сравнения, реле времени, устройство управления остановкой и исполнительное устройство остановки.
Недостатком системы является ограниченность функциональных возможностей, так как предусмотрена только защита дизеля от разноса и, низкая надежность, приводящая к незапланированным остановкам дизеля.
Известна система автоматического управления работой дизеля на холостом ходу и в аварийных ситуациях [2], содержащая корпус, золотник, пружину, электромагнитный исполнительный механизм и выключатель.
Недостатком системы является ограниченность функциональных возможностей, так как предусмотрена только защита дизеля от падения давления масла в системе смазки, и низкая надежность, приводящая к незапланированным остановкам дизеля.
Известна система автоматического управления работой дизеля на холостом ходу и в аварийных ситуациях [3], содержащая установленный на двигатель внутреннего сгорания (ДВС) измеритель непрерывного параметра контроля, а именно измеритель скорости вращения двигателя, блок фиксации наличия экстремума скорости вращения, элемент сравнения, таймер контрольного времени, управляемый топливный вентиль, установленный в топливной магистрали двигателя, задатчик дискретных параметров контроля, а именно задатчик контрольной скорости вращения и контрольного времени, а также кнопку “Пуск”.
Недостатком системы является ограниченность функциональных возможностей, так как предусмотрена только защита дизеля в пусковом режиме, и низкая надежность, приводящая к незапланированным остановкам дизеля.
Известна система автоматического управления работой дизеля на холостом ходу и в аварийных ситуациях [4], содержащая ДВС с установленным на нем топливным насосом высокого давления, снабженным задатчиком скоростного режима, электромагнитный исполнительный механизм, кинематически связанный с задатчиком скоростного режима и рычагом управления топливоподачей, генератор, усилитель сигнала, одновибратор, инвертор, первый и второй электронные ключи, первый и второй компараторы, первый и второй задатчики уровня, логический блок, блок питания, концевой выключатель, механически связанный с рычагом управления топливоподачей, выключатель питания, ограничитель хода задатчика скоростного режима и пружину якоря.
Недостатком системы является ограниченность функциональных возможностей, так как предусмотрено создание только динамического режима холостого хода, и низкая надежность, приводящая к незапланированным остановкам дизеля.
Наиболее близкой по технической сущности к заявляемому изобретению является система автоматического управления работой дизеля на холостом ходу и в аварийных ситуациях [5], содержащая ДВС с установленным на нем топливным насосом высокого давления, снабженным органом управления топливоподачей, центробежным регулятором частоты вращения коленчатого вала и задатчиком скоростного режима, датчик положения задатчика скоростного режима, датчик частоты вращения коленчатого вала, электронный блок управления топливоподачей на холостом ходу, содержащий логический блок, первый и второй электронные ключи, первый и второй компараторы, задатчики верхнего и нижнего пределов частоты вращения, блок стабилизированного питания, выключатель электрической цепи на режиме холостого хода, первый электромагнитный исполнительный механизм, кинематически связанный с органом управления топливоподачей и снабженный ограничителем хода с приводом от второго электромагнитного механизма.
Недостатком системы является ограниченность функциональных возможностей, так как предусмотрено создание только динамического режима холостого хода, и низкая надежность, приводящая к незапланированным остановкам дизеля.
Заявленное изобретение направлено на устранение отмеченных недостатков, и от его применения получен следующий технический результат: расширение функциональных возможностей системы и повышение ее надежности.
Указанный технический результат достигается за счет того, что система дополнительно включает блок защиты ДВС от аварийного падения давления моторного масла в смазочной системе, содержащий датчик-сигнализатор аварийного давления и третий электронный ключ, электрически соединенные с первым электромагнитным исполнительным механизмом, выключатель блока защиты ДВС от аварийного падения давления моторного масла в смазочной системе, блок защиты ДВС от аварийного превышения частоты вращения коленчатого вала, содержащий регистр сдвига, задатчик и мультивибратор аварийного уровня частоты вращения, четвертый электронный ключ и электромагнитный запорный клапан, установленный на входе топлива в топливный насос высокого давления, электронный блок управления топливоподачей на холостом ходу содержит усилитель сигнала с выходами, подключенными к входам регистров сдвига, выходы которых соединены с входами мультивибраторов верхнего и нижнего пределов частоты вращения, кроме того, электронный блок управления топливоподачей на холостом ходу и блок защиты ДВС от аварийного превышения частоты вращения коленчатого вала электрически соединены с любой из трех фазных обмоток штатного генератора переменного тока, напряжение которых пропорционально частоте вращения коленчатого вала ДВС.
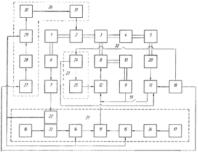
На чертеже показана функциональная схема системы автоматического управления работой дизеля на холостом ходу и в аварийных ситуациях.
Система автоматического управления работой дизеля на холостом ходу и в аварийных ситуациях содержит ДВС 1 с установленным на нем топливным насосом 2 высокого давления, снабженным органом 3 управления топливоподачей, центробежным регулятором частоты вращения 4 коленчатого вала и задатчиком скоростного режима 5, датчик положения 6 задатчика 5 скоростного режима, датчик 7 частоты вращения коленчатого вала, электронный блок управления 21 топливоподачей на холостом ходу, содержащий усилитель сигнала 22, логический блок 11, первый 12 и второй 13 электронные ключи, регистры сдвига верхнего 14 и нижнего 15 предела частоты вращения, мультивибраторы верхнего 33 и нижнего 34 предела частоты вращения, задатчики верхнего 16 и нижнего 17 пределов частоты вращения, блок стабилизированного питания 18, выключатель 19 электрической цепи на режиме холостого хода, первый электромагнитный исполнительный механизм 8 кинематически связан с органом управления топливоподачей 3 и снабжен ограничителем хода 10 с приводом от второго 9 электромагнитного механизма, блок защиты 23 ДВС от аварийного падения давления моторного масла в смазочной системе, содержащий датчик-сигнализатор 24 аварийного давления и третий электронный ключ 25, электрически соединенные с первым 8 электромагнитным исполнительным и вторым 9 исполнительным механизмами, выключатель 32 блока защиты ДВС от аварийного падения давления моторного масла в смазочной системе, а также блок защиты 26 ДВС от аварийного превышения частоты вращения коленчатого вала, содержащий регистр сдвига 29 аварийного предела частоты вращения, мультивибратор 28 и задатчик 27 аварийного предела частоты вращения, четвертый электронный ключ 30 и электромагнитный запорный клапан 31, установленный на входе топлива в топливный насос 2 высокого давления.
Работа системы автоматического управления работой дизеля на холостом ходу и в аварийных ситуациях происходит следующим образом.
Перед началом работы задатчиками верхнего 16 и нижнего 17 пределов частоты вращения устанавливают предел изменения частоты вращения коленчатого вала при работе дизеля на динамическом режиме холостого хода (например, от верхнего n1=800 мин-1 до нижнего n2=400 мин-1), а задатчиком 27 устанавливают аварийный уровень частоты вращения коленчатого вала при разносе, превышающий номинальную частоту вращения коленчатого вала в 1,1-1,15 раза.
Запускают ДВС 1, выключателем питания 19 переводят систему в режим готовности к работе, выключателем 32 включают блок защиты 23 ДВС от аварийного падения давления масла в смазочной системе.
При переходе ДВС 1 с некоторого эксплуатационного рабочего режима на динамический режим холостого хода происходит перемещение задатчика 5 скоростного режима в сторону уменьшения частоты вращения коленчатого вала до момента срабатывания датчика 20 положения при частоте .
Срабатывание датчика соответствует началу работы системы. В этом исходном положении задатчик 5 постоянно воздействует на датчик 20, а на второй исполнительный механизм 9 через второй электронный ключ поступает напряжение для срабатывания ограничителя хода 10 органа 3 управления топливоподачей.
Напряжение, полученное от датчика 7 частоты вращения коленчатого вала, в качестве которого используется любая из трех фазных обмоток штатного генератора переменного тока, пропорционально частоте вращения коленчатого вала двигателя, поступает на усилитель сигнала 22, далее усиленный сигнал поступает на вход регистров сдвига верхнего 14 и нижнего 15 предела частоты вращения, которые начинают подсчет импульсов. Временной интервал задается мультивибраторами верхнего 33 и нижнего 34 предела частоты вращения по сигналам задатчиков верхнего 16 и нижнего 17 предела частоты вращения. При достижении верхнего предела частоты вращения на выходах регистров сдвига 14 и 15 ив логическом блоке 11 формируется высокое напряжение, необходимое для срабатывания первого электронного ключа 12 и первого электромагнитного исполнительного механизма 8, перемещающего орган 3 управления топливоподачей в положение прекращения подачи топлива. При этом происходит “затухание” частоты вращения коленчатого вала и создание такта выбега.
При частоте вращения, превышающей нижний заданный предел частоты вращения, на выходе регистра сдвига 14 верхнего предела частоты вращения формируется низкое напряжение, но на выходе логического блока 11 напряжение остается высоким, и такт выбега продолжится.
При достижении нижнего предела частоты вращения на выходе регистра сдвига 15 нижнего предела частоты вращения появляется низкое напряжение, приводящее к переключению логического блока 11 и обесточиванию первого электромагнитного исполнительного механизма 8. Орган 3 управления топливоподачей переместится в положение, соответствующее частоте вращения коленчатого вала на режиме холостого хода. Подача топлива в цилиндры ДВС возобновится, начнется такт разгона.
При достижении верхнего предела частоты вращения коленчатого вала произойдет переключение регистра сдвига 14 верхнего предела частоты вращения и процесс чередования тактов выбега и разгона повторится.
Продолжительность тактов выбега и разгона зависит от типа и назначения ДВС, положения ограничителя хода 10 органа управления топливоподачей 3, верхнего и нижнего пределов частоты вращения, условий эксплуатации и технического состояния ДВС 1.
При переходе ДВС 1 на рабочие режимы задатчик 5 скоростного режима устанавливается в положение, при котором частота вращения превышает , срабатывает датчик 20 положения, и второй электронный ключ 13 отключает питание электронного блока управления топливоподачей на холостом ходу от блока стабилизированного питания 18, что приводит к отключению второго исполнительного механизма 9 и ограничителя хода 10. Последний снимает ограничения на перемещение органа 3 управления топливоподачей.
При аварийной ситуации ДВС 1, в случае превышения номинальной частоты вращения коленчатого вала на 10-15% [n=(1,1-1,15)·nH], на выходе регистра сдвига 29 аварийного предела формируется высокое напряжение, на выходе четвертого электронного ключа 30 аварийного предела напряжение падает, обмотка возбуждения запорного электромагнитного клапана 31 обесточивается, клапан закрывается, топливо перестает подаваться в топливный насос 2 высокого давления, а ДВС 1 останавливается.
При аварийной ситуации ДВС 1, в случае аварийного падения давления масла в смазочной системе, датчик-сигнализатор аварийного давления 24 подает сигнал на второй 13 и третий 25 электронные ключи, на выходах которых напряжение возрастает, что приводит к включению первого 8 и второго 9 электромагнитного исполнительного механизма и последующему перемещению органа 3 управления топливоподачей в сторону прекращения подачи топлива. ДВС 1 останавливается.
Плановая остановка ДВС 1 производится переводом рычага 28 управления топливоподачей в положение прекращения подачи топлива и выключателем питания 29.
Таким образом, предлагаемая система автоматического управления работой дизеля на холостом ходу и в аварийных ситуациях позволяет создавать динамический режим холостого хода, обеспечивает надежную защиту дизеля в аварийных ситуациях, в случаях превышения номинальной частоты вращения коленчатого вала и аварийного падения давления масла в смазочной системе.
ИСТОЧНИКИ ИНФОРМАЦИИ
1. Патент РФ №2015384, кл. F 02 D 17/04, 12.09.1994.
2. Патент РФ №2185519, кл. F 02 D 17/04, F 01 М 1/22, 20.07.2002.
3. Патент РФ №2166112, кл. F 02 D 17/04, G 05 D 13/04, 27.04.2001.
4. Патент на полезную модель №394П. 30.03.2004.
5. Патент РФ №2170914, кл. G 01 М 15/00, F 02 D 41/16, 17/04, 20.07.2001.
Формула изобретения
1. Система автоматического управления работой дизеля на холостом ходу и в аварийных ситуациях, содержащая двигатель внутреннего сгорания с установленным на нем топливным насосом высокого давления, снабженным органом управления топливоподачей, центробежным регулятором частоты вращения коленчатого вала и задатчиком скоростного режима, датчик положения задатчика скоростного режима, датчик частоты вращения коленчатого вала, электронный блок управления топливоподачей на холостом ходу, содержащий логический блок, первый и второй электронные ключи, первый и второй компараторы, задатчики верхнего и нижнего пределов частоты вращения, блок стабилизированного питания, выключатель электрической цепи на режиме холостого хода, первый электромагнитный исполнительный механизм, кинематически связанный с органом управления топливоподачей и снабженный ограничителем хода с приводом от второго электромагнитного механизма, отличающаяся тем, что дополнительно включает блок защиты двигателя внутреннего сгорания от аварийного падения давления моторного масла в смазочной системе, содержащий датчик-сигнализатор аварийного давления и третий электронный ключ, электрически соединенные с первым электромагнитным исполнительным механизмом, а также блок защиты двигателя внутреннего сгорания от аварийного превышения частоты вращения коленчатого вала, содержащий регистр сдвига, задатчик и мультивибратор аварийного уровня частоты вращения, четвертый электронный ключ и электромагнитный запорный клапан, установленный на входе топлива в топливный насос высокого давления, выключатель блока защиты двигателя внутреннего сгорания от аварийного падения давления моторного масла в смазочной системе.
2. Система автоматического управления работой дизеля на холостом ходу и в аварийных ситуациях по п.1, отличающаяся тем, что электронный блок управления топливоподачей на холостом ходу и блок защиты двигателя внутреннего сгорания от аварийного превышения частоты вращения коленчатого вала электрически соединены с любой из трех фазных обмоток штатного генератора переменного тока, напряжение которых пропорционально частоте вращения коленчатого вала двигателя внутреннего сгорания.
3. Система автоматического управления работой дизеля на холостом ходу и в аварийных ситуациях по п.1, отличающаяся тем, что электронный блок управления топливоподачей на холостом ходу содержит усилитель сигнала с выходами, подключенными к входам регистров сдвига, выходы которых соединены с входами мультивибраторов верхнего и нижнего пределов частоты вращения.
РИСУНКИ
MM4A – Досрочное прекращение действия патента СССР или патента Российской Федерации на изобретение из-за неуплаты в установленный срок пошлины за поддержание патента в силе
Дата прекращения действия патента: 25.10.2007
Извещение опубликовано: 10.07.2009 БИ: 19/2009
|
|