|
|
(21), (22) Заявка: 2005102590/12, 02.07.2003
(24) Дата начала отсчета срока действия патента:
02.07.2003
(30) Конвенционный приоритет:
12.07.2002 (пп.1-51) FR 02/08849 12.07.2002 (пп.1-51) FR 02/08850
(43) Дата публикации заявки: 10.09.2005
(46) Опубликовано: 20.03.2007
(56) Список документов, цитированных в отчете о поиске:
US 5735438 А, 07.04.1998. WO 9217379 A1, 15.10.1992. FR 2407140 A, 25.05.1979. US 4635823 A, 13.01.1987. US 5356018 A, 18.10.1994. RU 2142883 C1, 20.12.1999.
(85) Дата перевода заявки PCT на национальную фазу:
14.02.2005
(86) Заявка PCT:
FR 03/02061 (02.07.2003)
(87) Публикация PCT:
WO 2004/007313 (22.01.2004)
Адрес для переписки:
191036, Санкт-Петербург, а/я 24, “НЕВИНПАТ”, пат.пов. А.В.Поликарпову
|
(72) Автор(ы):
НЮСБАУМ Филипп (FR), СЕЛЕРЬЕР Янник (FR), ЛЕ КАМ Джереми (FR)
(73) Патентообладатель(и):
БЕРИКАП (FR)
|
(54) УКУПОРОЧНОЕ УСТРОЙСТВО, СОДЕРЖАЩЕЕ ШАРНИРНО ПРИКРЕПЛЕННЫЙ КОЛПАЧОК, ОТФОРМОВАННЫЙ В ЗАКРЫТОМ ПОЛОЖЕНИИ
(57) Реферат:
Укупорочное устройство содержит с одной стороны основную часть, имеющую на своих осевых концах отверстия нижнее и верхнее, которая устанавливается на горловине резервуара. С другой стороны, часть, образующую сам колпачок, имеющую круговое кольцо, соединенное с основной частью, крышку, выполненную с возможностью перемещения относительно кольца между открытым положением и закрытым положением и соединенную с кольцом соединительным шарнирным устройством. Устройство имеет такие форму и геометрию, что часть, образующая колпачок, может быть отформована при нахождении крышки в закрытом положении, при этом между кольцом и крышкой расположено средство контроля несанкционированного доступа. А соединительное шарнирное устройство выполнено в виде, по меньшей мере, одной полосы, первый конец которой соединен с кольцом, а второй конец соединен с крышкой. Причем когда основная часть и часть, образующая колпачок, соединены друг с другом, а крышка находится в закрытом положении, уязвимые зоны укупорочного устройства либо расположены в герметичном замкнутом пространстве, либо могут находиться в контакте с жидкостью, когда укупорочное устройство погружено в указанную жидкость или когда жидкость распыляется на укупорочное устройство. И могут быть затем обработаны для удаления указанной жидкости и обеспечения дезинфекции укупорочного устройства. Средство контроля несанкционированного доступа может содержать по меньшей мере один элемент, присоединенный, с одной стороны, к кольцу, а с другой стороны, к крышке. Это средство выполнено с обеспечением деформирования и разрушения при первом открытии крышки и затем разделения на первую часть, первый конец которой прикреплен к кольцу, а второй конец свободен, и вторую часть, первый конец которой прикреплен к крышке, а второй конец свободен. Причем назначение такого выполнения указанного элемента и пробки состоит в разведении двух свободных концов друг от друга, так что когда крышка снова находится в закрытом положении, между этими двумя свободными концами имеется достаточно большое расстояние, легко обнаруживаемое потребителем. Заметность нарушения целостности элемента контроля несанкционированного доступа может быть значительно увеличена, если основная часть и часть, образующая колпачок устройства, имеют разные цвета. Так как крышка является несъемной, это представляет, в частности, дополнительную безопасность для детей. Узел, содержащий укупорочное устройство и горловину резервуара, или резервуар, имеющий горловину, причем резервуар является пустым или, по меньшей мере, частично заполнен определенным содержимым. Способ изготовления укупорочного устройства, отличается тем, что кольцо, крышка, полоса и средство контроля несанкционированного доступа формуют в виде единого целого и в закрытом положении. 4 н. и 47 з.п. ф-лы, 23 ил.
Изобретение относится к укупорочному устройству, содержащему, с одной стороны, основную часть, имеющую на своих осевых концах верхнее отверстие и нижнее отверстие и устанавливаемую на горловине резервуара, и, с другой стороны, часть, образующую собственно колпачок и содержащую круговое кольцо, соединенное с основной частью, и крышку, связанную с кольцом соединительным шарнирным устройством и выполненную с возможностью перемещения по отношению к кольцу между открытым положением и закрытым положением.
Изобретение относится, точнее сказать, к таким укупорочным устройствам, в которых форма и геометрия соединительного шарнирного устройства обеспечивают возможность формования части, образующей колпачок, при закрытом положении крышки.
Это объясняется тем, что, во-первых, формование при закрытом положении крышки уменьшает себестоимость устройства: используемая форма имеет уменьшенные размеры и, следовательно, менее дорогая; нет необходимости обеспечивать дополнительную операцию закрывания закрывающей/открывающей части, после удаления устройства из формы, чтобы обеспечить его хранение и доставку в закрытом положении, что позволяет избежать увеличение длительности цикла и увеличить производительность.
Более того, формование в закрытом положении позволяет довольно просто изготовить средства контроля несанкционированного доступа, расположенные между кольцом и крышкой, путем формования этих средств в виде одного целого с частью, образующей колпачок.
Однако известные устройства этого типа имеют ряд проблем.
Прежде всего, известные укупорочные устройства не удовлетворяют возрастающим требованиям их дезинфекции путем погружения в ванну с дезинфицирующей жидкостью или путем распыления такой жидкости.
Это иллюстрируется с помощью примера укупорочного устройства с шарниром известного типа, показанного на фиг.1-3, в закрытом положении соответственно на виде сбоку, на виде по стрелке А и в осевом разрезе.
Укупорочное устройство 100 содержит, с одной стороны, основную часть 101, устанавливаемую на горловине резервуара и содержащую воронку 102 с отверстием наверху.
Устройство 100 также содержит закрывающую/открывающую часть 103, шарнирно установленную на основной части 101 посредством шарнира 104 с возможностью перемещения между закрытым положением, в котором часть 103 закрывает воронку 102 и герметизирует ее верхнее отверстие, и открытым положением, в котором верхнее отверстие воронки 102 остается открытым.
Шарнир 104 выполнен в форме бабочки и имеет верхний край 105, выполненный в виде дуги окружности, соединенной с частью 103, нижний край 106, выполненный в виде дуги окружности, соединенной с основной частью 101, и два боковых края 107а, 107b.
Дезинфекцию выполняют путем погружения укупорочного устройства в ванну и/или путем распыления дезинфицирующей жидкости, причем закрывающая/открывающая часть находится в закрытом положении. После этой операции необходимо промыть укупорочное устройство, чтобы устранить следы дезинфицирующей жидкости. Эту операцию выполняют распылением промывочной жидкости на укупорочное устройство.
Однако, когда часть 103 находится в закрытом положении, существует промежуток е очень малых размеров между шарниром 104 и каждой из двух частей 101, 103 устройства 100 (см. фиг.1). По этой причине невозможно промыть устройство 100 должным образом, и следы дезинфицирующей жидкости могут оставаться в указанном промежутке е, что является нежелательным.
Кроме того, конструкция шарнира этого типа и, в частности, малое расстояние, разделяющее верхний край 105 и нижний край 106, делает невозможным создание таких укупорочных устройств, которые обеспечивали бы отличную герметизацию между основной частью 101 и частью 103, когда последняя находится в закрытом положении.
Это обусловлено тем, что, когда часть 103 находится в закрытом положении, нижний край 108 части 103 и верхний край 109 основной части 101 не идеально прилегают, и между ними существует зазор j (см. фиг.1-3).
В результате, когда устройство 100 погружают в ванну для дезинфекции, дезинфицирующая жидкость может просочиться через промежуток е и через зазор j в зону между внешней поверхностью воронки 102 и внутренней поверхностью части 103.
Однако эта зона не может быть должным образом промыта посредством распыления. Это может принести вред потребителю, поскольку тот может пить содержимое резервуара, снабженного укупорочным устройством, непосредственно через воронку.
Хотя эта проблема, касающаяся дезинфекции укупорочных устройств, проиллюстрирована на примере укупорочного устройства, отформованного в открытом положении, то же самое относится к известным укупорочным устройствам, отформованным в закрытом положении.
Более того, известные укупорочные устройства не дают полного удовлетворения в отношении контроля несанкционированного доступа.
Это происходит потому, что обычно эти укупорочные устройства содержат легко разрушаемые перемычки, разламывающиеся на две части, когда крышку впервые открывают. Однако когда крышку закрывают снова, потребитель отчетливо не видит, сломаны ли перемычки из-за их малых размеров и малого расстояния, отделяющего ленту контроля несанкционированного доступа от крышки. Кроме того, две части перемычки снова оказываются точно друг напротив друга.
Существуют другие средства контроля несанкционированного доступа, но они имеют другие недостатки. Например, когда используется полностью съемная лента контроля несанкционированного доступа, потребитель должен позаботиться об удалении этой полосы. Ее часто бросают на пол, и дети могут положить ее в рот; есть также риск, что полоса может оказаться в резервуаре.
Цель изобретения состоит в преодолении этих недостатков.
С этой целью и согласно первому аспекту изобретение предлагает укупорочное устройство вышеуказанного типа, которое имеет средство контроля несанкционированного доступа, расположенное между кольцом и крышкой и в котором соединительное шарнирное устройство выполнено в виде по меньшей мере одной полосы, один конец которой соединен с кольцом, а второй конец соединен с крышкой, причем полоса, основная часть и часть, образующая колпачок, выполнены так, что когда основная часть и часть, образующая колпачок, соединены друг с другом, а крышка находится в закрытом положении, по меньшей мере уязвимые зоны укупорочного устройства либо расположены в герметичном замкнутом пространстве, либо могут быть в контакте с жидкостью, когда укупорочное устройство погружено в указанную жидкость или когда жидкость распыляется на укупорочное устройство, и могут быть затем обработаны для удаления указанной жидкости с обеспечением дезинфекции укупорочного устройства.
“Уязвимые зоны укупорочного устройства” означают зоны этого устройства, в отношении которых желательно, чтобы они не были загрязнены, в частности, потому, что потребитель может приложить к ним свой рот, или потому, что они могут представлять собой пространство для размножения патогенных микробов, которые могут быть переданы в содержимое резервуара.
Назначение определенной конструкции предлагаемого укупорочного устройства состоит в том, чтобы либо заключить уязвимые зоны укупорочного устройства в непроницаемое пространство, либо сделать доступным их контакт с дезинфицирующей жидкостью и промывочной жидкостью, например распыляемой.
“Непроницаемое” означает непроницаемость для жидкостей, когда укупорочное устройство погружают в жидкость при давлении менее 3 бар, или когда жидкость распыляют на укупорочное устройство.
Например, пространство между внешней поверхностью крышки и противоположной поверхностью полосы имеет достаточно большой размер, чтобы его можно было обрабатывать для удаления указанной жидкости.
Кроме того, когда основная часть содержит кольцевую стенку, из которой выступают, по существу, перпендикулярно и в противоположных направлениях, во-первых, внешняя юбка, снабженная внутренней резьбой, выполненной с обеспечением взаимодействия с дополняющей внешней резьбой на горловине резервуара, и, во-вторых, воронка, закрываемая крышкой, укупорочное устройство может быть таким, что, когда крышка находится в закрытом положении, крышка и воронка совместно образуют герметичное соединение, так что, в частности, пространство между воронкой и крышкой является закрытым и непроницаемым.
Средство контроля несанкционированного доступа укупорочного устройства, снабженное такой полосой, может содержать элемент, соединенный, с одной стороны, с кольцом, а с другой стороны, с крышкой и выполненный с обеспечением деформирования и разрушения при первом открытии крышки, причем указанный элемент разделяется на первую часть, первый конец которой прикреплен к кольцу, а второй конец свободен, и вторую часть, первый конец которой прикреплен к крышке, а второй конец свободен, причем назначение такого выполнения указанного элемента и указанной пробки состоит в разведении двух свободных концов друг от друга так, что когда крышка снова окажется в закрытом положении, между двумя указанными свободными концами имеется достаточно большое расстояние, которое может легко быть обнаружено потребителем.
Изобретение также относится к укупорочному устройству, содержащему, с одной стороны, основную часть и, с другой стороны, часть, образующую собственно колпачок и содержащую кольцо и крышку, соединенные соединительным шарнирным устройством, в котором между кольцом и крышкой расположено средство контроля несанкционированного доступа, содержащее, по меньшей мере, один элемент, соединенный, с одной стороны, с кольцом и, с другой стороны, с крышкой и выполненный с обеспечением деформирования и разрушения при первом открытии крышки, причем элемент разделяется на первую часть, один конец которой прикреплен к кольцу, а второй конец свободен, и вторую часть, один конец которой прикреплен к крышке, а второй конец свободен, причем назначение такого выполнения указанного элемента и указанной пробки состоит в разведении двух свободных конца друг от друга, так что когда крышка снова окажется в закрытом положении, между указанными двумя свободными концами существует достаточно большое расстояние, легко обнаруживаемое потребителем.
Например, кольцо на некотором расстоянии от соединительного шарнирного устройства имеет по меньшей мере одно углубление, проходящее от верхнего края кольца на глубину, меньшую, чем высота кольца, и расположенное напротив крышки, причем ширина углубления меньше одной трети длины окружности кольца; при этом элемент контроля несанкционированного доступа помещен в это углубление, будучи, в то же время, соединенным, с одной стороны, своей нижней частью с дном углубления а, с другой стороны, своей верхней частью – с крышкой.
Для принудительной деформации элемента контроля несанкционированного доступа при первом открытии крышки или после закрытия крышки после ее первого открытия могут использоваться дополнительные механические средства с обеспечением разведения свободных концов двух частей разрушенного элемента контроля несанкционированного доступа друг от друга.
Соединительное шарнирное устройство укупорочного устройства, снабженного таким средством контроля несанкционированного доступа, может быть выполнено в виде, по меньшей мере, одной полосы, один конец которой соединен с кольцом, а второй конец соединен с крышкой, причем полоса, основная часть и часть, образующая колпачок, выполнены так, что когда основная часть и часть, образующая колпачок, соединены друг с другом, а крышка находится в закрытом положении, по меньшей мере уязвимые зоны укупорочного устройства либо находятся в герметично закрытом пространстве, либо могут находиться в контакте с жидкостью, когда укупорочное устройство погружено в жидкость, или когда указанная жидкость распыляется на укупорочное устройство, и могут быть затем обработаны для удаления указанной жидкости с обеспечением дезинфекции укупорочного устройства.
Согласно второму аспекту, изобретение относится к узлу, содержащему укупорочное устройство, описанное выше, и горловину резервуара или резервуар, имеющий горловину, причем указанный резервуар является пустым или, по меньшей мере, частично наполнен определенным содержимым.
Наконец, согласно третьему аспекту, изобретение относится к способу изготовления такого укупорочного устройства, в котором круговое кольцо, крышка, полоса и средство контроля несанкционированного доступа отформованы как единое целое и в закрытом положении.
Другие свойства изобретения вытекают из следующего описания вариантов его выполнения, приведенного со ссылками на сопровождающие чертежи, на которых:
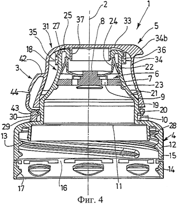
фиг.4 изображает осевой разрез предлагаемого укупорочного устройства в закрытом положении;
фиг.5 изображает вид сбоку укупорочного устройства до первого открытия крышки;
фиг.6 изображает вид сбоку укупорочного устройства, причем крышка находится в открытом положении;
фиг.7-10 изображают перспективные виды сзади предлагаемых укупорочных устройств, снабженных соединительным шарнирным элементом согласно, соответственно, первому, второму, третьему и четвертому вариантам выполнения;
фиг.11 изображает частичный вид укупорочного устройства, снабженного соединительным шарнирным элементом согласно пятому варианту выполнения;
фиг.12 изображает схематический вид внутренней поверхности соединительного шарнирного элемента, показанного на фиг.10, развернутого на плоскости;
фиг.13 изображает перспективный вид предлагаемого укупорочного устройства, навинченного на горловину резервуара, до первого открытия крышки, причем укупорочное устройство содержит элемент контроля несанкционированного доступа согласно первому варианту выполнения;
фиг.14 изображает перспективный вид предлагаемого укупорочного устройства, содержащего элемент контроля несанкционированного доступа согласно второму варианту, до первого открытия крышки;
фиг.15 изображает частичное осевое сечение укупорочного устройства, показанного на фиг.13, вблизи элемента контроля несанкционированного доступа до первого открытия крышки;
фиг.16 изображает частичный перспективный вид укупорочного устройства, показанного на фиг.13, вблизи элемента контроля несанкционированного доступа после первого открытия крышки, причем крышка находится в закрытом положении, а указанный элемент высвобожден;
фиг.17 изображает частичное осевое сечение укупорочного устройства, показанного на фиг.13, вблизи элемента контроля несанкционированного доступа после первого открытия крышки, причем крышка находится в закрытом положении;
фиг.18 изображает перспективный вид спереди части предлагаемого укупорочного устройства после первого открытия крышки, причем укупорочное устройство содержит несколько элементов контроля несанкционированного доступа согласно второму варианту;
фиг.19 изображает увеличенный вид фрагмента А на фиг.18;
фиг.20 изображает увеличенный вид фрагмента А на фиг.18 после первого открытия крышки, причем крышка находится в закрытом положении;
фиг.21 изображает вид сбоку части укупорочного устройства до первого открытия крышки, причем укупорочное устройство содержит элемент контроля несанкционированного доступа согласно третьему варианту;
фиг.22 изображает увеличенный вид фрагмента В на фиг.21;
фиг.23 изображает увеличенный вид фрагмента В на фиг.21 после первого открытия крышки, причем крышка находится в закрытом положении.
Прежде всего, обратимся к фиг.4-6, которые показывают укупорочное устройство 1, имеющее ось 2 и снабженное соединительным шарнирным элементом 3. Укупорочное устройство 1 выполнено, например, из пластмассы.
Устройство 1 содержит, с одной стороны, основную часть 4, закрепляемую на горловине резервуара, и, с другой стороны, часть, образующую колпачок 5, соединяемый с основной частью 4.
Устройство 1 описано в положении, в котором ось 2 расположена вертикально, причем часть, образующая колпачок 5, расположена над поднятой частью 4. Ось 2 определяет вертикальное направление, по отношению к которому определяются термины “высота”, “верх”, “низ”. Расположение элементов вблизи оси 2 называется “внутренним”, в противоположность расположению элементов на расстоянии от оси 2, называемому “внешним”.
Естественно, устройство 1 может занимать другие положения в пространстве, в особенности, когда оно используется потребителем.
Горловина, с которой должно взаимодействовать устройство 1, имеет отверстие, через которое может проходить содержимое резервуара. На своей внешней поверхности горловина имеет резьбу, выступы, образующие средства крепления, расположенные под резьбой, и фланец, образующий опорную поверхность и расположенный под этими выступами.
Резервуар может быть гибким, так что потребитель, нажимая на него, может помогать выпуску содержимого. Резервуар также может быть жестким.
Основная часть 4 устройства 1 описана в первую очередь.
Основная часть 4, отформованная в виде единого целого, выполнена из достаточно жесткой пластмассы.
Основная часть 4 содержит, прежде всего, кольцевую стенку 10 с осью 2, имеющую в центре выливное отверстие 11 относительно большого диаметра, составляющего, например, около трех четвертей внешнего диаметра кольцевой части 10.
Основная часть 4 также содержит цилиндрическую наружную юбку 12, выступающую по существу перпендикулярно кольцевой стенке 10 от ее внешнего края. Наружная юбка 12 снабжена внутренней резьбой 13, выполненной с обеспечением взаимодействия с внешней резьбой на горловине.
Кроме того, за одно целое с основной частью 4 выполнена кольцевая полоса 14 контроля несанкционированного доступа, соединенная со свободным концом 15 наружной юбки 12 разрушаемыми перемычками 16 или по линии с меньшей прочностью. Полоса 14 имеет крепежные выступы 17, направленные к оси 2 устройства 1 и выполненные с обеспечением взаимодействия с выступами на горловине резервуара для удержания полосы 14 на указанной горловине.
Основная часть 4 также содержит воронку 18, выступающую по существу перпендикулярно от кольцевой стенки 10 от ее внутреннего края, вокруг выливного отверстия 11, в направлении, противоположном наружной юбке 12.
Воронка 18, прежде всего, содержит, по существу, цилиндрическую нижнюю часть 19, соединенную с кольцевой стенкой 10 и проходящую приблизительно на одну треть от общей высоты воронки 18. Приблизительно посередине нижней части 19 на лицевой стороне воронки 18 находится выступ 20, функция которого описана ниже.
Воронка 18 также содержит промежуточную часть 21, проходящую от верхнего края нижней части 19 к верху устройства 1 и к оси 2. Промежуточная часть 21 имеет, по существу, форму усеченного конуса, угол которого при вершине меньше 90, например около 70.
Наконец, воронка 18 содержит, по существу, цилиндрическую верхнюю часть 22, соединенную с верхним краем второй промежуточной части 22, проходящей приблизительно на одну треть от общей высоты воронки 18. Диаметр верхней части 22, который определяет верхнее отверстие основной части 4, составляет, например, около половины диаметра нижней части 19.
В зоне соединения между верхней частью 22 и промежуточной частью 21 воронка 18 может содержать внутренний элемент 6, предназначенный для регулирования выходного потока содержимого резервуара.
Элемент 6 содержит, во-первых, дискообразную часть 7, расположенную, по существу, перпендикулярно оси 2 и удерживаемую внутри воронки 18 трением о внутреннюю стенку воронки 18 и контактом с внутренней кромкой 23 на воронке 18. Дискообразная часть 7 изготовлена, например, из полипропилена или полиэтилена высокой плотности.
Дискообразная часть 7 имеет центральный палец 8, направленный к верхней части 22 воронки 18, и, по меньшей мере, одно отверстие 9, расположенное на некотором расстоянии от пальца 8 и проходящее через дискообразную часть 7 так, что внутренняя часть резервуара, снабженного устройством 1, может сообщаться с верхним отверстием основной части 4 устройства 1.
Элемент 6 также содержит гибкую мембрану 24, например, выполненную из эластомера, расположенную в непосредственной близости от дискообразной части 7, на той же стороне, что и верхняя часть 22 воронки 18.
Гибкая мембрана 24, имеющая центральное отверстие, выполненное с обеспечением взаимодействия с пальцем 8, опирается на внутреннюю поверхность верхней части 22 воронки 18.
Устройство 1 может быть присоединено к гибкому резервуару. Под влиянием давления, создаваемого потребителем на резервуар, когда устройство 1 перевернуто так, что верхнее отверстие его основной части 4 направлено вниз, гибкая мембрана 24 деформируется, и ее центральное отверстие освобождается от пальца 8. Таким образом, содержимое резервуара может проходить через отверстия 9 в дискообразной части 7 и центральное отверстие в гибкой мембране 24.
Когда на резервуар не оказывается давление, мембрана 24 находится в положении, проиллюстрированном на фиг.8, и содержимое резервуара не может подойти к верхнему отверстию основной части 4 устройства 1.
Кроме того, воронка 18 имеет внешнюю кромку 27 в верхней части 22. Функция внешней кромки 27 описана ниже.
Наконец, воронка 18 имеет на своем верхнем конце сгиб 25.
Кроме того, основная часть 4 содержит внутреннюю юбку 28, выступающую по существу перпендикулярно от кольцевой стенки 10 в том же направлении, что и внешняя юбка 12. Внутренняя юбка 28 выполнена с обеспечением взаимодействия с внутренней поверхностью горловины резервуара для герметичности.
Ниже описана часть, образующая колпачок 5 устройства 1. Эта часть отформована в виде единой детали и изготовлена из достаточно твердой пластмассы.
Часть, образующая колпачок 5, содержит круговое кольцо 29, имеющее, по меньшей мере, один выступ 30 на его внутренней поверхности, выполненный с обеспечением взаимодействия с выступом 20 на воронке 18. Кольцо 29 может иметь непрерывный выступ 30 или несколько выступов 30, равномерно разнесенных по его внутренней поверхности. Таким образом, кольцо 29 остается прикрепленным к основной части 4.
Кроме того, нижний край кольца 29 расположен в непосредственной близости от кольцевой стенки 10 основной части 4 устройства 1.
Часть, образующая колпачок 5, также содержит крышку 31, присоединенную к кольцу 29 посредством соединительного шарнирного элемента в виде полосы 3. Крышка 31 выполнена с возможностью перемещения между закрытым положением, в котором крышка закрывает воронку 18, закрывая, таким образом, верхнее отверстие основной части 4 (фиг.4 и 5), и открытым положением, в котором воронка 18 остается открытой, причем верхнее отверстие не закрыто (фиг.6).
Крышка 31 содержит верхнюю стенку 33, которая выполнена с обеспечением закрытия верхнего отверстия основной части 4 и из которой выступают, по существу, перпендикулярно и в одном направлении:
– внешняя боковая стенка 34, выполненная с обеспечением обрамления воронки 18, когда крышка 31 находится в закрытом положении, и содержащая лицевую зону 34а, по существу, противоположную шарниру, с кромкой 34b в верхней части, позволяющей легко открывать крышку 31 простым движением большого пальца;
– внешняя юбка 35, расположенная внутри крышки 31, имеющая внутреннюю кромку 36, выполненную с обеспечением взаимодействия с внешней кромкой 27 на верхней части 22 воронки 18, таким образом, обеспечивая герметизацию путем защелкивания крышки 31 на основной части 4;
– внутренняя юбка 37 с меньшим диаметром, чем диаметр внешней юбки 35, причем внутренняя юбка 37 способна взаимодействовать со сгибом 25 в целях герметизации.
Различные средства герметизации, предусмотренные, с одной стороны, между основной частью 4 и горловиной (внутренняя юбка 28 на основной части 4), и, с другой стороны, между основной частью 4 и частью, образующей колпачок 5 (внутренняя юбка 37), обеспечивают прекрасную герметизацию для жидкости, содержащейся в резервуаре, на узле резервуар – устройство 1, даже если потребитель перевернет резервуар с крышкой 31, находящейся в закрытом положении.
Кроме того, боковая стенка 34 имеет такую высоту, что, когда крышка 31 находится в закрытом положении, свободный край 38 указанной стенки 34 расположен напротив нижней части 19 воронки 18, например, по существу посередине указанной нижней части 19.
Таким образом, крышка 31 и воронка 18 герметично взаимодействуют, с одной стороны, вблизи свободного края 38 боковой стенки 34 крышки 31 и, с другой стороны, вблизи сгиба 25 воронки 18, с помощью внутренней юбки 37, так что пространство между наружной поверхностью воронки 18 и внутренней поверхностью крышки 31 закрыто и герметично, следовательно, не может подвергнуться воздействию дезинфицирующей жидкости ни изнутри, ни извне укупорочного устройства.
Более того, высота кольца 29 такова, что, когда крышка 31 находится в закрытом положении, верхний край 39 указанного кольца 29 расположен в непосредственной близости от свободного края 38 крышки 31, и между ними существует очень малый и относительно незаметный промежуток.
До первого открытия крышки 31 свободный край 38 боковой стенки 34 крышки 31 может быть соединен с верхним краем 39 кольца 29, в частности, разрушаемыми перемычками 40.
Ниже описана полоса 3.
Полоса 3 имеет первый конец 43, соединенный с кольцом 29, и второй конец 42, соединенный с крышкой 31.
Полоса 3 соединена с кольцом 29, например вблизи его верхнего края 39, причем второй конец 42 полосы 3 соединен с крышкой 31 на значительном расстоянии от кольца 29, например, примерно на середине высоты воронки 18. Кроме того, расстояние между внешней поверхностью крышки 31 и внутренней поверхностью полосы 3 – напротив крышки 31 – относительно велико.
Таким образом, пространство, имеющееся между полосой 3 и крышкой 31, относительно велико, в отличие от известных укупорочных устройств, что обеспечивает эффективное промывание устройства 1.
В представленных вариантах полоса 3 имеет, по существу, прямоугольную форму и проходит в вертикальном направлении. Высота полосы 3, например, лежит в пределах от половины ее длины до двух ее длин. Ширина полосы 3 может быть близка к диаметру верхней части 25 воронки 18.
Полоса 3 выполнена так, чтобы обеспечить формовку при нахождении части, образующей колпачок 5, в закрытом положении, а также превосходную дезинфекцию устройства 1. Именно потому, что полоса 3 является “внешней” по отношению к устройству 1, не требуется особой конструкции устройства 1 (ленты 29 и крышки 31) на концах 42, 43 полосы 3. В частности, нет необходимости в отверстиях на кольце или крышке, и полоса 3 не “интегрирована” в кольцо или крышку, а просто присоединена к ним.
Кроме того, материал, составляющий полосу 3, является достаточно гибким и допускает ее деформацию, в частности, вблизи ее концов 42, 43 (полоса 3 остается, однако, достаточно прочной).
Таким образом, как показано на фиг.6, полоса 3 дает возможность открывать крышку 31 в пределах от, минимум 130 до, максимум, 210, и удерживать крышку 31 в открытом положении, без необходимости прибегать к стандартному, более дорогому шарниру, например, типа бабочки.
Так как шарнир изготовлен в виде одного элемента (полоса (3), использование такого шарнира также является простым и недорогим.
Полоса 3 имеет две поперечных шарнирных зоны 47, 48, каждая из которых расположена в направлении одного конца 42, 43 полосы 3.
Таким образом, когда крышка 31 находится в закрытом положении, полоса 3 имеет, например:
– первую, по существу, горизонтальную часть, соединенную с внешней боковой стенкой 34 крышки 31;
– вторую, по существу, вертикальную часть;
– третью, по существу, горизонтальную часть, соединенную с кольцом 29.
Шарнирная зона 47, 48 может быть выполнена в виде линии ослабления, расположенной на расстоянии от соответствующего конца 42, 43 полосы 3 (например, фиг.9), или расположенной в непосредственной близости от этого конца 42, 43 (например, фиг.8).
Эта зона 47, 48 может быть выполнена в виде локального утоньшения, выполненного с внутренней поверхности полосы 3.
Зона 47, 48 может также быть получена просто путем использования относительно гибкого материала для изготовления полосы 3 для обеспечения деформации указанной полосы, особенно, вблизи ее концов.
Согласно одному возможному варианту выполнения, полоса 3 также имеет, по меньшей мере, одну – и, например, единственную – поперечную ослабленную зону 44, расположенную между двумя шарнирными зонами 47, 48, например, по существу, посередине полосы 3. Эта зона 44 может быть выполнена в виде локального утоньшения и предназначена для содействия перемещению полосы 3 к открытому положению крышки 31 и удержанию ее в этом положении.
Согласно другим вариантам выполнения, полоса 3 не имеет такой поперечной ослабленной зоны 44.
Различные варианты полос 3 показаны на фиг.7-12.
Согласно первому варианту (фиг.7, основная часть 4 не показана), полоса 3 имеет в продольном сечении форму буквы U, нижняя часть которой искривлена в направлении внешней стороны устройства 1, когда крышка 31 находится в закрытом положении. Ослабленная зона 44 ограничена двумя дугами окружности 45, 46, вогнутые поверхности которых направлены в противоположных направлениях друг от друга, причем ослабленная зона 44 имеет, по существу, форму бабочки и уменьшенную толщину по отношению к остальной части полосы 3. Уменьшение толщины здесь выполнено как с внутренней, так и с внешней поверхности полосы 3.
Согласно второму варианту (фиг.8), полоса 3 имеет в продольном сечении форму буквы U, нижняя часть которой направлена наклонно по отношению к ее сторонам, когда крышка 31 находится в закрытом положении. Ослабленная зона 44 здесь также ограничена двумя дугами окружности 45, 46, образующими бабочку.
Согласно третьему варианту (фиг.9), полоса 3 имеет в продольном сечении форму буквы U, нижняя часть которой искривлена в сторону устройства 1, когда крышка 31 находится в закрытом положении. Ослабленная зона 44 является по существу прямолинейной.
Наконец, согласно четвертому варианту (фиг.10), полоса 3 имеет продольное сечение в форме дуги окружности, когда крышка 31 находится в закрытом положении.
Согласно пятому варианту, полоса 3 усилена добавлением двух боковых стенок 49а, 49b. Полоса 3, таким образом, имеет центральную продольную часть 50 с толщиной e1, содержащую две поперечные утоньшенные зоны 47, 48, каждая из которых удерживается шарнирно в направлении одного из концов 42, 43 полосы 3, и две боковые продольные части 49а, 49b, расположенные по сторонам центральной продольной части 50. Эти боковые продольные части 49а, 49b имеют толщину е2, меньшую, чем толщина е1 центральной продольной части, и не имеют поперечной утоньшенной зоны.
Ширина каждой из боковых продольных частей 49а, 49b может составлять от 5% до 15% общей ширины полосы 3.
В качестве примера, толщина е1 составляет около 0,7 мм, толщина поперечных утоньшенных зон 47, 48 составляет около 0,2 мм, и толщина в2 больше 0,2 мм. Ширина каждой из боковых продольных частей 49а, 49b может быть около 1 мм.
Наличие боковых частей 49а, 49b без поперечных утоньшенных зон позволяет избежать возникновения трещин, способных ослабить полосу 3.
Таким образом, минимальный предел прочности полосы 3 на растяжение равен 90 Н (в отличие от приблизительно 50 Н для полос, показанных на фиг.7-10), прочность на кручение также улучшается, так как полоса 3 может быть повернута вокруг оси без разрушения как минимум на 180.
Однако эта конструкция дает возможность открывать крышку 31 на угол от 130° до 180°, так как утоньшенные зоны 47, 48 сохраняются.
Предлагаемые средства контроля несанкционированного доступа описаны со ссылкой на фиг.13-23.
Кольцо 29 имеет на некотором расстоянии от соединительного шарнирного устройства 3, по меньшей мере, одно углубление 51, образованное у верхнего края 39 кольца 29, по высоте меньше высоты указанного кольца 29. Ширина углубления 51 меньше одной трети длины окружности кольца 29. Углубление 51 предназначено для размещения элемента контроля несанкционированного доступа, который, с одной стороны, в своей нижней части соединен с дном углубления 51, а, с другой стороны, в верхней части, соединен с крышкой 31.
Наличие этого местного углубления на некотором расстоянии от полосы 3 делает значительно лучшей различимость элемента контроля несанкционированного доступа, нежели в известных укупорочных устройствах.
Высота кольца 29 такова, что, когда крышка 31 находится в закрытом положении, его верхний край 39 расположен в непосредственной близости от свободного края 38 крышки 31, причем высота элемента контроля несанкционированного доступа, по существу, равна глубине углубления 51.
Кроме того, специфическая деформация различных элементов контроля несанкционированного доступа согласно изобретению позволяет потребителю сразу увидеть, открывалось уже укупорочное устройство или нет.
Ссылки даются, прежде всего, на фиг.13-17, на которых показан первый вариант выполнения элемента контроля несанкционированного доступа.
Углубление 51, по существу, прямоугольное, с высотой, например, около трех четвертей высоты кольца 29, и имеет дно 52, по существу, параллельное верхнему краю 39 кольца 29. Углубление 51 предпочтительно диаметрально противоположно полосе 3, для лучшей различимости средства контроля несанкционированного доступа.
Элемент, образующий сигнальное приспособление 53 контроля несанкционированного доступа, помещен в выемку 51. Элемент 53 контроля несанкционированного доступа имеет обычно форму, по существу, половины плоского диска, ограниченной прямолинейным верхним краем 54 и нижним краем 55 в виде полуокружности, и имеющей внутреннюю поверхность 56 и внешнюю поверхность 57.
Естественно, предлагаемое устройство 1 может содержать несколько углублений 51, каждое из которых связано с элементом 53.
Нижний край 55 элемента 53 соединен с дном 52 углубления 51 достаточно гибким соединением для обеспечения поворота элемента 53 относительно дна 52 углубления 51.
Для этого внешняя поверхность 57 элемента 53 имеет, в направлении нижнего края 55, утоньшение 58, выполненное, например, на внешней поверхности элемента 53, причем соединительная зона между элементом 53 и кольцом 29, благодаря этому, уменьшена по сравнению с общей толщиной кольца 29.
Высота элемента 53 по существу равна высоте углубления 51, так что, прежде чем крышку 31 впервые откроют, верхний край 54 элемента 53 расположен так, что составляет единое целое с верхним краем 39 кольца 29.
Прежде чем крышку 31 впервые откроют, верхний край 54 элемента 53 присоединен к свободному краю 38 боковой стенки 34 крышки 31 разрушаемой перемычкой 59.
Кроме того, элемент 53 имеет на внутренней поверхности 56 выступ 60, прижатый к внешней поверхности нижней части 19 воронки 18 до первого открытия крышки 31.
Размеры выступа 60 и относительное положение воронки 18 и элемента 53 выбраны так, что до первого открытия крышки 31 элемент 53 толкается в наружном направлении устройства 1 надавливанием выступа 60 на воронку 18.
Для этого, во-первых, перемычка 59 и соединение между элементом 53 и дном 52 углубления 51 сделаны достаточно прочными для обеспечения удержания элемента 53 в этом положении, хотя элемент 53 и подвергается со стороны воронки 18 силе, направленной наружу.
Во-вторых, материал, из которого изготовлена основная часть 4 устройства 1, и материал, из которого изготовлена часть, образующая колпачок 5, должен быть достаточно жестким, чтобы ни выступ 60, ни зона воронки 18, расположенная напротив выступа 60, не деформировались значительно, и чтобы контакт между выступом 60 и воронкой 18 создавал толкающую силу, направленную наружу устройства 1.
Далее описано, как элемент 53 дает возможность потребителю убедиться наглядно и однозначно, что крышку 31 не открывали.
До первого открытия крышки 31 (фиг.5, 13 и 15) элемент 53 присоединен к свободному краю 38 боковой стенки 34 крышки 31 посредством неповрежденной перемычки 59. Кроме того, выступ 60 находится в контакте с воронкой 18, а элемент 53 прижат к внешней стороне устройства 1.
Когда крышку 31 впервые открывают, потребитель воздействует на крышку 31, оттягивая и перемещая ее посредством полосы 3 в открытое положение. Разрушаемые перемычки 40, соединяющие свободный край 38 боковой стенки 34 крышки 31 с верхним краем 39 кольца 29, с одной стороны, и перемычка 59, соединяющая элемент 53 со свободным краем 38 боковой стенки 34 крышки 31, с другой стороны, разрушаются.
Элемент 53 теперь больше не соединен с крышкой 31. Из-за давления на элемент 53 в наружном направлении посредством выступа 60, взаимодействующего с воронкой 18, и гибкого соединения между нижним краем 55 элемента 53 и дном 52 углубления 51, элемент 53 толкается наружу устройства 1 и поворачивается вокруг указанного гибкого соединения.
Когда крышка 31 снова находится в закрытом положении, элемент 53 сохраняет это положение (фиг.16 и 17).
Элемент 53 затем попадает в такое положение, что утоньшение 58, по существу, находится в контакте с дном 52 углубления 51, а выступ 60 больше не находится в контакте с воронкой 18.
Таким образом, факт, что крышка 31 уже открывалась, совершенно очевиден, так как свободные концы 67, 68 двух частей элемента 53, образованные при разломе перемычки 59, значительно удалены друг от друга, что является результатом поворота указанного элемента 53.
Если смотреть на устройство 1 сбоку (фиг.6 и 17), можно отчетливо видеть, что элемент 53 выступает наружу из укупорочного устройства, а не находится в углублении 51, в контакте с воронкой 18.
Кроме того, если смотреть на устройство 1 спереди, то есть, так сказать, на элемент 53, то между свободным краем 38 боковой стенки 34 крышки 31 и верхним краем 54 элемента 53 появляется промежуток 61 (фиг.16).
Из-за поворота элемента 53 относительно дна 52 углубления 51 этот промежуток 61 относительно велик и, во всяком случае, имеет размеры, превышающие размеры промежутка, обычно существующего между лентой контроля несанкционированного доступа и крышкой. Для сравнения, разрушение перемычек 40 между кольцом 29 и крышкой 31 видно не так отчетливо.
В варианте, показанном на фиг.14, углубление 51 также, по существу, является прямоугольным и имеет дно 52 и две боковые стенки 62.
Боковые стенки 62 углубления 51 проходят наискось от наружной поверхности кольца 29 к его внутренней поверхности и к элементу 53.
Эта конструкция, с одной стороны, оставляет ясно видимым углубление 51 для лучшей различимости элемента 53, и, с другой стороны, облегчает удаление части, образующей колпачок 5, из формы, не создавая поднутрений.
Обратимся теперь к фиг.18-20, на которых показан второй вариант элемента контроля несанкционированного доступа.
Элемент 53 выполнен в виде стержня, конец 63 которого, прикрепленный к кольцу 29, и конец 64, прикрепленный к крышке 31, смещены друг относительно друга вдоль периметра устройства 1. Таким образом, общая ось 65 стержня наклонена по отношению к оси 2 устройства 1. Ось 65 стержня, например, наклонена на угол между 30° и 60° по отношению к оси 2 устройства 1.
Стержень находится в углублении 51, причем конец 63 стержня соединен с дном 52 углубления 51. Расстояние между концами 63, 64 стержня меньше, чем ширина углубления 51.
Стержень имеет, по существу, многоугольное поперечное сечение, но может также иметь и круглое поперечное сечение. Поперечное сечение стержня меньше в его средней части 66, чем у его концов 63, 64.
Когда потребитель открывает крышку 31, отодвигая, таким образом, два конца 63, 64 стержня друг от друга, стержень растягивается, и его ось 65 стремится установиться параллельно оси 2 устройства 1, причем стержень поворачивается у концов 63, 64.
При определенном угле открытия крышки 31 достигается предел прочности стержня. Стержень затем ломается в самом малом по площади поперечном сечении, то есть, по существу, посередине.
Однако стержень сохраняет деформацию, являющуюся результатом перемещения крышки при открывании, в особенности, у концов 63, 64, где две части, образованные в результате разлома стержня, локально являются, по существу, параллельными оси 2 устройства 1. В результате два свободных конца 67, 68 двух частей стержня отделяются друг от друга. Такое не происходит с обычной перемычкой, ориентированной параллельно оси 2 устройства 1: такая перемычка деформируется параллельно оси 2, и два свободных конца, образующиеся при разломе этой перемычки, будут после закрытия крышки 31, таким образом, расположены напротив друг друга, по существу, в контакте.
Здесь, напротив, поворот стержня у концов 63, 64 вызывает несоосность двух частей стержня и отдаление двух свободных концов 67, 68 друг от друга.
Этот вариант также имеет следующие преимущества: удаление из формы по направляющим в форме, не требуя внешней обработки; гибкость стержней, когда часть, образующую колпачок 5, устанавливают на основной части 4, таким образом, препятствуя деформации или поломке стержней.
Устройство 1 может иметь несколько углублений 51, каждое из которых имеет элемент 53 в виде стержня. Например, в отличие от полосы 3, имеются два стержня. Эти стержни расположены на расстоянии друг от друга и наклонены симметрично (фиг.18). Устройство 1 может также иметь четыре углубления 51, равномерно распределенные по окружности.
Наконец, обратимся к фиг.21-23, на которых показан третий вариант выполнения элемента контроля несанкционированного доступа.
Устройство 1 содержит здесь два углубления 51, дно 52 которых имеет закругленную форму, причем каждое углубление 51 имеет элемент 53. Углубления 51 расположены, каждое, на угловом расстоянии в 90 от полосы 3.
Элемент 53 выполнен в виде стержня, конец 69 которого прикреплен к кольцу 29 на дне углубления 51, а конец 70 прикреплен к крышке 31. Эти концы смещены по отношению друг к другу вдоль периметра устройства 1. Таким образом, общая ось стержня наклонена по отношению к оси 2 устройства 1.
Например, стержень имеет первую, по существу линейную зону, проходящую от его конца 69, прикрепленного к кольцу 29, по меньшей мере на две трети высоты углубления 51. Эта первая зона наклонена по отношению к оси 2 устройства 1 на угол между 20° и 50°. Первая зона переходит во вторую, слегка искривленную зону, наклоненную в целом на угол между 50° и 70° и проходящую до конца 70 стержня, прикрепленного к крышке 31.
Стержень имеет, например, круглое поперечное сечение, и это поперечное сечение меньше вблизи конца 70, присоединенного к крышке 31.
Кроме того, крышка 31 имеет прилив 71, проходящий в направлении кольца 29. Прилив 71 направлен наклонно, по существу параллельно общей оси стержня.
Прилив 71 имеет, например, форму треугольника, основание которого, по существу, сливается со свободным краем 38 боковой стенки 34 крышки 31, сторона 72, обращенная к стержню, по существу, параллельна ему, а сторона 73, противоположная стороне 72, имеет искривленную форму, ответную по отношению к форме дна 52 углубления 51.
Кончик 74 прилива 71 расположен вблизи конца 69 стержня, прикрепленного кольцу 29, но в то же время на некотором расстоянии от него.
Первое открытие крышки 31 приводит к разрыву стержня у его конца 70, соединенного с крышкой (зона с наименьшей площадью поперечного сечения). Когда крышку 31 закрывают снова, прилив 71 входит в контакт со сломанным стержнем и перемещает его, сгибая его в направлении кольца 29.
Когда крышка 31 находится в закрытом положении, стержень удерживается между дном 52 углубления 51 и стороной 73 обращенного к нему треугольника.
По этой причине свободные концы 67, 68 двух частей стержня, образованных вследствие разрыва стержня, удалены друг от друга, причем промежуток между ними достаточно велик, чтобы потребитель мог легко его обнаружить.
Согласно одному возможному варианту выполнения, устройство 1 содержит два стержня, концы 70 которых, близкие к наименьшему поперечному сечению стержня, расположены на расстоянии друг от друга, а другие концы 69, по существу, расположены смежно друг с другом. Эти стержни наклонены, по существу, симметрично, образуя букву V, как показано на фиг.22. Устройство 1 содержит два прилива 71, расположенных вне буквы V.
Кроме того, на свободном крае 38 крышки 31 расположена выступающая зона 75, которая проходит между двух стержней в направлении кольца 29. Эта зона 25 служит, в частности, в качестве средства упрочнения устройства 1.
Естественно, элемент 53 может быть перевернут, поперечное сечение стержня, имеющее наименьшую площадь, может быть расположено вблизи его конца, соединенного с кольцом, а прилив может проходить от кольца к крышке. После первого открывания крышки стержень сгибается в направлении крышки.
Кроме того, большая заметность нарушения целостности элемента контроля несанкционированного доступа, предлагаемого изобретением, может быть значительно увеличена, если основная часть 4 и часть, образующая колпачок 5 устройства 1, имеют разные цвета. Этого можно добиться очень просто, так как две части устройства 1 формуют раздельно. Таким образом, промежуток 61 имеет тот же цвет, что и основная часть 4, и отчетливо отличается от крышки 31 и кольца 29, имеющих одинаковый цвет, отличный от цвета основной части 4.
Кроме ряда эстетических возможностей, изготовление устройства 1 двухцветным обеспечивает лучшую и наиболее быструю различимость средства контроля несанкционированного доступа.
Изобретение имеет и другие преимущества. В частности, крышка 31 является несъемной, так как она связана с основной частью 4 устройство 1 посредством полосы 3 и кольца 29. Элемент 53 также является несъемным, так как он остается соединенным с кольцом 29. Это представляет, в частности, дополнительную безопасность для детей, которые не могут подобрать указанный элемент 53 и положить в рот.
Естественно, различные описанные варианты выполнения могут комбинироваться друг с другом, и изобретение не ограничивается частными конфигурациями, представленными на чертежах.
Формула изобретения
1. Укупорочное устройство, содержащее, с одной стороны, основную часть (4), имеющую на своих осевых концах верхнее отверстие и нижнее отверстие и устанавливаемую на горловине резервуара, и, с другой стороны, часть, образующую сам колпачок (5) и имеющую круговое кольцо (29), соединенное с основной частью (4), и крышку (31), выполненную с возможностью перемещения относительно кольца (29) между открытым положением и закрытым положением и соединенную с кольцом соединительным шарнирным устройством, которое имеет такие форму и геометрию, что указанная часть, образующая колпачок (5), может быть отформована при нахождении крышки (31) в закрытом положении, при этом между кольцом (29) и крышкой (31) расположено средство контроля несанкционированного доступа, а соединительное шарнирное устройство выполнено в виде по меньшей мере одной полосы (3), первый конец (43) которой соединен с кольцом (29), а второй конец (42) соединен с крышкой (31), причем полоса (3), основная часть (4) и часть, образующая колпачок (5), выполнены так, что, когда основная часть (4) и часть, образующая колпачок (5), соединены друг с другом, а крышка (31) находится в закрытом положении, по меньшей мере уязвимые зоны укупорочного устройства (1) либо расположены в герметичном замкнутом пространстве, либо могут находиться в контакте с жидкостью, когда укупорочное устройство (1) погружено в указанную жидкость или когда жидкость распыляется на укупорочное устройство (1), и могут быть затем обработаны для удаления указанной жидкости и обеспечения дезинфекции укупорочного устройства (1).
2. Укупорочное устройство по п.1, отличающееся тем, что пространство между внешней поверхностью крышки (31) и противоположной поверхностью полосы (3) имеет достаточно большие размеры для обеспечения его обработки для удаления указанной жидкости.
3. Укупорочное устройство по п.1 или 2, отличающееся тем, что высота полосы (3) составляет от 0,5 до 2 ширин полосы (3).
4. Укупорочное устройство по п.1, отличающееся тем, что полоса (3) имеет две поперечные шарнирные зоны (47, 48), каждая из которых расположена в направлении одного из концов (42, 43) полосы (3).
5. Укупорочное устройство по п.4, отличающееся тем, что по меньшей мере одна шарнирная зона (47, 48) расположена в непосредственной близости от одного конца (42, 43) полосы (3).
6. Укупорочное устройство по п.4, отличающееся тем, что шарнирные зоны (47, 48) выполнены в виде локального утончения, выполненного на внутренней поверхности полосы (3).
7. Укупорочное устройство по п.1, отличающееся тем, что при нахождении крышки (31) в закрытом положении полоса (3) имеет в продольном сечении форму буквы U, нижняя часть которой изогнута в наружном направлении укупорочного устройства (1) или в направлении укупорочного устройства (1).
8. Укупорочное устройство по п.1, отличающееся тем, что при нахождении крышки (31) в закрытом положении полоса (3) имеет в продольном сечении форму буквы U, нижняя часть которой направлена наклонно по отношению к ее сторонам.
9. Укупорочное устройство по п.1, отличающееся тем, что при нахождении крышки (31) в закрытом положении полоса (3) имеет в продольном сечении форму дуги окружности.
10. Укупорочное устройство по п.4, отличающееся тем, что полоса (3) также имеет по меньшей мере одну ослабленную поперечную зону (44), расположенную между двумя шарнирными зонами (47, 48).
11. Укупорочное устройство по п.10, отличающееся тем, что поперечная ослабленная зона (44) выполнена в виде локального утончения.
12. Укупорочное устройство по п.10 или 11, отличающееся тем, что ослабленная зона (44) является по существу прямолинейной.
13. Укупорочное устройство по п.10 или 11, отличающееся тем, что ослабленная зона (44) ограничена двумя дугами окружности (45, 46), вогнутости которых направлены в противоположных направлениях, так что указанная зона (44) имеет по существу форму бабочки.
14. Укупорочное устройство по п.10, отличающееся тем, что ослабленная зона (44) расположена по существу посередине полосы (3).
15. Укупорочное устройство по п.1, отличающееся тем, что полоса (3) имеет центральную продольную часть (50) толщиной (e1), имеющую две поперечные утонченные зоны (47, 48), каждая из которых расположена в направлении одного из концов (42, 43) полосы (3), и две боковые продольные части (49а, 49b), которые расположены по сторонам центральной продольной части (50) и не имеют поперечной утонченной зоны и толщина (е2) которых меньше толщины (e1) центральной продольной части (50).
16. Укупорочное устройство по п.15, отличающееся тем, что ширина каждой боковой продольной части (49а, 49b) составляет от 5 до 15% от общей ширины полосы (3).
17. Укупорочное устройство по п.1, отличающееся тем, что материал, из которого изготовлена полоса (3), является достаточно гибким для обеспечения деформации указанной полосы (3), в особенности вблизи ее концов (42, 43).
18. Укупорочное устройство по п.1, отличающееся тем, что крышка (31) открывается приблизительно минимально на 130° и максимально на 210°.
19. Укупорочное устройство по п.1, отличающееся тем, что основная часть (4) имеет кольцевую стенку (10), из которой выступают, по существу, перпендикулярно и в противоположных направлениях, во-первых, внешняя юбка (12), имеющая внутреннюю резьбу (13), предназначенную для взаимодействия с дополняющей наружной резьбой на горловине резервуара, и, во-вторых, воронка (18), закрываемая крышкой (31).
20. Укупорочное устройство по п.19, отличающееся тем, что при нахождении крышки (31) в закрытом положении крышка (31) и воронка (18) совместно образуют герметичное соединение, так что, в частности, пространство между воронкой (18) и крышкой (31) закрыто и непроницаемо.
21. Укупорочное устройство по п.19 или 20, отличающееся тем, что воронка (18) имеет внешнюю кромку (27) в своей верхней части, а крышка (31) имеет внутри внешнюю юбку (35), имеющую внутреннюю кромку (36), выполненную с обеспечением взаимодействия с внешней кромкой (27) на воронке (18).
22. Укупорочное устройство по п.21, отличающееся тем, что крышка (31) имеет вторую, внутреннюю юбку (37), выполненную с обеспечением взаимодействия с внутренней поверхностью воронки (18).
23. Укупорочное устройство по п.1, отличающееся тем, что круговое кольцо (29) имеет средство (30) крепления, выполненное с обеспечением взаимодействия с дополнительным средством (20) крепления на основной части (4), а крышка (31) имеет защелкивающееся средство (35, 36), выполненное с обеспечением взаимодействия с ответным защелкивающимся средством (27) на основной части (4) укупорочного устройства (1).
24. Укупорочное устройство по п.1, отличающееся тем, что высота кольца (29) такова, что при нахождении крышки (31) в закрытом положении верхний край (39) указанного кольца (29) находится в непосредственной близости от свободного края (38) крышки (31).
25. Укупорочное устройство по п.1, отличающееся тем, что средство контроля несанкционированного доступа содержит элемент (53), соединенный с одной стороны с кольцом (29), а с другой стороны с крышкой (31) и выполненный с обеспечением деформирования и разрушения при первом открытии крышки (31) и разделения затем на первую часть, первый конец которой прикреплен к кольцу (29), а второй конец (67) свободен, и вторую часть, первый конец которой прикреплен к крышке (31), а второй конец (68) свободен, причем назначение такого выполнения указанного элемента (53) и пробки (1) состоит в разведении указанных двух свободных концов (67, 68) друг от друга, так что когда крышка (31) снова находится в закрытом положении, между этими двумя свободными концами (67, 68) имеется достаточно большое расстояние, легко обнаруживаемое потребителем.
26. Укупорочное устройство, содержащее, с одной стороны, основную часть (4), имеющую на своих осевых концах верхнее отверстие и нижнее отверстие и устанавливаемую на горловине резервуара, и, с другой стороны, часть, образующую сам колпачок (5) и имеющую кольцо (29), соединенное с основной частью (4), и крышку (31), выполненную с возможностью перемещения относительно кольца (29) между открытым положением и закрытым положением и соединенную с кольцом соединительным шарнирным устройством, которое имеет такие форму и геометрию, что указанная часть, образующая колпачок (5), может быть отформована при нахождении крышки (31) в закрытом положении, при этом между кольцом (29) и крышкой (31) расположено средство контроля несанкционированного доступа, содержащее по меньшей мере один элемент (53), присоединенный с одной стороны к кольцу (29), а с другой стороны к крышке (13) и выполненный с обеспечением деформирования и разрушения при первом открытии крышки (31) и затем разделения на первую часть, первый конец которой прикреплен к кольцу (29), а второй конец (67) свободен, и вторую часть, первый конец которой прикреплен к крышке (31), а второй конец (68) свободен, причем назначение такого выполнения указанного элемента (53) и пробки (1) состоит в разведении указанных двух свободных концов (67, 68) друг от друга, так что когда крышка (31) снова находится в закрытом положении, между этими двумя свободными концами (67, 68) имеется достаточно большое расстояние, легко обнаруживаемое потребителем.
27. Укупорочное устройство по п.26, отличающееся тем, что кольцо (29) на некотором расстоянии от соединительного шарнирного устройства имеет по меньшей мере одно углубление (51), проходящее от верхнего края (39) кольца (29) на глубину, меньшую, чем высота указанного кольца (29), и расположенное напротив крышки (31), а ширина углубления (51) меньше одной трети длины окружности кольца (29), причем элемент (53) контроля несанкционированного доступа выполнен с обеспечением размещения в углублении (51) и, с одной стороны, соединен своей нижней частью (55) с дном (52) углубления (51), а с другой стороны, соединен своей верхней частью (54) с крышкой (31).
28. Укупорочное устройство по п.26 или 27, отличающееся тем, что оно содержит дополнительное механическое средство (60, 71), предназначенное для создания принудительной деформации элемента (53) контроля несанкционированного доступа при первом открытии крышки (31) или когда крышку (31) закрывают после первого открытия, с обеспечением разведения свободных концов (67, 68) двух частей сломанного элемента (53) контроля несанкционированного доступа.
29. Укупорочное устройство по п.27, отличающееся тем, что до первого открытия крышки (31) элемент (53) контроля несанкционированного доступа соединен, с одной стороны, в своей нижней части (55) с дном (52) углубления (51) гибким соединением, а, с другой стороны, в своей верхней части (54) с крышкой (31), по меньшей мере, одной разрушаемой перемычкой (59), причем указанный элемент (53) толкается в наружном направлении укупорочного устройства (1) до первого открытия крышки (31).
30. Укупорочное устройство по п.29, отличающееся тем, что элемент (53) контроля несанкционированного доступа имеет на своей внутренней поверхности (56) выступ (60), находящийся в контакте с внешней поверхностью основной части (4) укупорочного устройства (1) до первого открытия крышки (31) и выполненный с обеспечением толкания указанного элемента (53) в наружном направлении укупорочного устройства (1) до первого открытия крышки (31).
31. Укупорочное устройство по п.30, отличающееся тем, что материал, из которого изготовлена его основная часть (4), и материал, из которого изготовлена часть, образующая колпачок (5), являются достаточно жесткими, так что ни выступ (60), ни основная часть (4) укупорочного устройства (1), расположенная напротив выступа (60), не деформируются значительно, а контакт между указанным выступом (60) и внешней поверхностью основной части (4) укупорочного устройства (1) создает распорное усилие от элемента (53) контроля несанкционированного доступа в наружном направлении укупорочного устройства (1).
32. Укупорочное устройство по п.29, отличающееся тем, что соединение между нижней частью (55) элемента (53) контроля несанкционированного доступа и дном (52) углубления (51) является достаточно гибким для обеспечения поворота указанного элемента (53) относительно дна (52) углубления (51).
33. Укупорочное устройство по п.29, отличающееся тем, что элемент (53) контроля несанкционированного доступа имеет в целом форму по существу плоского полудиска, ограниченного прямолинейным верхним краем (54) и нижним краем (55) в виде полуокружности.
34. Укупорочное устройство по п.29, отличающееся тем, что элемент (53) контроля несанкционированного доступа имеет утончение (58) в его нижней части, выполненное на внешней поверхности указанного элемента (53).
35. Укупорочное устройство по п.34, отличающееся тем, что после первого открытия крышки (31) элемент (53) контроля несанкционированного доступа находится в таком положении, что его утонченная нижняя часть (58), по существу, находится в контакте с дном (52) углубления (51).
36. Укупорочное устройство по п.26 или 27, отличающееся тем, что элемент (53) контроля несанкционированного доступа выполнен в виде стержня, концы (63, 64) которого, прикрепленные один к кольцу (29), а другой к крышке (31), смещены друг относительно друга вдоль периметра укупорочного устройства, так что главная ось (65) стержня наклонена по отношению к оси (2) укупорочного устройства (1), причем стержень имеет меньшее поперечное сечение в своей по существу средней части.
37. Укупорочное устройство по п.36, отличающееся тем, что главная ось (65) стержня наклонена по отношению к оси (2) укупорочного устройства (1) под углом между 30 и 60°.
38. Укупорочное устройство по п.36, отличающееся тем, что поперечное сечение стержня имеет по существу форму многоугольника.
39. Укупорочное устройство по п.36, отличающееся тем, что оно содержит два стержня, расположенных на расстоянии друг от друга и наклоненных симметрично.
40. Укупорочное устройство по п.26, отличающееся тем, что элемент (53) контроля несанкционированного доступа выполнен в виде стержня, концы (69, 70) которого, прикрепленные один к кольцу (29), а другой к крышке (31), смещены друг относительно друга вдоль периметра укупорочного устройства, так что главная ось стержня наклонена по отношению к оси (2) укупорочного устройства (1), причем стержень имеет меньшее поперечное сечение вблизи своего конца (70), присоединенного к крышке (31) или соответственно к кольцу (29), а крышка (31) или соответственно кольцо (29) имеет прилив (71), проходящий в направлении кольца (29) или соответственно крышки (31) и выполненный так, что после первого открытия крышки (31) и разламывания стержня в наименьшем поперечном сечении, при закрытии крышки (31) прилив (71) входит в контакт со сломанным стержнем и перемещает его с обеспечением сгибания в направлении кольца (29) или соответственно крышки (31).
41. Укупорочное устройство по п.40, отличающееся тем, что прилив (71) направлен наклонно, по существу, параллельно главной оси стержня.
42. Укупорочное устройство по п.40 или 41, отличающееся тем, что оно содержит два стержня, концы (70) которых вблизи наименьшего поперечного сечения стержня расположены на расстоянии друг от друга, а их другие концы (69) являются по существу смежными, и которые наклонены, по существу, симметрично с образованием буквы V, при этом указанное устройство также содержит два прилива (71), расположенных снаружи буквы V.
43. Укупорочное устройство по п.27, отличающееся тем, что высота кольца (29) такова, что, когда крышка (31) находится в закрытом положении, верхний край (39) указанного кольца (29) расположен в непосредственной близости к свободному краю (38) крышки (31), причем высота элемента (53) контроля несанкционированного доступа по существу равна глубине углубления (51).
44. Укупорочное устройство по п.27, отличающееся тем, что боковые стенки (62) углубления (51) проходят наискось от внешней поверхности кольца (29) к его внутренней поверхности и к элементу (53) контроля несанкционированного доступа.
45. Укупорочное устройство по п.26, отличающееся тем, что основная часть (4) имеет кольцевую стенку (10), из которой выступают, по существу, перпендикулярно и в противоположных направлениях, с одной стороны, наружная юбка (12), снабженная внутренней резьбой (13), выполненной с обеспечением взаимодействия с дополнительной внешней резьбой на шейке резервуара, и, с другой стороны, воронка (18), закрываемая крышкой (31).
46. Укупорочное устройство по п.45, отличающееся тем, что воронка (18) имеет у своего верхнего конца внешнюю кромку (27), а крышка (31) имеет внутри наружную юбку (35), снабженную внутренней кромкой (36), выполненной с обеспечением взаимодействия с внешней кромкой (27) на воронке (18).
47. Укупорочное устройство по п.45 или 46, отличающееся тем, что крышка (31) имеет вторую внутреннюю юбку (37), выполненную с обеспечением взаимодействия с внутренней поверхностью воронки (18).
48. Укупорочное устройство по п.26, отличающееся тем, что круговое кольцо (29) имеет средство (30) крепления, выполненное с обеспечением взаимодействия с дополнительным средством (20) крепления, расположенным на основной части (4), а крышка (31) имеет защелкивающееся средство (35, 36), выполненное с обеспечением взаимодействия с ответным защелкивающимся средством (27) на основной части (4) укупорочного устройства (1).
49. Укупорочное устройство по п.26, отличающееся тем, что соединительное шарнирное устройство выполнено в виде, по меньшей мере, одной полосы (3), первый конец (43) которой соединен с кольцом (29), а второй конец (42) соединен с крышкой (31), причем полоса (3), основная часть (4) и часть, образующая колпачок (5), выполнены так, что, когда основная часть (4) и часть, образующая колпачок (5), соединены друг с другом, а крышка (31) находится в закрытом положении, по меньшей мере уязвимые зоны укупорочного устройства (1) находятся либо в герметичном замкнутом пространстве, либо могут находиться в контакте с жидкостью, когда укупорочное устройство (1) погружено в жидкость или когда жидкость распыляется на укупорочное устройство (1), и могут быть затем обработаны для удаления указанной жидкости и обеспечения дезинфекции укупорочного устройства (1).
50. Узел, содержащий укупорочное устройство (1) по любому из предшествующих пунктов и горловину резервуара или резервуар, имеющий горловину, причем резервуар является пустым или, по меньшей мере, частично заполнен определенным содержимым.
51. Способ изготовления укупорочного устройства (1) по любому из пп.1-49, отличающийся тем, что круговое кольцо (29), крышка (31), полоса (3) и средство (53) контроля несанкционированного доступа формуют в виде единого целого и в закрытом положении.
РИСУНКИ
|
|