|
|
(21), (22) Заявка: 2006114383/11, 27.04.2006
(24) Дата начала отсчета срока действия патента:
27.04.2006
(46) Опубликовано: 20.03.2007
(56) Список документов, цитированных в отчете о поиске:
RU 2241243 С1, 27.11.2004. WO 03/100732 А1, 04.12.2003. US 5905444 А, 18.05.1999. DE 19809624 С1, 27.05.1999.
Адрес для переписки:
117638, Москва, ул. Сивашская, 2А, ООО “АЛЬТОНИКА”, А.Д. Чупрову
|
(72) Автор(ы):
Герасимчук Александр Николаевич (RU), Шептовецкий Александр Юрьевич (RU)
(73) Патентообладатель(и):
Общество с ограниченной ответственностью “АЛЬТОНИКА” (ООО “АЛЬТОНИКА”) (RU)
|
(54) ПРОТИВОУГОННАЯ СИСТЕМА ДЛЯ ТРАНСПОРТНОГО СРЕДСТВА
(57) Реферат:
Изобретение относится к технике защиты транспортных средств (ТС) от угона с технологией радиочастотной идентификации (RFID) пользователей ТС. Мастер-тэг и мастер-ридер связаны по радиоэфиру и выполнены с возможностью ведения друг с другом динамического идентификационного диалога. Мастер-ридер передает мастер-тэгу сигнальные посылки с числами, изменяющимися случайным образом от посылки к посылке. Мастер-тэг принимает указанные сигнальные посылки, осуществляет нелинейное преобразование случайных чисел в соответствии с заложенным в нем нелинейным алгоритмом и передает обратно преобразованные случайные числа мастер-ридеру. Мастер-ридер выполняет параллельное тождественное нелинейное преобразование случайных чисел и сравнивает результаты тождественного нелинейного преобразования с принятыми от мастер-тэга нелинейно преобразованными случайными числами. В случае их совпадения отключаются блоки световой и звуковой сигнализации и в центральный блок управления противоугонной системы отправляются сообщения о произведенной идентификации легитимного пользователя ТС, а в случае их несовпадения включаются блоки световой и звуковой сигнализации. В систему также введены N узлов блокирования, каждый из которых содержит ридер, к выходу которого подключено исполнительное звено, выполненное с возможностью блокирования соответствующего функционального органа ТС. Каждый из ридеров выполнен с возможностью ведения упомянутого динамического идентификационного диалога с одним или несколькими тэгами и активации подключенного к ридеру исполнительного звена в случае несовпадения вышеупомянутых тождественно нелинейно преобразованных и принятых нелинейно преобразованных случайных чисел. Данная противоугонная система, использующая технологию RFID и динамический идентификационный диалог, характеризуется повышенной эффективностью защиты ТС. 8 з.п. ф-лы, 6 ил.
Изобретение относится к технологиям радиочастотной идентификации (RFID) пользователей транспортных средств (ТС).
Наиболее известны следующие технологии RFID: TIRIS (134,2 кГц), Tag-It (13,56 МГц), UHF (850 МГц и выше) и LF/UHF (134,2 кГц/850 МГц).
В охранно-противоугонных системах для ТС используют в основном технологию TIRIS.
В общем случае система радиочастотный идентификации содержит считывающее устройство (ридер) с антенной и транспондерные радиометки (тэги), работающие с частотно-модулированными сигналами в полудуплексном (half-duplex) режиме по принципу “запрос-ответ”. При использовании технологии TIRIS запрос от ридера формируется в виде радиочастотной посылки частотой 134,2 кГц приблизительно каждые 50 мс. Каждый тэг, находящийся в поле действия ридера и принявший такой запрос, формирует ответный частотно-модулированный сигнал, несущий в себе сведения об объекте идентификации. Эта информация представляет собой двоичный код, который может быть записан на заводе-изготовителе или запрограммирован пользователем ТС. Передача ответного сигнала от тэга осуществляется в виде частотной манипуляции на частоте 134,2 кГц, при этом типовая дальность считывания данных не превышает 1 м.
Описания тэгов и ридеров семейства TIRIS приведены, например, в руководящих технических материалах фирмы Texas Instruments: “RI45538N/NS TIRIS RF Module IC. Reference Manual. Rev.1.4. 05/31/94”. Тэги являются одним из ключевых элементов охранно-противоугонных систем для ТС. Тэги для ТС выпускаются в виде пластиковых карточек, лепестков и миниатюрных капсул, встраиваемых в ключ зажигания, в форме брелоков (каталог “Автомобильные охранные системы”, ООО “Альтоника”, 2003, с.32-33).
Принцип работы аппаратуры идентификации пользователя ТС в охранно-противоугонной системе заключается в следующем.
По запросу ридера, установленного в ТС, тэг передает свое идентификационное сообщение. Соответствие идентификационного сообщения определенным требованиям (выявляемое ридером) позволяет аппаратуре управления системой защиты ТС отделить пользователей ТС от всех других лиц, которые классифицируются указанной аппаратурой как угонщики.
Подобные способы управления системой защиты ТС от несанкционированного использования широко представлены в патентно-технической литературе (например, RU №2076815, В 60 R 25/00, DE №19514074, В 60 R 25/04, DE №9809624, В 60 R 25/00, US №5905444, H 04 Q 1/00). Защита в общем случае заключается в том, что для любого лица, кроме пользователей ТС, блокируются двери ТС, окна, капот и багажник, а при механическом срыве цепей блокировки с целью проникновения в охраняемое ТС включаются звуковая и/или световая сигнализации. Другим вариантом защиты может быть использование иммобилайзеров, которые создают для всех лиц, кроме пользователей ТС, такое состояние двигателя или модулей управления ТС, при котором использование ТС для передвижения становится невозможным. При этом считается, что лицо, проникшее в охраняемое ТС с целью угона, не будет разбираться в причинах отказа в работе ТС, а просто покинет его. Эффективность защиты повышается при использовании одновременно обоих упомянутых выше методов.
Общим недостатком охранно-противоугонных систем, использующих технологию TIRIS, является их малая дальность действия (до одного метра) и большие габариты антенного устройства. Значительно большей дальностью действия и меньшими габаритами обладают сверхвысокочастотные RFID, работающие в диапазоне 2,4 ГГц.
К этому классу систем относится, например, аппаратура идентификации объектов по патенту WO №03/100732, G 07 C 9/00, состоящая из тэга, который содержит память, связанную через управляющую логическую цепь с антенной, взаимодействующей по радиоэфиру с антенной ридера, ридер содержит центральный компьютер с базой данных, коммутационное устройство, подключенное к антенне ридера, и считывающее устройство, предназначенное для ввода в центральный компьютер машиночитаемой информации, например, видеоизображения лица человека или картинки, передающей форму и цвет объекта.
Как правило, сверхвысокочастотные системы RFID используют в своей деятельности производственные и сервисные предприятия на транспорте и в сфере торговли (например, журнал “Системы безопасности”, апрель-май 2004, с.72-76).
Для создания средств защиты ТС от угона, захвата и краж диапазон 2,4 ГГц пока применяется мало. Заявителю известна лишь одна система защиты ТС от угона, работающая в диапазоне 2,4 ГГц. Это противоугонная система SKYBRAKE DD (DD Extra, DD3, DD2+ и другие), использующая технологию обмена данными Double Dialogue (DD). Рекламная информация о ней приведена на сайте фирмы-производителя Autonams (Латвия) www.autonams.lv.
Наиболее близким аналогом предлагаемого технического решения является противоугонная система с радиочастотной идентификацией по патенту RU №2241243, В 60 R 25/04, G 01 V 3/00, в которой для защиты от “электронного взлома” используется технология динамического идентификационного диалога. Указанная система включает в себя тэг, связанный по радиоэфиру с ридером, содержащим последовательно включенные и взаимосвязанные приемопередающий радиомодуль с антенной, блок обработки сигналов и микроконтроллер, к выходам которого подключены блоки световой и/или звуковой сигнализации, при этом тэг и ридер выполнены с возможностью ведения динамического идентификационного диалога, заключающегося в периодической передаче от ридера к тэгу либо от тэга и ридеру сигнальных посылок со случайными числами, изменяющимися от посылки к посылке, приеме указанных сигнальных посылок, соответственно, тэгом или ридером, нелинейным преобразованием указанных случайных чисел, переизлучением сигнальных посылок с нелинейно преобразованными случайными числами, тождественным нелинейным преобразованием случайных чисел в тэге или ридере, принявшем указанные сигнальные посылки, сравнением тождественно нелинейно преобразованных и принятых нелинейно преобразованных случайных чисел и отключением в случае совпадения указанных случайных чисел блоков световой и/или звуковой сигнализации.
Технология динамического идентификационного диалога используется при построении вычислительных сетей (заявка на патент US №2003/0018893, Н 04 L 9/00), в охранных системах (патент US №6658328, G 08 C 19/00). Под торговыми марками DID (свидетельство на товарный знак №207518) и DIDialog (свидетельство на товарный знак №214589) технология динамического идентификационного диалога применяется и в ряде выпускаемых предприятием-заявителем охранно-противоугонных систем (элитного и среднего классов).
Алгоритм динамического идентификационного диалога заключается:
– в периодической (или вызываемой внешними воздействиями) передаче от ридера к тэгу сигнальных посылок с числами, изменяющимися случайными образом от посылки к посылке;
– в приеме тэгом указанных посылок;
– в нелинейном преобразовании ридером указанных случайных чисел;
– в тождественном нелинейном преобразовании случайных чисел в тэге;
– в передаче тождественно нелинейно преобразованных случайных чисел от тэга к ридеру;
– в сравнении в ридере нелинейно преобразованных случайных чисел и принятых тождественно нелинейно преобразованных случайных чисел;
– при выявленном в результате сравнения отсутствии совпадения – в формировании ридером управляющих воздействий, предназначенных для индикации использования нелегитимного тэга.
Основным достоинством технологии динамического идентификационного диалога по сравнению с другими известными способами защиты от “электронного взлома” является то, что с используемого в нем динамического кода невозможно сделать “электронный слепок”. Это означает, что нельзя перехватить код и через какое-то время предъявить его системе защиты.
Недостатком описанного выше ближайшего аналога является то, что в нем отсутствуют средства, препятствующие угону ТС. С помощью системы RFID, использующей технологию динамического идентификационного диалога, выявляется лишь попытка несанкционированного использования ТС, но не осуществляется никаких активных действий по предотвращению угона. Таким образом, потенциальные возможности технологий RFID и динамического идентификационного диалога используются в ближайшем аналоге не в полной мере.
Настоящее изобретение направлено на устранение указанного недостатка.
Предметом изобретения является противоугонная система для ТС, содержащая мастер-тэг, связанный по радиоэфиру с мастер-ридером, выполненным с тремя выходами, первый из которых подключен к блоку звуковой сигнализации, второй – к блоку световой сигнализации, а третий выполнен с возможностью подключения к центральному блоку управления противоугонной системы, при этом мастер-тэг и мастер-ридер выполнены с возможностью ведения друг с другом динамического идентификационного диалога, заключающегося в передаче от мастер-ридера к мастер-тэгу сигнальных посылок с числами, изменяющимися случайным образом от посылки к посылке, приеме мастер-тэгом указанных посылок, нелинейном преобразовании случайных чисел в соответствии с заложенным в нем нелинейным алгоритмом и обратной передаче преобразованных случайных чисел мастер-ридеру, а также параллельном тождественном нелинейном преобразовании случайных чисел мастер-ридером, сравнении в нем результатов тождественного нелинейного преобразования с принятыми от мастер-тэга нелинейно преобразованными случайными числами и в случае их совпадения отключении блоков звуковой и световой сигнализации и отправке в центральный блок управления противоугонной системы сообщения о произведенной идентификации легитимного пользователя ТС, а в случае их несовпадения – включении блоков звуковой и световой сигнализации, – при этом в нее введены N узлов блокирования, каждый из которых содержит ридер, к выходу которого подключено исполнительное звено, выполненное с возможностью блокирования соответствующего функционального органа ТС, например двигателя, и М N тэгов, при этом каждый из ридеров выполнен с возможностью ведения упомянутого динамического идентификационного диалога с одним или несколькими тэгами и активации подключенного к ридеру исполнительного звена в случае несовпадения вышеупомянутых тождественно нелинейно преобразованных и принятых нелинейно преобразованных случайных чисел.
Частными существенными признаками являются следующие.
Мастер-ридер содержит приемопередатчик, выполненный с возможностью связи по радиоэфиру с мастер-тэгом, блок обработки сигналов и микроконтроллер мастер-ридера, первый, второй и третий выходы которого являются, соответственно, первым, вторым и третьим выходами мастер-ридера, при этом первые выход и вход блока обработки сигналов соединены соответственно со входом и выходом приемопередатчика, а вторые выход и вход блока обработки сигналов – соответственно со входом и четвертым выходом микроконтроллера мастер-ридера.
Каждый введенный в систему ридер содержит приемопередатчик, выполненный с возможностью связи по радиоэфиру с одним или несколькими тэгами, блок обработки сигналов и микроконтроллер ридера, первый выход которого является выходом данного ридера, при этом первые вход и выход блока обработки сигналов соединены соответственно с выходом и входом приемопередатчика, а вторые выход и вход – соответственно со входом и вторым выходом микроконтроллера ридера.
Мастер-тэг содержит приемопередатчик, выполненный с возможностью ведения динамического идентификационного диалога с мастер-ридером, блок обработки сигналов и микроконтроллер тэга, выполненный с возможностью подключения к персональному компьютеру, при этом первые выход и вход блока обработки сигналов соединены соответственно со входом и выходом приемопередатчика, а вторые выход и вход – соответственно со входом и выходом микроконтроллера тэга.
Каждый введенный в систему тэг содержит приемопередатчик, выполненный с возможностью ведения динамического идентификационного диалога с ридером, блок обработки сигналов и микроконтроллер тэга, выполненный с возможностью подключения к персональному компьютеру, при этом первые выход и вход блока обработки сигналов соединены соответственно со входом и выходом приемопередатчика, а вторые выход и вход – соответственно со входом и выходом микроконтроллера тэга.
Исполнительное звено является иммобилайзером.
Исполнительное звено является управляемым реле HOOK-UP.
Исполнительное звено является управляемым реле WAIT UP.
Используемые в мастер-ридере и в мастер-тэге, а также в каждом из ридеров и тэгов блоки обработки сигналов имеют одинаковую схему построения, которая включает в себя процессор, первый выход которого подключен к цифроаналоговому преобразователю, последовательно соединенные полосовой фильтр и аналого-цифровой преобразователь (АСП), выход которого подключен к первому входу процессора, и блок синхронизации, выход которого подключен ко второму входу процессора, вход полосового фильтра и выход цифроаналогового преобразователя являются соответственно первым входом и первым выходом блока обработки сигналов, а третий вход и второй выход процессора – соответственно вторым входом и вторым выходом блока обработки сигналов.
Задачей настоящего изобретения является создание противоугонной системы, использующей технологии RFID и динамического идентификационного диалога, которая обладала бы значительно большей по сравнению с известными аналогами эффективностью защиты ТС от угона.
Обеспечиваемый технический результат заключается в более полном использовании потенциальных возможностей обеих вышеупомянутых технологий, позволяющем практически полностью исключить вероятность “электронного взлома” и несанкционированного использования ТС путем кражи или насильственного завладения тэгом.
Сущность предлагаемого технического решения поясняется на чертежах фиг.1-фиг.6.
На фиг.1 показана структурная схема предлагаемой противоугонной системы для ТС.
На фиг.2 представлена структурная схема мастер-ридера.
На фиг.3 приведена структурная схема ридера.
На фиг.4 приведена структурная схема мастер-тэга.
На фиг.5 приведена структурная схема тэга.
На фиг.6 представлена структурная схема блока обработки сигналов.
На фиг.1-фиг.6 использованы следующие обозначения: 1 – мастер-тэг; 2 – мастер-ридер; 3 – блок звуковой сигнализации; 4 – блок световой сигнализации; 5 – микроконтроллер мастер-ридера; 6 – блок обработки сигналов; 7 – приемопередатчик; 8 – узел блокирования; 9 – тэг; 10 – ридер; 11 – исполнительное звено; 12 – функциональные органы ТС; 13 – микроконтроллер тэга; 14 – микроконтроллер ридера; 15 – процессор; 16 – блок синхронизации; 17 – цифроаналоговый преобразователь; 18 – АЦП; 19 – полосовой фильтр.
Предлагаемая противоугонная система для ТС содержит (фиг.1) мастер-тэг 1, связанный по радиоэфиру с мастер-ридером 2, выполненным с тремя выходами, первый из которых подключен к блоку 3 звуковой сигнализации, второй – к блоку 4 световой сигнализации, а третий выполнен с возможностью подключения к центральному блоку управления противоугонной системы. В состав системы входят также N узлов 8 блокирования, каждый из которых содержит последовательно соединенные ридер 10 и исполнительное звено 11, выполненное с возможностью блокирования соответствующего функционального органа 12 ТС, например двигателя, и М тэгов 9 (где М N). Каждый из ридеров 10 выполнен с возможностью ведения динамического идентификационного диалога с одним или несколькими тэгами 9. Исполнительное звено 11 является либо иммобилайзером, либо управляемым реле HOOK-UP, либо управляемым реле WAIT UP (“Автомобильные охранные системы”, каталог, “Альтоника”, выпуск №5, 2005, с.37).
Иммобилайзер – это устройство, предназначенное для предотвращения использования ТС за счет тяги его собственного двигателя. Как правило, иммобилайзер включается в состав штатного оборудования ТС и устанавливается на заводе-изготовителе.
Управляемые реле HOOK-UP и WAIT UP относятся к аксессуарам противоугонных систем, устанавливаемых в специальных установочных центрах после выхода ТС с завода-изготовителя. Конструкция управляемых реле HOOK-UP и WAIT UP полностью совпадает с конструкцией стандартных автомобильных реле. Их включение в электрическую схему автомобиля также соответствует включению стандартных автомобильных реле. При использовании ТС легитимным пользователем управляемые реле HOOK-UP и WAIT UP выполняют роль стандартных автомобильных реле. Если же ТС использует лицо, не являющееся легитимным пользователем, то при определенных условиях управляемые реле HOOK-UP и WAIT UP перестают выполнять роль стандартных автомобильных реле, что в конечном счете вызывает блокировку работы двигателя ТС.
Управляемое реле HOOK-UP блокирует работу двигателя, если по штатной сети питания не был получен сигнал на отключение блокировки. Управляемое реле HOOK-UP выпускается в вариантах с нормально замкнутыми и нормально разомкнутыми контактами.
Уставляемое реле WAIT UP блокирует работу двигателя при попытке угона лишь с началом движения ТС. Сигналом для блокировки служит сигнал, получаемый от датчика движения, при перемещении ТС в пространстве. Датчик движения находится непосредственно в корпусе управляемого реле WAIT UP. Поэтому блокировка произойдет даже в том случае, если угонщику удалось отключить центральный блок управления и другие узлы противоугонной системы. Как только ТС остановится, все цепи вновь будут замкнуты. При повторной попытке угона все повторяется. Благодаря тому, что управляемое реле WAIT UP имеет нормально замкнутые контакты, угонщику невозможно обнаружить его, проверяя цепи электропроводки ТС на обрыв. Количество управляемых реле HOOK-UP и WAIT UP, которые могут устанавливаться на одно ТС, не ограничено.
Информация об управляемых реле HOOK-UP и WAIT UP приведена на сайте предприятия-заявителя www.altonika.ru, а также в журналах “12 Вольт” (№6, 2002, №10, 2005) и “Мастер 12 Вольт” (№69, 2005, №71, 2006).
Мастер-ридер 2, мастер-тэги 1, ридеры 10 и тэги 9 образуют комплект противоугонных элементов охраняемого ТС. Комплектные мастер-тэг 1 и тэги 9 предназначены для ношения легитимными пользователями ТС.
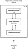
Мастер-ридер 2 содержит (фиг.2) приемопередатчик 7, выполненный с возможностью связи по радиоэфиру с мастер-тэгом 1, блок 6 обработки сигналов и микроконтроллер 5 мастер-ридера, первый, второй и третий выходы которого являются, соответственно, первым, вторым и третьим выходами мастер-ридера 2. Первые выход и вход блока 6 обработки сигналов соединены, соответственно, со входом и с выходом приемопередатчика 7, а вторые выход и вход блока 6 обработки сигналов, соответственно, со входом и с четвертым выходом микроконтроллера 5 мастер-ридера.
Ридер 10 содержит (фиг.3) приемопередатчик 7, выполненный с возможностью связи по радиоэфиру с одним или несколькими тэгами 9, блок 6 обработки сигналов и микроконтроллер 14 ридера, первый выход которого является выходом данного ридера 10. Первые вход и выход блока 6 обработки сигналов соединены, соответственно, с выходом и со входом приемопередатчика 7, а вторые выход и вход блока 6 обработки сигналов – со входом и со вторым выходом микроконтроллера 14 ридера.
Мастер-тэг 1 (фиг.4) содержит приемопередатчик 7, выполненный с возможностью ведения динамического идентификационного диалога с мастер-ридером 2, блок 6 обработки сигналов и микроконтроллер 13 тэга, выполненный с возможностью подключения к персональному компьютеру посредством стандартного компьютерного интерфейса RS-232. Первые выход и вход блока 6 обработки сигналов соединены, соответственно, со входом и с выходом приемопередатчика 7, а вторые выход и вход блока 6 обработки сигналов, соответственно, со входом и с выходом микроконтроллера 13 тэга.
Каждый тэг 9 содержит (фиг.5) приемопередатчик 7, выполненный с возможностью ведения динамического идентификационного диалога с ридером 10, блок 6 обработки сигналов и микроконтроллер 13 тэга, выполненный идентичным соответствующему элементу в мастер-тэге 1. Первые выход и вход блока 6 обработки сигналов соединены, соответственно, со входом и с выходом приемопередатчика 7, а вторые выход и вход блока 6 обработки сигналов, соответственно, со входом и с выходом микроконтроллера 13 тэга.
Используемые в мастер-ридере 2 и в мастер-тэге 1, а также в каждом из ридеров 10 и тэгов 9 блоки 6 обработки сигналов имеют одинаковую схему построения (фиг.6), которая включает в себя процессор 15, первый выход которого подключен к цифроаналоговому преобразователю 17, последовательно соединенные полосовой фильтр 19 и АЦП 18, выход которого подключен к первому входу процессора 15. В состав блока 6 обработки сигналов входит также блок 16 синхронизации, выход которого подключен ко второму входу процессора 15. Вход полосового фильтра 19 и выход цифроаналогового преобразователя 17 являются, соответственно, первым входом и первым выходом блока 6 обработки сигналов, а третий вход и второй выход процессора 15 – соответственно, вторым входом и вторым выходом блока 6 обработки сигналов.
Мастер-тэг 1 может быть выполнен в виде пассивного элемента, который подвергается внешней накачке электромагнитным полем, создаваемым мастер-ридером 2, либо может быть активным – иметь свой собственный источник питания, например батарейку.
Все показанные на фиг.1-фиг.6 блоки применяются в серийно выпускаемых предприятием-заявителем охранно-противоугонных системах и аксессуарах (“Автомобильные охранные системы”, Каталог, “Альтоника”, 2005).
Поэтому возможность практической реализации заявленной системы не вызывает сомнений.
Рассматриваемая противоугонная система для ТС работает следующим образом.
Носимый элемент системы RFID, условно называемый мастер-тэгом 1, находится у пользователя, например в кармане его пиджака. Возимый элемент системы RFID, условно называемый мастер-ридером 2, скрытно устанавливается в салоне ТС, например в спинке кресла водителя.
Радиоконтакт между мастер-тэгом 1 и мастер-ридером 2 осуществляется в виде динамического идентификационного диалога.
Мастер-ридер 2 периодически формирует кодовые сообщения, которые распространяются в некоторой зоне действия вокруг него. Если в этой зоне действия отсутствует хотя бы один мастер-тэг 2, то на свои кодовые сообщения мастер-ридер 2 не получает никаких ответов.
Если в зоне действия мастер-ридера 2 оказывается мастер-тэг 1, то кодовое сообщение мастер-ридера 2 принимается этим мастер-тэгом 1.
После получения указанного кодового сообщения от мастер-ридера 2 мастер-тэг 1 анализирует его и в том случае, если анализ показывает, что кодовое сообщение может быть сформировано комплектным мастер-ридером 2, посылает ответный сигнал, содержащий записанный в памяти мастер-тэга 1 индивидуальный код.
После получения этого ответного сигнала мастер-ридер 2 проверяет, совпадает ли полученный в ответном сигнале индивидуальный код с одним из записанных в его памяти индивидуальных кодов мастер-тэгов 1, принадлежащих легитимным пользователям ТС. При отсутствии совпадения мастер-ридер 2 включает блоки звуковой 3 и световой 4 сигнализации (если они по какой-либо причине ранее были отключены). Если же такое совпадение имеет место, то мастер-ридер 2 начинает цикл опроса. При этом мастер-ридер 2 посылает мастер-тэгу 1 кодовое сообщение, содержащее код некоторого случайного числа. Мастер-тэг 1 принимает этот сигнал, преобразует случайное число в соответствии с заложенным в мастер-тэге 1 нелинейным преобразованием и передает обратно мастер-ридеру 2. Мастер-ридер 2 параллельно проводит тождественное нелинейное преобразование случайного числа, сравнивает результат указанного тождественного нелинейного преобразования с нелинейно преобразованным случайным числом, полученным от мастер-тэга 1. При их совпадении мастер-ридер 2 отключает блоки звуковой 3 и световой 4 сигнализации и посылает сообщение о произведенной идентификации легитимного пользователя ТС в центральный блок управления противоугонной системы, а при несовпадении – вновь включает блоки звуковой 3 и световой 4 сигнализации.
Если блоки звуковой 3 и световой 4 сигнализации включены, то они переходят в режим тревожной сигнализации при обнаружении внешнего воздействия на ТС (например, открывания двери, багажника или капота, разбивания одного из стекол, взлома двери, снятии колеса). Блоки обнаружения внешнего воздействия входят в состав противоугонной системы для ТС, однако к излагаемому в данной заявке материалу отношения не имеют. В рамках настоящей заявки они не рассматриваются.
В следующем цикле опроса мастер-ридер 2 изменяет случайным образом первоначально заданное случайное число на другое случайное число и вновь посылает кодовое сообщение мастер-тэгу 1. Далее повторяются те же действия, что и в предыдущем цикле. Моменты начала каждого цикла опроса определяются программой работы мастер-ридера 2.
Первый и второй выходы микроконтроллера 5 мастер-ридера являются выходами мастер-ридера 2, предназначенными для подачи управляющих воздействий, соответственно, в блоки звуковой 3 и световой 4 сигнализации. Третий выход микроконтроллера 5 мастер-ридера служит для подключения к центральному блоку управления противоугонной системы. Блок 6 обработки сигналов выполняет команды микроконтроллера 5 мастер-ридера и, в соответствии с указанными командами, задает параметры операций, осуществляемых приемопередатчиком 7. Приемопередатчик 7, установленный в мастер-ридере 2, осуществляет двухстороннюю связь по радиоэфиру с приемопередатчиком 7, установленным в мастер-тэге 1. Приемопередатчики 7, установленные в мастер-ридере 2 и в мастер-тэге 1, идентичны друг другу. Сигналы, принятые приемопередатчиком 7, обрабатываются в блоке 6 обработки сигналов. Схема построения блоков 6 обработки сигналов, установленных в мастер-ридере 2 и в мастер-тэге 1, также идентичны друг другу (фиг.6).
Связка “мастер-тэг 1 – мастер-ридер 2” образуют первый рубеж защиты ТС, функционирующий точно так же, как и в ближайшем аналоге. Этот рубеж обеспечивает тревожное оповещение о попытке несанкционированного использования ТС путем подачи звуковых и световых тревожных сигналов. Кроме того, на первом рубеже защиты обеспечивается блокирование определенных функциональных органов 12 ТС путем воздействия на них сигналов, формируемых центральным блоком управления противоугонной системы.
Основным отличием рассматриваемой системы от вышеуказанного ближайшего аналога является использование дополнительных рубежей защиты, образуемых связанными друг с другом по радиоэфиру N узлами 8 блокирования и М тэгами 9.
Каждый узел 8 блокирования оснащен своим ридером 10, способным вести динамический идентификационный диалог с тэгом 9. Алгоритм ведения указанного динамического идентификационного диалога такой же, как и описанный выше алгоритм динамического идентификационного диалога между мастер-ридером 2 и мастер-тэгом 1 при проведении между ними цикла опроса. То есть, при несовпадении тождественно нелинейно преобразованных и принятых нелинейно преобразованных случайных чисел ридер 10 формирует управляющее воздействие. В данном случае это управляющее воздействие активирует подключенное к ридеру 10 исполнительное звено 11 (например, управляемое реле HOOK-UP или управляемое реле WAIT UP), которое блокирует работу подключенного к нему функционального органа 12 ТС. Например, может быть прекращена подача топлива из бензобака или отключена система зажигания. Результатом указанных действий является невозможность начала движения, если ТС находилось в неподвижном состоянии, либо принудительная остановка ТС, если оно двигалось. То есть, в данной противоугонной системе для ТС динамический идентификационный диалог ведется не только между мастер-тэгом 1 и мастер-ридером 2, но и между другими вновь введенными в систему тэгами 9 и ридерами 10. Причем формируемые в результате этих “диалогов” управляющие воздействия направляются непосредственно в соответствующие исполнительные звенья 11. Это существенно повышает эффективность защиты ТС от “электронного взлома”.
Необходимо отметить, что начало цикла опроса, внутри которого осуществляется динамический идентификационный диалог между определенным ридером 10 и тэгом 9, строго привязано к определенному внешнему воздействию на ТС. Блокирование функционального органа 12 ТС также может быть привязано к определенному внешнему воздействию на ТС.
Если исполнительное звено 11 является управляемым реле HOOK-UP или управляемым реле WAIT UP, то начало соответствующего цикла опроса должно быть привязано к включению зажигания ТС. При этом при несовпадении тождественно нелинейно преобразованных и принятых нелинейно преобразованных случайных чисел блокирование управляемым реле HOOKUP осуществляется с заданной задержкой, а блокирование управляемым реле WAIT UP происходит после срабатывания входящего в его состав датчика скорости движения ТС.
Если исполнительное звено 11 является иммобилайзером, то начало соответствующего цикла опроса связано с закрыванием двери водителя ТС, а начало блокирования определяется соответствующими программами работы иммобилайзера.
Дополнительная степень защиты ТС обеспечивается, благодаря возможности взаимодействия ридера 10 с несколькими тэгами 9, в память которых записаны различные параметры динамического идентификационного диалога. Так, например, в варианте, показанном на фиг.1, “1-й” ридер 10 может вести динамический идентификационный диалог с “1-м” и “2-м” тэгами 9. Для этого в память “1-го” ридера 10 прописываются параметры для ведения динамических идентификационных диалогов с “1-м” и “2-м” ридерами 10. При этом идентификация легитимного пользователя происходит лишь при нахождении в зоне действия “1-го” ридера 10 одновременно как “1-го”, так и “2-го” тэгов 9.
Схема построения и принцип действия тэга 9 (фиг.5) такие же, как у мастер-тэга 1 (фиг.4). В них используется микроконтроллер 13 тэга, который имеет вход для подключения (фиг.4, 5) через штатный интерфейс RS-232 к персональному компьютеру. С помощью этого входа осуществляется ввод с персонального компьютера параметров нелинейного преобразования идентификационных кодов и идентификационных номеров данного тэга 9 (мастер-тэга 1). Как правило, идентификационный номер записывается на заводе-изготовителе и не может быть изменен. Идентификационный же код может быть изменен в процессе эксплуатации ТС, например в случае утери тэга 9.
Микроконтроллер 14 ридера отличается от микроконтроллера 13 тэга лишь тем, что в нем не предусмотрен вход для подключения к персональному компьютеру, но имеется специальный выход для подключения к исполнительному звену 11.
Микроконтроллер 13 тэга преобразует данные, полученные от персонального компьютера, в данные более низкого уровня, которые записываются в память процессора 15 блока 6 обработки сигналов. Микроконтроллер 13 тэга используется и в мастер-тэге 1.
Микроконтроллер 5 мастер-ридера отличается от микроконтроллера 13 тэга тем, что кроме выхода для подключения к блоку 6 обработки сигналов имеет (фиг.2) еще три выхода, первые два из которых служат для подключения, соответственно, к блокам звуковой 3 и световой 4 сигнализации, а третий – для подключения к центральному блоку управления противоугонной системы.
Ридер 10, установленный в узле 8 блокирования, предназначен для подключения к соответствующему исполнительному звену 11, например к иммобилайзеру, и служит для подачи на соответствующее исполнительное звено 11 команд блокирования/разблокирования.
Все функции цифровой, логической и пороговой обработки сигналов в мастер-тэге 1 и мастер-ридере 2, тэгах 9 и ридерах 10 выполняет блок 6 обработки сигналов (фиг.6), в состав которого входит процессор 15.
Наряду с процессором 15, блок 6 обработки сигналов содержит блок 16 синхронизации, формирующий сигнал синхронизации для процессора 15, цифроаналоговый преобразователь 17, АЦП 18 и полосовой фильтр 19.
Кодированный сигнал, необходимый во время цикла опроса для ведения динамического идентификационного диалога, поступает с первого выхода процессора 15 на вход цифро-аналогового преобразователя 17, преобразуется в аналоговый вид и подается через первый выход блока 6 обработки сигналов на модулирующий вход приемопередатчика 7. Здесь этот кодированный сигнал переносится на высокочастотную несущую и излучается в эфир.
При приеме ответного сигнала он из приемопередатчика 7 через первый вход блока 6 обработки сигналов поступает на вход полосового фильтра 19. Полосовой фильтр 19 снижает уровень помех и шумов. После этого принятый сигнал подвергается аналого-цифровому преобразованию в АЦП 18 и уже в цифровом виде подается на первый вход процессора 15, который реализует описанный выше динамический идентификационный диалог, используя изменяющийся от посылки к посылке по случайному закону код. Изменения кода осуществляются с тактовой частотой, задаваемой блоком 16 синхронизации. Команды изменения кода поступают из соответствующего микроконтроллера через второй вход блока 6 обработки сигналов на третий вход процессора 15.
При совпадении в каждом цикле опроса динамического идентификационного кода, содержащегося в принятом от тэга 9 или от мастер-тэга 1 сигнале, с кодом, записанным в памяти процессора 15, через второй выход процессора 15, соответственно, в микроконтроллер 14 ридера или в микроконтроллер 5 мастер-ридера поступает команда. Она поддерживает в отключенном состоянии блоки звуковой 3 и световой 4 сигнализации и разрешает использование ТС легитимному пользователю.
Если радиоконтакт между мастер-ридером 2 и мастер-тэгом 1 теряется, то совпадения кодов нет. Соответственно, процессор 15 блока 6 обработки сигналов выдает в микроконтроллер 5 мастер-ридера команду на включение блоков звуковой 3 и световой 4 сигнализации. Одновременно, соответствующая команда оповещения поступает в центральный блок управления противоугонной системы. Дальнейший алгоритм работы системы зависит от программы, заложенной в памяти центрального блока управления противоугонной системы. Однако, каковы бы ни были особенности этой программы, конечным результатом потери радиоконтакта между мастер-ридером 2 и мастер-тэгом 1 должно быть включение блоков звуковой 3 и световой 4 сигнализации, при котором они ожидают внешнего воздействием на ТС. Кроме того, в результате потери радиоконтакта мастер-ридер 2 должен выйти из режима формирования циклов опроса и возвратиться в режим периодического формирования кодовых сообщений в своей зоне действия.
При потере радиоконтакта между ридером 10 и связанным с ним тэгом 9 (например, вследствие удаления от ТС легитимного пользователя) процессор 15 блока 6 обработки сигналов выдает в микроконтроллер 14 ридера команду активации соответствующего исполнительного звена 11, которое формирует управляющее воздействие на подключенный к нему функциональный орган 12 ТС. Например, может быть осуществлено блокирование двигателя ТС. Причем тот или иной тип блокирования произойдет при отсутствии радиоконтакта с любым из прописанных в системе тэгов 9. Поэтому овладение злоумышленниками одним или даже несколькими тэгами 9 не решит для них задачу угона ТС. Движение ТС будет заблокировано при отсутствии у злоумышленников даже одного из прописанных в системе тэгов 9. При этом алгоритм блокирования должен быть рассчитан на тот случай, когда злоумышленники останавливают ТС с легитимным пользователем и заставляют его покинуть ТС, отдав им свой мастер-тэг 1. Угнанное таким образом ТС должно достаточно далеко отъехать от легитимного пользователя, чтобы он не опасался повторного нападения на него после остановки ТС, вызванной блокировкой, исходящей от того ридера 10, комплектный тэг 9 к которому остался у легитимного пользователя. Такому случаю полностью отвечает применение иммобилайзера в качестве исполнительного звена 11 в соответствующем узле 8 блокирования.
Динамические идентификационные диалоги между тэгами 9 и узлами 8 блокирования играют роль дополнительных замков, препятствующих несанкционированному использованию ТС. При этом каждый такой дополнительный замок имеет свой индивидуальный ключ со сложным динамически изменяемым кодом, практически исключающим возможность “подделки” данного ключа.
В этом заключается преимущество предлагаемой противоугонной системы для ТС по сравнению с другими противоугонными системами, в которых открывание всех замков осуществляется одним ключом, а динамический идентификационный диалог ведется лишь на первом рубеже защиты “мастер-ридер – мастер-тэг”.
Указанное преимущество существенно повышает эффективность защиты ТС.
Таким образом, совокупность общих с ближайшим аналогом признаков и вновь введенных элементов и связей обеспечивает решение поставленной задачи – создания на базе технологий RFID и динамического идентификационного диалога противоугонной системы, обладающей значительно более высокой эффективностью защиты ТС от угона по сравнению с известными аналогами.
Обеспечиваемый технический результат заключается в более полном использовании потенциальных возможностей вышеупомянутых технологий, позволяющих практически полностью исключить вероятность “электронного взлома” и/или несанкционированного использования ТС путем кражи или насильственного завладения мастер-тэгом и одним или несколькими тэгами.
Формула изобретения
1. Противоугонная система для транспортного средства, содержащая мастер-тэг, связанный по радиоэфиру с мастер-ридером, выполненным с тремя выходами, первый из которых подключен к блоку звуковой сигнализации, второй – к блоку световой сигнализации, а третий выполнен с возможностью подключения к центральному блоку управления противоугонной системы, при этом мастер-тэг и мастер-ридер выполнены с возможностью ведения друг с другом динамического идентификационного диалога, заключающегося в передаче от мастер-ридера к мастер-тэгу сигнальных посылок с числами, изменяющимися случайным образом от посылки к посылке, приеме мастер-тэгом указанных посылок, нелинейном преобразовании случайных чисел в соответствии с заложенным в нем нелинейным алгоритмом и обратной передаче преобразованных случайных чисел мастер-ридеру, а также параллельном тождественном нелинейном преобразовании случайных чисел мастер-ридером, сравнении в нем результатов тождественного нелинейного преобразования с принятыми от мастер-тэга нелинейно преобразованными случайными числами и в случае их совпадения отключении блоков звуковой и световой сигнализации и отправке в центральный блок управления противоугонной системы сообщения о произведенной идентификации легитимного пользователя транспортного средства, а в случае их несовпадения – включении блоками звуковой и световой сигнализации, отличающаяся тем, что в нее введены N узлов блокирования, каждый из которых содержит ридер, к выходу которого подключено исполнительное звено, выполненное с возможностью блокирования соответствующего функционального органа транспортного средства, например двигателя, и М N тэгов, при этом каждый из ридеров выполнен с возможностью ведения упомянутого динамического идентификационного диалога с одним или несколькими тэгами и активации подключенного к ридеру исполнительного звена в случае несовпадения вышеупомянутых тождественно нелинейно преобразованных и принятых нелинейно преобразованных случайных чисел.
2. Система по п.1, отличающаяся тем, что мастер-ридер содержит приемопередатчик, выполненный с возможностью связи по радиоэфиру с мастер-тэгом, блок обработки сигналов и микроконтроллер мастер-ридера, первый, второй и третий выходы которого являются соответственно первым, вторым и третьим выходами мастер-ридера, при этом первые выход и вход блока обработки сигналов соединены соответственно со входом и выходом приемопередатчика, а вторые выход и вход блока обработки сигналов – соответственно со входом и четвертым выходом микроконтроллера мастер-ридера.
3. Система по п.1, отличающаяся тем, что каждый введенный в систему ридер содержит приемопередатчик, выполненный с возможностью связи по радиоэфиру с одним или несколькими тэгами, блок обработки сигналов и микроконтроллер ридера, первый выход которого является выходом данного ридера, при этом первые вход и выход блока обработки сигналов соединены соответственно с выходом и входом приемопередатчика, а вторые выход и вход – соответственно со входом и вторым выходом микроконтроллера ридера.
4. Система по п.1, отличающаяся тем, что мастер-тэг содержит приемопередатчик, выполненный с возможностью ведения динамического идентификационного диалога с мастер-ридером, блок обработки сигналов и микроконтроллер тэга, выполненный с возможностью подключения к персональному компьютеру, при этом первые выход и вход блока обработки сигналов соединены соответственно со входом и выходом приемопередатчика, а вторые выход и вход – соответственно со входом и выходом микроконтроллера тэга.
5. Система по п.1, отличающаяся тем, что каждый введенный в систему тэг содержит приемопередатчик, выполненный с возможностью ведения динамического идентификационного диалога с ридером, блок обработки сигналов и микроконтроллер тэга, выполненный с возможностью подключения к персональному компьютеру, при этом первые выход и вход блока обработки сигналов соединены соответственно со входом и выходом приемопередатчика, а вторые выход и вход – соответственно со входом и выходом микроконтроллера тэга.
6. Система по п.1, отличающаяся тем, что исполнительное звено является иммобилайзером.
7. Система по п.1, отличающаяся тем, что исполнительное звено является управляемым реле HOOK-UP.
8. Система по п.1, отличающаяся тем, что исполнительное звено является управляемым реле WAIT UP.
9. Система по п.1, отличающаяся тем, что используемые в мастер-ридере и в мастер-тэге, а также в каждом из ридеров и тэгов блоки обработки сигналов имеют одинаковую схему построения, которая включает в себя процессор, первый выход которого подключен к цифроаналоговому преобразователю, последовательно соединенные полосовой фильтр и аналого-цифровой преобразователь, выход которого подключен к первому входу процессора, и блок синхронизации, выход которого подключен ко второму входу процессора, вход полосового фильтра и выход цифроаналогового преобразователя являются соответственно первым входом и первым выходом блока обработки сигналов, а третий вход и второй выход процессора – соответственно вторым входом и вторым выходом блока обработки сигналов.
РИСУНКИ
|
|