|
|
(21), (22) Заявка: 2003134837/14, 02.12.2003
(24) Дата начала отсчета срока действия патента:
02.12.2003
(43) Дата публикации заявки: 10.05.2005
(46) Опубликовано: 20.03.2007
(56) Список документов, цитированных в отчете о поиске:
КОГАН Э.Н. и др. Компьютерная морфоденситометрия и ее возможности в экспериментальных и клинических исследованиях. Вестник Российской академии медицинских наук, 1995, № 3, с.33-39. ЧЕРНЫШ С.А. Анализ хромотина лимфоидных клеток в норме и от воздействия инкорпорированных радионуклидов и при некоторых лимфопролиферативных заболеваниях, Автореф. Дис. к.м.н. – М., 1997, с.10-15. RU 2145711 C1, 20.02.2002.
Адрес для переписки:
115432, Москва, ул.Лобанова, 5, кв.33, А.В.Жукоцкому
|
(72) Автор(ы):
Жукоцкий Александр Васильевич (RU)
(73) Патентообладатель(и):
Жукоцкий Александр Васильевич (RU)
|
(54) СПОСОБ ИССЛЕДОВАНИЯ И ДИАГНОСТИКИ СОСТОЯНИЯ БИОЛОГИЧЕСКОГО ОБЪЕКТА ИЛИ ЕГО ЧАСТИ
(57) Реферат:
Изобретение относится к медицине и может быть использовано для исследования и диагностики состояния биологического объекта или его части. Получают изображение биологического объекта или его части. Калибруют и стандартизируют полученное изображение. Проводят компьютерное морфоденситометрическое исследование. Формируют графы в виде дуг, проходящих через элементы с определенными характеристиками взаимодействия излучения с веществом. Разбивают выявленную зону на области с формированием границ между ними, на которые накладывают полученные графы. Отображают полученные графы на исходное изображение. Определяют морфометрические и денситометрические параметры изображения внутри областей. Показатели исследуемого объекта сопоставляют с аналогичными показателями группы сравнения и по результатам сравнения принимают решение о состоянии исследуемого объекта. Способ позволяет получить объективную картину изменений в биологическом объекте. 8 з.п.ф-лы, 29 ил.
Изобретение относится к медицине и может найти применение в клинической медицине, медикобиологических исследованиях.
Наиболее близким по технической сущности является способ обследования и диагностики биологического объекта с помощью электронного микроскопа, заключающийся в определении морфологических показателей биологического объекта (биообъекта) по его изображению, а состояние биообъекта выявляют по результатам сравнения их с аналогичными показателями группы сравнения (1).
Недостатками известного способа являются незначительный диапазон применения и низкая достоверность информации, обусловленные невозможностью исследования биологических объектов на более низких иерархических уровнях и недостаточно широким набором количественных признаков, характеризующих объект.
Задача, которая решается изобретением, заключается в повышении точности, информативности, достоверности, эффективности и упрощении диагностики, что позволит расширить диапазон использования заявленного способа в части выявления изменений в организме на ранней доклинической стадии, проведения адекватной коррекции и контролируемого адресного лечебного воздействия на основе принципов доказательной медицины.
Сущность изобретения заключается в том, что в способе исследования и диагностики состояния биологического объекта или его части, включающем получение его изображения и определение его морфологических показателей по изображению и выявление состояния биологического объекта по результатам сравнения с аналогичными показателями группы сравнения, получают изображение биологического объекта или его части, калибруют и стандартизируют полученное изображение, далее проводят компьютерное морфоденситометрическое исследование, а именно выявляют зону интереса на полученном изображении, устанавливают необходимые диапазоны характеристик интенсивности сигнала по зафиксированному распределению характеристик взаимодействия излучения с веществом на изображении, формируют графы в виде дуг, проходящих через элементы с определенными характеристиками взаимодействия излучения с веществом, разбивают выявленную зону на области с формированием границ между ними, на которые накладывают полученные графы, отображают полученные графы на исходное изображение, определяют морфометрические и денситометрические параметры изображения внутри областей, данные показатели исследуемого объекта сопоставляют с аналогичными показателями группы сравнения и по результатам сравнения принимают решение о состоянии исследуемого объекта.
Использование изобретения позволяет получить следующий технический результат.
Способ позволяет получить более объективную картину изменений в биологическом объекте на уровне его структуры, основными характеристиками которой являются морфофункциональные показатели, являющиеся результатом синтеза интегральных и количественных показателей. Кроме этого, способ позволяет выявить предсказуемые локальные зоны первоначальных изменений в биологическом объекте, что позволит проводить прицельное медикаментозное воздействие. Метод эффективен для скринингового обследования для выявления групп больных, например при обследовании регионов, имеющих предрасположенность к конкретному виду заболевания с целью проведения профилактических мероприятий, как медикаментозное и физиотерапевтическое адресное лечение. Использование метода МДМ в данном случае позволяет проводить дистанционную диагностику, консультации и т.п.
Технический результат достигается за счет того, что при обследовании больных применен способ на основе компьютерного морфоденситометрического анализа источников информации, позволяющий объективизировать оценку выявленных по ним изменений в его структурах организма и количественно охарактеризовать возможные патологические изменения.
Заявленный способ, основанный на морфофункциональном подходе с возможностью получения не только количественных метрик, но и обобщенных с ними топологических характеристик биообъекта, позволяет применять его не только на тканевом и клеточном уровнях, но и на всех других уровнях, включая организменный. Способ позволяет не только обеспечить методы получения информации о внутриклеточном и межклеточном переносе управляющих сигналов, но и их конкретное приложение к медицине с интерпретацией количественных показателей в терминах общепринятой медицины с использованием компьютерных технологий и может быть использован при обследовании пациента во время профилактического осмотра, для постановки диагноза, прогнозирования течения заболевания, выбора тактики лечения, в том числе назначения лечебных процедур и определения их эффективности, МДМ подход представляет собой перспективную биотехнологию объективизации морфофункционального состояния сложно-структурированных объектов на структурных иерархических уровнях от молекулярного до органного. С помощью данного метода можно произвести декомпозицию объекта на отдельные функционально значимые участки, например произвести разбиение изображения клетки на ядро, цитоплазму и включения. Затем каждый из объектов можно оценить отдельно по оптическим и геометрическим характеристикам.
В результате обработки по специализированнному МДМ методу биообъект выполнен в виде структурного скелетона, характеризующегося единой адаптивной морфофункциональной полной мерой, что позволяет применять данный метод к любым биологическим объектам на всех структурных уровнях организации живой материи – от клеток и субклеточных структур до гистологических структур органов и систем органов.
Способ МДМ исследования и диагностики был апробирован с использованием основополагающих операций для исследования ядросодержащей клетки.
Компьютерная морфоденситометрия (КМДМ) – новая информационная технология (IT), основанная на цифровой обработке изображений (ЦОИ), позволяющая объективизировать морфофункциональное состояние биологических объектов в норме и патологии, использующая методы теории распознавания образов и доказательной медицины (ДМ) для повышения точности оценки эффективности лечебных мероприятий, повышения достоверности прогноза. КМДМ анализ позволяет выявлять и объективизировать скрытые, недоступные визуальной оценке традиционными, использующимися ранее, как правило, раздельно в клинико-лабораторной и инструментальной диагностике методами морфометрии и микроспектрофотометрии, морфофункциональные закономерности начальных этапов патологических процессов в биологических структурах, объективизировать оценку эффективности методов оперативных вмешательств. В широком смысле, КМДМ анализ представляет собой основанную на принципах доказательной медицины единую информационную технологию взаимообусловленных этапов исследования объекта – от его подготовки и представления в цифровой форме до получения количественных морфофункциональных характеристик (оптических, геометрических, текстурных и топологических, фиг.85), составляющих полную систему МДМ количественных морфофункциональных показателей объекта с оценкой их информативности согласно ДМ, на всех иерархических уровнях его структуры (от молекулярно-клеточного до органного).
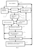
Способ МДМ исследований был апробирован на универсальном видеокомпьютерном комплексе (ВКК) МДМ анализа (фиг.1), одним из основных элементов которого является система “TENETA”®, принципиальная блок-схема которой представлена на фиг.1.
Структурная схема универсального (ВКК) МДМ анализа с использованием мобильной многофункциональной системы “TENETA”® представлена на фиг.82. ВКК МДМ анализа в зависимости от цели исследования и иерархического уровня исследуемого биообъекта комплектуют различными элементами, обеспечивающими снятие информации с носителя информации и поступление ее на вход в систему “TENETA”®, которую также модифицируют, изменяя ее конфигурацию.
В ВКК МДМ анализ (фиг.1) входят:
поз.1. – устройство ввода изображения, например видео-датчик в виде CCD-камеры (ПЗС) и др.;
поз.1а. – оптико-механическое устройство оптического отображения, например фотообъектив, микрообъектив, негатоскоп и др., при этом возможен вариант, при котором оно может отсутствовать, например при прямом вводе сигнала, например, с цифрового рентгеновского аппарата, ультрасонографа и др.;
поз.1б. – диафрагмируемый протяженный источник диффузно-распределенного (согласно закону Ламберта) проходящего света, например негатоскоп, конденсор темного/светлого поля (КСТП);
поз.1в. – осветительное устройство падающего света для освещения непрозрачных носителей информации (софитный стол);
2. Специализированная система видеотракта, включающая:
поз.2а. – блок оцифровки (например, фрейм-граббер, аналого-цифровой преобразователь);
поз.2б. – программно-управляемый блок хранения и многооконного (фреймового) отображения базы данных (БД) видеоархивированных изображений, включающих МДМ представление результатов цифровой обработки изображений;
поз.2в. и ВКУ – блок сопряжения и видеоконтрольное устройство (ВКУ) (например, дополнительный монитор или телевизор) для оперативного контроля и отображения набора МДМ изображений.
3. Блок цифровой обработки изображений в составе:
поз.3а – аппаратная часть, например, в виде вычислительного устройства;
поз.3б – программная часть в виде специализированного программного обеспечения (СПО) МДМ анализа биологических объектов на основе системы “TENETA”® (перечень МДМ показателей на фиг.2);
Устройство визуализации изображений с двухоконной организацией диалогового интерфейса, например, в составе дисплея (или многоквадрантного вывода изображений), где:
поз.4. – экран или часть экрана, на который отображают, например, исходное (или предыдущее) отображение объекта;
поз.5.- экран или часть экрана, на который отображают, например, изображение объекта в результате ЦОИ и/или МДМ представление (или последующее);
поз.6. – устройство сопряжения ВКК МДМ анализа с локальными и глобальными сетями, например модем;
поз.7. – устройство документации (печати, CD-RW);
поз.7а. – протокол (сводка результатов, например, статистической обработки, первичные данные, заключение).
МДМ система позволяет работать как с биообъектами, ранее не исследованными по данной системе (с накоплением базы данных и т.д., т.е. в обучающем режиме), так и биообъектов, прошедших эти исследования. Одним из основных блоков (блоки в графических материалах не показаны) этой системы является блок интуитивно-априорного целеполагания, в котором формируют цель, достигаемую при решении задачи, например ранняя диагностика, прогноз, объективизация эффективности воздействия лечебных мероприятий или морфофункциональное описание патоморфогенеза, т.е. течения заболевания. Другим блоком является блок априорных знаний, в который включены априорные знания специалиста о биообъекте, например как устроены ядро, цитоплазма, что такое прочность кости. На основе этих блоков формируют информационную модель, т.е. представление о сочетании цели и свойств объекта. На основании информационной модели исследователь вырабатывает конкретный способ достижения цели, а именно какой выбрать инструментарий для получения необходимой информации, например управляющих сигналов, чтобы потом корректировать это управление.
Функция целеполагания, состоящая из нескольких компонент, основные из которых соответствуют блоку – информационная модель и включают:
1. Задание самой цели на основании априорных сведений специалиста об объекте, например ранняя диагностика, прогноз, объективизация эффективности воздействия лечебных мероприятий или морфофункциональное описание патоморфогенеза;
2. Целесообразная сегментация, т.е. разбиение объекта на зоны интереса, которые впоследствии выделяют, а второстепенные удаляют.
При этом за счет функции целеполагания при необходимости оптимально сопрягают подготовку биообъекта для исследования (например, фиксированного мазка крови, тканевого среза и т.д.) и его ввод с помощью предварительной обработки биообъекта, что позволяет увеличить количество информации о нем. Предварительная обработка биологического объекта – это воздействие на него, например, с помощью химических веществ перед исследованием с учетом конечной цели и априорных знаний специалиста.
Априорные и апостериорные знания разделяются следующим образом. Когда исследователь извлек информацию, например, из каких-то источников или принял решение, потом воздействовал на биообъект, оценил эффективность лечебного воздействия и после этого он обращается к литературе в поиске аналогичных случаев или тем самым он использует априорную информацию, т.е. полученную не им. Поэтому эти знания априорны для тех, кто их получил. Но при этом у исследователя имеется собственный эмпирический опыт (апостериорный) и он синтезирует свой индивидуальный базовый опыт (апостериорные знания) и полученные априорные знания для принятия определенного решения. Точность при этом недоказательна, т.к. не известен алгоритм.
Система МДМ анализа “TENETA”® позволяет проводить исследования и диагностику на следующих структурно-функциональных уровнях сложно-структурированного иерархического биообъекта:
1. Организменном.
2. Системном.
3. Органном.
4. Тканевом.
5. Клеточном.
6. Субклеточном (например, совокупность надмолекулярных структур: мембрана, ядро, цитоплазма).
а) Надмолекулярном.
7. Молекулярном.
В качестве носителей информации о биообъекте используют:
а) нативный или обработанный биологический объект (например, мазок крови, тканевой срез и т.д.);
б) жесткий носитель;
в) сформированный сигнал, поступающий в ВКК МДМ анализ непосредственно с оборудования, использованного при этом обследовании, компьютерных средств передачи информации.
Принцип МДМ исследования заключается в специальной обработке введенной в ВКК МДМ анализ (фиг.1) информации о биообъекте в виде изображения и/или набора параметрических показателей и подготовке его для морфоденситометрического исследования и последующего анализа.
Система “TENETA”® (фиг.1) позволяет работать как с ранее исследованными биообъектами, т.е. с накопленными архивами данных (видеоизображений, баз данных и т.д. групп сравнения и измененных групп), так и исследовать ранее неиспользованные по данному методу иерархические уровни биообъекта с возможностью создания архивов, баз данных и т.п. Особенностью МДМ исследования является возможность проведения сложного поэтапного анализа биообъекта на основе преобразования его изображений при многократном решении одной и той же задачи для различных вариантов изображения объекта, эмпирического выбора наиболее оптимального варианта с последующей фиксацией оптимального решения в виде последовательности операций с использованием обратных связей (фиг.1). В результате МДМ исследования в качестве выходных данных определяют МДМ признаки в виде более 200 количественных комплексных показателей для описания нормальных и измененных (патологических) структур биообъекта, а также для конструирования новых показателей. Следует отметить, что в перечне МДМ показателей существуют и такие, которые визуальный анализ практически не выявляет и очень слабо оценивает (например, текстурные, топологические показатели). Неполный перечень МДМ признаков представлен на фиг.2. С помощью МДМ подхода можно войти в пространство признаков отношений, морфофункциональных связей, что характеризует изменения взаимосвязи структурно-функциональной зависимости (коэффициент корреляции, уравнение регрессии), которые наиболее тонко реагируют на изменения в биообъекте, что обеспечивает диагностику на ранних стадиях заболевания.
Морфоденситометрический способ диагностики позволяет исследовать с формированием соответствующих массивов данных:
– группы пациентов с различными патологическими изменениями в организме на любом его иерархическом уровне;
– группы пациентов с заболеванием, относящемся к одному виду, в том числе на разных этапах;
– пациента на любом иерархическом уровне его организации;
– группу исследуемых объектов иерархического уровня как одного пациента, так и группы (например, разновидности субпопуляций эритроцитов в мазке периферической крови);
– единичный исследуемый объект и его элементы (элементы мембраны эритроцита).
При описании МДМ исследований принято понимать следующее:
1. Морфоденситометрия© – специализированный метод физической визуализации объекта, в том числе реконструкции его морфологических структур, включая стереологическую, характеристик объекта по первичной информации, например в виде матрицы распределения интенсивности светового потока, осуществляющий ее преобразование методами цифровой обработки изображений к интегральным и локальным количественным МДМ показателям, позволяющим сочетать методы оценки структурной упорядочности объекта на основе МДМ базовых показателей и мер, например определение структурной энтропии и нахождение границ доменов.
2. МДМ параметры – совокупность оптических (цитометрических) и геометрических (морфометрических) признаков (например, градиент оптической плотности).
3. Исходное изображение – первичное изображение, полученное после ввода (в данном случае оптического) изображения с последующей его оцифровкой в КМДМ комплекс.
4. Изображение – телевизионная картинка на экране, охватывающая объект и фон вокруг него.
5. Оверлей – выделенное цветом изображение, накладываемое на полутоновое или бинарное изображения и используемое при необходимости для контроля адекватности результата преобразования изображения относительно исходного изображения.
6. Бинарное изображение – преобразованное исходное изображение в двух градационных уровнях за счет исключения из него значений интенсивностей, не входящих в указанный диапазон.
7. Граф – разбиение объекта на структурно-топологические зоны с образованием скелетона.
8. Объект – заданная (выделенная) морфологическая структура в исходном изображении для последующего измерения.
9. Фон – зона изображения вне объекта.
10. Интенсивность – значение интенсивности потока, в данном случае света, прошедшего (или отраженного, излучаемого в зависимости от носителя информации) через объект.
11. Цифровая обработка изображений – методы обработки дискретных изображений.
12. Группа сравнения (контрольная группа) – статистические структурно-топологические и параметрические характеристики биообъектов практически здоровых пациентов.
13. Сегментация – выделение некоторых участков изображения, соответствующего определенным структурам, относительно фона или других структур путем задания градаций параметров освещенности.
14. Многоуровневая сегментация – выделение некоторых участков изображения по их цветовой окраске путем задания минимального и максимального для каждого из параметров, описывающих цвет (например, в системе HSV). При этом, если точка исходного изображения имеет такой цветовой оттенок, что соответствующие ему значения Н, S и V находятся между заданных уровней, точка считается принадлежащей к выделенному участку, иначе точка объявляется фоновой и ей присваивается фоновый цвет, в данном случае – черный. Ввод изображения в ВКК МДМ анализе (фиг.1) может осуществляться с применением приемных устройств в виде телевизионной видеокамеры (TV камеры), тепловизора, сканера, магнитного или других видов носителей с использованием при необходимости устройств, осуществляющих масштабирование, например микроскоп и т.п. При использовании в качестве передаточного звена от носителя информации к ВКК МДМ анализу различного рода потоков (например, светового, теплового) может быть использован поток, излучаемый исследуемым объектом, прошедший через него или носитель информации и отраженный от них.
Морфоденситометрический© способ диагностики с использованием ВКК МДМ анализа компьютерного телевизионного на основе МДМ может включать, в данном случае, оптический прибор (микроскоп), приемное устройство (видеокамеру), аппаратно-программное устройство, выполненное в виде системы “TENETA”®, содержащей взаимосвязанные между собой блоки ввода, обработки, описания изображения и обработки результатов, и видеоустройство (видеомонитор и при необходимости видеоконтрольное устройство (ВКУ), например дополнительный монитор или телевизор, например, с разрешающей способностью экрана, отличной от видеомонитора.
Более подробное описание работы ВКК МДМ анализа с раскрытием всех основных операций представлено ниже.
В начале работы проводят юстирование микроскопа на малом и большом увеличении. Юстировку на малом увеличении осуществляют следующим образом: опускают предметный стол и выставляют в рабочее положение объектив микроскопа (10×), устанавливают препарат и с помощью макро- и микровинтов фокусируют в плоскости препарата, добиваясь необходимой резкости, после чего уменьшают полевую диафрагму до минимума и перемещают ее в поле зрения (освещение при этом должно быть неярким), далее с помощью винта глубины резкости конденсатора добиваются четкого изображения края полевой диафрагмы, раскрывают полевую диафрагму до краев поля зрения, фокусируют с помощью микровинта и закрывают шибер микроскопа. Юстировку на большом увеличении осуществляют следующим образом: увеличивают освещенность препарата, опускают предметный стол и наносят каплю иммерсии на препарат в центре потока света, выставляют в рабочее положение объектив микроскопа (100×), с помощью макро- и микровинтов добиваются четкости изображения, после чего уменьшают полевую диафрагму, выводят край полевой диафрагмы в поле зрения, добиваются четкости его изображения с помощью винта глубины резкости конденсора и используют необходимые для данной работы фильтры. Перед вводом изображения для запоминания закрывают шибер микроскопа и выводят изображение, наблюдаемое в поле зрения, на видеомонитор, устанавливают с помощью винтов микроскопа объект в центре экрана видеомонитора и при необходимости окончательно фокусируют его, контролируя четкость изображения, например, на видеомониторе.
Биологический объект (фиксированный мазок периферической крови) устанавливают на предметном столе микроскопа. В начале работы задают перечень и объем замеряемых перед МДМ исследованием параметров. В данном случае, например, измеряют следующие параметры ядра клетки: площадь (AREA), периметр (PERM), фактор формы (FF), оптическую плотность (ОП) (D), среднеквадратичное отклонение ОП (OD), интегральную оптическую плотность (1).
Ввод изображения осуществляют с возможностью визуализации его на экране монитора ВКК МДМ анализа (фиг.1, поз.4, 5) и последующего хранения информации о введенном изображении в комплексе (буфере, файле), накапливая при необходимости нескольких кадров изображения с последующим получением по этим кадрам усредненного (например, по интенсивности) изображения даже с увеличенной интенсивностью, за счет уменьшения шумов улучшается качество изображения. На экран монитора можно вывести более одного изображения, для чего поле экрана монитора разделяют, например, на 4-е квадранта, в которые при необходимости могут быть выведены различные варианты изображений после их преобразований. При введении изображения в буфер комплекса происходит двукратное уменьшение его размера по вертикали и по горизонтали (с 512*512 до 256*256 и более).
Изображение объекта (под изображением в данном случае следует понимать непосредственно объект исследования и фон вокруг него), введенное с телевизионной видеокамеры, преобразуют с помощью адаптера ввода телевизионного сигнала, обеспечивая при этом пространственную дискретизацию изображения по квадратному растру или решетке с шагом сканирования в один элемент (в данном случае пиксель) и квантование его по интенсивности светового потока, проходящего через каждый элемент, в виде матрицы распределения интенсивности. При этом каждый элемент представляет собой усредненную на небольшой площади величину интенсивности. В данном случае при МДМ исследовании матрица задавалась размерностью 256*256 элементов, а интенсивность светового потока, проходящая через каждый из ее элементов, задавалась в пределах от 0 (черный цвет) до 255 (белый цвет) условных единиц (у.е.), т.е. 256 градаций полутонов серого цвета при квантовании по интенсивности. Оверлейное изображение выполнено с такой же пространственной размерностью, т.е. 256*256, но задают для каждого значения элемента оверлейного изображения только две величины – 0 и 1.
Стандартизацию измерений осуществляют геометрической и оптической калибровкой системы для последующего сопоставления характеристик объектов, при этом удаляют объекты, частично попавшие в поле зрения. Геометрическую калибровку осуществляют, во-первых, задавая заранее известный масштабный коэффициент, во-вторых, определяя его, непосредственно анализируя изображение. Масштабный коэффициент определяют, используя опорное изображение в виде изображения объекта-микрометра, на котором фиксируют две точки (расстояние между которыми заранее известно) и соединяют их прямой. Определяют величину этого отрезка в выбранных единицах измерения и, сопоставляя ее с заранее известной величиной, определяют масштабный коэффициент.
Калибровка освещенности препарата (интенсивности) света, прошедшего через фоновый участок препарата, предназначена для стандартизации его освещенности с целью последующего сопоставления оптических характеристик объектов всех видеоархивов при использовании различных препаратов. Выполняют калибровку следующим образом: определяют среднее значение интенсивности света каждого из элементов изображения в пределах выделенной области, которое в дальнейшем называют интенсивностью фона (Iо), и используют при измерении оптических параметров. Усреднение освещенности используют для смазывания его, определяя величину средней освещенности как среднеарифметическое или взвешенное среднее пикселей, принадлежащих локальной окрестности. В одном из окон на поле экрана монитора выводят изображение и перемещают квадратную рамку размером SIZE*SIZE, в пределах которой, включая границы, непрерывно определяют средний уровень освещенности элементов изображения, величину которого фиксируют. Перемещение рамки по изображению начинают с области фона с наибольшей интенсивностью, т.е. с наиболее светлого участка изображения. При этом можно подвергать калибровке серию изображений, вводимых в буфер непосредственно с TV-камеры под контролем величины интенсивности фона с целью обеспечения его равного по величине значения на изображении препаратов, вводимых с TV-камеры. Рекомендуемое значение освещенности в области фона вблизи объекта на препарате мазка периферической крови (неокрашенный препарат) составляет величину, например, равную 170 условным единицам (у.е.), которая достигается с помощью регулятора микроскопа. При правильной юстировке микроскопа интенсивность фона в различных точках вблизи объекта должна находиться в интервале 168-172 у.е. Применяя фильтрацию изображения, улучшают качество изображения, усиливают и подчеркивают границы объектов на полутоновом изображении. Низкочастотная (НЧ) фильтрация позволяет сглаживать высокочастотные шумы, выравнивать изображения по фону. Проводят, например, цифровую градиентную, высокочастотную (ВЧ), в том числе Лапласа, НЧ усредняющую, нелинейную, в том числе Гаусса, медианную фильтрации изображения, линеаризируют изображение, подчеркивая и усиливания выделения границ объектов на полутоновом изображении. Выравнивают фоновую освещенность изображения в мультипликативном (по контрастности) и аддитивном (по интенсивности) режимах по опорному изображению, которое получают путем ввода с TV-камеры изображения без объектов (участок, свободный от объектов, например участок мазка без форменных элементов крови) с учетом коррекции среднего значения интенсивности изображения. Проводят линеаризацию изображения и усиление выделения границ объектов на изображении с использованием промежуточного градиентного фильтра Собеля, после чего изображение дискриминируется одноуровневой сегментацией, а выделенные элементы лианезируют. В результате получают изображение с явно выраженными границами элементов. Предлагаемый способ позволяет графически отображать распределение интенсивностей элементов изображения, например, в виде гистограммы (фиг.3) с возможностью наложения ее на изображение и преобразования, а также проводить контрастирование изображений с использованием гистограммы распределения интенсивностей элементов изображения. При этом строят гистограмму распределения ингенсивностей элементов изображения с возможностью лианиризовать (эквализировать) ее, нормализовать (экспандировать) изображение в автоматическом, интерактивном или локальном режимах. Построение гистограммы заключается в воспроизведении кумулятивной и частотной гистограмм, при этом с учетом всех элементов изображения или без учета элементов с граничными величинами интенсивности, равными 0 или 255, сохраняют гистограмму в оверлее изображения. Осуществляют эквализацию изображения, в результате которой получают изображение с равномерной гистограммой с равномерным распределением интенсивности.
Формируют изображение, в котором линейно преобразованы заданный диапазон интенсивностей элементов входного (исходного) изображения в выходной указанный диапазон, причем диапазон интенсивностей для преобразования можно корректировать по гистограмме распределения интенсивностей. Проводят двухуровневую и динамическую сегментацию изображения по уровню его интенсивности и выделяют контуры объектов. При сегментации заданного верхнего уровня дискриминации в виде их диапазонов интенсивностей (в пределах от 0 до 255). При проведении бинарной сегментации элементы изображения, имеющие величину интенсивности в заданных пределах, принимают значение интенсивности, равное 255 (белый цвет), а остальные (вне заданных пределов) – значение интенсивности, равное 0 (черный цвет). При проведении полутоновой сегментации элементы изображения, имеющие интенсивность в заданных пределах, сохраняют свое значение интенсивности, а остальные (вне заданных пределов) принимают значение интенсивности, равное 0. Если величина нижнего уровня меньше или равна величине верхнего уровня дискриминации изображения, то выделяют элементы в диапазоне интенсивностей (от 0 до заданного верхнего уровня дискриминации и заданного нижнего уровня дискриминации до 255), т.е. не выделяют элементы, имеющие значение интенсивности, находящееся между заданными верхним и нижним уровнями дискриминации изображения. Вначале выводят в одно из графических окон, например левое, гистограмму распределения интенсивностей элементов, наложенную на исходное изображение, в которой выполнены указатели верхнего и нижнего уровня сегментации. По выбранным таким образом уровням проводят сегментацию изображения. При этом задают: размер матрицы преобразования интенсивности, диапазон верхнего уровня сегментации интенсивностей профильтрованного изображения в пределах от 0 до 255 и величину нижнего уровня того же изображения, равную 0, которые задают в простом и интерактивном режимах. Проводят предварительную инверсию изображения, т.е. выделяют темные объекты. Выделяют контуры объектов на изображении с предварительным заданием значения интенсивностей в пределах от 0 до 255 для объектов во входном изображении, контур которых необходимо выделить, и присваиваемое контуру объекта в выходном буфере, используя при необходимости режим наращивания контурной линии в горизонтальном, вертикальном, диагональном, например, под углом 45 и 135 градусов, горизонтально-вертикальном в виде “креста”, квадратного элемента, например, с размером 3*3 пикселя, восьмиугольного элемента. Математическую морфологию осуществляют для наращивания или “сжатия”, разъединение или объединение, выделение остова объектов (кроме логической операции над изображением) проводят на бинарном изображении (с заданной величиной интенсивности элементов изображения, равной 0 или 255) и включают сжатие, наращивание, разъединение соприкасающих и объединение близколежащих объектов, заполнение разрывов внутри объектов, имеющих замкнутый контур, логические операции, выделение остова бинарных объектов, восстановление разрывов линий остова объектов. Выделение остова объектов осуществляют построением бинарного графа с заданием количества циклов проведения операции с возможностью инвертирования входного изображения с выделением остова “черных” объектов и с сохранением свободных концов всех линий или без сохранения их с образованием бинарного циклического графа. Восстанавливают разрывы линий остова бинарного объекта для построения бинарного графа с заданием циклов повторения наращивания концевых точек с использованием “крестообразного” элемента и цикл выделения остова, равного 255, без выделения остова “черных” объектов сохранения концов линий (при выполнении операции без повторения цикла в выходном изображении остаются только концевые точки остова объектов). При выборе полевых параметров измерения задают параметры для суммарного измерения объектов (полевые параметры) в виде количества объектов, суммарной площади и суммарного периметра и создают описание (дескрипторы) этих параметров во временной базе. Перед выполнением выбора полевых параметров задают верхнюю и нижнюю границы значения параметра, причем пределы параметров задают в случае необходимости измерения объектов в определенном диапазоне значений параметров. В этом случае при последующем измерении объектов исключают параметры объекта из временной базы данных при выходе значения параметра за заданные пределы. Выбор классических морфометрических и денситометрических параметров измерения осуществляют путем задания их, а именно: площадь и периметр объекта, диаметр круга, эквивалентного объекту по площади, минимальный и максимальный диаметры объекта, угол между осью Х и направлением максимального диаметра, фактор формы, координаты центра тяжести объекта по осям Х и У, проекцию объекта на изображении на оси Х и У, среднее значение интенсивности и его среднеквадратичное отклонение, среднее значение оптического пропускания и его среднеквадратичное отклонение, среднюю оптическую плотность и ее среднеквадратичное отклонение, интегральную оптическую плотность объекта. Перед проведением операций задают: нижнюю и верхнюю границы значений параметра – при определении координаты центра тяжести объекта и проекцию объекта на изображении на оси Х и У, нижнюю и верхнюю границы значений среднего значения параметра и среднеквадратичного отклонения – при определении средних значений: интенсивности, оптического пропускания, оптической плотности и их среднеквадратичных отклонений, нижнюю и верхнюю границы значений параметра – при определении площади, периметра, диаметра круга, эквивалентного объекту по площади, минимального и максимального диаметра объекта, угла между осью Х и направлением максимального диаметра, фактора формы и интегральной оптической плотности объекта. Пределы параметров измерения задают в случае необходимости измерения объектов в определенном диапазоне значений параметров. В этом случае при последующем измерении объектов исключают объект, значение параметра которого находятся за заданным пределом. Измерение объектов на изображении и получение результатов измерения в виде гистограммы распределения параметров, таблицы включает: идентификацию объектов перед измерением, автоматическое и интерактивное измерения объектов, оформление результатов измерения в виде таблицы или гистограммы распределения параметров объектов, очистка внутренней базы данных. Идентификацию объектов проводят на бинарном изображении для автоматического измерения объектов с возможностью удаления объектов, частично попавших на изображение (“коррекция окна измерения” предназначена для визуальной оценки корректности результата сегментации (выделение объектов измерения)). Объекты обозначают разной интенсивностью, которую выделяют разным цветом. Близкорасположенные объекты могут обозначаться одним цветом, что характеризует соединение этих объектов между собой “перемычкой”, и измеряться как единый объект, поэтому данные объекты разделяют. Автоматическое измерение объектов по заданным при алгебраических, геометрических и других преобразованиях изображения, также после выбора морфометрических и денситометрических параметров измерения. Возможно варьировать набором измеряемых параметров, режимами выполнения операций и количеством объектов измерения, в том числе с возможностью исключения объектов, параметры которых измеряться не будут, визуализировать процесс автоматического измерения, придавая другую окраску измеренным объектам, например, белым цветом и отображая их в другом графическом окне, кодирование каждого объекта, например, порядковым номером и сохранение его в процессе измерения. Режимы с интерактивным заданием объектов измерения или автоматическим измерением всех объектов, исключением объектов, параметры которых измеряться не будут, визуализированием процесса автоматического измерения, кодированием каждого объекта проводят только при измерении морфологических и денситометрических параметров. Затем измеряют параметры объекта с возможностью индикации этапов операций, причем контуры измеренных объектов хранят в оверлее. Если замыкание контура объекта производилось в автоматическом или в интерактивном режимах, то объектом считают все элементы, лежащие внутри него и под кривой контура. После измерения объекта изображение внутри оверлейного контура окрашивают цветом оверлея. После измерения результаты с возможностью варьирования типов параметров при необходимости выводят на экран или печатают в виде матрицы и сохраняют. Вывод на экран или печать с возможностью визуализации гистограмм распределения параметров объектов, в том числе гистограмм результатов последнего измерения или гистограмм параметров всех измеренных объектов, варьирования набором измеренных полевых или морфометрических и денситометрических параметров, количества классов гистограмм (в пределах от 1 до 30) в режиме ожидания или в автоматическом режиме отображения гистограммы. При этом выводе, например, гистограммы распределения параметра площади обозначают: Count – количество измеренных объектов; Avr – среднее значение параметра; StdD – среднеквадратичное отклонение параметра; StdEr – стандартная ошибка параметра; Min и Мах – соответственно минимальное и максимальное значение параметра; Med – медиана; Nmod – номер класса с максимальным значением частоты (модальный класс). Алгебраические, геометрические и др. преобразования изображений позволяют проведение алгебраических операций над изображениями и геометрических преобразований изображений, перемещения, вращения и масштабирования и включают усреднение двух изображений, инвертирование изображения, линейную комбинацию изображений, поэлементное сложение, вычитание и умножение двух изображений, поэлементное деление одного изображения на другое, масштабирование изображения с коэффициентом 2, задание реперов, тождественное преобразование изображения по реперам, геометрическое преобразование, зеркальное отображение изображения, интерактивное геометрическое преобразование фрагмента изображения. Линейная комбинация производит поэлементное взвешенное сложение при различных режимах: 0 – присваивают отрицательным значениям эффективности значение 0, превышающим величину, равную 255, – значение 255; 1 – диапазон значений интенсивностей линейно преобразуют к диапазону 0-255; 2 – присваивают отрицательным значениям результата значение 0, а значениям, превышающим величину, равную 255, – значение интенсивности элементов изображения из входного буфера изображений; 3 – присваивают отрицательным значениям результата их абсолютные значения с возможностью прибавления константы (-255…255) к значениям интенсивностей элементов результата и использованием весовых коэффициентов для элементов изображения в пределах от -1,0 до 1,0. Сложение (поэлементное) двух изображений осуществляют при различных режимах: 1 – нормализацию не осуществляют; 2 – при превышении интенсивности элементов результата значения 255 элементам результата присваивают значение 255; 3 – диапазон значений интенсивностей результата линейно преобразуют к диапазону 0-255. При вычитании осуществляют поэлементное вычитание одного изображения из другого с использованием различных режимов: 1 – нормализацию не осуществляют; 2 – присваивают отрицательным значениям интенсивности элементов результата значение 0; 3 – диапазон значений интенсивностей результата линейно преобразуют к диапазону 0-255; 4 – при превышении интенсивности элементов результата значения 127 элементам результата присваивают значение интенсивности 255, при разности значений интенсивности элементов, находящихся в первом и втором входных буферах, меньше – 127 элементам результата присваивают значение 0. Умножение (поэлементное) двух объектов осуществляют с предварительным заданием величины константы в пределах от 1 до 255, на которую делятся значения интенсивностей всех элементов результата. Реперы задают для последующего тождественного геометрического преобразования путем задания на изображении точек (в количестве 3-х) с последующим объединением их в геометрическую фигуру. После тождественного преобразования в выходном графическом окне выводят преобразованное изображение, которое располагают в том же месте, имеет те же размеры и ориентацию, что и предыдущее изображение. Например, измерение специализированных МДМ параметров формы цитоплазматической мембраны эритроцитов и ядра включает измерение параметров оптического профиля эритроцита, трехуровневую сегментацию изображений для последующего измерения параметров 4-х компонент объекта и измерение параметров бинарного графа. Измеряют стереологические МДМ параметры формы цитоплазматической мембраны эритроцитов (дискоцитов) по оптическому профилю по заданной линии сканирования. Задают название архива для последующего сохранения результата.
При работе с группой исследуемых объектов наиболее информативные с точки зрения изменений объектов с последующей классификацией их по субпопуляциям и анализом исследуемой группы. Поэтому, например, при исследовании мазка периферической крови, где критерием исследований и анализа объектов являются определение изменения субпопуляционного состава эритроцитов, изменение структуры ядра и элементов, входящих в него, проводят выборку эритроцитов с формированием модальных групп субпопуляций (сфероциты, дискоциты и т.д.). При этом в них могут входить различные изображения одного биообъекта или изображения одних и тех же частей различных биообъектов. Сначала выявляют типичные представители каждой группы объектов (при малом и большом увеличении), например, исследуя зону мазка крови, попавшую в поле зрения микроскопа. Выборку проводят с использованием априорной информации под визуальным контролем, например, выбирают объекты, относящиеся к одной и той же генеральной структурной линии и имеющие изменение структурного разброса в пределах нормального распределения. После этого из типичных представителей путем селективного отбора с использованием, например, гистограммы распределения интенсивности каждого объекта или другой информации в виде числовых характеристик формируют модальную группу, которая представлена в виде изображений и данных об объектах. Таким образом формируют информационный массив из набора изображений и данных об исследуемых биообъектах с выявлением наиболее информативных и модальных (часто встречающихся) групп каждого из иерархических уровней, в том числе группы сравнения (контрольной группы), причем количество представителей после проведения каждой выборки уменьшается. В результате изображение каждого объекта разбито на пиксели, определена информативность светового потока и площадь в каждом из пикселей. Далее проводят исследования каждого из объектов соответствующей модальной группы.
Укрупненные этапы исследования биообъекта на основе различного рода носителей информации предусматривают проведение следующих операций:
1. Ввод изображения, в том числе с возможностью его накопления и усреднения (как правило, в 8 раз) для уменьшения влияния шумов:
– стандартизацию условий проведения измерения, включающую калибровку изображения по интенсивности светового потока и геометрическую калибровку для обеспечения воспроизводимости полученных результатов;
– цифровую фильтрацию изображения с использованием фильтров (в том числе Собел, Лаплас, ВЧ, НЧ и другие).
2. Редактирование изображений:
– удаление артефактов и артефактных объектов;
– копирование фрагментов;
– интерактивное редактирование;
– визуализация интенсивностей светового потока изображения по заданной линии сканирования;
– выделение (дискриминация, сегментация) объектов по оптическим, геометрическим, топологическим и др. показателям.
3. Трехмерная реконструкция изображения.
4. Геометрическое преобразование изображения – перемещение, поворот, масштабирование и т.д.
5. Архивирование изображений для субпопуляционного анализа объектов исследования.
Пример 1.
В настоящем примере представлены действия, их последовательность по морфоденситометрическому преобразованию изображения эритроцитов периферической крови с целью получения оптических, геометрических, морфоденситометрических количественных показателей формы цитоплазматической мембраны эритроцитов, определяемых по форме оптического профиля дискоцитов. Устанавливают препарат в виде фиксированного мазка периферической крови на предметном столе микроскопа. Задают цикличность выполнения некоторых операций и параметры измерения эритроцита, определяемые по фронтальной проекции эритроцита: площадь эритроцита, диаметр равного по площади круга, фактор формы, оптическую плотность и интегральную оптическую плотность. Выводят изображение поля зрения микроскопа на видеомонитор. Наблюдая изображение на мониторе, проводят юстировку ВКК МДМ анализа и фокусировку изображения с помощью макро- и микровинтов микроскопа. Далее проводят оптическую калибровку комплекса путем регулировки интенсивности света, прошедшего через объект. При этом устанавливают заданное значение интенсивности освещения препарата (например, 170 у.е.) для обеспечения воспроизводимости получаемых МДМ показателей. Затем выводят текущее изображение поля зрения микроскопа на видеомонитор, т.е. поле зрения препарата. Выбирают интересующий участок препарата (недеформированные дискоциты, расположенные на некотором расстоянии друг относительно друга). Проводят фокусировку изображения до максимально возможной его четкости. Осуществляют ввод, накопление и усреднение нескольких кадров изображения с TV камеры с целью минимизации влияния шумов в видеотракте комплекса и получением изображения измеряемого объекта. После выводят текущее изображение на монитор, которое затем дефокусируют до момента, когда изображение будет полностью однородно. Этим достигается получение усредненной интенсивности света, проходящего через фоновые участки препарата в поле зрения микроскопа. Осуществляют усредненный ввод изображения и последующий вывод его текущего изображения поля зрения препарата микроскопа на видеомонитор. Проводят выравнивание фоновой освещенности изображения. Последовательность операций, начиная с вывода текущего изображения поля зрения препарата микроскопа и до выравнивания фоновой освещенности, осуществляют ввод изображения, при котором вначале вводится изображение измеряемого объекта, затем вводят калибровочное изображение и получают изображение, для которого проведена фоновая коррекция. При этом настройка комплекса (юстировка и калибровка), ввод и предобработка изображения завешены и изображение препарата готово для проведения морфоденситометрического исследования. После этого повышают контрастность изображения и проводят его фильтрацию. Далее проводят сегментацию изображения, выделяя при этом объекты, подлежащие измерению. Для этого задают границу верхнего уровня дискриминации (порядка 130 у.е.), нижний уровень по умолчанию устанавливают равным 0. Таким образом осуществляют дискриминацию изображения, при которой элементы изображения 0, яркость которых находится в пределах, заданных по гистограмме границ (уровней дискриминации), принимают значение интенсивности 255 у.е. и окрашивают в белый цвет, а объекты, яркость которых находится за пределами границ (0 у.е), окрашивают в черный цвет. Изображение, имеющее величины интенсивности элементов только 0 и 255, называются бинарным. После этого проводят медианную фильтрацию изображения. Затем задают тип контура (эллиптического вида) для выделения объекта в оверлее изображения. Контур в оверлее в графическом окне отображается цветной линией, проходящей по изображению. Последовательно для измерения выбирают все объекты в виде дискоцитов, расположенные отдельно друг относительно друга, после этого удаляют с изображения невыделенные объекты. При этом одним контуром можно выделить несколько объектов. Далее улучшают изображение путем удаления связных фрагментов черного цвета на белых областях выделенных объектов, проводят фильтрацию изображения медианным фильтром. Создают прямоугольное окно для отсечения объектов, попавших на границу изображения. Проводят операцию идентификации ранее выделенных объектов, при этом объекты окрашивают серым цветом разной градации. Измерение эритроцитов производят по выделенным для этого объектам, которые после выделения окрашивают в белый цвет, и фиксируют количество измеренных объектов. После этого выделяют контуры объектов, относительно которых будут проводить МДМ исследование, и совмещают оверлейное изображение выделенных контуров с полутоновым изображением. Строят линию сканирования эритроцита путем задания типа линии, проходящей через центр изображения эритроцита. Для этого вне изображения эритроцита рядом с его границей фиксируют две точки. Построенная линия сканирования отображается на объекте в виде отрезка, выполненного цветом оверлея. По линии сканирования строят график значений интенсивностей элементов под линией сканирования, на основании которого строят профиль эритроцита. Затем проводят аппроксимацию эмпирической кривой оптического профиля эритроцита и определяют по ней показатели кривизны цитоплазматической мембраны эритроцита. Если форма аппроксимируемой кривой максимально совпадает с экспериментальными данными оптической плотности под линией сканирования, то считают, что получены достоверные результаты. Если форма кривой не удовлетворяет заданным требованиям, то повторяют вышеизложенную последовательность операций с другой линией сканирования. Операции повторяются до тех пор, пока не будут измерены все эритроциты. После измерения можно вывести изображение гистограммы распределения параметров.
Сущность изобретения поясняется графическими материалами, где представлены:
на фиг.1 – структурная схема видеокомпьютерного комплекса (ВКК) МДМ анализа с входящими в него системами;
на фиг.2 – принципиальная поблочная схема МДМ анализа с использованием системы “TENETA”®;
на фиг.3 – изображение клетки с нанесенными на нее горизонтальными линиями сканирования (в правом верхнем углу) и ее пространственная МДМ реконструкция в виде профилограммы после дискретизации по пространству с помощью оптического клина;
на фиг.4 – исходное изображение фрагмента рентгенограммы тела крысы (организменный уровень);
на фиг.5 – улучшенное изображение фиг.4 с помощью МДМ преобразований системой “TENETA”®;
на фиг.6 – исходное изображение фрагмента рентгенограммы тела крысы с выделенной МДМ операцией зоной исследования (печенью) (органный уровень);
на фиг.7 – улучшенное изображение фиг.6 с выделенной МДМ операцией архитектоникой с помощью системы “TENETA”®;
на фиг.8 – изображения (полутоновые) представительского ряда эритроцитов периферической крови человека (сверху вниз) контрольной группы с измененной цитоплазматической мембраной и с повышенной спикулярностью мембраны;
на фиг.9 – изображение нормоцита (дискоцита) с наложенной пространственной МДМ реконструкцией его цитоплазматической мембраны;
на фиг.10 – изображение частично измененного эритроцита;
на фиг.11 – изображение измененного эритроцита (средней степени спикулярности) с наложенной пространственной МДМ реконструкцией его цитоплазматической мембраны с помощью системы “TENETA”®;
на фиг.12 – изображение измененного эритроцита (с резко выраженной степенью спикулярности) с наложенной пространственной МДМ реконструкцией его цитоплазматической мембраны с помощью системы “TENETA”®;
на фиг.13 – сравнительная гистограмма изменения представительского ряда эритроцитов контрольной группы, больных первой и второй стадий заболевания (порядно, начиная с заднего плана);
на фиг.14 – бинарное изображение эритроцитов после МДМ сегментации с помощью системы “TENETA”®;
на фиг.15 – изображение (цветокодированное) эритроцитов после МДМ идентификации с помощью системы “TENETA”®;
на фиг.16 – изображение построения линий сканирования (горизонтальной) эритроцита с помощью системы “TENETA”®;
на фиг.17 – изображение двухмерного профиля интенсивностей по заданной линии сканирования эритроцита МДМ операцией с помощью системы “TENETA”®;
на фиг.18 – изображение клетки;
на фиг.19 – изображение (верхний ряд, слева направо) ядра клетки и его увеличенное изображение, нижний ряд – ядра с выделенным мелкодисперсным рельефом, то же – с крупным рельефом;
на фиг.20 – изображения ядер клеток после 1-го этапа построения скелетона;
на фиг.21 – изображения ядер клеток после 2-го этапа построения скелетона;
на фиг.22 – изображение исходных “масок” ядер;
на фиг.23 – изображение ядра клетки с выделенной в нем зоной интереса (вверху и профилограмма);
на фиг.24 – изображения клеток с выделенными границами ядрами (слева) и ядер этих клеток после завершения построения скелетона;
на фиг.25 – изображения ядер клеток после совмещения изображений “масок” ядер и изображений;
на фиг.26 – структурная схема признаков, оцениваемых с помощью “TENETA”® при МДМ исследовании;
на фиг.27 – таблица основных МДМ параметров, определяемых с помощью системы “TENETA”® BKK МДМ анализа;
на фиг.28 – гистограммы, характеризующие информативности морфоденситометрических (передний ряд) и цитофотометрических (задний ряд) показателей;
на фиг.29 – таблица основных МДМ показателей формы эритроцита.
Таким образом, использование предлагаемого способа позволяет:
– формализовать опыт врача-клинициста;
– автоматизировать проведение сложного многоэтапного анализа носителя информации (в частности, в виде отображения) при многократном решении одной и той же задачи для различных вариантов изображения исследуемого объекта, эмпирически выбрать наиболее оптимальные варианты с возможностью запоминания оптимального решения в виде набора определенных действий и их последовательности;.
– диагностировать сложно-структурированные и иерархически-структурированные объекты, например субклеточные структуры клетки, клеточные компоненты и т.д.;
– выявлять структуру исследуемого биообъекта и его морфофункциональные показатели на основе МДМ подхода на любом иерархическом уровне;
– проводить анализ структур различных иерархических уровней, тем самым обеспечить основной принцип морфологической диагностики – сохранить целостность описания морфофункциональных изменений, например;
– на уровне клетки возможно сопоставление количественных изменений интерфазного хроматина ядра лимфоцита, его ядерно-цитоплазматического отношения и показателей всего ядра;
– учитывать особенности работы специалистов, а именно врача-морфолога (необходимость системного подхода в морфофункциональной диагностике) и специфику морфологических (цитологических) объектов и врача-клинициста;
– диагностировать объекты, визуальный анализ которых изменений не выявляет, например текстурные, топологические показатели (использовать более 200 количественных комплексных показателей для описания нормальных и патологических структур, в том числе клеток и тканей, а также конструировать новые;
– объединить данные и знания о ССО и оперировать ими;
– запоминать серии изображений цитологического объекта;
– создавать видеоархив изображений;
– преобразовывать изображения по цвету, яркости, контрасту;
– проводить оценку показателей морфологических структур;
– проводить статическую обработку результатов;
– воспроизводить 3-мерную реконструкцию биообъектов;
– анализировать субпопуляционные структуры клеток методами гистограммного анализа;
– построение морфофункциональной модели объекта;
– применение элементов теории распознания образов для объективизации ранней диагностики, прогнозирования, количественной оценки эффективности лечебных воздействий;
– проводить корреляционно-регрессионный анализ для формирования доказательного корреляционно-синдромального комплекса.
Источник информации
“Способ оценки состояния гомеостаза организма”, патент РФ № 21716152, 1999 г. – прототип.
Формула изобретения
1. Способ исследования и диагностики состояния биологического объекта или его части, включающий получение его изображения и определение его морфологический показателей по изображению и выявление состояния биологического объекта по результатам сравнения с аналогичными показателями группы сравнения, отличающийся тем, что, получают изображение биологического объекта или его части, калибруют и стандартизируют полученное изображение, далее проводят компьютерное морфоденситометрическое исследование, а именно: выявляют зону интереса на полученном изображении, устанавливают необходимые диапазоны характеристик интенсивности сигнала по зафиксированному распределению характеристик взаимодействия излучения с веществом на изображении, формируют графы в виде дуг, проходящих через элементы с определенными характеристиками взаимодействия излучения с веществом, разбивают выявленную зону на области с формированием границ между ними, на которые накладывают полученные графы, отображают полученные графы на исходное изображение, определяют морфометрические и денситометрические параметры изображения внутри областей, данные показатели исследуемого объекта сопоставляют с аналогичными показателями группы сравнения и по результатам сравнения принимают решение о состоянии исследуемого объекта.
2. Способ по п.1, отличающийся тем, что изображение исследуемого объекта или его части получают с оптико-механического устройства оптического отображения.
3. Способ по п.2, отличающийся тем, что изображение исследуемого объекта или его части получают с помощью микроскопа, негатоскопа.
4. Способ по п.1, отличающийся тем, что изображение исследуемого объекта или его части получают с цифрового ренгеновского аппарата и/или ультрасонографа.
5. Способ по п.1, отличающийся тем, что изображение исследуемого объекта или его части получают с магнитного, электрического или оптического носителя информации.
6. Способ по п.1, отличающийся тем, что изображение исследуемого объекта или его части получают путем дискретизации по пространству и квантования по амплитуде.
7. Способ по п.1, отличающийся тем, что изображение исследуемого объекта получают путем его фильтрации.
8. Способ по п.1, отличающийся тем, что изображение калибруют путем накапливания нескольких изображений и/или объединения сигналов с смежных элементов, воспринимающих сигнал в приемном устройстве.
РИСУНКИ
|
|