|
|
(21), (22) Заявка: 2003121316/14, 10.07.2003
(24) Дата начала отсчета срока действия патента:
10.07.2003
(43) Дата публикации заявки: 10.01.2005
(46) Опубликовано: 20.03.2007
(56) Список документов, цитированных в отчете о поиске:
RU 2108085 C1, 10.04.1998. RU 2088202 C1, 27.08.1997. RU 2077309 C1, 20.04.1997. VOLL R. Medikamententesting Nosodentherapie und Mesenchymreaktivierung. ML. Verlags Welzen, 1976, p.560.
Адрес для переписки:
62341, Харьковская обл., Дергачевский р-н, п/о Малая Даниловка, ХГЗВА, Научная часть, НИС
|
(72) Автор(ы):
Ульяницкая Анастасия Юрьевна (UA), Троян Анатолий Васильевич (UA)
(73) Патентообладатель(и):
Харьковская государственная зооветеринарная академия (UA)
|
(54) УСТРОЙСТВО ДЛЯ ЭЛЕКТРОПУНКТУРНОЙ ДИАГНОСТИКИ
(57) Реферат:
Изобретение относится к медицинской технике и может быть использовано для электропунктурной диагностики по методу д-ра Р.Фолля. Устройство содержит активный электрод, источник постоянного электрического тока, микроамперметр, резистор и пассивный электрод, соединенные последовательно, причем микроамперметр содержит шкалы, одна из которых представляет собой линейную шкалу и насчитывает 100 делений, последнее из которых соответствует максимальной силе электрического тока, а другие являются шкалами электрического сопротивления, электрической проводимости и электрического напряжения. Преимущества устройства состоят в расширении его функциональных возможностей за счет измерений электрических физических величин силы электрического тока, электрического сопротивления, электрической проводимости и падения электрического напряжения на биологически активной точке, одновременных с измерением отклонения стрелки по методу д-ра Р.Фолля, повышении достоверности результатов электропунктурной диагностики. 2 ил.
Изобретение относится к медицинской технике и может быть использовано в медицине для электропунктурной диагностики по методу д-ра Р.Фолля.
Известно [1] устройство К+Ф-Универсал-диатерапунктер, содержащее активный и пассивный электроды, соединенные с измерительным устройством, блок питания с устройством, поддерживающим постоянное напряжение. К+Ф-Универсал-диатерапунктер впервые был использован Р.Фоллем для электропунктурной диагностики и терапии. В качестве диагностической величины Р.Фолль рассматривал “отклонение стрелки”, единицей измерений было “деление шкалы” (Ts, Teilskala). Шкала насчитывала 100 делений. Ф.Крамер замечает, что “было бы целесообразнее для градуировки шкалы перейти на обычную в естественных науках единицу измерения”. Отсутствие возможности измерений в процессе электропунктурной диагностики силы электрического тока, электрического сопротивления, электрической проводимости и падения электрического напряжения на биологически активной точке является недостатком К+Ф-Универсал-диатерапунктера.
В работах Центра интеллектуальных медицинских систем диагностическая величина “отклонение стрелки” получила название “измерительный уровень”, а единица измерений “деление шкалы” заменена на “условную единицу” (у.е.) (Самохин A.В., Готовский Ю.В. Электропунктурная диагностика и терапия по методу Р.Фолля. – М.: ИМЕДИС, 2000. – 512 с.). Учитывая большие заслуги д-ра Р.Фолля в области медицины и медицинской техники, в качестве единицы измерений диагностической величины “измерительный уровень” целесообразнее установить единицу измерений “фоль” (Фл, Ve), определяемую как измерительный уровень биологически активной точки, вызывавший отклонение стрелки диагностического прибора по методу д-ра Р.Фолля на одну сотую часть шкалы. Устройство для электропунктурной диагностики по методу д-ра Р.Фолля может иметь название “фольметр”.
Условия калибровки диагностических приборов по методу д-ра Р.Фолля следующие: нулевому электрическому сопротивлению нагрузки, то есть короткому замыканию электродов отвечает отклонение стрелки на 100 делений, при электрическом сопротивлении нагрузки 100 кОм отклонение стрелки должно быть равно 50 делений.
Известно [2] устройство для электропунктурной диагностики, содержащее активный и пассивный электроды, узел масштабирования, узел измерения и индикации (микроамперметр), источник питания, один выход которого через переключатель соединен с первым входом узла масштабирования, второй выход источника подключен к входу второго узла масштабирования и к входу пассивного электрода, задатчик внутреннего сопротивления цепи (резистор), вход которого соединен с выходом узла масштабирования, а выход через узел измерения и индикации соединен с входом активного электрода. Измерения электрических физических величин с помощью этого устройства не производятся, что является недостатком устройства. Авторы изобретения сетуют и на отсутствие возможности сравнения результатов обследования пациентов в случае использования различных диагностических приборов. Это связано с тем, что многие исследователи производят электропунктурную диагностику путем прямых измерений электрических физических величин. Так, например, результаты измерений электрокожной проводимости представлены в единицах силы электрического тока (патент РФ №2088202, кл. A 61 H 39/02, 27.08.1997).
Показания измерительных устройств и стрелочных индикаторов приборов, какие используются для электропунктурной диагностики по методу д-ра Р.Фолля, являются обратно пропорциональными электрическому сопротивлению нагрузки. Зависимость отклонения стрелки диагностического прибора от электрического сопротивления нагрузки может быть представлена в виде:
V=а/(R+b),
следовательно,
R=(a/V)-b,
где V – отклонение стрелки;
R – электрическое сопротивление;
a, b – коэффициенты.
При указанных ранее условиях калибровки диагностических приборов система двух линейных уравнений с двумя неизвестными имеет вид (a/100)-b=0,
(a/50)-b=105,
откуда a=107, b=105, следовательно,
R=105((100/V)-1).
В основу изобретения поставлена задача усовершенствования устройства для электропунктурной диагностики по методу д-ра Р.Фолля путем использования активного электрода, источника постоянного электрического тока, микроамперметра, резистора и пассивного электрода, соединенных последовательно, причем микроамперметр содержит шкалы, одна из которых представляет собой линейную шкалу отклонения стрелки и насчитывает 100 делений, последнее из которых соответствует максимальной силе электрического тока, а другие являются шкалами электрического сопротивления, электрической проводимости и электрического напряжения, которые градуированы относительно делений линейной шкалы отклонения стрелки согласно формулам:
R=105((100/V)-1),
S=10-5V/(100-V),
U=105I((100/V)-1),
где R – электрическое сопротивление;
V – отклонение стрелки;
– электрическая проводимость;
u – электрическое напряжение;
I – сила электрического тока.
Существенными признаками, какие характеризуют изобретение, являются наличие активного электрода, источника электрического тока, микроамперметра, содержащего дополнительные шкалы, резистора и пассивного электрода, соединенных последовательно.
Существенные признаки и отличительные признаки, какими являются шкалы, градуированные в единицах отклонения стрелки, электрического сопротивления, электрической проводимости и электрического напряжения, придают изобретению новые технические свойства, какие выявляются в расширении его функциональных возможностей за счет измерений электрических физических величин силы электрического тока, электрического сопротивления, электрической проводимости и падения электрического напряжения на биологически активной точке, одновременных с измерением отклонения стрелки по методу д-ра Р.Фолля, что способствует повышение достоверности результатов электропунктурной диагностики.
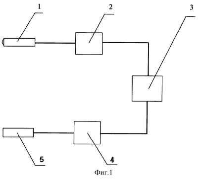
Схема устройства и его шкалы изображены на чертежах.
На фиг.1 обозначены: 1 – активный электрод; 2 – источник постоянного электрического тока; 3 – микроамперметр; 4 – резистор; 5 – пассивный электрод.
Устройство для электропунктурной диагностики содержит активный электрод 1, источник постоянного электрического тока 2, микроамперметр 3, содержащий дополнительные шкалы, резистор 4 и пассивный электрод 5. Резистор 4 предназначен в качества задатчика электрического сопротивления устройства. При внутреннем электрическом сопротивлении электрической цепи устройства 100 кОм внешняя нагрузка 100 кОм вызывает отклонение стрелки устройства на середину линейной шкалы, то есть на 50 делений.
Устройство используют по известному методу электропунктурной диагностики д-ра Р.Фолля. Пассивный электрод 5 размещают в ладони пациента или прикрепляют к подхвостовой складке в случае диагностики животного. Активным электродом 1 касаются центра биологически активной точки. В образованной электрической цепи протекает диагностический электрический ток, в результате чего стрелка микроамперметра отклоняется. Значения отклонения стрелки и измеряемых электрических величин регистрируют по положению стрелки на соответствующих шкалах устройства. Шкалы схематически показаны на фиг.2. Они приведены для устройства, напряжение источника постоянного электрического тока которого разно 1,5 В, а максимальная сила электрического тока равна 15 мкА.
На фиг.2 обозначены: Vl – шкала отклонения стрелки; А – шкала силы электрического тока; k – шкала электрического сопротивления; S – шкала электрической проводимости; V – шкала электрического напряжения.
Отклонение стрелки регистрируют по шкале Vl, которая есть линейной по масштабу и насчитывает 100 делений. Деление 100 соответствует максимальной силе электрического тока. Одновременно регистрируют силу электрического тока по шкале A, электрическое сопротивление по шкале k , электрическую проводимость по шкале S, падение электрического направления на биологически активной точке по шкале V.
Источники информации
1. Крамер Ф. Учебник по электропунктуре. Т.1, Пер. с нем. – М.: ИМЕДИС, 1995. – с.20-34.
2. Лозновский Ю.А., Ролик И.C. Устройство для диагностики состояния организма и тестирования фармакологических препаратов. Патент РФ №2077309, кл. А 61 Н 39/00, A 61 B 5/05, 1997.
Формула изобретения
Устройство для электропунктурной диагностики, содержащее активный электрод, источник постоянного электрического тока, микроамперметр, резистор и пассивный электрод, соединенные последовательно, отличающееся тем, что микроамперметр содержит шкалы, одна из которых представляет собой линейную шкалу отклонения стрелки и насчитывает 100 делений, последнее из которых соответствует максимальной силе электрического тока, а другие являются шкалами электрического сопротивления, электрической проводимости и электрического напряжения, которые градуированы относительно делений линейной шкалы отклонения стрелки согласно формулам
R=105[(100/V)-1],
=10-5V/(100-V),
U=105I[(100/V)-1],
где R – электрическое сопротивление;
V – отклонение стрелки;
– электрическая проводимость;
U – электрическое напряжение;
I – сила электрического тока.
РИСУНКИ
MM4A – Досрочное прекращение действия патента СССР или патента Российской Федерации на изобретение из-за неуплаты в установленный срок пошлины за поддержание патента в силе
Дата прекращения действия патента: 11.07.2008
Извещение опубликовано: 10.07.2010 БИ: 19/2010
|
|