|
|
(21), (22) Заявка: 2005131808/06, 13.10.2005
(24) Дата начала отсчета срока действия патента:
13.10.2005
(46) Опубликовано: 10.03.2007
(56) Список документов, цитированных в отчете о поиске:
ШЕВЧЕНКО В.Б., СУДАРИКОВ Б.Н. Технология урана. – Госатомиздат, 1961, с.218-230. RU 2130208 С2, 10.05.1999. RU 2241678 С2, 10.12.2004. RU 2253161 C2, 27.05.2005. RU 2170964 С1, 20.07.2001. FR 2840446 А1, 05.12.2003. JP 2000054041 А, 28.06.1999.
Адрес для переписки:
630075, г.Новосибирск, а/я 89
|
(72) Автор(ы):
Островский Юрий Владимирович (RU), Заборцев Григорий Михайлович (RU), Александров Александр Борисович (RU), Сайфутдинов Сергей Юрьевич (RU), Дробяз Андрей Иванович (RU), Хлытин Александр Леонидович (RU)
(73) Патентообладатель(и):
ООО Научно-производственный центр “ЭЙДОС” (RU), ОАО “Новосибирский завод химконцентратов” (RU)
|
(54) СПОСОБ ЭКСТРАКЦИОННОГО АФФИНАЖА УРАНА
(57) Реферат:
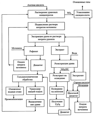
Изобретение относится к экстракционным процессам, в частности к экстракционному аффинажу урана, и может быть использовано в технологии переработки ядерного топлива, концентратов урана и урансодержащих возвратных изделий. По предлагаемому способу растворение уранового концентрата проводят при избытке азотной кислоты 0,75-1,0 моль/л и температуре 80-95°C, перед экстракцией в раствор нитрата уранила добавляют нитрат мочевины, рафинат после экстракции и щелочной декантат после обработки реэкстракта подвергают раздельно карбамидной денитрации при охлаждении растворов с отделением осадков нитрата мочевины, а полученные при этом декантаты смешивают и подвергают гальванохимической обработке. Изобретение позволяет снизить расход азотной кислоты, а соответственно сброс нитрат-ионов с рафинатом, снизить выброс оксидов азота при растворении уранового концентрата, снизить потери урана со сточными водами. 6 з.п. ф-лы, 1 ил., 4 табл.
Предлагаемое изобретение относится к экстракционным процессам, в частности к экстракционному аффинажу урана, и может быть использовано в технологии переработки ядерного топлива, концентратов урана и урансодержащих возвратных изделий.
Известен способ растворения оксидов урана в азотной кислоте, включающий размещение порошка оксидов урана под слоем воды, подачу азотной кислоты под слой оксидов урана и орошение водой реакционной смеси [Патент РФ №2201398, МПК7 C 01 G 43/00, C 01 G 43/01. Способ растворения оксидов урана, – опубл. 27.03.2003]. Недостатком данного способа является невысокая степень очистки газов от оксидов азота, поскольку их улавливание происходит раствором азотной кислоты.
Известен аффинаж урановых концентратов путем экстракционной очистки азотнокислых урансодержащих растворов [Судариков Б.Н., Раков Э.Г. Процессы и аппараты урановых производств. – М.: Машиностроение. – 1969]. В качестве экстрагента используют трибутилфосфат (ТБФ), извлекающий уранилнитрат по сольватному механизму и обладающий высокой избирательностью извлечения из азотнокислых растворов. ТБФ относительно дешев по сравнению с другими нейтральными фосфорорганическими соединениями и производится в промышленном масштабе.
В растворах, направляемых на экстракционную очистку, содержание азотной кислоты (при концентрации в них урана около 100 г/л) должно составлять 100-110 г/л. С учетом того, что расход азотной кислоты на растворение оксидов составляет 1,06 т/т UO2 и 0,71 т/т U3O8, суммарный удельный расход азотной кислоты на растворение оксидов и создание избыточной кислотности в исходных растворах, содержащих 100 г/л урана, составит соответственно 2,2 и 1,8 т/т урана в растворе, направляемом на экстракционную очистку [Смирнов Ю.В., Ефимова З.И., Скороваров Д.И., Иванов Г.Ф., “Гидрометаллургическая переработка уранорудного сырья. – М.: Атомиздат. – 1979].
Известен способ улавливания оксидов азота раствором карбамида, подкисленным серной кислотой [Малюченко А.А. Очистка газовых выбросов катализаторного производства от оксидов азота водными растворами карбамида. – Химическая промышленность. – 1996. – №11. – С.48-50]. Недостатками способа являются большой расход серной кислоты и необходимость очистки от сульфат-ионов отработанного поглотительного раствора.
Известен способ подготовки высокоактивных азотнокислых растворов к отверждению, включающий упаривание растворов, отгонку азотной кислоты, получение кубового остатка и флюсование. Для повышения степени отгонки азотной кислоты при упаривании в растворы дополнительно вводят нитрат натрия или нитрат натрия и гидрооксид натрия, или нитрат натрия и фосфорную кислоту, или нитрат натрия, гидрооксид натрия и фосфорную кислоту. [Патент РФ 2189649, МПК7 G 21 F 9/08). Способ подготовки высокоактивных азотнокислых растворов к отверждению, – опубл. 20.09.2002].
Недостатком способа является большой расход реагентов и повышение количества высокоактивных отходов, подлежащих отверждению (иммобилизации)
Известен способ извлечения азотной кислоты из раствора, включающий приведение азотнокислого раствора в контакт с гранулированной мочевиной и последующее отделение осадка нитрата мочевины при охлаждении раствора [Патент РФ №2253161, МПК7 G 21 F 9/04, C 02 F 1/54. Способ извлечения азотной кислоты из раствора и обезвреживания осадка нитрата мочевины, – опубл. 10.11.2004].
Недостатком способа является невозможность извлечения из рафинатов нитрат-ионов, поскольку происходит извлечение только азотной кислоты.
Известен способ реэкстракции урана подкисленной водой с последующим аммиачным осаждением полиуранатов аммония, в результате чего образуются щелочные декантаты, содержащие большое количество нитрат-ионов [Жиганов А.Н., Гузеев В.В., Андреев Г.Г. Технология диоксида урана для керамического ядерного топлива. – Томск: SST, 2002. 328 с.].
Наиболее близким по технической сущности является способ экстракционного аффинажа урана, включающий растворение загрязенных окислов урана в водном растворе азотной кислоты, экстракцию урана из раствора нитрата уранила (UO2(NO3)2) и азотной кислоты раствором ТБФ в органическом разбавителе, регенерацию азотной кислоты упариванием, реэкстракцию урана [Шевченко В.Б., Судариков Б.Н. Технология урана. – М.: Госатомиздат, 1961. – С.219].
Недостатком способа является большой расход азотной кислоты при растворении окислов урана, обусловленный необходимостью создания избытка азотной кислоты в растворе, который поступает на экстракцию, и невысокой степенью регенерации азотной кислоты из экстракционных рафинатов, в результате со сточными водами после нейтрализации азотнокислых рафинатов сбрасывается основное количество нитратов.
Технической задачей, решаемой изобретением, является снижение расхода азотной кислоты, а соответственно сброса нитрат-ионов с рафинатом, снижение выброса оксидов азота при растворении уранового концентрата, снижение потерь урана со сточными водами.
Сущность изобретения
Решение технической задачи обеспечивается тем, что по предлагаемому способу растворение уранового концентрата проводят при избытке азотной кислоты 0,75-1,0 моль/л и температуре 80-95°С, перед экстракцией в раствор нитрата уранила добавляют нитрат мочевины, рафинат после экстракции и щелочной декантат после обработки реэкстракта подвергают раздельно карбамидной денитрации при охлаждении растворов с отделением осадков нитрата мочевины, а полученные при этом декантаты смешивают и подвергают гальванохимической обработке; количество нитрата мочевины, добавляемого в раствор нитрата уранила перед экстракцией урана, выбирают из условий обеспечения в растворе концентрации свободной азотной кислоты 1,5-2,0 моль/л; в щелочной декантат последовательно добавляют серную кислоту и карбамид с отделением осадка, при этом серную кислоту добавляют в эквимолярном количестве по отношению к содержанию нитрат-ионов в щелочном декантате или при избытке 5-10 мас.%; нитрат мочевины, полученный при обработке рафината, используют в качестве добавки в раствор нитрата уранила перед экстракцией урана, а нитрат мочевины, полученный при обработке щелочного декантата, используют для улавливания оксидов азота; для улавливания оксидов азота используется раствор нитрата мочевины концентрацией 5-10 мас.%; декантаты, полученные после карбамидной денитрации рафината и щелочного декантата, подвергают обработке в поле гальванопары железо: углерод с отделением урансодержащего осадка; урансодержащий осадок подвергают выщелачиванию, а полученный урансодержащий раствор добавляют к раствору уранового концентрата перед подкислением его нитратом мочевины.
Для снижения расхода азотной кислоты растворение уранового концентрата проводят при минимальном избытка азотной кислотой над стехиометрическим.
Добавка нитрата мочевины, являющегося донором азотной кислоты, в раствор нитрата уранила перед экстракцией, например, трибутилфосфатом необходима для создания в растворе высокой концентрации азотной кислоты, что обеспечивает высокую эффективность экстракции нитрата уранила.
Для снижения потерь нитратов с рафинатом после экстракции и щелочной декантат после обработки реэкстракта данные растворы подвергают раздельно карбамидной денитрации с охлаждением растворов и отделением осадков нитрата мочевины, при этом нитрат мочевины, полученный при обработке рафината, используют в качестве добавки в раствор нитрата уранила перед экстракцией урана.
Поскольку декантат после обработки реэкстракта имеет щелочную реакцию, а удаление нитратов при карбамидной денитрации происходит только в виде азотной кислоты [Островский Ю.В. и др. Карбамидная денитрация азотнокислых экстракционных рафинатов. – Радиохимия, 2004. Т.46. №3. С.252-255], в щелочной декантат добавляют серную кислоту в эквимолярном количестве по отношению к содержанию нитрат-ионов или при 5-10% избытке, при этом нитрат мочевины, полученный при обработке щелочного декантата и содержащий примеси сульфата аммония, используют для улавливания оксидов азота, образующихся при растворении урановых концентратов.
Гальванохимическая обработка декантатов после карбамидной денитрации рафината и щелочного декантата необходима для снижения потерь урана с очищенными сточными водами. Образующийся при этом урансодержащий осадок направляют на выщелачивание урана с добавкой полученного уранового раствора к раствору уранового концентрата, а очищенные водные стоки в промканализацию.
Перечень чертежей и таблиц
На чертеже изображена технологическая схема экстракционного аффинажа урана с минимизацией сброса нитрат-ионов в сточных водах; в табл.1 представлено растворение навески U3O8 в азотной кислоте; в табл.2 представлены параметры карбамидной денитрации щелочных декантатов; в табл.3 представлена абсорбция оксидов азота растворами нитрата мочевины и мочевины; в табл.4 представлена гальванохимическая обработка смеси рафината и щелочного декантата.
Сведения, подтверждающие возможность осуществления изобретения
Способ иллюстрируется следующим примером.
Пример 1. Экстракционный аффинаж урана по предлагаемому способу
Растворение уранового концентрата в азотной кислоте.
Растворение навески порошка закиси-окиси урана U3O8 массой 8,25 г проводят при непрерывном перемешивании в 100 мл раствора азотной кислоты в диапазоне концентраций 55-160 г/л при температуре 80-95°С. Избыток азотной кислоты над стехиометрическим количеством составляет 0,25-2,0 моль/л. Концентрация урана в полученном растворе составляет 70 г/л.
При растворении закиси-окиси урана U3O8 в азотной кислоте проводят отбор проб раствора по времени. Результаты растворения при температуре 90°С представлены в табл.1.
Из полученных данных следует, что время растворения порошка закиси-окиси урана U3O8 резко возрастает при избытке азотной кислоты менее 0,75 моль/л.
Экстракция урана из нитратно-мочевинного раствора
Для экстракции урана используют раствор, содержащий 70 г/л урана в виде нитрата уранила и 1 моль/л азотной кислоты, в который добавляют 75 г/л нитрата мочевины. Кислотность раствора составляет 1,6 моль/л.
Экстракцию урана из нитратно-мочевинного раствора проводят 23% ТБФ в СОЖ при следующих условиях: соотношение фаз на экстракции (органическая: водная) О:В=1:1, время контакта фаз на экстракции 5 минуты, число ступеней экстракции 4, температура 20°С, вращение мешалки – 1000 об/мин.
После 4 ступеней экстракции урана из нитратно-мочевинного раствора остаточная концентрация урана в рафинате не превышает 13,6 мг/л. Увеличение числа ступеней экстракции приведет к снижению остаточной концентрации урана.
Карбамидная денитрация экстракционного рафината
В полученный экстракционный рафинат, содержащий 1,6 моль/л азотной кислоты, добавляют гранулированный карбамид для создания концентрации 1,1 моль/л, перемешивают до полного растворения карбамида, а затем раствор охладают до 0°С. После созревания осадка нитрата мочевины, его отделяют на воронке Бюхнера.
При карбамидной денитрации рафината извлекается до 60-70% азотной кислоты. Остаточное содержание азотной кислоты составляет 0,5 моль/л.
Карбамидная денитрация щелочного декантата
Щелочные декантаты, полученные после осаждения полиураната аммония, содержат до 150 г/л нитрат-ионов. Декантаты подвергают карбамидной денитрации с использованием добавки серной кислоты в количестве, эквивалентном содержанию нитрат-ионов.
Растворы, содержащие от 50 до 153,8 г/л нитрат-ионов, обрабатывают по схеме – добавка серной кислоты (4,0-12,0% по массе), карбамидная денитрация раствора при 0°С и избытке карбамида 10%, отделение осадка.
Результаты карбамидной денитрации щелочных декантатов приведены в табл.2.
Из данных табл.2 следует, что при концентрации нитрат-ионов менее 50 г/л добавка серной кислоты не приводит к образованию осадка нитрата мочевины. С ростом исходного содержания нитрат-ионов наблюдается рост степени извлечения нитрат-ионов из щелочных декантатов. Добавка серной кислоты позволяет извлекать до 55,3% нитрат-ионов.
Улавливание оксидов азота раствором нитрата мочевины
Поглощение оксидов азота NOx (смеси NO и NO2) проводят в насадочной колонне при расходе газа 1 л/мин и следующих абсорбентах: раствор мочевины или нитрат мочевины. Температуру абсорбента (t=20°С) в течение всего времени эксперимента поддерживают постоянной. Состав газов до и после абсорбции анализируют на газоанализаторе ECOM-Jn.
Результаты абсорбции оксидов азота раствором нитрата мочевины приведены в табл.3. Здесь же представлены данные по улавливанию оксидов азота раствором мочевины в диапазоне 2,5-10 мас.%.
Из табл.3 следует, что использование раствора, содержащего 5-10 мас.% нитрата мочевины позволяет достичь 70%-ной очистки газов от оксидов азота и на 10-13% повысить степень улавливания по сравнению с раствором мочевины.
Гальванохимическая обработка смеси декантатов
Смесь декантатов после карбамидной денитрации рафината и щелочного декантата, содержащая 2,4 мг/л урана подвергают гальванохимической обработке на гальванопаре железо-углерод с отделением урансодержащего осадка (гальваношлама). Расход железа составляет 4-6 г/л. Результаты гальванохимической обработки смеси представлены в табл.4.
Из данных табл.4 следует, что при гальванохимической обработке смеси рафината и щелочного декантата происходит снижение концентрации алюминия, никеля, хрома, но особенно существенно урана – до 0,003 мг/л.
Выщелачивание урана из гальваношлама
Для выщелачивания урана используют тонкоизмельченный (100-200 меш) гальваношлам, просушенный при температуре 105-110°С в течение 20 часов. Содержание урана в гальваношламе составляет 0,06 мас.%. Выщелачивание урана проводят раствором смеси карбоната и бикарбоната натрия (20 г/л), в качестве окислителей используют пероксид водорода и воздух.
Навеску гальваношлама массой 32 г, заливают 290 мл выщелачивающего раствора и 10 мл 20% пероксида водорода. Смесь выдерживают без перемешивания в течение 8-24 часов при комнатной температуре, а затем проводят барботаж смеси воздухом с расходом 2 л/мин при температуре 90-95°С в течение 24 часов при поддержании постоянного объема пульпы.
После отделения пульпы концентрация урана в фильтрате составляет 55,6 мг/л, а степень выщелачивания урана – 86,9%.
Таким образом, заявляемый способ позволяет добиться снижения расхода азотной кислоты, снижения выброса оксидов азота при растворении уранового концентрата, а также потерь урана со сточными водами с переводом последних в разряд нерадиоактивных стоков.
Предлагаемое техническое решение соответствует критериям промышленной применимости, новизны и изобретательского уровня.
СПОСОБ ЭКСТРАКЦИОННОГО АФФИНАЖА УРАНА
Таблица 1 Растворение навески U3O8 в азотной кислоте при температуре 90°С |
| Концентрация HNO3, моль/л |
Время растворения навески U3O8, мин |
| Исходная |
Избыточная |
| 0,87 |
0,25 |
18 |
| 1,11 |
0,5 |
11 |
| 1,35 |
0,75 |
5 |
| 1,60 |
1,0 |
2,5 |
| 2,64 |
2,0 |
1 |
СПОСОБ ЭКСТРАКЦИОННОГО АФФИНАЖА УРАНА
Таблица 2 Параметры карбамидной денитрации щелочных декантатов |
| Добавка серной кислоты, мас.% |
Проба |
рН |
Концентрация NO3 – |
| С, г/л |
, % |
| 4,0 |
исх. |
0,30 |
50,0 |
– |
| кон. |
0,69 |
45,0 |
0,0 |
| 7,0 |
исх. |
0,16 |
75,0 |
– |
| кон. |
0,65 |
50,0 |
33,3 |
| 9,0 |
исх. |
-0,07 |
102,5 |
– |
| кон. |
0,63 |
56,3 |
45,1 |
| 12,0 |
исх. |
-0,23 |
153,8 |
– |
| кон. |
0,65 |
68,8 |
55,3 |
| исх. – после добавки серной кислоты; кон. – после карбамидной денитрации. |
СПОСОБ ЭКСТРАКЦИОННОГО АФФИНАЖА УРАНА
Таблица 3 Абсорбция оксидов азота растворами нитрата мочевины и мочевины |
| Концентрация, мас.% |
Концентрация оксидов азота (NOx), мг/м3 |
Степень улавливания оксидов азота , % |
| Вход |
выход |
| |
Раствор нитрата мочевины |
|
| 2,5 |
740 |
282 |
61,9 |
| 776 |
287 |
63,0 |
| 1000 |
350 |
65,0 |
| 2494 |
904 |
63,8 |
| 5,0 |
608 |
227 |
62,7 |
| 1000 |
330 |
67,0 |
| 1460 |
483 |
66,9 |
| 3753 |
1244 |
66,9 |
| 7,5 |
750 |
263 |
65,0 |
| 1148 |
425 |
63,0 |
| 1406 |
446 |
68,3 |
| 3250 |
1105 |
66,0 |
| 10,0 |
926 |
282 |
69,6 |
| 1199 |
385 |
67,9 |
| 1342 |
381 |
71,6 |
| 2050 |
635 |
69,0 |
| |
Раствор мочевины |
|
| 10 |
6090 |
3757 |
58,3 |
СПОСОБ ЭКСТРАКЦИОННОГО АФФИНАЖА УРАНА
Таблица 4 Гальванохимическая обработка смеси рафината и щелочного декантата |
| Вещество |
Размерность |
Концентрация |
Степень очистки, % |
| исходная |
конечная |
| рН |
– |
0,52 |
9,0 |
|
| U |
мг/л |
2,4 |
0,003 |
99,9 |
| PO4 3- |
мг/л |
5,2 |
0,35 |
93,3 |
| Al3+ |
г/л |
15,6 |
0,05 |
99,6 |
| Ni2+ |
мг/л |
20 |
1,0 |
95,0 |
| Crобщ |
мг/л |
30 |
0,6 |
97,9 |
Формула изобретения
1. Способ экстракционного аффинажа урана, включающий растворение уранового концентрата в азотной кислоте, улавливание образующихся оксидов азота, экстракцию урана из раствора нитрата уранила трибутилфосфатом в органическом разбавителе, реэкстракцию, обработку рафината и реэкстракта, отличающийся тем, что растворение уранового концентрата проводят при избытке азотной кислоты 0,75-1,0 моль/л и температуре 80-95°C, перед экстракцией в раствор нитрата уранила добавляют нитрат мочевины, рафинат после экстракции и щелочной декантат после обработки реэкстракта подвергают раздельно карбамидной денитрации при охлаждении растворов с отделением осадков нитрата мочевины, а полученные при этом декантаты смешивают и подвергают гальванохимической обработке.
2. Способ по п.1, отличающийся тем, что количество нитрата мочевины, добавляемого в раствор нитрата уранила перед экстракцией урана, выбирают из условий обеспечения в растворе концентрации свободной азотной кислоты 1,5-2,0 моль/л.
3. Способ по п.1, отличающийся тем, что в щелочной декантат последовательно добавляют серную кислоту и карбамид с отделением осадка, при этом серную кислоту добавляют в эквимолярном количестве по отношению к содержанию нитрат-ионов в щелочном декантате или при избытке 5-10 мас.%.
4. Способ по п.1, отличающийся тем, что нитрат мочевины, полученный при обработке рафината, используют в качестве добавки в раствор нитрата уранила перед экстракцией урана, а нитрат мочевины, полученный при обработке щелочного декантата, используют для улавливания оксидов азота.
5. Способ по п.4, отличающийся тем, что для улавливания оксидов азота используется раствор нитрата мочевины концентрацией 5-10 мас.%.
6. Способ по п.1, отличающийся тем, что декантаты после карбамидной денитрации рафината и щелочного декантата подвергают гальванохимической обработке в поле гальванопары железо: углерод с отделением урансодержащего осадка.
7. Способ по п.1, отличающийся тем, что урансодержащий осадок подвергают выщелачиванию, а полученный урансодержащий раствор добавляют к раствору уранового концентрата перед подкислением его нитратом мочевины.
РИСУНКИ
|
|