|
(21), (22) Заявка: 2005125289/14, 09.08.2005
(24) Дата начала отсчета срока действия патента:
09.08.2005
(46) Опубликовано: 27.02.2007
(56) Список документов, цитированных в отчете о поиске:
RU 2246926 С2, 27.02.2005. RU 2150232 C1, 10.06.2000. US 2003/0195402 A1, 16.10.2003. US 5645059 A, 08.07.1997.
Адрес для переписки:
117638, Москва, ул. Сивашская, 2А, ООО “АЛЬТОНИКА”, А.Д. Чупрову
|
(72) Автор(ы):
Ивлев Сергей Васильевич (RU), Тарасов Андрей Александрович (RU)
(73) Патентообладатель(и):
Общество с ограниченной ответственностью “АЛЬТОНИКА” (ООО “АЛЬТОНИКА”) (RU)
|
(54) УСТРОЙСТВО ДЛЯ ИЗМЕРЕНИЯ УРОВНЯ ОКСИГЕНАЦИИ И ЧАСТОТЫ ПУЛЬСА
(57) Реферат:
Изобретение относится к медицинским техническим средствам диагностического мониторинга функции внешнего дыхания с целью контроля процесса газообмена между организмом и окружающей средой. Надеваемый на палец пациента пульсоксиметрический датчик выполнен с фотодиодом и двумя встречно-параллельно включенными светодиодами. Один из светодиодов работает в красной, а другой – в инфракрасной частях диапазона излучения. Имеются измерительная цепь с усилительным трактом, первым и вторым фильтрами высоких частот и источник опорного напряжения. Сигнальный вход измерительной цепи подключен к выводам фотодиода пульсоксиметрического датчика. В состав микропроцессорного блока входят вычислитель, выполненный с возможностью расчета показаний частоты пульса и уровня оксигенации крови для индикации показаний на электронном приборе, а также два аналого-цифровых преобразователя и управляющий микроконтроллер, выходы которых подключены к соответствующим входам вычислителя, первый и второй блоки управления сбросом, блок управления временем свечения светодиодов и блок управления коммутацией фильтров высоких частот. Первый и второй фильтры высоких частот выполнены с коммутационными входами, обеспечивающими возможность их включения в измерительную цепь и отключения от измерительной цепи. В состав усилительного тракта входят первый интегратор со сбросом, дифференциальный усилитель и второй интегратор со сбросом. Управляющий микроконтроллер выполнен с пятью дополнительными выходами. Первый из них подключен ко входу блока управления временем свечения светодиодов, один из токовых выводов которого через встречно-параллельно включенные светодиоды пульсоксиметрического датчика соединен с другим своим токовым выводом. Второй дополнительный выход управляющего микроконтроллера через первый блок управления сбросом подключен ко входу управления первого интегратора со сбросом, третий дополнительный выход через второй блок управления сбросом – ко входу управления второго интегратора со сбросом, четвертый и пятый дополнительные выходы через блок управления коммутацией фильтров высоких частот – к коммутационным входам, соответственно, первого и второго фильтров высоких частот, через которые потенциальный вывод инвертирующего входа дифференциального усилителя соединен с потенциальным выводом его неинвертирующего входа. Инвертирующий вход дифференциального усилителя подключен к выходу первого интегратора со сбросом, а выход – к сигнальному входу второго интегратора со сбросом. Выход источника опорного напряжения подключен к опорному входу дифференциального усилителя и к неинвертирующему входу второго интегратора со сбросом. Входные сигнальные выводы, входы первого интегратора со сбросом составляют сигнальный вход измерительной цепи. Выход первого интегратора со сбросом соединен со входом первого аналого-цифрового преобразователя, а выход второго интегратора со сбросом подключен ко входу второго аналого-цифрового преобразователя. Предложенное устройство обеспечивает простое управление усилительным трактом и высокую линейность его характеристики. В устройстве создается низкий уровень собственных шумов и, соответственно, широкий динамический диапазон усиления выходного сигнала пульсоксиметрического датчика. Это обуславливает высокую точность и эксплуатационную надежность всего устройства. 5 з.п. ф-лы, 6 ил.
Изобретение относится к техническим средствам диагностического мониторинга функции внешнего дыхания с целью контроля процесса газообмена между организмом и окружающей средой, в частности к средствам медицинской техники, предназначенным для определения степени насыщения крови кислородом (оксигенации).
Наилучший результат диагностики (близкий к 100%) достигается при использовании неинвазивных методик, в частности пульсовой оксиметрии (пульсоксиметрии), с помощью которой производится определение сатурации (степени насыщения) крови кислородом (например, аналитические материалы ЗАО ИМЦ “Новые приборы” на сайте www.eliman.ru).
Предложенная в 70-х годах методика пульсоксиметрии основана на использовании принципов фотоплетизмографии, позволяющей выделить артериальную составляющую абсорбции света для определения уровня оксигенации артериальной крови. Измерение этой составляющей дает возможность использовать спектрофотометрию для неинвазивного чрескожного мониторинга уровня сатурации артериальной крови кислородом (далее, кислородной сатурации). В соответствии с методикой фотоплетизмографии участок тканей, в котором исследуется кровоток, располагается на пути луча света между источником излучения и фотоприемником пульсоксиметрического датчика.
Согласно закону Beer-Lambert, величина абсорбции света пропорциональна толщине слоя поглощающего вещества, то есть при исследовании кровотока определяется размером сосуда или объемом крови, проходящим через исследуемый участок тканей (www.eliman.ru/publ/AMCM/0.html). Сужение и расширение сосуда под действием артериальной пульсации кровотока вызывают соответствующее изменение амплитуды сигнала фотоприемника.
Фотоплетизмограмма (ФПГ), получаемая после усиления и обработки сигнала фотоприемника, характеризует состояние кровотока в месте расположения пульсоксиметрического датчика. В частности, когда давление крови повышается, амплитуда ФПГ возрастает, при снижении давления амплитуда ФПГ падает.
Изменения в форме ФПГ могут указывать на развитие гемодинамических нарушений на исследуемом участке сосудистого русла, поэтому ФПГ отображается на графическом дисплее монитора для использования в клинической диагностике.
Для неинвазивного определения уровня оксигенации крови в “поле зрения” пульсоксиметрического датчика помещается участок тканей, содержащий артериальные сосуды. В этом случае сигнал с выхода пульсоксиметрического датчика, пропорциональный абсорбции света, проходящего через ткани, включает две составляющие:
– пульсирующую (переменную) компоненту, обусловленную изменением объема артериальной крови при каждом сердечном сокращении;
– постоянную “базовую” составляющую, определяемую оптическими свойствами кожи, венозной и капиллярной крови и других тканей исследуемого участка.
Путем анализа формы ФПГ можно выделить фрагменты, соответствующие моментам систолического выброса. Именно в эти короткие промежутки времени на вершине систолы удается наиболее точно определить кислородную сатурацию. Для этого используется методика двухлучевой спектрофотометрии. Измерение абсорбции света производится в моменты систолического выброса, то есть в моменты максимума амплитуды сигнала пульсоксиметрического датчика для двух длин волн излучения. Для этой цели в пульсоксиметрическом датчике используются два источника излучения с различными спектральными характеристиками.
Для получения наибольшей чувствительности определения кислородной сатурации длины волн излучения источников выбирают в участках спектра с наибольшей разницей в поглощении света оксигемоглобином и гемоглобином. Этому условию удовлетворяют красная и ближняя инфракрасная области спектра излучения.
При длине волны излучения 660 нм (красная область) гемоглобин поглощает примерно в 10 раз больше света, чем оксигемоглобин, а на волне 940 нм (инфракрасная область) – поглощение оксигемоглобина больше, чем гемоглобина.
Для повышения точности определения кислородной сатурации методом пульсоксиметрии используется нормирование сигналов поглощения света, для чего измеряется постоянная составляющая в моменты диастолы А= и
находится отношение Анорм амплитуды пульсирующей составляющей А к величине А=:
АНОРМ=А/А=
Эта процедура выполняется для каждой длины волны излучения. Нормированная величина поглощения не зависит от интенсивности излучения светодиодов, а определяется только оптическими свойствами живой ткани.
Для получения значений кислородной сатурации рассчитывают отношение R нормированных величин поглощения света для двух выбранных длин волн:
R=(А/А=)KP/(А/А=)ИНФ,
где индекс КР относится к абсорбции в красной области спектра, а индекс ИНФ – к абсорбции в инфракрасной области спектра.
В качестве источников света в пульсоксиметрических датчиках используются специально разработанные бескорпусные светодиоды красного и инфракрасного диапазонов излучения (далее, красный и инфракрасный светодиоды, соответственно), размещенные на одной подложке для совмещения оптических осей излучения.
В качестве фотоприемников применяются кремниевые фотодиоды, обладающие высокой чувствительностью в области красного и инфракрасного диапазонов излучения, высоким быстродействием и низким уровнем шума.
Фотоприемник преобразует интенсивность ослабленного тканями красного и инфракрасного излучения в электрический сигнал, поступающий в тракт усиления. Излучатели пульсоксиметрического датчика включаются поочередно, то есть коммутируются с определенной частотой, что позволяет использовать для регистрации излучения один коммутируемый фотоприемник. Далее в усилительном тракте сигналы красного и инфракрасного излучения разделяются на два канала с помощью импульсов управления коммутатора, переключающих светодиоды. В каждом канале производится измерение двух составляющих ФПГ, обусловленных постоянной и переменной составляющими абсорбции, необходимых для вычисления величины R и определения уровня кислородной сатурации.
Особенностью усилительного тракта является необходимость усиления сигналов фотоприемника в достаточно большом динамическом диапазоне входных сигналов (более 60 дБ). Это требование обусловлено значительным разбросом оптических характеристик кожи, подлежащих тканей, выраженности пульсаций кровотока в месте расположения пульсоксиметрического датчика у различных пациентов.
Реализация требуемого динамического диапазона достигается использованием цифровой автоматической регулировки усиления (АРУ), охватывающей каскады усиления сигнала и источника тока, питающего светодиоды. Система АРУ поддерживает выходные сигналы усилительного тракта на уровне максимально допустимого для аналого-цифрового преобразователя (АЦП) входного напряжения с целью уменьшения шумов квантования.
Вычислитель пульсоксиметра содержит программное обеспечение, реализующее первичную обработку ФПГ, алгоритмы выделения артериальных пульсаций по красному и инфракрасному каналам, вычисления отношения R и определения с помощью известной калибровочной характеристики величины SpO2.
Методика пульсоксиметрии, получившая повсеместное распространение в анестезиологической практике, характеризуется сочетанием потенциально высокой точности определения сатурации кислорода (единицы процентов), высокого быстродействия (оценка производится за время нескольких сердечных сокращений) с доступностью и простотой использования.
Пульсоксиметрия внесена в современные стандарты интраоперационного мониторинга как обязательная методика при любых видах хирургических вмешательств. Введение в широкую клиническую практику пульсоксиметров считается наиболее значительным за последние 20 лет достижением в мониторинге безопасности пациента.
Так, только в США насчитывается несколько десятков фирм, выпускающих пульсоксиметры. Как правило, пульсоксиметры состоят из пульсоксиметрического датчика, надеваемого на палец пациента, и индикатора. Индикатор подключается к пульсоксиметрическому датчику либо с помощью кабеля, либо с помощью устройства беспроводной связи, например Bluetooth-канала. Эти варианты подключения описаны, например, в рекламных материалах компании Nonin Medical, Inc. (США). Цифровые пульсоксиметры – Nonin 2120 Avant, 2500 PalmSAT, 9600 Avant и другие – приведены на сайте www.nonin.com.
Различные схемы построения пульсоксиметров этого класса представлены в патентных публикациях: US №5645059, А 61 В 5/00, US №2002/0188862, А 61 В 5/00 и других.
Пульсоксиметрический датчик включает в себя красный и инфракрасный светодиоды, а также фотоприемник (фотодиод), выход которого подключен ко входу измерительной цепи, состоящей из последовательно соединенных усилительного тракта с АРУ, быстродействующего АЦП и процессора, включающего в себя вычислитель и управляющий контроллер, выход которого подключен ко входу устройства, предназначенного для управления интенсивностью свечения светодиодов.
Палец пациента просвечивается поочередно излучениями красного и инфракрасного светодиодов. Излучение, прошедшее через ткань пальца, попадает на поверхность фотодиода, который преобразует его в электрический сигнал. Далее, этот сигнал усиливается, оцифровывается в АЦП и обрабатывается в процессоре. Результатом указанной обработки являются показатель кислородной сатурации SpO2 и частота пульса пациента, которые отображаются на индикаторе пульсоксиметра или на экране другого электронного прибора, например прикроватного монитора.
Высокая крутизна спектральной характеристики абсорбции в области красного и инфракрасного излучения требует малого разброса центральной длины волны излучения светодиодов, используемых в пульсоксиметрическом датчике. Для красного диапазона длина волны излучения должна находиться в пределах (660±5) нм, для инфракрасного – (940±10) нм.
На практике технологический разброс длины волны излучения при производстве светодиодов может достигать значения ±15 нм. Поэтому возникает необходимость отбраковки светодиодов по длине волны излучения, что удорожает пульсоксиметрический датчик. Это является существенным недостатком указанного класса пульсоксиметров.
Указанный недостаток устраняется в пульсоксиметре, представленном в заявке на патент US №2003/0195402, А 61 В 5/00. Так же, как и описанные выше аналоги, указанный пульсоксиметр содержит надеваемый на палец пациента пульсоксиметрический датчик с фотодиодом и двумя светодиодами, включенными встречно-параллельно в цепь питания, и устройство обработки информации. Отличительной особенностью указанного пульсоксиметра является наличие в пульсоксиметрическом датчике калибровочного элемента, а в устройстве обработки – двух калибровочных цепей, выходы которых подключены к калибровочным входам контроллера.
Входящий в состав данного пульсоксиметра контроллер подключен к выходу измерительной цепи. Измерительная цепь содержит последовательно соединенные усилительный тракт, выводы которого подключены к контактам фотодиода, фильтр и АЦП, выход которого является выходом измерительной цепи. По измерительной цепи в контроллер поступают усиленные и оцифрованные сигналы с контактов фотодиода. При их обработке используются данные калибровки измерительной цепи. Каждая калибровочная цепь содержит цифровую память с просмотровой таблицей (“Толковый словарь по вычислительным системам”, Москва, “Машиностроение”, 1990, с.282) и считывающее устройство, входы которого соединены с выходами калибровочного элемента, являющегося составной частью пульсоксиметрического датчика. В памяти калибровочной цепи может быть записано несколько групп параметров (калибровочных кривых), характеризующих различные образцы светодиодов. Установленный в пульсоксиметрическом датчике калибровочный элемент представляет собой микрочип, в памяти которого записаны параметры используемых в пульсоксиметрическом датчике светодиодов. Эти параметры указывают на то, какую калибровочную кривую необходимо использовать при обработке результатов измерений. После считывания из памяти микрочипа эти данные поступают в просмотровые таблицы, с помощью которых автоматически определяются коэффициенты для расчета требуемых медицинских показателей. Контроллер выполняет, кроме того, функцию регулировки параметров измерительной цепи. Для этого выход контроллера подключен ко входу цепи управления яркостью свечения светодиодов. Путем изменения яркости засветки осуществляется управление усилением постоянной составляющей сигнала, обеспечивая линейность амплитудной характеристики усилительного тракта. Указанное устройство выбрано в качестве прототипа настоящего изобретения.
Наличие в указанном пульсоксиметре средств калибровки позволяет упростить технологическую процедуру испытаний и отбора светодиодов на предприятии-изготовителе пульсоксиметрических датчиков, поскольку влияние разброса параметров светодиодов пульсоксиметрического датчика на точность измерений может быть в значительной степени скомпенсировано на стадии обработки результатов измерений. С одной стороны, это является достоинством устройства-прототипа по сравнению с вышеупомянутыми аналогами, поскольку позволяет уменьшить процент отбраковки светодиодов на предприятии-изготовителе, а с другой стороны, его недостатком, поскольку требует достаточно сложной микропроцессорной обработки с использованием просмотровых таблиц. Указанный недостаток усугубляется еще и тем, что, как правило, предприятие-изготовитель пульсоксиметра не производит пульсоксиметрических датчиков. Пульсоксиметрические датчики поставляются предприятию-изготовителю пульсоксиметра предприятиями-смежниками, обладающими соответствующей базой для производства и спектрофотометрических испытаний таких приборов. Естественно, что предприятия-изготовители пульсоксиметров стремятся приобретать пульсоксиметрические датчики лишь у тех специализированных предприятий, которые сумели наладить жесткий контроль за качеством выпускаемых пульсоксиметрических датчиков, не допуская большого разброса их характеристик. Такие пульсоксиметрические датчики имеют более высокую стоимость, но не требуют калибровки и, соответственно, не содержат калибровочных элементов. Однако они предъявляют более высокие требования к качеству усилительного тракта устройства обработки данных пульсоксиметра. Усилительный тракт должен обладать чрезвычайно широким динамическим диапазоном и высокой степенью линейности амплитудной характеристики.
Создание таких усилительный трактов является достаточно сложной технической задачей. На ее решение и направлено настоящее изобретение.
Предметом изобретения является устройство для измерения уровня оксигенации и частоты пульса, содержащее надеваемый на палец пациента пульсооксиметрический датчик, выполненный с фотодиодом и двумя встречно-параллельно включенными светодиодами, один из которых работает в красной, а другой – в инфракрасной частях диапазона излучения, измерительную цепь с усилительным трактом и первым фильтром высоких частот, микропроцессорный блок с вычислителем, выполненным с возможностью расчета показаний частоты пульса и уровня оксигенации крови для индикации показаний на электронном приборе, а также с первым АЦП и с управляющим микроконтроллером, выходы которых подключены, соответственно, к первому и второму входам вычислителя, выход которого соединен со входом управляющего микроконтроллера, сигнальный вход измерительной цепи подключен к выводам фотодиода пульсоксиметрического датчика, при этом в устройство введены источник опорного напряжения и второй фильтр высоких частот, при этом первый и второй фильтры высоких частот выполнены с коммутационными входами, обеспечивающими возможность их включения в измерительную цепь и отключения от измерительной цепи, усилительный тракт содержит первый интегратор со сбросом, дифференциальный усилитель и второй интегратор со сбросом, в состав микропроцессорного блока введены второй АЦП, первый и второй блоки управления сбросом, блок управления временем свечения светодиодов и блок управления коммутацией фильтров высоких частот, вычислитель выполнен с дополнительным входом, к которому подключен выход второго АЦП, а управляющий микроконтроллер – с пятью дополнительными выходами, первый из которых подключен ко входу блока управления временем свечения светодиодов, один из токовых выводов которого через встречно-параллельно включенные светодиоды пульсоксиметрического датчика соединен с другим своим токовым выводом, второй дополнительный выход управляющего микроконтроллера через первый блок управления сбросом подключен ко входу управления первого интегратора со сбросом, третий дополнительный выход управляющего микроконтроллера через второй блок управления сбросом подключен ко входу управления второго интегратора со сбросом, четвертый и пятый дополнительные выходы управляющего микроконтроллера через блок управления коммутацией фильтров высоких частот подключены к коммутационным входам, соответственно, первого и второго фильтров высоких частот, через которые потенциальный вывод инвертирующего входа дифференциального усилителя соединен с потенциальным выводом его неинвертирующего входа, инвертирующий вход дифференциального усилителя подключен к выходу первого интегратора со сбросом, а выход – к сигнальному входу второго интегратора со сбросом, при этом выход источника опорного напряжения подключен к опорному входу дифференциального усилителя и к неинвертирующему входу второго интегратора со сбросом, входные сигнальные выводы первого интегратора со сбросом составляют сигнальный вход измерительной цепи, выход первого интегратора со сбросом соединен со входом первого АЦП, а выход второго интегратора со сбросом подключен ко входу второго АЦП.
Частными существенными признаками изобретения являются следующие.
Первый интегратор со сбросом выполнен на операционном усилителе, между инвертирующим входом и выходом которого параллельно включены конденсатор и первый ключ, вход управления которого является входом управления первого интегратора со сбросом, при этом в цепь между входным сигнальным выводом первого интегратора, соединенным с катодом фотодиода, и потенциальным выводом инвертирующего входа операционного усилителя установлен резистор, выход операционного усилителя является выходом первого интегратора со сбросом, а потенциальный вывод неинвертирующего входа операционного усилителя является сигнальным выводом первого интегратора со сбросом, соединенным с анодом фотодиода.
Второй интегратор со сбросом выполнен на операционном усилителе, между инвертирующим входом и выходом которого параллельно включены конденсатор и второй ключ, вход управления которого является входом управления второго интегратора со сбросом, при этом в цепь между сигнальным входом второго интегратора со сбросом и инвертирующим входом операционного усилителя установлен резистор, а неинвертирующий вход и выход операционного усилителя являются, соответственно, неинвертирующим входом и выходом второго интегратора со сбросом.
Первый и второй фильтры высоких частот выполнены по одинаковой схеме, содержащей последовательно соединенные резистор, управляемый ключ и конденсатор, второй вывод которого подключен к земле, при этом выводы резистора являются, соответственно, потенциальными выводами сигнального входа и выхода фильтра высоких частот, а вход управления ключом – коммутационным входом данного фильтра высоких частот.
Микропроцессорный блок, первый и второй фильтры высоких частот, дифференциальный усилитель, первый и второй интеграторы со сбросом конструктивно выполнены на одной плате, встраиваемой в электронный прибор, служащий для индикации показаний уровня оксигенации крови и частоты пульса, например в компьютерный монитор.
Пульсооксиметрический датчик выполнен с возможностью подключения к измерительной цепи и микропроцессорному блоку с помощью кабеля.
Задачей настоящего изобретения является создание устройства для измерения уровня оксигенации и частоты пульса, которое могло бы эффективно работать с пульсоксиметрическими датчиками различных фирм-производителей и не требовало бы при этом сложных калибровочных процедур. Это позволило бы существенно повысить степень эксплуатационной пригодности данного класса медицинских приборов.
Обеспечиваемый технический результат заключается в создании достаточно простого в реализации усилительного устройства с цифровой АРУ, обеспечивающего высокую линейность амплитудной характеристики, низкий уровень собственных шумов и, соответственно, широкий динамический диапазон усиления выходного сигнала пульсоксиметрического датчика, что обуславливает высокую точность и эксплуатационную надежность всего устройства для измерения уровня оксигенации и частоты пульса.
Этот результат достигается благодаря раздельному микропроцессорному управлению усилением постоянной и переменной составляющих входного сигнала. При этом управление усилением постоянной и переменной составляющих осуществляется путем регулировки времени свечения светодиодов, а не интенсивности, как в устройстве-прототипе. Требуемые уровни усиления устанавливаются с помощью управляющего микроконтроллера, который одновременно с помощью управляемых ключей контролирует параметры всего усилительного тракта.
Суть изобретения поясняется на фиг.1-6.
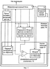
На фиг.1 представлена структурная схема предлагаемого устройства для измерения уровня оксигенации и частоты пульса.
На фиг.2 представлена структурная схема построения микропроцессорного блока.
На фиг.3 показаны схема электрическая и принцип действия пульсоксиметрического датчика.
На фиг.4 изображена схема электрическая первого интегратора со сбросом.
На фиг.5 изображена схема электрическая первого и второго фильтров высоких частот.
На фиг.6 изображена схема электрическая второго интегратора со сбросом.
На фиг.1-6 использованы следующие обозначения: 1 – управляющий микроконтроллер; 2 – микропроцессорный блок; 3 – блок управления временем свечения светодиодов; 4 – красный светодиод; 5 – инфракрасный светодиод; 6 – пульсоксиметрический датчик; 7 – фотодиод; 8 – первый интегратор со сбросом; 9 – усилительный тракт; 10 – первый блок управления сбросом; 11 – первый ключ; 12 – первый АЦП; 13 – дифференциальный усилитель; 14 – источник опорного напряжения; 15 – первый фильтр высоких частот; 16 – второй фильтр высоких частот; 17 – ключ фильтра высоких частот; 18 – блок управления коммутацией фильтров высоких частот; 19 – измерительная цепь; 20 – второй интегратор со сбросом; 21 – второй блок управления сбросом; 22 – второй ключ; 23 – второй АЦП; 24 – вычислитель.
Предлагаемое устройство для измерения уровня оксигенации и частоты пульса (фиг.1) содержит микропроцессорный блок 2 (фиг.2), к которому подключен пульсоксиметрический датчик 6 (фиг.3).
Пульсоксиметрический датчик 6 содержит фотодиод 7, а также красный 4 и инфракрасный 5 светодиоды, включенные встречно-параллельно.
В состав рассматриваемого устройства для измерения уровня оксигенации и частоты пульса входит также источник 14 опорного напряжения и измерительная цепь 19. В состав измерительной цепи 19 входят первый 15 и второй 16 фильтры высоких частот и усилительный тракт 9, выполненный в виде последовательно соединенных первого интегратора 8 со сбросом, дифференциального усилителя 13 и второго интегратора 20 со сбросом.
Микропроцессорный блок 2 (фиг.2) содержит вычислитель 24, выполненный с возможностью расчета степени кислородной сатурации, а также частоты пульса пациента, для индикации этих показателей на экране электронного прибора, например прикроватного монитора. В состав микропроцессорного блока 2 входят также первый АЦП 12 и управляющий микроконтроллер 1, выходы которых подключены, соответственно, к первому и второму входам вычислителя 24. При этом вычислитель 24 выполнен с дополнительным входом, к которому подключен второй АЦП 23. Кроме того, в состав микропроцессорного блока 2 входят первый 10 и второй 21 блоки управления сбросом, блок 18 управления коммутацией фильтров высоких частот и блок 3 управления временем свечения светодиодов.
Сигнальный вход измерительной цепи 19 образуют входные сигнальные выводы первого интегратора 8 со сбросом, к которым подключены анод и катод фотодиода 7, входящего в состав пульсоксиметрического датчика 6.
Управляющий микроконтроллер 1 выполнен с пятью дополнительными выходами:
– первый дополнительный выход подключен ко входу блока 3 управления временем свечения светодиодов;
– второй дополнительный выход через первый блок 10 управления сбросом подключен ко входу управления первого интегратора 8 со сбросом;
– третий дополнительный выход через второй блок 21 управления сбросом подключен ко входу управления второго интегратора 20 со сбросом;
– четвертый дополнительный выход через блок 18 управления коммутацией фильтров высоких частот подключен ко входу управления коммутацией первого 15 фильтра высоких частот;
– пятый дополнительный выход через блок 18 управления коммутацией фильтров высоких частот подключен ко входу управления коммутацией второго 16 фильтра высоких частот.
Выводы блока 3 управления временем свечения светодиодов подключены к пульсоксиметрическому датчику 6 (фиг.3). При этом:
– первый вывод соединен с анодом красного светодиода 4 и с катодом инфракрасного светодиода 5;
– второй вывод соединен с катодом красного светодиода 4 и с анодом инфракрасного светодиода 5.
Первый 15 и второй 16 фильтры высоких частот выполнены по одинаковой схеме (фиг.5), содержащей последовательно соединенные резистор, ключ 17 фильтра высоких частот и конденсатор, второй вывод которого подключен к земле. При этом выводы резистора являются, соответственно, потенциальными выводами сигнального входа и выхода фильтра высоких частот, а вход управления ключом 17 фильтра высоких частот – входом управления коммутацией данного фильтра высоких частот.
Потенциальный вывод инвертирующего входа дифференциального усилителя 13 подключен к выходу первого интегратора 8 со сбросом, а потенциальный вывод инвертирующего входа дифференциального усилителя 13 – к сигнальному входу второго интегратора 20 со сбросом. При этом выход источника 14 опорного напряжения подключен к выводам, являющимся, соответственно, опорным входом второго интегратора 20 со сбросом и опорным входом дифференциального усилителя 13.
Входные сигнальные выводы первого интегратора 8 со сбросом составляют сигнальный вход измерительной цепи 19, выход первого интегратора 8 со сбросом соединен со входом первого АЦП 12, а выход второго интегратора 20 со сбросом подключен ко входу второго АЦП 23.
Первый интегратор 8 со сбросом (фиг.4) содержит резистор, включенный между сигнальным выводом первого интегратора 8 со сбросом, являющимся сигнальным входом измерительной цепи 19, и инвертирующим входом операционного усилителя. Между инвертирующим входом и выходом операционного усилителя параллельно включены конденсатор и первый ключ 11, вход управления которого является входом управления первого интегратора 8 со сбросом.
Второй интегратор 20 со сбросом выполнен на операционном усилителе, между инвертирующим входом и выходом которого параллельно включены конденсатор и второй ключ 22, вход управления которого является входом управления второго интегратора 20 со сбросом, при этом в цепь между сигнальным входом второго интегратора 20 со сбросом и инвертирующим входом операционного усилителя установлен резистор, а неинвертирующий вход и выход операционного усилителя являются, соответственно, неинвертирующим входом и выходом второго интегратора 20 со сбросом.
Схемотехнические вопросы построения пульсоксиметров хорошо отработаны на практике. Достаточно сказать, что уже к 1995 году в США в клинической практике использовалось более трехсот тысяч пульсоксиметров тридцати пяти фирм-производителей (www.eliman.ru).
Как правило, микропроцессорный блок 2 и измерительная цепь 19 (в составе первого 15 и второго 16 фильтров высоких частот, дифференциального усилителя 13, первого 8 и второго 20 интеграторов со сбросом) конструктивно выполняются на одной плате. Эта плата встраивается в электронный прибор, служащий для индикации показаний уровня оксигенации крови и частоты пульса, например в компьютерный монитор.
При этом пульсооксиметрический датчик 6 подключают к измерительной цепи 19 и к микропроцессорному блоку 2 с помощью кабеля (хотя возможно и беспроводное подключение, например, с помощью технологии Bluetooth).
Как видно из приведенного выше описания, все используемые в устройстве компоненты являются широко известными радиотехническими элементами и средствами вычислительной техники.
Поэтому возможность практической реализации предлагаемого устройства не вызывает сомнений.
Рассматриваемое устройство для измерения уровня оксигенации и частоты пульса работает следующим образом.
Управление работой устройства (фиг.1) осуществляется с помощью управляющего микроконтроллера 1, входящего в состав микропроцессорного блока 2 (фиг.2). Управляющий микроконтроллер 1 задает режим работы блока 3 управления временем свечения светодиодов. Блок 3 управления временем свечения светодиодов поочередно формирует токовые сигналы на каждом из своих выводов.
Сигнал, формируемый на первом выводе блока 3 управления временем свечения светодиодов, проходит по цепи: первый вывод блока 3 управления временем свечения светодиодов – анод красного светодиода 4 – катод красного светодиода 4 – второй вывод блока 3 управления временем свечения светодиодов. При формировании этого сигнала красный светодиод 4 излучает в диапазоне красного света.
Сигнал, формируемый на втором выводе блока 3 управления временем свечения светодиодов, проходит по цепи: второй вывод блока 3 управления временем свечения светодиодов – анод инфракрасного светодиода 5 – катод инфракрасного светодиода 5 – первый вывод блока 3 управления временем свечения светодиодов. При формировании этого сигнала инфракрасный светодиод 5 излучает в диапазоне инфракрасного света.
В паузах между формированиями этих токовых сигналов излучение красного 4 и инфракрасного 5 светодиодов отсутствует.
В периоды излучения светодиодов (в периоды засветки) свет, прошедший сквозь ткань пальца пациента (фиг.3), попадает на поверхность фотодиода 7, анод и катод которого подключены ко входным сигнальным выводам первого интегратора 8 со сбросом, входящего в состав усилительного тракта 9.
Одновременно с началом засветки в первом блоке 10 управления сбросом формируется команда на размыкание первого ключа 11 в первом интеграторе 8 со сбросом (фиг.4).
При размыкании первого ключа 11 начинается интегрирование сигнала в первом интеграторе 8 со сбросом. Когда первый ключ 11 замыкается, установленный параллельно ему конденсатор разряжается, и напряжение на выходе первого интегратора 8 со сбросом обнуляется – наступает сброс первого интегратора 8 со сбросом.
Результатом работы первого интегратора 8 со сбросом является преобразование тока фотодиода 7 в напряжение. Величина напряжения на выходе первого интегратора 8 со сбросом прямо пропорциональна длительности засветки.
Напряжение с выхода первого интегратора 8 со сбросом подается на вход первого АЦП 12, а также на инвертирующий вход дифференциального усилителя 13, опорный вход которого подключен к источнику 14 опорного напряжения. Кроме того, напряжение с выхода первого интегратора 8 со сбросом поступает на выводы первого 15 и второго 16 фильтров высоких частот.
Первый 15 и второй 16 фильтры высоких частот имеют одинаковую схему построения (фиг.5). Коммутация каждого из этих фильтров обеспечивается с помощью ключей 17 фильтров высоких частот, установленных между резистором и конденсатором в первом 15 и втором 16 фильтрах высоких частот. Замыкание и размыкание ключа 17 фильтра высоких частот в первом 15 и втором 16 фильтрах высоких частот осуществляется с помощью блока 18 управления коммутацией фильтров высоких частот, в соответствии с командами, поступающими из управляющего микроконтроллера 1. При замыкании ключа 17 фильтра высоких частот установленный на входе соответствующего первого 15 или второго 16 – фильтра высоких частот резистор подключается к конденсатору, образуя фильтрующую цепь. При размыкании ключа 17 фильтра высоких частот конденсатор отключается.
Блок 18 управления коммутацией фильтров высоких частот поочередно включает и отключает первый 15 и второй 16 фильтры высоких частот. При этом выводы резистора являются потенциальными выводами, соответственно, сигнального входа и выхода данного фильтра высоких частот. С сигнального выхода фильтров высоких частот сигнал поступает на неинвертирующий вход дифференциального усилителя 13. Как было отмечено выше, на инвертирующий вход дифференциального усилителя 13 при этом поступает постоянная составляющая сигнала. Путем вычитания из сигнала его постоянной составляющей формируется переменная составляющая сигнала в измерительной цепи 19. Дифференциальный усилитель 13 усиливает эту переменную составляющую и подает ее на сигнальный вход второго интегратора 20 со сбросом.
Второй интегратор 20 со сбросом осуществляет дополнительное усиление переменной составляющей сигнала. При этом коэффициент усиления прямо пропорционален времени интегрирования, которое задается с помощью второго блока 21 управления сбросом в соответствии с командами, поступающими из управляющего микроконтроллера 1. Время интегрирования определяется при этом по замыканию и размыканию второго ключа 22: начало времени интегрирования соответствует размыканию второго ключа 22 (и началу заряда конденсатора), а окончание времени интегрирования и сброс соответствуют замыканию второго ключа 22 (и разряду конденсатора).
Усиленная переменная составляющая сигнала с выхода второго интегратора 20 со сбросом поступает на вход второго АЦП 23.
Постоянная и переменная составляющие сигнала, преобразованные в цифровую форму, соответственно, в первом 12 и во втором 23 АЦП, поступают на соответствующие входы вычислителя 24. В вычислителе 24 эти составляющие сигнала обрабатываются в соответствии с вышеупомянутыми расчетными операциями, позволяющими определить показатель оксигенации – нормированное значение R – и с помощью хранящейся в вычислителе 24 калибровочной характеристики определить значение кислородной сатурации SpO2. Одновременно в вычислителе 24 фиксируется величина периода переменной составляющей сигнала. Среднее число периодов переменной составляющей за одну минуту принимается в качестве оценки частоты пульса пациента.
На основе анализа полученных результатов вычислитель 24 корректирует работу управляющего микроконтроллера 1. В соответствии с указанными командами управляющий микроконтроллер 1 изменяет установки, определяющие время свечения красного 4 и инфракрасного 5 светодиодов в пульсоксиметрическом датчике 6, продолжительность интегрирования первого 8 и второго 20 интеграторов со сбросом и постоянную времени первого 15 и второго 16 фильтров высоких частот. Эти изменения осуществляются с помощью, соответственно, блока 3 управления временем свечения светодиодов, первого 10 и второго 21 блоков управления сбросом и блока 18 управления коммутацией фильтров высоких частот.
Как правило, микропроцессорный блок 2 и измерительная цепь 19 (в составе первого 15 и второго 16 фильтров высоких частот, дифференциального усилителя 13, первого 8 и второго 20 интеграторов со сбросом) конструктивно выполняются на одной плате. Эта плата встраивается в электронный прибор, служащий для индикации показаний уровня оксигенации крови и частоты пульса, например в компьютерный монитор.
При этом пульсоксиметрический датчик 6 подключается к измерительной цепи 19 и к микропроцессорному блоку 2 с помощью кабеля.
Благодаря совокупности указанных мер достигаются:
– простота управления АРУ, обеспечиваемая благодаря тому, что коэффициенты усиления постоянной и переменной составляющих сигнала прямо пропорциональны, соответственно, времени засветки и времени интегрирования сигнала вторым интегратором 20 со сбросом;
– низкий уровень шума благодаря усреднению собственного шума первого 8 и второго 20 интеграторов со сбросом;
– высокая линейность характеристик фотодиода 7 и всего усилительного тракта 9;
– малое время установления первого 15 и второго 16 фильтров высоких частот.
Благодаря этому решается поставленная задача – может быть создано устройство для измерения уровня оксигенации и частоты пульса, эффективно работающее с пульсоксиметрическими датчиками различных фирм-производителей, в том числе с пульсоксиметрическими датчиками, не содержащими калибровочного элемента. Это позволяет существенно повысить степень эксплуатационной пригодности данного класса медицинских приборов.
Обеспечиваемый технический результат заключается в обеспечении высокой степени линейности амплитудной характеристики, низкого уровня собственных шумов и, соответственно, широкого динамического диапазона усилительного тракта выходного сигнала пульсоксиметрического датчика, необходимых для достижения высокой точности и надежности всего пульсоксиметра.
Формула изобретения
1. Устройство для измерения уровня оксигенации и частоты пульса, содержащее надеваемый на палец пациента пульсоксиметрический датчик, выполненный с фотодиодом и двумя встречно-параллельно включенными светодиодами, один из которых выполнен с возможностью работы в красной, а другой – в инфракрасной частях оптического диапазона, измерительную цепь с усилительным трактом и первым фильтром высоких частот, микропроцессорный блок, включающий вычислитель, выполненный с возможностью расчета показаний частоты пульса и уровня оксигенации крови для индикации показаний на электронном приборе, а также первый аналого-цифровой преобразователь и управляющий микроконтроллер, выходы которых подключены соответственно к первому и второму входам вычислителя, выход которого соединен со входом управляющего микроконтроллера, сигнальный вход измерительной цепи подключен к фотодиоду пульсоксиметрического датчика, отличающееся тем, что в него введены источник опорного напряжения и второй фильтр высоких частот, при этом первый и второй фильтры высоких частот выполнены с коммутационными входами, обеспечивающими возможность их включения в измерительную цепь и отключения от измерительной цепи, усилительный тракт содержит первый интегратор со сбросом, дифференциальный усилитель и второй интегратор со сбросом, в микропроцессорный блок введены второй аналого-цифровой преобразователь, первый и второй блоки управления сбросом, блок управления временем свечения светодиодов и блок управления коммутацией фильтров высоких частот, вычислитель выполнен с дополнительным входом, к которому подключен выход второго аналого-цифрового преобразователя, а управляющий микроконтроллер – с пятью дополнительными выходами, первый из которых соединен с входом блока управления временем свечения светодиодов, который подключен к встречно-параллельно включенным светодиодам пульсоксиметрического датчика, второй дополнительный выход управляющего микроконтроллера через первый блок управления сбросом подключен ко входу управления первого интегратора со сбросом, третий дополнительный выход управляющего микроконтроллера через второй блок управления сбросом подключен ко входу управления второго интегратора со сбросом, четвертый и пятый дополнительные выходы управляющего микроконтроллера через блок управления коммутацией фильтров высоких частот подключены к коммутационным входам соответственно первого и второго фильтров высоких частот, соединенных сигнальными входами с выходом первого интегратора со сбросом, а выходами – с неинвертирующим входом дифференциального усилителя, инвертирующий вход которого подключен к выходу первого интегратора со сбросом, а выход – к сигнальному входу второго интегратора со сбросом, при этом выход источника опорного напряжения подключен к опорным входам второго интегратора со сбросом и дифференциального усилителя, сигнальные входы первого интегратора со сбросом являются сигнальными входами измерительной цепи, выход первого интегратора со сбросом соединен со входом первого аналого-цифрового преобразователя, а выход второго интегратора со сбросом подключен ко входу второго аналого-цифрового преобразователя.
2. Устройство по п.1, отличающееся тем, что первый интегратор со сбросом выполнен на операционном усилителе, между инвертирующим входом и выходом которого параллельно включены конденсатор и первый ключ, вход управления которого является входом управления первого интегратора со сбросом, при этом к инвертирующему входу операционного усилителя подключен резистор, вывод которого и неинвертирующий вход операционного усилителя являются сигнальными входами первого интегратора со сбросом, выходом которого является выход операционного усилителя.
3. Устройство по п.1, отличающееся тем, что второй интегратор со сбросом выполнен на операционном усилителе, между инвертирующим входом и выходом которого параллельно включены конденсатор и второй ключ, вход управления которого является входом управления второго интегратора со сбросом, при этом к инвертирующему входу операционного усилителя подключен резистор, вывод которого является сигнальным входом второго интегратора со сбросом, а неинвертирующий вход и выход операционного усилителя являются соответственно опорным входом и выходом второго интегратора со сбросом.
4. Устройство по п.1, отличающееся тем, что первый и второй фильтры высоких частот содержат каждый последовательно соединенные резистор, управляемый ключ и конденсатор, второй вывод которого подключен к шине «земля», при этом соответствующие выводы резистора являются сигнальным входом и выходом данного фильтра высоких частот, а вход управления ключом – его коммутационным входом.
5. Устройство по п.1, отличающееся тем, что микропроцессорный блок, первый и второй фильтры высоких частот, дифференциальный усилитель, первый и второй интеграторы со сбросом конструктивно выполнены на одной плате, встраиваемой в электронный прибор, служащий для индикации показаний уровня оксигенации крови и частоты пульса, например в компьютерный монитор.
6. Устройство по п.1, отличающееся тем, что пульсоксиметрический датчик выполнен с возможностью подключения к измерительной цепи и микропроцессорному блоку с помощью кабеля.
РИСУНКИ
|