|
|
(21), (22) Заявка: 2004139145/14, 28.12.2004
(24) Дата начала отсчета срока действия патента:
28.12.2004
(43) Дата публикации заявки: 10.06.2006
(46) Опубликовано: 27.02.2007
(56) Список документов, цитированных в отчете о поиске:
RU 2180516 C2, 20.03.2003. RU 2214789 C1, 27.10.2003. RU 2126241 C1, 20.02.1999. RU 2202278 C2, 20.04.2003. RU 2195861 C2, 10.01.2003. КИМ В.М. и др. Метод электропунктурной диагностики по Накатани и компьютерный комплекс экспресс-диагностики и мониторинга состояния здоровья «Диакомс». – М., 1998, с 4-19.
Адрес для переписки:
197110, Санкт-Петербург, пр. Динамо, 2, СПбНИИФК
|
(72) Автор(ы):
Ястребов Юрий Васильевич (RU)
(73) Патентообладатель(и):
Государственное учреждение “Санкт-Петербургский научно-исследовательский институт физической культуры” (RU)
|
(54) СПОСОБ ОПРЕДЕЛЕНИЯ ПСИХОЛОГИЧЕСКОГО СОСТОЯНИЯ ЧЕЛОВЕКА
(57) Реферат:
Изобретение относится к медицине, а именно – к рефлексодиагностике, и может быть использовано при определении психологического состояния. Определяют такие психологические состояния, как самочувствие (А1), активность (А2) и настроение (A3). Способ включает измерение электропроводности репрезентативных биологически активных точек (БАТ) 12 парных меридианов по методу Накатани. При этом по каждому меридиану исследуют отношение электропроводности БАТ на правой стороне тела к электропроводности БАТ на левой стороне тела (L). Причем при определении самочувствия (А1) исследуют L1, L3, L4, L8, L12, при определении активности (А2) исследуют L3, L5, L6, L8, L10, а при определении настроения (A3) исследуют L1, L4, L5, L6 L9. А количественное значение исследуемых психологических состояний определяют в баллах, суммируя полученные показатели:
А1=4,35×L1+2,75×L3+3,3×L4+4,13×L8+2,62×L12
А2=1,52×L3+5,15×L5+1,62×L6+4,66×L8+2,75×L10
A3=6,13×L1+1,52×L4+3,19×L5+2,34×L6+2,98×L9
Способ обеспечивает количественную оценку психологического состояния, повышает достоверность полученных результатов диагностики. 4 табл., 1 ил.
Предлагаемое изобретение относится к области медицины и психологии, а именно к рефлексодиагностике, и может быть использовано при оценке и коррекции психологического состояния (ПС) человека.
В литературе описаны способы определения ПС человека, основанные на психологическом тестировании посредством тестов-опросников и получении количественной оценки ПС в баллах [1, 2].
Данные способы имеют следующие недостатки: отсутствие объективности исследования из-за возможности обследуемого влиять на результаты обследования (неискренность, негативное отношение к тестированию) и большие затраты времени (час и более), а также проблематичность тестирования в раннем детском возрасте.
Известны также способы определения ПС человека посредством электропунктурной диагностики (ЭПД), основанные на измерении электрических параметров репрезентативных биологически активных точек (БАТ), соответствующих текущему состоянию активности меридианов и отражающих функциональное состояние внутренних органов и систем организма человека [3÷8].
Данные способы характеризуются объективностью исследования, так как информация о состоянии обследуемого поступает не с его слов, как при психологическом тестировании, а непосредственно от его органов и систем путем электропунктурных измерений. В известных способах по значению электрических параметров БАТ судят о локализации и степени патологического процесса. При этом определяющее значение имеет характер поражения меридиана: избыток или недостаток активности. Например, при избытке активности меридиана печени у человека возникает чувство агрессии и гнева («Гнев ранит печень»), а при недостатке активности психические изменения проявляются в форме депрессии.
Общим недостатком данных способов является невозможность количественной оценки ПС обследуемых. А для проведения психокоррекции необходимо получить именно количественную оценку ПС [9, 10].
Наиболее близким по технической сущности и функциональному назначению является способ определения ПС человека посредством ЭПД по методу Накатани [11], включающий измерение электропроводности репрезентативных БАТ, соответствующих текущему состоянию активности меридианов, вычисление отношения электропроводности БАТ ручных меридианов к электропроводности БАТ ножных меридианов (В/Н), выбранного в качестве диагностического критерия; сравнение его с граничными значениями данного отношения, соответствующими двум полярным видам ПС: психоэмоциональному напряжению при В/Н>0,8 и психастении при В/Н<0,8; и идентификацию по результатам сравнения одного из двух видов ПС.
Общим существенным признаком прототипа и заявляемого объекта являются измерение электропроводности репрезентативных БАТ 12 парных меридианов по методу Накатани, соответствующих текущему состоянию активности меридианов.
Недостатками прототипа являются отсутствие количественной оценки ПС в баллах и данных о взаимосвязи ПС с различными меридианами, необходимых для последующей психокоррекции.
Целью предлагаемого изобретения является повышение объективности обследования, повышение информативности и расширение функциональных возможностей известного способа посредством дополнительного выявления количественной взаимосвязи исследуемых ПС с различными меридианами и определения их количественного значения в баллах через электропроводность репрезентативных БАТ без использования субъективных психологических тестов-опросников.
В спортивной практике наиболее актуальным ПС является психоэмоциональное состояние, оценка которого производится по 3 показателям: самочувствие, активность и настроение.
Поставленная цель достигается тем, что определяют такие психологические состояния, как самочувствие (А1), активность (А2) и настроение (A3), для этого по каждому меридиану исследуют отношение электропроводности БАТ на правой стороне тела к электропроводности БАТ на левой стороне тела (L), причем при определении самочувствия (А1) исследуют L1, L3, L4, L8, L12, при определении активности (А2) исследуют L3, L5, L6, L8, L10, а при определении настроения (A3) исследуют L1, L4, L5, L6, L9, а количественное значение исследуемых психологических состояний определяют в баллах, суммируя полученные показатели:

где первые сомножители – это весовые коэффициенты, а цифры при L означают порядковый номер меридиана в принятой классификации (таблица 1).
При этом предварительно выявляют количественную взаимосвязь между значениями исследуемых ПС и электропроводностью репрезентативных БАТ 12 парных меридианов посредством одновременного обследования испытуемых двумя независимыми способами: психологическое тестирование и ЭПД. Для получения объективных результатов исследования электропунктурные измерения и психологическое тестирование проводилось в строго определенное время (10÷13 часов) с минимальным разбросом по времени.
В исследовании приняло участие 123 юных спортсмена обоего пола в возрасте от 12 до 20 лет училищ олимпийского резерва №1 и №2.
Психологический профиль обследуемых определяют по тесту-опроснику САН (самочувствие – активность – настроение), разработанному в Военно-медицинской академии им. С.М.Кирова, Санкт-Петербург [1, 2]. Оценка САН производится по 7-балльной шкале по 3 уровням: 7÷5,5 баллов – высокий уровень; 5,5÷4 балла – средний уровень и ниже 4 баллов – низкий уровень.
Соматический профиль обследуемых определяют методом ЭПД по Накатани [3÷8]. В качестве репрезентативных БАТ, в проекциях которых производят электропунктурные измерения, используют точки-пособники (таблица 1). В качестве исследуемых электрических показателей выбирают значения электропроводности БАТ в мкА, определяющие уровень активности 12 парных меридианов. Для измерения электропроводности были использованы сертифицированные аппаратно-программный комплекс и автономный прибор ДЭА-1. Затем на основе полученных экспериментальных данных психологического тестирования и ЭПД проводят регрессионный анализ с помощью специальной математической программы «Statistika-6.0» и получают для каждого ПС уравнения множественной регрессии, которые представляют собой количественную взаимосвязь между электропроводностью 24 репрезентативных БАТ и значениями ПС через коэффициенты регрессии, названные нами весовыми коэффициентами.
Массив данных для расчета по каждому ПС формируют из 25 переменных, из которых 24 независимые переменные (результаты электропунктурных измерений БАТ в реальном масштабе времени), а 25-я зависимая переменная (функция 24 переменных) – определяемое ПС.
При этом в массив обрабатываемых данных психологического тестирования вошли лишь достоверные данные. Малоискренние и неискренние ответы обследуемых, выявленные по шкале искренности теста Айзенка, были исключены из общего числа обследуемых.
На основании полученных экспериментальных данных для исследуемых ПС рассчитывают линейное уравнение множественной регрессии вида:

где: Ai-i-е психологическое состояние;
а[1]÷а[24] – расчетные значения весовых коэффициентов по каждому меридиану;
Х[1]÷Х[24] – измеренные значения электропроводности в 24-х БАТ.
Согласно восточной медицине, критерием нормального состояния меридиана является баланс активности его правой и левой ветвей. Поэтому далее используют отношения электропроводности БАТ на правой стороне тела к электропроводности БАТ на левой стороне тела по каждому меридиану, что отражает концептуальный принцип электропунктурной диагностики человека. Кроме того, такой подход позволяет сделать исходные данные безразмерными, не зависящими от калиброванных характеристик используемого прибора, и сократить в два раза массив обрабатываемой информации.
В связи с этим были введены новые обозначения: Lj – отношение электропроводности БАТ на правой стороне тела к электропроводности БАТ на левой стороне тела “j”-го по порядку меридиана, j=1÷12.
Тогда уравнение регрессии принимает более компактный вид:

В результате множественного регрессионного анализа данных получают весовые коэффициенты для определяемых ПС по каждому меридиану. Далее, анализируя значения весовых коэффициентов при БАТ, выбирают те меридианы, которые через весовой коэффициент связаны в наибольшей степени с определяемым ПС. В данном примере по каждому ПС A1, A2 и A3 отобраны 5 меридианов. Так, на A1 наибольшее влияние из 12 меридианов оказывают меридианы легких (1), желудка (3), селезенки и поджелудочной железы (4), почек (8) и печени (12); на A2 наибольшее влияние оказывают меридианы желудка (3), сердца (5), тонкого кишечника (6), почек (8) и тройного обогревателя (10), а на A3 наибольшее влияние оказывают меридианы легких (1), селезенки и поджелудочной железы (4), сердца (5), тонкого кишечника (6) и перикарда (9).
Таблица 1 Название и обозначение классических меридианов и БАТ |
| Меридиан |
БАТ |
| 1. Легких (Р) |
Тай-юань (Р9) |
| 2. Толстого кишечника (GI) |
Ян-си (GI5) |
| 3. Желудка (Е) |
Чун-ян (Е42) |
| 4. Селезенки и поджелудочной железы (RP) |
Тай-бай (RP3) |
| 5. Сердца (С) |
Шень-мэнь(С7) |
| 6. Тонкого кишечника (IG) |
Вань-гу (IG4) |
| 7. Мочевого пузыря (V) |
Шу-гу (V65) |
| 8. Почек (R) |
Тай-си (R3) |
| 9. Перикарда (МС) |
Да-лин (МС7) |
| 10. Тройного обогревателя (TR) |
Ян-чи (TR4) |
| 11. Желчного пузыря (VB) |
Цю-сюй (VB40) |
| 12. Печени (F) |
Тай-чун (F3) |
Результаты регрессионного анализа для определяемых ПС A1, A2 и A3 представлены в таблице 2, где t – критерий Стьюдента, а р – уровень значимости. На основании данных таблицы 2 получают математические модели, описывающие самочувствие А1, активность А2 и настроение A3 через значения электропроводности БАТ

При этом каждое состояние имеет свой соматический профиль, а весовые коэффициенты при меридианах со знаком плюс или минус однозначно указывают на взаимосвязь того или иного меридиана с данным ПС. Так, на активность А2 наибольшее влияние оказывают меридианы сердца и почек (весовые коэффициенты 5,15 и 4,66 соответственно), а наименьшее – меридианы желудка (1,52) и тонкого кишечника (1,62). Информация о степени влияния меридианов является основанием для проведения последующей психокоррекции. Исследование данных зависимостей по полу и возрасту на обследуемом контингенте (123 человека) не выявило достоверных различий между ними. Поэтому уравнения предложены общие для мужчин и женщин.
Определение ПС человека в заявляемом способе осуществляется следующим образом. Предварительно для определяемых ПС выявляют количественную взаимосвязь между ними и значениями электропроводности репрезентативных БАТ, на основе выявленной взаимосвязи вычисляют значения весовых коэффициентов по каждому меридиану и вводят их в память компьютера. Посредством измерительных электродов (активного и пассивного) измеряют электропроводность репрезентативных БАТ на кисти и стопе обследуемого. При этом пассивный электрод помещают в руку обследуемого, а активный электрод перемещают последовательно по кожным проекциям 24-х БАТ на его кисти и стопе в определенной последовательности (например, левая рука, правая рука, левая нога, правая нога), по 6 точек на каждую область. Измеренные значения электропроводности (24 измерения по одному человеку) в реальном масштабе времени вводят в компьютер, куда предварительно вводят значения весовых коэффициентов по каждому меридиану для определяемых ПС. В компьютере их подвергают статистической обработке согласно формулам (1):
1) преобразуют измеренные значения электропроводности БАТ в отношения электропроводности БАТ на правой стороне тела к электропроводности БАТ на левой стороне тела по каждому меридиану;
2) вычисляют произведения отношений электропроводности БАТ на весовые коэффициенты по каждому меридиану;
3) формируют сигнал количественной оценки определяемого ПС в баллах посредством суммирования полученных произведений.
Таблица 2 Результаты регрессионного анализа для построения математических моделей самочувствия А1, активности А2 и настроения A3 |
| Психологическое состояние |
Отношение Lj, j=1÷12. |
Весовой коэффициент |
Стандартная ошибка |
t |
р |
| А1 |
L1 |
4,35 |
1,01 |
4,29 |
0,01 |
| L3 |
2,75 |
1,10 |
2,49 |
0,01 |
| L4 |
3,30 |
1,80 |
2,70 |
0,08 |
| L8 |
4,13 |
1,34 |
3,09 |
0,03 |
| L12 |
2,62 |
0,78 |
3,38 |
0,01 |
| А2 |
L3 |
1,52 |
0,89 |
2,60 |
0,01 |
| L5 |
5,15 |
1,84 |
3,57 |
0,01 |
| L6 |
1,62 |
0,84 |
1,15 |
0,03 |
| L8 |
4,66 |
1,53 |
1,72 |
0,04 |
| L10 |
2,75 |
1,10 |
2,53 |
0,01 |
| A3 |
L1 |
6,13 |
1,72 |
3,57 |
0,01 |
| L4 |
1,52 |
0,84 |
1,82 |
0,07 |
| L5 |
3,19 |
1,82 |
2,70 |
0,08 |
| L6 |
2,34 |
0,88 |
2,65 |
0,01 |
| L9 |
2,98 |
0,99 |
3,00 |
0,04 |
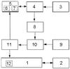
На чертеже представлена структурная блок-схема устройства для определения ПС человека, реализующего предлагаемый способ.
Устройство содержит персональный компьютер 1, укомплектованный принтером 2, блок 3 тестового напряжения, блок 4 измерения, блок 5 измерительных электродов, включающий активный электрод 6 и пассивный электрод 7, блок 8 преобразования, блок 9 памяти весовых коэффициентов по каждому меридиану для определяемых ПС, блок 10 вычисления и блок 11 гальванической связи, соединенные электрически последовательно таким образом, что выход блока 3 через блок 4 подключен к входам блоков 5 и 8, выход блока 8 соединен с входом блока 10, второй вход блока 10 соединен с выходом блока 9, а выход блока 10 подключен к входу блока 11, выходы которого соединены со вторым входом блока 5 и компьютером 1 через его порт 12, при этом компьютер 1 подключен к принтеру 2 и блоку 5 измерительных электродов. Вышеперечисленные блоки конструктивно оформлены в виде портативного прибора электропунктуры, сопряженного с компьютером 1 через его порт 12.
Устройство работает следующим образом.
Тестирующее постоянное напряжение заданной величины с блока 3 тестового напряжения подают на измерительные электроды 6 и 7 блока 5 через блок 4 измерения, выход которого подключен к входу блока 8, обеспечивающего преобразование измеряемых величин токов через БАТ в сигнал, воспринимаемый компьютером 1. Исследуемые сигналы, содержащие информацию об активности 12 парных меридианов обследуемого в данный момент времени, с выхода блока 8 преобразования посылают на первый вход блока 10. На второй вход блока 10 из блока 9 памяти поступают значения весовых коэффициентов по каждому меридиану для определяемого ПС. В блоке 10 вычисляют значения определяемых ПС A1, A2 и A3 в баллах по формуле (1) и через блок 11 направляют их в порт 12 компьютера 1 и далее на принтер 2.
В таблице 3 для сравнения приведены значения самочувствия A1, активности A2 и настроения A3, полученные путем психологического тестирования и ЭПД для 10 человек (из выборки 123).
Таблица 3 Сравнительная оценка значений психологических состояний А1, А2 и A3 по результатам психологического тестирования и математической модели, в баллах (n=10) |
| Психологическое состояние |
Способ определения |
Количественные значения ПС, баллы |
| A1 |
Тест |
4,5 |
4,7 |
5,8 |
4,4 |
6,1 |
| Модель |
4,0 |
5,1 |
5,5 |
4,8 |
6,6 |
| A2 |
Тест |
4,6 |
5,5 |
5,3 |
5,0 |
5,8 |
| Модель |
4,2 |
5,0 |
5,5 |
5,5 |
6,0 |
| A3 |
Тест |
5,3 |
6,2 |
6,1 |
5,2 |
6,5 |
| Модель |
5,0 |
6,0 |
6,0 |
6,0 |
6,6 |
| A1 |
Тест |
4,8 |
5,7 |
5,0 |
5,0 |
5,5 |
| Модель |
5,2 |
5,3 |
5,0 |
5,5 |
5,0 |
| A2 |
Тест |
3,3 |
5,3 |
5,8 |
5,2 |
6,0 |
| Модель |
3,0 |
5,0 |
5,6 |
5,0 |
6,1 |
| A3 |
Тест |
4,6 |
6,2 |
4,6 |
6,2 |
6,2 |
| Модель |
4,1 |
6,0 |
4,5 |
6,0 |
6,5 |
Сравнительный анализ результатов обследования, проведенный двумя независимыми способами (ЭПД и психологическое тестирование), показал достаточно высокую степень их взаимосвязи (максимальное расхождение ±0,5 балла при использовании 7-балльной шкалы), что свидетельствует о достаточной точности предлагаемого способа. Предлагаемый способ прошел апробацию.
Для подтверждения осуществления предлагаемого способа приводим расчеты определения указанных ПС по данным формулам в баллах на примере двух конкретных спортсменов (мужчины и женщины), специализирующихся в плавании.
Спортсмен Г-ов О., 14 лет, 1 разряд:
А1=а[1]×L[1]+а[3]×L[3]+а[4]×L[4]+а[8]×L[8]+а[12]×L[12]=4,35×0,3+2,75×0,25+3,3×0,33+4,13×0,29+2,62×0,25=5,0 баллов;
А2=а[3]×L[3]+a[5]×L[5]+a[6]×L[6]+a[8]×L[8]+a[10]×L[10]=1,52×0,25+5,15×0,14+1,62×0,8+4,66×0,29+2,75×0,25=4,45 балла;
A3=а[1]×L[1]+a[4]×L[4]+a[5]×L[5]+a[6]×L[6]+a[9]×L[9]=6,13×0,3+1,52×0,33+3,19×0,14+2,34×0,8+2,98×0,1=5,0 баллов.
Спортсменка Ж-ва А., 14 лет, кандидат в мастера спорта:
А1=а[1]×L[1]+а[3]×L[3]+а[4]×L[4]+а[8]×L[8]+а[12]×L[12]=4,35×0,34+2,75×0,44+3,3×0,39+4,13×0,31+2,62×0,46=6,48 балла;
А2=а[3]×L[3]+a[5]×L[5]+a[6]×L[6]+a[8]×L[8]+a[10]×L[10]=1,52×0,44+5,15×0,15+1,62×0,86+4,66×0,31+2,75×0,29=5,1 балла;
A3=а[1]×L[1]+а[4]×L[4]+а[5]×L[5]+а[6]×L[6]+а[9]×L[9]=6,13×0,34+1,52×0,29+3,19×0,15+2,34×0,86+2,98×0,4-5,32 балла.
В данных формулах для A1, A2 и A3 первые сомножители а[1]÷а[12] – это расчетные значения весовых коэффициентов по каждому меридиану, которые являются постоянными для конкретного ПС и конкретного меридиана. Например, для А1 и меридиана легких (1) весовой коэффициент а[1]=4,35, а для A3 и меридиана легких (1) весовой коэффициент а[1]=6,13. При ручном методе расчета были выбраны только значимые весовые коэффициенты по тем меридианам, которые в большей степени влияют на данные ПС. В компьютерном варианте используют все весовые коэффициенты.
Вторые сомножители в данных формулах L[1]÷L[12] – это отношения значений электропроводности БАТ на правой стороне тела к значениям электропроводности БАТ на левой стороне тела по соответствующим меридианам, ОДИНАКОВЫЕ для всех состояний А1, А2 и A3, т.к. психологическое тестирование и электропунктурные измерения проводились одновременно. При этом значения электропроводности БАТ правой и левой ветвей меридианов у разных обследуемых, как правило, РАЗНЫЕ по величине, что свидетельствует о разной степени дисбаланса активности меридианов.
В данном примере у спортсмена Г-ва значения электропроводности БАТ в мкА по каждому значимому меридиану справа (п) и слева (л) следующие:
Таблица 4 Результаты ЭПД у спортсмена Г-ва (I, мкА) |
| № значимого меридиана |
| 1 |
3 |
4 |
5 |
6 |
8 |
9 |
10 |
12 |
| п |
л |
п |
л |
п |
л |
п |
л |
п |
л |
п |
л |
п |
л |
п |
л |
п |
л |
| 28 |
90 |
20 |
80 |
30 |
90 |
7 |
50 |
40 |
50 |
40 |
50 |
5 |
50 |
20 |
80 |
10 |
40 |
Для спортсмена Г-ва имеем L[1]=28:90=0,3; L[3]=L[10]=20:80-0,25; L[4]=30:90=0,33; L[5]=7:50=0,14; L[6]=L[8]-40:50-0,8; L[9]-5:50=0,1; и L[12]=10:40=0,25.
Для спортсменки Ж-вой имеем L [1]=0,34; L [3]=0,44; L [4]=0,39; L [5]=0,15; L [6]=0,86; L [8]=0,31; L [9] – 0,4; L [10]=0,29 и L [12]=0,46.
Суммируя полученные произведения по каждому ПС, получим значения А1, А2 и A3 в баллах для спортсмена Г-ва и спортсменки Ж-вой.
В приведенных примерах у мужчины состояния А1, А2 и A3 имеют средний балл, а у женщины А1 – высокий балл, а А2 и A3 – средний балл.
Разработанные математические модели определения ПС А1, А2 и A3 в баллах через значения электропроводности репрезентативных БАТ реализованы в компьютерной программе.
Предлагаемый способ позволяет количественно оценить психологическое состояния (ПС) и входящие в его структуру психологические показатели через электропроводность БАТ и весовые коэффициенты со знаками «+» и «-» при них. Подставляя в предлагаемую формулу значения электропроводности БАТ, полученные на основании данных ЭПД, рассчитывают количественные значения конкретных ПС без использования субъективных психологических тестов-опросников, расширяя тем самым возможности известных способов. Кроме того, данный способ позволяет проводить психодиагностику независимо от возраста и желания обследуемого.
Таким образом, использование предлагаемого способа в сравнении с известными способами существенно повышает достоверность психодиагностики и сокращает время на нее.
Кроме того, предлагаемый способ позволяет получить данные о количественной взаимосвязи определяемых ПС с различными меридианами, что необходимо для выбора стратегии проведения последующей психокоррекции. Предлагаемый способ предполагает целенаправленную (по конкретным меридианам) и дозированную (по величине весовых коэффициентов) коррекцию ПС человека. Зная меридианы, реально участвующие в регуляции того или иного ПС, а также знаки и весовые коэффициенты их регуляторных влияний, можно осуществить прогнозируемую регуляцию интересующего нас ПС путем целенаправленного и дозированного воздействия на определенный меридиан известными способами рефлексотерапии.
Таким образом, заявляемый способ повышает объективность и функциональные возможности известного способа за счет дополнительного введения количественной оценки психологических показателей в баллах через электрические параметры репрезентативных БАТ и выявленных количественных взаимосвязей их с различными меридианами для последующей психокоррекции.
Источники информации
1. Лучшие психологические тесты. Петрозаводск: Петроком, 1992. – 320 с.
2. Марищук В.Л., Блудов Ю.М., Плахтиенко В.А., Серова Л.К. Методики психодиагностики в спорте. М.: Просвещение, 1984. – 202 с.
3. Андронова М.Н., Умеренков В.А., Федорова О.В. Компьютерное электропунктурное сканирование – современный метод функциональной диагностики. СПб.: Авиценна, 2001. – 29 с.
4. Бойцов И.В. Электропунктурная диагностика по “риодораку”. – Витебск, 1996. – 189 с.
5. Закурдаев В.В. Методология оценки здоровья людей на основе электропунктурной диагностики. Автореферат диссертации…докт. мед. наук. СПб., 1998. – 41 с.
6. Козлов В.Г. Способ определения функционального состояния биологически активных точек (БАТ) человека. Патент РФ №2123347 за 1998 г.
7. Лувсан Г. Очерки методов восточной рефлексотерапии. – Новосибирск: Наука, 1991. – 432 с.
8. Портнов Ф.Г. Электропунктурная рефлексотерапия. Рига: Зинатне, 1988. – 352 с.
9. Волков И.П. Тело и психика человека в их единстве и противоположности. СПб., 2001. – 140 с.
10. Регуляция психических состояний спортсменов в период подготовки к соревнованиям. Методические рекомендации. – Л.: ГДОИФК им. П.Ф.Лесгафта, 1987. – 23 с.
11. Оценка функционального состояния организма при помощи информации, снятой с биологически активных зон (компьютерная экспресс-диагностика). Методические рекомендации. Лечебно-оздоровительное объединение Администрации Президента РСФСР. М., 1991. – С.4-38.
Формула изобретения
Способ определения психологического состояния, включающий измерение электропроводности репрезентативных биологически активных точек (БАТ) 12 парных меридианов по методу Накатани, отличающийся тем, что определяют такие психологические состояния, как самочувствие (А1), активность (А2) и настроение (A3), для этого по каждому меридиану исследуют отношение электропроводности БАТ на правой стороне тела к электропроводности БАТ на левой стороне тела (L), причем при определении самочувствия (А1) исследуют L1, L3, L4, L8, L12, при определении активности (А2) исследуют L3, L5, L6, L8, L10, а при определении настроения (A3) исследуют L1, L4, L5, L6, L9, а количественное значение исследуемых психологических состояний определяют в баллах, суммируя полученные показатели:
А1=4,35·L1+2,75·L3+3,3·L4+4,13·L8+2,62·L12
А2=1,52·L3+5,15·L5+1,62·L6+4,66·L8+2,75·L10
A3=6,13·L1+1,52·L4+3,19·L5+2,34·L6+2,98·L9.
РИСУНКИ
MM4A – Досрочное прекращение действия патента СССР или патента Российской Федерации на изобретение из-за неуплаты в установленный срок пошлины за поддержание патента в силе
Дата прекращения действия патента: 29.12.2007
Извещение опубликовано: 27.07.2009 БИ: 21/2009
|
|