|
|
(21), (22) Заявка: 2005122538/14, 15.07.2005
(24) Дата начала отсчета срока действия патента:
15.07.2005
(46) Опубликовано: 20.02.2007
(56) Список документов, цитированных в отчете о поиске:
RU 2228733 С2, 20.05.2004. SU 635985 А, 10.12.1978. RU 2133601 C1, 27.07.1999. JP 9201390 A, 05.08.1997. CA 1322028 A, 07.09.1993. US 4390026 A, 28.06.1983. US 6027463 A, 22.02.2000.
Адрес для переписки:
196143, Санкт-Петербург, пр. Ю. Гагарина, 65, ФГУП НИИ ПММ, В.В. Петрашу
|
(72) Автор(ы):
Петраш Владимир Валентинович (RU), Кузин Всеволод Сергеевич (RU), Ильина Лариса Владимировна (RU), Егоров Юрий Николаевич (RU), Довгуша Виталий Васильевич (RU)
(73) Патентообладатель(и):
Федеральное государственное унитарное предприятие научно-исследовательский институт промышленной и морской медицины Федерального медико-биологического агентства (ФГУП НИИ ПММ) (RU)
|
(54) ФИЗИОТЕРАПЕВТИЧЕСКОЕ УСТРОЙСТВО
(57) Реферат:
Изобретение относится к области медицины и медицинской техники и может быть использовано в профилактических, лечебных и реабилитационных учреждениях для проведения физиотерапии. Физиотерапевтическое устройство содержит воздействующий ультразвуковой элемент, генератор несущей частоты, блок воспроизведения фонограммы, амплитудно-частотный преобразователь и импульсный модулятор, при этом выход импульсного модулятора соединен с воздействующим ультразвуковым элементом через дополнительно введенный аттенюатор, понижающий уровень мощности излучения воздействующего ультразвукового элемента до единиц и долей мкВт, а генератор несущей частоты выполнен высокочастотным в диапазоне от сотен кГц до десятков МГц. Использование изобретения позволяет повысить терапевтическую эффективность за счет воздействия на организм ультразвуковым полем, соответствующим по частотно-амплитудным параметрам диапазону собственных флуктуации клеточных органелл и биомолекул. 2 ил.
Изобретение относится к области медицины и медицинской техники и может быть использовано в профилактических, лечебных и реабилитационных учреждениях.
Известно устройство для виброакустического массажа, содержащее преобразователь и управляемый генератор электрических сигналов, обеспечивающий автоматическое изменение частоты воздействия преобразователя на ткани организма (см. Патент России №2022551 от 15.11.1994 г.).
Недостатком этого известного устройства является, прежде всего, то, что диапазон изменения частоты виброакустического воздействия жестко детерминирован схемным решением устройства, что ограничивает набор возможных лечебных методик при его использовании. Кроме того, разработанный на базе данного технического решения и промышленно выпускаемый медицинский прибор под названием “Витафон” при работе в диапазоне звуковых и подпороговых ультразвуковых частот создает периодический нарастающий сигнал весьма большой интенсивности, который неприятен для слуха и оказывает негативное влияние на нервную систему пациента и медицинский персонал.
Известно устройство для активации клеточных процессов (JP 9201390, 05.08.1997), посредством которого осуществляется ультразвуковое физиотерапевтическое, промодулированное акустическим сигналом воздействие на тело пациента. Устройство содержит генератор акустического сигнала, в качестве которого может быть использован CD-плеер, магнитофон и т.д., подключенный к программируемому блоку, выполняющему функции преобразователя акустического сигнала, генератор сигнала ультразвуковой частоты и модулятор ультразвукового сигнала акустическим. Воздействующим элементом известного устройства является пьезоэлектрический преобразователь, размещаемый на теле, между воздействующим элементом и программируемым блоком установлен усилитель, посредством которого устанавливается необходимый уровень выходной мощности промодулированного сигнала.
К недостаткам этого устройства можно отнести ограничение низкочастотным диапазоном ультразвука (в пределах десятков кГц), способным создавать вибрирующее воздействие только на тканевом уровне. Выходная мощность не ниже мВт. Кроме того, в известном устройстве отсутствует импульсная модуляция воздействующего сигнала, которая, как известно, наиболее эффективна при любых физиотерапевтических воздействиях.
Наиболее близким по совокупности существенных признаков к заявляемому изобретению является физиотерапевтическое устройство по патенту US 6027463 А, 22.02.2000, содержащее воздействующий элемент, генератор несущей частоты, блок воспроизведения фонограммы, амплитудно-частотный преобразователь и импульсный модулятор.
Выбранное в качестве прототипа устройство обеспечивает импульсный режим модуляции звукового сигнала (в том числе используется музыкальные произведения – тяжелый рок, джаз и т.д.), причем алгоритм формирования воздействующего сигнала включает частотно-импульсную модуляцию сигнала звукозаписи с формированием импульсов переменной длительности и частоты соответственно сигналу звукозаписи, которые используются для последующей импульсной модуляцией высокочастотного сигнала (фиг.7 из описания прототипа). Суть этого технического решения состоит в прослушивании музыкальных произведений с одновременным воздействием на участки тела виброакустическими колебаниями, спектр и модуляция которых конформны музыкальному произведению.
В качестве недостатка данного устройства следует отметить ограниченность воздействия низкочастотным виброакустическким эффектом на уровне поверхностных тканей и мышц. Интенсивность воздействия достаточно велика, поскольку создает подвижность тканей (механический вибромассаж) и не позволяет создать режимы низкоинтенсивных высокочастотных колебаний (не ощущаемых организмом как вибрации), необходимых для вхождения в резонанс клеточных органелл и структур биомолекулярного уровня, частотные области которых составляют десятки и тысячи МГц.
В основу настоящего изобретения положена задача повышения терапевтической эффективности устройства за счет воздействия на организм низкоинтенсивным высокочастотным ультразвуковым полем, импульсно модулируемым заданными фонограммами.
Согласно изобретению это достигается тем, что в физиотерапевтическом устройстве, содержащем воздействующий элемент, генератор несущей частоты, блок воспроизведения фонограммы, амплитудно-частотный преобразователь и импульсный модулятор, выход импульсного модулятора соединен с воздействующим ультразвуковым элементом через дополнительно введенный аттенюатор, понижающий уровень мощности излучения воздействующего ультразвукового элемента до единиц и долей мкВт, а генератор несущей частоты выполнен высокочастотным в диапазоне от сотен кГц до десятков МГц.
Сущность изобретения поясняется чертежами.
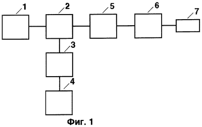
На фиг.1 приведена функциональная схема устройства.
На чертеже (фиг.1) обозначены: 1 – высокочастотный генератор несущей частоты, 2 – импульсный модулятор, 3 – амплитудно-частотный преобразователь, 4 – блок воспроизведения фонограммы, 5 – аттенюатор, 6 – воздействующий элемент, выполненный в виде пьезоэлектрического преобразователя, помещенного в акустически прозрачном корпусе, форма (плоскостная, цилиндрическая и др.) и размеры которого могут варьировать с учетом применяемых методик лечения.
Устройство работает следующим образом. Высокочастотный генератор несущей частоты 1 вырабатывает высокочастотный электрический сигнал в выбранном диапазоне от сотен кГц до десятков МГц за счет использования сменных кварцевых резонаторов при настройке устройства. Высокочастотный электрический сигнал с выхода генератора 1 поступает на соответствующий вход импульсного модулятора 2, на другой вход импульсного модулятора 2 поступает импульсный электрический сигнал с выхода амплитудно-частотного преобразователя 3, в котором осуществляется частотно-импульсная модуляция сигнала фонограммы (сигнал фонограммы преобразуется в последовательность импульсов разной частоты и длительности), поступающего на вход преобразователя 3 с выхода блока воспроизведения фонограммы 4. Вид фонограммы выбирают в соответствии с методикой лечения. В импульсном модуляторе 2 эта соответствующая фонограмме последовательность импульсов модулирует высокочастотный электрический сигнал генератора 1. С выхода модулятора этот сигнал поступает в аттенюатор 5. Аттенюатор 5 ослабляет сигнал в 104-106 и более раз, после чего электрический сигнал поступает на воздействующий элемент 6, выполненный в виде пьезоэлектрического преобразователя, который преобразует электрический сигнал в акустический. Для соответствия высокочастотного ультразвукового поля воздействующего элемента 6 величинам флуктуации клеточных структур и биомолекул выходную мощность устанавливают по шкале аттенюатора 5 на уровне единиц и долей мкВт. При работе устройства присутствующая в ультразвуковом сигнале фонограмма не воспринимается на слух, также отсутствуют какие-либо вибромассажные ощущения. Для проведения физиотерапевтических процедур воздействующий элемент размещают на теле пациента с обеспечением акустического контакта в области биологически активных точек, зон или участков локализации болевых ощущений согласно медицинскому назначению.
На фиг.2 приведен пример изменений спектрограмм крови ( D) после воздействия ультразвукового излучения относительно исходного уровня, который принят за нулевой по шкале оси ординат. Ультразвуковое излучение, генерируемое заявляемым устройством, модулировали двумя взятыми для примера видами существенно различных фонограмм – тяжелый рок и фрагмент православной молитвы. На фиг.2 обозначено: D – изменения оптической плотности (ОП) крови в единицах ОП·10-3; – длина волны в нм.
График (фиг.2) отражает динамику показателей оптической плотности крови на отдельных характеристических длинах волн, иллюстрируя эффективность воздействия на метаболические процессы биохимического уровня. В данном случае ультразвуковое низкоинтенсивное воздействие производили при экспозиции 10 минут и расположении воздействующего элемента на внутренней стороне ладони правой руки испытуемого. Из графиков наглядно видно, что фонограмма тяжелого рока вызвала сдвиг (в том числе за пределы нормы) показателей на всех характеристических длинах волн, затрагивая большинство звеньев метаболической цепи системы крови. В противоположность этому фрагмент православной молитвы вызвал вполне физиологически адекватную реакцию, некоторой активизации антиоксидантных систем крови (длины волн 240, 410, 415 нм), практически не затрагивая находящиеся в пределах нормы показатели, т.е. воздействие носит стабилизирующий, нормализующий характер. Такая фонограмма явно находится в большей гармонии с организмом, нежели фонограмма тяжелого рока.
Эффективность ультразвуковой физиотерапии с помощью заявляемого устройства объясняется тем, что используемый в нем низкоинтенсивный режим импульсного воздействия высокочастотным ультразвуковым полем, соответствующим биологически значимым для микроструктур частотам, обеспечивает возможность резонансного воздействия на метаболические процессы, а подбор гармоничной для организма звукозаписи, формирующей модулирующий импульсный сигнал, положительно влияет на динамику этих процессов, усиливая терапевтический эффект.
Формула изобретения
Физиотерапевтическое устройство, содержащее воздействующий ультразвуковой элемент, генератор несущей частоты, блок воспроизведения фонограммы, амплитудно-частотный преобразователь и импульсный модулятор, отличающееся тем, что выход импульсного модулятора соединен с воздействующим ультразвуковым элементом через дополнительно введенный аттенюатор, понижающий уровень мощности излучения воздействующего ультразвукового элемента до единиц и долей мкВт, а генератор несущей частоты выполнен высокочастотным в диапазоне от сотен кГц до десятков МГц.
РИСУНКИ
|
|