|
|
(21), (22) Заявка: 2004119953/09, 03.10.2003
(24) Дата начала отсчета срока действия патента:
03.10.2003
(30) Конвенционный приоритет:
10.10.2002 US 10/268,824
(43) Дата публикации заявки: 27.03.2005
(46) Опубликовано: 27.01.2007
(56) Список документов, цитированных в отчете о поиске:
RU 2160975 C2, 20.12.2000. RU 2153771 C2, 27.07.2000. US 2001/0055328 A1, 27.12.2001. US 2002/0107017 A1, 08.08.2002. WO 00/33593 A1, 08.06.2000. WO 97/09833 A1, 13.03.1997.
(85) Дата перевода заявки PCT на национальную фазу:
30.06.2004
(86) Заявка PCT:
US 03/31295 (03.10.2003)
(87) Публикация PCT:
WO 2004/034623 (22.04.2004)
Адрес для переписки:
129010, Москва, ул. Б. Спасская, 25, стр.3, ООО “Юридическая фирма Городисский и Партнеры”, пат.пов. Ю.Д.Кузнецову, рег.№ 595
|
(72) Автор(ы):
АЕРРАБОТУ Навин (US)
(73) Патентообладатель(и):
МОТОРОЛА, ИНК. (US)
|
(54) ПРЕДОСТАВЛЕНИЕ И СИНХРОНИЗАЦИЯ СПИСКА ПРЕДПОЧТИТЕЛЬНОГО РОУМИНГА И ИНДИКАТОРА РОУМИНГА
(57) Реферат:
Изобретение относится к способу предоставления и синхронизации в устройстве беспроводной связи отдельных наборов данных, созданных в разное время. Достигаемый технический результат – возможность синхронизации баз данных списка предпочтительного роуминга на основании индикатора роуминга. Согласно способу, когда устройство (102) беспроводной связи покидает первую область (104) и входит во вторую область (108), оно получает информацию (204) нового списка предпочтительного роуминга. При этом новый список может быть не синхронизирован с хранимой в устройстве беспроводной связи таблицей расширения функциональных возможностей. На основании информации, включенной в новый список предпочтительного роуминга, принимают новую, соответствующую таблицу (214) расширения функциональных возможностей. Данная таблица синхронизирована с новым списком предпочтительного роуминга. 3 н. и 4 з.п. ф-лы, 4 ил.
Область техники, к которой относится изобретение
Настоящее изобретение относится, в общем, к способу предоставления и синхронизации отдельных наборов данных. Более конкретно, настоящее изобретение относится к способу синхронизации одного набора данных с другим набором на основании параметра данных в устройстве беспроводной связи.
Уровень техники
Известный сотовый телефон или мобильный терминал использует множественный доступ с кодовым разделением каналов (МДКР, CDMA) с таблицей, называемой списком предпочтительного роуминга (СПР, PRL). На основании информации, содержащейся в СПР, такой как идентификация системы (ИС, SID) и идентификация сети (ИСТ, NID), мобильный терминал определяет наиболее подходящую сеть для своей регистрации. В зависимости от доступности систем и сетей в окружающей среде, в которой находится мобильный терминал, он может принять новый СПР, подходящий для текущей окружающей среды, через эфир для замены существующего СПР. В настоящее время мобильный терминал поддерживает три типа индикаторов роуминга, связанных с СПР, которые способствуют оповещению пользователя о статусе роуминга мобильного терминала в текущей окружающей среде. Например, первый тип индикаторов может указывать, что мобильный терминал находится в местной сети, то есть, что мобильный терминал не находится в режиме роуминга, при выключенном свете индикатора роуминга, второй тип индикаторов может указывать, что мобильный терминал находится в сети предпочтительного роуминга, при включенном свете индикатора роуминга, и третий тип индикаторов может указывать, что мобильный терминал находится в сети непредпочтительного роуминга, при мерцающем свете индикатора роуминга. Как определено в разделе 8.1 параграфа 58b Бюро стандартизации электросвязи одноименного сектора Международного союза электросвязи, которым руководствуется Ассоциация предприятий связи (США)/Ассоциация электронной промышленности (США) (TIA/EIA TSB), могут быть предусмотрены индикаторы улучшенного роуминга (ИУР, ERI), поддерживающие более трех типов индикаторов в мобильном терминале для улучшения состояния роуминга, передаваемого пользователю. Однако, когда мобильный терминал организует роуминг и его СПР заменяют на новый и отличающийся СПР, ИУР может оказаться не правильно связанным с новым СПР.
Следовательно, имеется потребность в разработке способа синхронизации двух различных наборов данных, которые получает устройство беспроводной связи в отдельных случаях в устройстве беспроводной связи.
Краткое описание чертежей
Фиг.1 – приведенная в качестве примера среда, в которой может быть инициирован способ настоящего изобретения.
Фиг.2 – приведенная в качестве примера блок-схема первого варианта осуществления настоящего изобретения в устройстве беспроводной связи.
Фиг.3 – приведенная в качестве примера блок-схема второго варианта осуществления настоящего изобретения в устройстве беспроводной связи.
Фиг.4 – приведенная в качестве примера блок-схема третьего варианта осуществления настоящего изобретения в сети.
Сущность изобретения
Настоящее изобретение, в общем, относится к способу синхронизации двух наборов данных, которые приняты в двух отдельных случаях, в устройстве беспроводной связи.
В некоторых применениях первый набор данных, например, список предпочтительного роуминга (СПР) или расширенный список предпочтительного роуминга (РСПР) хранят в устройстве беспроводной связи, а второй набор данных, например, индикаторы улучшенного роуминга (ИУР), связанный или синхронизированный с первым набором данных, также хранят в устройстве беспроводной связи.
Когда устройство беспроводной связи проводит роуминг из одной окружающей среды в следующую окружающую среду, устройство беспроводной связи может принять новый СПР, который может оказаться не синхронизированным с текущим ИУР, уже хранящимся в устройстве, в зависимости от доступности систем и сетей в новой окружающей среде. Согласно одному аспекту изобретения устройство беспроводной связи принимает ИУР, который синхронизирован с новым СПР, на основании параметра нового СПР.
Фиг.1 является приведенной в качестве примера среды, в которой могут быть реализованы некоторые аспекты настоящего изобретения. Когда устройство 102 беспроводной связи, размещенное в первой области 104, которое работает в первой сети 106, обслуживаемой оператором связи А, покидает первую область и входит во вторую область 108, может оказаться необходимым для беспроводного командного устройства зарегистрироваться и работать во второй сети 110, обслуживаемой другим оператором связи, то есть оператором связи В.
Местный оператор связи устройства беспроводной связи может иметь различные контракты с каждым из операторов связи А и В, которые могут неблагоприятно повлиять на тариф по обслуживанию устройства беспроводной связи, например, когда устройство беспроводной связи находится в режиме роуминга. Чтобы помочь определить статус устройства беспроводной связи в сети, устройство беспроводной связи может принять список предпочтительного роуминга. В других применениях мобильное устройство может принять списки или наборы данных, отличных от списка предпочтительного роуминга.
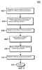
На Фиг.2 приведена в качестве примера блок-схема первого варианта осуществления настоящего изобретения в устройстве беспроводной связи. Этот процесс инициируется в блоке 202, когда портативное устройство беспроводной связи, предпочтительно портативный радиотелефон, покидает первую область и входит во вторую область. После вхождения во вторую область устройство беспроводной связи принимает информацию списка предпочтительного роуминга, такую, как, например, но не ограничиваясь ею, список предпочтительного роуминга (СПР) или расширенный список предпочтительного роуминга (РСПР) в блоке 204. Затем в блоке 206 устройство беспроводной связи определяет, содержит ли принятая информация списка предпочтительного роуминга информацию, относящуюся к таблице расширения функциональных возможностей, такой, как, например, но не ограничиваясь ею, информация, относящаяся к индикатору роуминга и индикатору предпочтительного роуминга, которые могут расширить функциональные возможности принятой информации списка предпочтительного роуминга. Если принятая информация списка предпочтительного роуминга не содержит какой-либо ссылки на таблицу расширения функциональных возможностей, то в блоке 208 может быть удалена любая таблица расширения функциональных возможностей, которая там ранее хранилась, и беспроводная связь возобновляет свою нормальную работу в блоке 210. Если принятая информация списка предпочтительного роуминга содержит ссылку на таблицу расширения функциональных возможностей, то устройство беспроводной связи запрашивает информацию таблицы расширения функциональных возможностей в блоке 212, и в ответ на запрос устройство беспроводной связи принимает информацию таблицы расширения функциональных возможностей, которая синхронизирована с принятой информацией списка предпочтительного роуминга в блоке 214. Затем устройство беспроводной связи обновляет хранимую информацию таблицы расширения функциональных возможностей в блоке 216, завершает процесс в блоке 210 и возобновляет свою нормальную работу. После блока 216 третья база данных, такая как, но не ограничиваясь ею, таблица приглашения вызова, также дополняет, по меньшей мере, один из перечня список предпочтительного роуминга и таблицу расширения функциональных возможностей, и эта третья база данных может быть принята на основании ссылки, включенной в информацию списка предпочтительного роуминга или информацию таблицы расширения функциональных возможностей. Как вариант, таблица приглашения вызова может быть включена в список предпочтительного роуминга или таблицу расширения функциональных возможностей.
На Фиг.3 приведена блок-схема другого аспекта изобретения в устройстве беспроводной связи. Как показано в предыдущем примере по Фиг.2, этот процесс инициируют, когда устройство беспроводной связи покидает первую область и входит во вторую область в блоке 302. После вхождения во вторую область устройство беспроводной связи принимает информацию таблицы расширения функциональных возможностей в блоке 304. На основании принятой информации таблицы расширения функциональных возможностей устройство беспроводной связи запрашивает прием соответствующей информации списка предпочтительного роуминга в блоке 306. Затем устройство беспроводной связи принимает соответствующую информацию списка предпочтительного роуминга, которая синхронизирована с принятой информацией таблицы расширения функциональных возможностей в блоке 308, завершает процесс в блоке 310 и возобновляет свою нормальную работу.
В обоих примерах по Фиг.2 и Фиг.3 синхронизация между информацией списка предпочтительного роуминга и информацией таблицы расширения функциональных возможностей может быть достигнута поддержкой списка совместимых версий или списка совместимых пар в сети, из которой принимает информацию устройство беспроводной связи.
На Фиг.4 приведена в качестве примера блок-схема третьего варианта осуществления настоящего изобретения в сети. Как показано в блоке 402, сеть поддерживает множество списков предпочтительного роуминга и таблицу индикатора роуминга, которые могут периодически обновляться. Сеть также поддерживает перечисление множества совместимых пар из списков предпочтительного роуминга и таблиц индикатора роуминга в блоке 404. Например, версия 1 списка предпочтительного роуминга может быть совместимой с версией 3 таблицы индикатора роуминга, но не с версией 2 таблицы индикатора роуминга, а версия 2 списка предпочтительного роуминга может быть лишь совместима с версией 5 таблицы индикатора роуминга. Когда сеть обнаруживает, что устройство беспроводной связи покидает первую область и входит во вторую область, сеть передает один из списков предпочтительного роуминга, имеющий номер версии множества списков предпочтительного роуминга, поддерживаемых в сети в блоке 406. Затем сеть принимает номер версии и запрашивает соответствующую таблицу индикатора роуминга в блоке 408. Кроме этого, сеть может принять возможности и статус устройства беспроводной связи, чтобы избежать передачи таблицы индикатора роуминга, которая совместима со списком предпочтительного роуминга, но не с устройством беспроводной связи. На основании принятого номера версии сеть выбирает соответствующую таблицу индикатора роуминга, которая синхронизирована со списком предпочтительного роуминга, имеющим номер версии в блоке 410. Затем сеть передает выбранную таблицу индикатора роуминга в блоке 412 и завершает процесс в блоке 414.
Хотя были проиллюстрированы и описаны предпочтительные варианты осуществления изобретения, должно быть понятно, что изобретение ими не ограничивается. Специалистам в данной области техники будут очевидны многочисленные модификации, изменения, варианты, замены и эквиваленты без отступления от сущности и объема настоящего изобретения, определяемых прилагаемой формулой изобретения.
Формула изобретения
1. Способ приема информации таблицы расширения функциональных возможностей, соответствующей информации списка предпочтительного роуминга, в устройстве беспроводной связи, отличающийся тем, что
принимают информацию списка предпочтительного роуминга,
определяют, включает ли информация списка предпочтительного роуминга информацию ссылки на таблицу расширения функциональных возможностей, и
запрашивают информацию таблицы расширения функциональных возможностей, если информация списка предпочтительного роуминга включает в себя информацию ссылки на таблицу расширения функциональных возможностей, и
принимают информацию таблицы расширения функциональных возможностей в ответ на запрос, причем принимаемая информация таблицы расширения функциональных возможностей соответствует информации списка предпочтительного роуминга.
2. Способ по п.1, отличающийся тем, что обновляют любую информацию таблицы расширения функциональных возможностей, хранимую ранее в устройстве беспроводной связи, информацией таблицы расширения функциональных возможностей, принятой в ответ на запрос.
3. Способ по п.1, отличающийся тем, что удаляют любую ранее хранимую информацию таблицы расширения функциональных возможностей в устройстве беспроводной связи, если информация списка предпочтительного роуминга не включает в себя информацию ссылки на таблицу расширения функциональных возможностей.
4. Способ предоставления информации таблицы расширения функциональных возможностей и соответствующей информации списка предпочтительного роуминга для устройства беспроводной связи в сети беспроводной связи, отличающийся тем, что
поддерживают базу данных, коррелирующую совместимые версии информации таблицы расширения функциональных возможностей устройства беспроводной связи и соответствующей информации списка предпочтительного роуминга устройства беспроводной связи, включают ссылки на информацию таблицы расширение функциональных возможностей в информацию списка предпочтительного роуминга,
передают информацию таблицы расширения функциональных возможностей в устройство беспроводной связи и
передают соответствующую информацию списка предпочтительного роуминга в устройство беспроводной связи.
5. Способ по п.4, отличающийся тем, что передают информацию таблицы расширения функциональных возможностей в устройство беспроводной связи в ответ на запрос от устройства беспроводной связи после передачи соответствующей информации списка предпочтительного роуминга.
6. Способ по п.4, отличающийся тем, что передают информацию списка предпочтительного роуминга в устройство беспроводной связи в ответ на запрос от устройства беспроводной связи после передачи соответствующей информации таблицы расширения функциональных возможностей.
7. Способ приема таблицы индикатора роуминга, соответствующей списку предпочтительного роуминга, в радиотелефоне, причем список предпочтительного роуминга имеет поле индикатора роуминга и номер версии списка, отличающийся тем, что
принимают список предпочтительного роуминга,
определяют, отвечает ли поле индикатора роуминга, хранящееся в радиотелефоне, состоянию, заданному принятым списком предпочтительного роуминга,
передают номер версии списка и запрос на прием таблицы индикатора роуминга, соответствующей номеру версии списка, если поле индикатора роуминга, хранящееся в радиотелефоне, отвечает упомянутому состоянию, и
принимают таблицу индикатора роуминга, соответствующую номеру версии списка, причем принимаемая таблица индикатора роуминга соответствует списку предпочтительного роуминга.
РИСУНКИ
|
|