|
|
(21), (22) Заявка: 2003128989/09, 23.01.2002
(24) Дата начала отсчета срока действия патента:
23.01.2002
(30) Конвенционный приоритет:
28.02.2001 US 09/796,902
(43) Дата публикации заявки: 10.03.2005
(46) Опубликовано: 27.01.2007
(56) Список документов, цитированных в отчете о поиске:
ЕР 0937992 А1, 25.08.1999. RU 2158437 C1, 27.10.2000. US 5991827 A, 23.11.1999. RU 97119657 A, 27.10.1999. SU 111062 А1, 01.01.1957. SU 985338 А1, 30.12.1982. SU 372596 А1, 01.01.1973. SU 997179 А1,15.02.1983.
(85) Дата перевода заявки PCT на национальную фазу:
29.09.2003
(86) Заявка PCT:
US 02/01810 (23.01.2002)
(87) Публикация PCT:
WO 02/071165 (12.09.2002)
Адрес для переписки:
129010, Москва, ул. Б. Спасская, 25, стр.3, ООО “Юридическая фирма Городисский и Партнеры”, пат.пов. Ю.Д.Кузнецову, рег.№ 595
|
(72) Автор(ы):
ВАНДЕРАХ Ричард Дж. (US), АДАМС Пол Р. (US), ВУЛЛАМС Дэвид Э. (US), МИЛЛИКЕН Джон Б. (US)
(73) Патентообладатель(и):
ФИШЕР КОНТРОЛЗ ИНТЕРНЭШНЛ ЛЛС (US)
|
(54) СИСТЕМА И СПОСОБ РАБОТЫ РЕГУЛЯТОРА С ПОНИЖЕННЫМ ЭНЕРГОПОТРЕБЛЕНИЕМ
(57) Реферат:
Изобретение относится к регулятору давления и, в частности, к системе и способу работы регулятора с пониженным энергопотреблением, обеспечивающего избирательное включение и отключение отдельных компонентов регулятора с целью снижения энергопотребления. Техническим результатом изобретения является увеличение времени эксплуатации регулятора давления за счет снижения его энергопотребления. Контроллер и каждый отдельный датчик активируются, когда необходимо собирать сенсорные данные в течение периода выборки, что снижает величину мощности, потребляемой системой регулятора давления. Дополнительные меры по экономии энергии реализуются путем использования датчика батареи для контроля емкости батареи регулятора давления и путем перевода регулятора давления в режимы работы с пониженным энергопотреблением по мере снижения емкости батареи. 5 н. и 42 з.п. ф-лы, 19 ил.
Область применения изобретения
Настоящее изобретение, в целом, относится к регулятору расхода и, в частности, к системе и способу работы регулятора с пониженным энергопотреблением, обеспечивающего избирательное включение и отключение отдельных компонентов регулятора с целью снижения энергопотребления.
Предпосылки изобретения
При управлении текучей средой в промышленных процессах, например в системах нефте- и газопроводов, химических процессах и т.д., часто требуется обеспечить снижение и регулировку давления текучей среды. Для этого обычно используют регуляторы, обеспечивающие регулируемое ограничение расхода через регулятор. Задача регулятора в данной области применения может состоять в управлении расходом или другими параметрами процесса, но ограничение, по своей природе, включает в себя снижение давления в качестве побочного продукта своей функции управления расходом. В качестве конкретного примера применения регулятора можно указать распределение и транспортировку природного газа. Распределительная система для природного газа обычно включает в себя сеть трубопроводов, проложенных от месторождения природного газа к одному или нескольким потребителям. Для транспортировки больших объемов газа осуществляют сжатие газа путем повышения давления. При поступлении газа в газораспределительную систему и, в конце концов, к потребителям давление газа снижают на редукционных станциях. Для снижения давления газа на редукционных станциях обычно используют регуляторы. Важным требованием к распределительным системам для природного газа является их способность снабжать потребителей достаточными объемами газа. Пропускная способность этой системы обычно определяется давлением в системе, размером трубопровода и регуляторами, и для оценки пропускной способности системы часто используют имитационную модель. Для определения точности модели системы используют данные расхода в различных входных точках, точках снижения давления и выходных точках. Точки снижения давления оказывают значительное влияние на пропускную способность газораспределительной системы и потому важно, чтобы модель системы точно имитировала точки снижения давления. Однако точки снижения давления находятся внутри распределительной системы и потому не считаются точками передачи ответственности (т.е. точками, в которых управление расходом газа переходит от распределительной системы к потребителю). В результате, в точках снижения давления расход обычно не измеряют. Кроме того, поскольку точки снижения давления не являются точками передачи ответственности, к ним не предъявляют повышенных требований относительно точности. Подобные проблемы, связанные с измерением расхода, описанные выше в отношении распределения природного газа, возникают и в других областях применения регуляторов (т.е. в промышленных процессах, химических процессах и т.д.).
Кроме того, износ регуляторов в ходе эксплуатации приводит к их выходу из строя, что снижает возможность управления давлением на трубопроводе. В результате повреждения регулятора может происходить утечка текучей среды, что, в свою очередь, приводит к увеличению потерь текучей среды и, возможно, к возникновению опасной ситуации. Хотя поврежденные регуляторы подлежат ремонту или замене, не всегда можно своевременно обнаружить поломку регулятора и определить, какой именно регулятор вышел из строя. В обычной распределительной системе для природного газа, где трубопроводы могут иметь протяженность в несколько миль, обнаружение неисправности и определение, какой регулятор вышел из строя, представляет большую трудность. Для регуляторов, известных из уровня техники, характерен режим работы, при котором все или большинство компонентов регулятора постоянно включены. В тех случаях, когда источником питания регулятора, согласно уровню техники, является батарея, в ходе эксплуатации таких регуляторов часто имеет место необоснованный расход энергетических ресурсов, что снижает кпд регулятора. Кроме того, из-за снижения емкости батареи регулятора вследствие продолжительного использования или, возможно, в результате неправильной работы, продолжение эксплуатации регулятора, согласно уровню техники, все или большинство компонентов которого постоянно включены, сокращает время эксплуатации такого регулятора, согласно уровню техники.
Сущность изобретения
Согласно одному аспекту изобретения обеспечивается способ сбора сенсорной информации в системе регулятора давления, содержащей контроллер и совокупность датчиков, при этом контроллер выполнен с возможностью сбора информации от датчиков.
Способ включает этапы, на которых переводят контроллер в первый режим и обеспечивают первую команду контроллера для активации выбранного датчика из совокупности датчиков. Контроллер переводят во второй режим для работы в течение первого предварительно заданного промежутка времени, причем во втором режиме контроллер потребляет меньшее количество мощности, чем во время функционирования в первом режиме. По истечении первого предварительно заданного промежутка времени контроллер снова переводят в первый режим. Обеспечивают вторую команду контроллера для сбора сенсорной информации от выбранного датчика.
В соответствии с альтернативным аспектом изобретение предусматривает способ сбора сенсорной информации в системе регулятора давления, содержащей контроллер и совокупность датчиков, контроллер при этом выполнен с возможностью сбора сенсорной информации от каждого из совокупности датчиков в течение периода выборки. Способ содержит этапы, на которых активируют первый выбранный датчик из совокупности датчиков, собирают сенсорную информацию от первого выбранного датчика, после чего деактивируют первый выбранный датчик. Затем активируют второй выбранный датчик из совокупности датчиков. Собирают сенсорные данные от второго выбранного датчика, после чего деактивируют второй выбранный датчик.
В соответствии с еще одним аспектом изобретение предусматривает регулятор давления для управления расходом в трубопроводе, причем регулятор давления получает питание от батареи. Регулятор давления содержит датчик батареи, блок памяти и контроллер. Датчик батареи способен воспринимать рабочий параметр батареи и генерировать сигнал рабочего параметра. Блок памяти осуществляет хранение порогового значения емкости батареи и генерирование сигнала пороговой емкости. Контроллер управляет энергопотреблением регулятора давления. В частности, контроллер способен принимать сигнал рабочего параметра и сигнал пороговой емкости и формировать управляющий сигнал, в соответствии с которым регулятор давления работает в, по меньшей мере, одном из совокупности режимов работы.
Краткое описание чертежей
Признаки данного изобретения, являющиеся новыми признаками, подробно изложены в формуле изобретения. Для лучшего понимания изобретения ниже приведено описание, снабженное ссылками на прилагаемые чертежи, где на нескольких фигурах подобные элементы обозначены подобными позициями.
На фиг.1 представлена схема регулятора с расходомерным устройством в соответствии с настоящим изобретением.
На фиг.2 представлена схема дополнительного варианта осуществления регулятора, содержащего расходомерное устройство.
На фиг.3 представлен трехмерный вид расходомерного устройства регулятора.
На фиг.4 представлен вид сбоку в поперечном сечении расходомерного устройства регулятора в соответствии с принципами настоящего изобретения.
На фиг.5 представлена блок-схема фрагмента процедуры обработки оповещения, относящегося к ограничениям, устанавливаемым пользователем.
На фиг.6 представлена блок-схема подпроцедуры обработки логических сигналов оповещения.
На фиг.7А-7Е представлены блок-схемы отдельных фрагментов подпроцедуры обработки логических сигналов оповещения.
На фиг.8 представлена блок-схема электрической схемы с пониженным энергопотреблением регулятора расхода газа.
На фиг.9 представлена блок-схема работы электрической схемы с пониженным энергопотреблением в целом.
На фиг.10 представлена блок-схема процесса инициализации, реализуемого электрической схемой с пониженным энергопотреблением.
На фиг.11 представлена блок-схема, иллюстрирующая пример последовательности выборки, предназначенной для экономии мощности батареи, которая реализуется электрической схемой.
На фиг.12 представлена блок-схема с пониженным энергопотреблением, иллюстрирующая способ определения режима работы регулятора расхода газа.
На фиг.13 представлена логическая схема способа перевода регулятора расхода газа в первый энергосберегающий режим.
На фиг.14 представлена схема способа перевода регулятора расхода газа во второй энергосберегающий режим.
На фиг.15 представлена логическая схема, иллюстрирующая способ перевода регулятора расхода газа в охранный режим.
Подробное описание предпочтительных вариантов осуществления изобретения
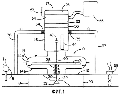
На фиг.1 показан предпочтительный вариант осуществления регулятора давления текучей среды, например регулятора 10 давления газа, в соответствии с изобретением. Показанный регулятор 10 давления газа содержит устройство измерения расхода газа, которое будет описано ниже, в котором измеренные значения давления на входе, давления на выходе и пропускного отверстия используются для расчета расхода и другой информации. Следует понимать, что в соответствии с принципами изобретения можно обеспечить регулятор давления жидкости, и показанный регулятор давления газа является всего лишь одним примером регулятора давления текучей среды, согласно изобретению.
Регулятор, показанный на фиг.1, содержит корпус 12 регулятора, кожух 14 мембраны и верхний кожух 16. Внутри корпуса 12 регулятора предусмотрены входное отверстие 18 для подсоединения к впускному трубопроводу и выходное отверстие 20 для подсоединения к выпускному трубопроводу. Пропускное отверстие 22 внутри корпуса 12 регулятора обеспечивает связь между входным отверстием 18 и выходным отверстием 20. Внутри кожуха 14 мембраны установлена мембрана 26, которая делит кожух 14 на верхний и нижний участки 14а и 14b. Для смещения мембраны 26 вверх в нижнем участке 14b кожуха мембраны предусмотрена нажимная пружина 28, прикрепленная к центру мембраны 26.
К мембране 26 прикреплен шток 30, перемещающийся вместе с ней. К нижнему концу штока 30 прикреплен дросселирующий элемент, например тарелка 32 клапана, расположенный под пропускным отверстием 22. Размер тарелки 32 клапана подобран так, чтобы она могла полностью перекрывать пропускное отверстие 22 и, таким образом, изолировать входное отверстие 18 от выходного отверстия 20. Очевидно, для закрытия пропускного отверстия 22 нажимная пружина 28 должна сместить тарелку 32 клапана вверх. Тарелка 32 клапана выполнена с переменным поперечным сечением, благодаря чему при перемещении тарелки 32 клапана вниз площадь просвета (зазора) пропускного отверстия 22 увеличивается постепенно. Таким образом, площадь просвета пропускного отверстия 22 непосредственно связана с положением тарелки 32 клапана.
Для перемещения тарелки 32 клапана между закрытым и открытым положениями регулируют давление газа в верхней мембранной камере 14а. Давление в верхнем участке 14а кожуха можно обеспечивать разными способами. В данном варианте осуществления давление в верхнем участке 14а регулируется нагружающим вспомогательным механизмом (не показан). Однако не выходя за рамки объема настоящего изобретения, можно предусмотреть тип регулятора 10, в котором используется устройство управления другого типа, например разгружающий вспомогательный механизм, или регулятор 10 может быть автоматическим или нагружаемым давлением.
Альтернативный способ управления давлением газа в верхнем участке 14а кожуха мембраны предусматривает использование первой трубки, соединяющий впускной трубопровод с верхним участком 14а кожуха мембраны, снабженной первым электромагнитным клапаном, который регулирует расход газа через нее. Предусмотрена также вторая труба, соединяющая верхний участок 14а кожуха мембраны с выпускным трубопроводом, внутри которой находится второй электромагнитный клапан, регулирующий расход через нее. Первый и второй электромагнитные клапаны работают под управлением подключенного к ним ПК. Для повышения давления в верхнем участке 14а кожуха мембраны открывают первый электромагнитный клапан, чтобы подать давление на входе в верхний участок и, таким образом, сместить мембрану 26 вниз для открытия пропускного отверстия 22. Газ можно выпускать через второй электромагнитный клапан для снижения давления в верхнем участке 14а и осуществлять поднятие мембраны 26, тем самым закрывая пропускное отверстие 22. Вне зависимости от того, каким образом обеспечивается и регулируется давление, очевидно, что при повышении давления мембрана 26 вместе с прикрепленной к ней тарелкой 32 клапана перемещается вниз, открывая пропускное отверстие 22, тогда как снижение давления приводит к закрытию пропускного отверстия 22. Эта конструкция приведена исключительно для примера и не призвана ограничивать объем настоящего изобретения, поскольку вместо нее можно использовать другие конструкции, известные из уровня техники.
Согласно некоторым аспектам настоящего изобретения, для измерения уровней давления Р1 и Р2 на входе и на выходе, до и после дросселирующего элемента предусмотрены датчики давления. Согласно фиг.1, первый и второй датчики давления 34, 35 прикреплены к верхнему кожуху 16. От первого датчика давления 34 отходит трубка 36, врезанная в трубопровод, подключенный к входному отверстию 18 регулятора. От второго датчика давления 35 отходит еще одна трубка 37, врезанная в трубопровод, подключенный к выходному отверстию 20 регулятора. Соответственно, хотя первый и второй датчики давления 34, 35 10 смонтированы на верхнем кожухе 16, трубки 36, 37 обеспечивают давление газа на входе и выходе, соответственно, на первом и втором датчиках давления 34, 35. Альтернативно, первый и второй датчики давления 34, 35 могут располагаться непосредственно во впускном и выпускном трубопроводах, а провода от датчиков давления могут идти в верхний кожух 16. Для обеспечения температурной коррекции, при необходимости, во впускном трубопроводе размещают датчик 48 температуры рабочей среды, который измеряет рабочую температуру.
В верхнем кожухе 16 находится также датчик для определения положения тарелки клапана. Согласно показанному варианту осуществления, шток 30 прикреплен к тарелке 32 клапана и соединен с мембраной 26. Индикатор хода 40, который, предпочтительно, является продолжением штока 30, проходит от мембраны в верхний кожух 16, благодаря чему положение индикатора хода 40 соответствует положению тарелки 32 клапана. Датчик содержит механизм восприятия перемещения индикатора, предпочтительно, датчик Холла. Датчик Холла содержит магнит Холла 42, прикрепленный к верхнему концу индикатора хода 40. Внутри верхнего кожуха 16 расположен магнитный датчик 44, воспринимающий положение магнита Холла 42. Определив положение магнита 42, можно определить положение тарелки 32 клапана, а следовательно, площадь просвета пропускного отверстия 22. Для обеспечения визуальной индикации перемещения тарелки клапана с индикатором хода 40 может быть связан второй индикатор хода (не показан). Второй индикатор хода проходит от индикатора хода 40 вверх через верхний кожух 16 и выходит над верхней поверхностью верхнего кожуха 16.
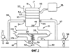
Альтернативно, для измерения перемещения тарелки 32 клапана можно использовать радарный приемопередатчик (не показан), расположенный над индикатором хода 40 в верхнем кожухе 16. Радарный приемопередатчик регистрирует положение индикатора хода 40 и передает сигнал, характеризующий положение индикатора хода. Очевидно, что положение тарелки 32 клапана можно определять разными способами, помимо использования описанных выше магнита 42 и датчика 44. Например, можно предусмотреть лазерный датчик либо в верхнем кожухе 16 для измерения положения индикатора хода 40, либо в кожухе 14 мембраны для непосредственного измерения положения участка мембраны 26. В последнем варианте размещения лазерного датчика индикатор хода 40 не требуется. Кроме того, для определения положения тарелки клапана можно использовать ультразвуковой датчик. На фиг.2 представлен альтернативный вариант осуществления, в которой для определения положения тарелки клапана измеряют нагружающее давление в верхнем участке 14а кожуха мембраны. Очевидно, что положение тарелки 32 клапана изменяется в зависимости от давления в верхнем участке 14а кожуха клапана. В этом варианте осуществления для измерения давления в верхнем участке 14а кожуха мембраны, в верхнем кожухе 16 предусмотрен датчик 46 нагружающего давления. Измеренное нагружающее давление можно использовать для определения положения тарелки клапана. Возвращаясь к варианту осуществления, представленному на фиг.1, заметим, что выходные сигналы первого и второго датчиков давления 34, 35, а также датчика хода 44 поступают на электронный блок 50 расходомера. Электронный блок 50 расходомера может быть выполнен как составная часть регулятора, например в верхнем кожухе 16, как показано на фиг.1, или может размещаться отдельно. Расход через пропускное отверстие регулятора 10 определяют на основании давления на входе, давления на выходе и положения тарелки клапана. В случае подкритического расхода газа, для расчета расхода используют следующий алгоритм:
F=SQRT{{K SUB 1}OVER{G*T}}*K
sub 2*Y*P sub 1*sin К sub 3
SQRT{{P sub 1 – P sub 2}OVER{P sub 2}}, где
F – расход,
K1 – постоянная абсолютной температуры,
G – удельная масса текучей среды,
Т – абсолютная температура текучей среды,
К2 – постоянная положения штока,
Y – положение штока,
P1 – абсолютное давление на входе,
К3 – постоянная формы балансира и
P2 – абсолютное давление на выходе.
Постоянные положения штока и формы балансира К2 и К3 определяются конкретными размером и типом регулятора и, главным образом, зависят от конкретных формы и размера балансира. Специалистам в данной области очевидно, что произведение К2 и Y может быть эквивалентно традиционному коэффициенту аппертирования расхода.
Вышеприведенный алгоритм предназначен для расчета подкритического (т.е. при условии P1-P2<0,5P1) расхода газа через регуляторы клапанного типа с линейным металлическим балансиром. Для критических расходов газа используется модифицированный расчет, в котором отсутствует функция синуса. Для других типов регуляторов, например, с нелинейным металлическим балансиром и регуляторов эластомерного типа используется аналогичный алгоритм, однако постоянная К2 положения штока становится функцией, связанной с перепадом давления Р (т.е. разностью давлений P1, P2 на входе и выходе) и/или положения штока клапана, что хорошо известно из уровня техники. Для расхода жидкости уравнение приобретает вид:
F=SQRT{{K SUB 1}OVER{G*T}}*K sub 2*Y*
SQRT{P sub 1 – P sub 2},
где
F – расход,
K1 – постоянная абсолютной температуры,
G – удельная масса текучей среды,
Т – абсолютная температура текучей среды,
К2 – постоянная положения штока,
Y – положение штока,
P1 – абсолютное давление на входе,
P2 – абсолютное давление на выходе.
Аналогичный расчет используется согласно варианту осуществления, представленному на фиг.2, в котором предусмотрено измерение нагружающего давления в верхнем участке 14а кожуха мембраны для определения перемещения тарелки клапана, за исключением того, что вместо постоянной К2 положения штока и положения Y штока используются постоянная К4 нагружающего давления и манометрическое нагружающее давление PL. Постоянная К4 нагружающего давления также зависит от конкретного приложения, и ее необходимо определять для каждого типа регулятора 10. Для нелинейных эластомерных дросселирующих элементов постоянная К4 нагружающего давления является функцией Р и PL.
В предпочтительном варианте осуществления, внутри верхнего кожуха 16 находится также блок 52 наблюдения локального расхода. Блок 52 наблюдения локального расхода содержит электронный счетчик расхода, выдающий информацию суммарного расхода. Блок 52 наблюдения локального расхода содержит также выходной порт, обеспечивающий доступ с помощью переносного устройства связи для получения суммарного расхода и обнуления счетчика расхода для дальнейшего использования. В предпочтительном в настоящее время варианте осуществления блок 52 наблюдения локального расхода содержит жидкокристаллический дисплей, вмонтированный в верхний кожух 16. Крышка 17, прикрепленная к верхней части верхнего кожуха 16, имеет прозрачное пластмассовое окно, позволяющее наблюдать жидкокристаллический дисплей.
Блок связи 54 передает данные расхода на вспомогательное устройство связи 55, например удаленный терминал (УТ), ПК или любое другое устройство, способное опрашивать органы управления регулятора. Блок связи 54 может содержать антенну 53 для передачи информации на удаленную систему считывания измерений (не показана). Предусмотрен блок питания 56 для подачи питания на расходомерное устройство. Блок питания 56 выполнен с возможностью выдачи регулируемого напряжения для всего устройства и может получать питание от известного из уровня техники источника, например солнечной батареи, аккумулятора и источников питания постоянного и переменного тока.
Очевидно, что электронный блок 50 расходомера, блок 52 наблюдения локального расхода, блок связи 54 и блок питания 56 могут быть обеспечены по отдельности, как показано на фиг.1, или могут быть обеспечены на одной главной электронной плате, расположенной внутри верхнего кожуха 16.
Расчетный расход через регулятор 10 можно быстро и легко калибровать с использованием отдельного расходомера 58. Расходомер 58, который может представлять собой измерительный прибор турбинного или другого типа, временно вставляют в выпускной трубопровод для измерения фактического расхода текучей среды. Расходомер 58 обеспечивает обратную связь со вспомогательным устройством связи 55 (УТ, ПК и т.д.) или непосредственно с главной электронной платой. Обратную связь можно использовать для генерации функции ошибок на основании наблюдаемых условий расхода, которую затем используют при расчете расхода на регуляторе 10, что обеспечивает более точные данные расхода.
На фиг.3 показан предпочтительный в настоящее время вариант осуществления расходомера регулятора и диагностического устройства, обозначенного в целом позицией 100. Согласно фиг.3, устройство 100 содержит цилиндрический корпус 101, первый конец 102 которого предназначен для подключения к регулятору (не показан). Как и в предыдущих вариантах осуществления, регулятор расположен в расходомерном канале для текучей среды, имеющем входную секцию и выходную секцию. Внутри цилиндрического корпуса 101 располагается индикатор хода 103 (фиг.4), который присоединен к мембране (не показана) в регуляторе. Согласно показанному варианту осуществления, для регистрации положения индикатора хода 103 используется датчик Холла. Участок 104 индикатора хода 103 выполнен из магнитного материала, имеющего полюсные наконечники. Элемент Холла 105 (фиг.4) расположен так, чтобы обнаруживать участок 104 из магнитного материала и генерировать сигнал положения, соответствующий положению индикатора хода 103.
К цилиндрическому корпусу 101 присоединен кожух 106, имеющий первый порт давления 107 и второй порт давления 108, вспомогательный порт давления 109 и вспомогательный порт 110 (фиг.3). В первый порт давления 107 вставлено средство 111 первого датчика давления, которое соединено трубкой (не показана) со входной секцией расходомерного канала. Во второй порт давления 108 вставлено средство 114 второго датчика давления, которое соединено трубкой (не показана) с выходной секцией расходомерного канала. Во вспомогательный порт давления 109 можно вставить средство 115 третьего датчика давления для измерения на третьей точке давления. Третий датчик давления 115 можно использовать для измерения давления в разных местах, в том числе в расходомерном канале или в регуляторе для определения хода плунжера, что более подробно описано выше в связи с предыдущим вариантом осуществления. В предпочтительном варианте осуществления предусмотрена четвертая точка давления 117 для измерения атмосферного давления. Для приема цифрового или аналогового сигнала, поступающего от другого устройства, например датчика температуры 48, показанного на фиг.1, предусмотрен вспомогательный порт 110. Кроме того, для соединения с внешним устройством предусмотрен порт ввода/вывода 112, что более подробно описано ниже.
Внутри кожуха 106 располагается несколько электронных плат 120а-е для управления различными операциями устройства 100 (фиг.4). В представленном варианте осуществления первая (или главная) электронная плата 120а может содержать интерфейс для первого, второго, третьего датчиков давления и датчиков атмосферного давления и разъем для датчика Холла 105. Вторая электронная плата (или плата связи) 120b содержит интерфейс для связи с внешними устройствами. Вторая электронная плата 120b может содержать разъем для проводной связи, например для платы модема, драйвера связи RS232 и модема CDPD. Дополнительно или альтернативно, можно предусмотреть приемопередатчик для беспроводной связи. Третья (или главная электронная плата 120с, предпочтительно, содержит процессор, блок памяти, генератор импульсов времени и драйверы связи для двух каналов связи. Процессор может содержать, помимо прочего, один или несколько вышеупомянутых алгоритмов, для расчета расхода, хотя в блоке памяти можно хранить выбранные параметры, например высокое и низкое давление на каждый день. Необязательная четвертая электронная плата 120d обеспечивает интерфейс для вспомогательного устройства ввода/вывода 55. В качестве примеров таких устройств ввода/вывода можно упомянуть детекторы утечки, детекторы метана, датчики температуры и датчики уровня. Предусмотрена также пятая плата 120е (плата коммутации), имеющая регулятор питания, рабочие разъемы (для подключения к устройствам ввода/вывода), источник бесперебойного питания и разъемы, в которые можно вставлять другие платы 120a-d. Хотя в показанном варианте осуществления предусмотрено пять плат 120а-е, очевидно, что, не выходя за рамки объема изобретения, можно использовать одну электронную плату, менее пяти электронных плат или более пяти электронных плат.
Очевидно, что связь между устройством 100 и внешним устройством можно осуществлять посредством ВЧ-модема, эфирнета или другой известной системы связи. Процессор позволяет внешним устройствам вводить в устройство 100 информацию, например нужные точки задания давления и условия оповещения и извлекать данные, хранящиеся в памяти. Извлеченные данные могут включать в себя журнал оповещения и сохраненные рабочие параметры. Например, извлеченная информация может включать в себя историю давлений на входе и выходе, периодически сохраняемых в блоке памяти, что позволяет устройству 100 обеспечивать функцию регистратора давлений. Согласно определенным аспектам настоящего изобретения, процессор включает в себя процедуру генерации сигналов оповещения. Первый фрагмент процедуры предусматривает сравнение измеренных параметров (т.е. давления на входе, давления на выходе и ход) с определенными задаваемыми пользователем пределами, что схематически проиллюстрировано на фиг.5. Кроме того, можно запускать одну или несколько логических подпроцедур, которые сравнивают, по меньшей мере, два измеренных параметра и генерируют сигнал оповещения на основании конкретной логической операции, примеры которой схематически показаны на фиг.6 и 7A-7D.
Обратившись сначала к сигналам оповещения об уровнях, укажем, что инициируется проверка 150 для определения наличия или отсутствия ограничений уровня, введенных пользователем. Сначала давление, ход, расход и параметры батареи сравниваются 151 с введенными пользователем пределами «высокий-высокий». Если какие-либо параметры превышают пределы «высокий-высокий», то считываются 152 дата и время и регистрируется 153 соответствующий сигнал оповещения «высокий-высокий». Затем измеренные параметры сравниваются 154 с введенными пользователем пределами «высокий». Если какие-либо параметры превышают пределы «высокий», то считываются 155 дата и время и регистрируется 156 соответствующий сигнал оповещения «высокий». Затем параметры сравниваются 157 со введенными пользователем пределами «низкий». Если какие-либо параметры меньше введенного пользователем предела «низкий», то считываются 158 дата и время и регистрируются 159 соответствующий сигнал оповещения «низкий». Наконец, параметры сравниваются 160 со введенными пользователем пределами «низкий-низкий». Если какие-либо параметры меньше предела «низкий-низкий», то считываются 161 дата и время и регистрируется 162 соответствующий сигнал оповещения «низкий-низкий».
Можно задавать дополнительные сигналы оповещения на основании расчетного расхода F. Например, пользователь может ввести пределы для мгновенного или накопленного расхода. Когда расчетный расход F превышает любой из этих пределов, запускается этап оповещения. Можно предусмотреть еще один сигнал оповещения на основании хода штока. Пользователь может ввести предел для накопленного расстояния хода штока и запускать оповещение поддержки, когда накопленный ход штока превысит этот предел. После проверки введенных пользователем сигналов оповещения можно запускать одну или несколько логических подпроцедур для определения наличия или отсутствия каких-либо условий логических сигналов оповещения. В предпочтительном варианте осуществления все логические подпроцедуры объединены в одну, объединенную логическую подпроцедуру, проиллюстрированную в общем виде на фиг.6. Согласно фиг.6, подпроцедура начинается с этапа 165 сбора всех данных давления и хода и расчета расхода через регулятор давления. Затем каждый из измеренных параметров сравнивается как с другими измеренными параметрами, так и с любыми заданными пользователем точками установки. Осуществляется контроль логических сигналов оповещения для давления на входе 166, давления на выходе 167, вспомогательных давлений 168, хода штока 169 и расхода 170. Можно также предусмотреть дополнительные логические сигналы оповещения для обратной связи от средства третьего датчика давления и вспомогательного устройства, подключенного к разъему 112 ввода/вывода. После получения относительных значений каждого из параметров осуществляется проверка логических сигналов оповещения, что более подробно описано ниже.
На фиг.7А схематически показана предпочтительная последовательность операций для определения логических сигналов оповещения на основании давления на входе (этап 166). Сначала подпроцедура проверяет на этапе 172, относится ли введенное значение к давлению на входе. Если введено значение, относящееся к давлению на входе, то подпроцедура определяет, должно ли измеренное давление на входе быть больше (этап 173), меньше (этап 174) введенного пользователем значения или равно ему (этап 175). Для каждого соотношения сравнения (т.е. этапов 173, 174 и 175) осуществляются последовательности подэтапов, проиллюстрированные на фиг.7В-7D.
Если сигнал оповещения требует, чтобы давление на входе было больше определенного значения, то подпроцедура сначала проверяет на этапе 176 конкретное значение давления на входе, введенное пользователем (фиг.7В). Если пользователь ввел значение давления на входе, то измеренное значение сравнивается на этапе 177 с введенным значением. Если измеренное значение больше введенного значения, то устанавливается на этапе 178 флаг «давление на входе больше, чем». Если никакое конкретное введенное пользователем значение не используется, то подпроцедура проверяет на этапе 179, нужно ли сравнивать давление на выходе с давлением на входе. Если да, то подпроцедура проверяет на этапе 180, что давление на входе больше давления на выходе. Если да, то устанавливается на этапе 181 флаг «давление на входе больше давления на выходе». Если давление на выходе не используется в качестве логического сигнала оповещения, то подпроцедура проверяет на этапе 182 значение логического сигнала оповещения на основании вспомогательного давления. Если вспомогательное давление используется в качестве логического сигнала оповещения, то подпроцедура проверяет на этапе 183, что давление на входе больше вспомогательного давления. Если да, то устанавливается на этапе 184 флаг «давление на входе больше вспомогательного давления».
Согласно фиг.7С и 7D, подпроцедура осуществляет аналогичные этапы для определения того, что давление на входе меньше значения логического сигнала оповещения или равно ему (этапы 185-202). Кроме того, осуществляются операции, идентичные показанным на фиг.7В-7D для выходного и вспомогательного давлений, чтобы определить, что они больше, меньше или равны конкретным значениям сигнала оповещения. Поскольку эти операции идентичны, то отдельные логические блок-схемы, иллюстрирующие эти этапы, не предоставлены.
На фиг.7Е представлена логическая блок-схема обработки логического сигнала оповещения на этапе 169 на основании хода (фиг.7А). Соответственно, подпроцедура сначала проверяет на этапе 203, что логическое значение хода не было введено. Если логическое значение хода было введено, то подпроцедура определяет на этапе 204, должно ли измеренное значение превышать логическое значение. Если логический оператор представляет собой предел «больше, чем», то подпроцедура проверяет на этапе 205, что измеренный ход больше введенного значения. Если да, то устанавливается на этапе 206 флаг «ход больше, чем». Если для хода не используется предел «больше, чем», то подпроцедура проверяет на этапе 207 предел «меньше, чем». Если предел «меньше, чем» обнаружен, то подпроцедура проверяет на этапе 208, что измеренный ход меньше введенного значения. Если да, то устанавливается на этапе 209 флаг «ход меньше, чем». Если значение «меньше, чем» не используется, то подпроцедура проверяет на этапе 211, что измеренный ход равен введенному значению. Если да, то устанавливается на этапе 212 флаг «ход равен». Аналогичную последовательность операций можно использовать для определения того, что расчетный расход больше, меньше или равен значению логического сигнала оповещения по расходу, которые вызываются на этапе 170, показанном на фиг.6.
На основании логических флагов, которые можно устанавливать, могут включаться определенные логические сигналы оповещения на основании сравнения двух измеренных параметров. Например, можно задать запуск сигнала оповещения о проблеме отключения, когда положение хода равно нулю, и давление на выходе возрастает (текущее давление на выходе больше ближайшего по времени ранее измеренного давления на выходе). При наличии соответствующих условий эксплуатации для установления соответствующих логических флагов, запускается сигнал оповещения о проблеме отключения, который может свидетельствовать об утечке текучей среды через регулятор давления, возможно, вследствие повреждения дросселирующего элемента. Другой логический сигнал оповещения может генерироваться, когда значение хода больше нуля, и сигнал давления на выходе уменьшается, что может свидетельствовать о поломке штока. Еще один логический сигнал оповещения может генерироваться, когда значение хода больше нуля, и сигнал давления на входе увеличивается, что может свидетельствовать о поломке штока или другой проблеме с регулятором. Еще один логический сигнал оповещения может запускаться, когда сигнал хода больше нуля, и сигнал давления на выходе больше введенного пользователем предела давления на выходе, что может свидетельствовать о проблеме со вспомогательным механизмом, управляющим регулятором. Можно вводить другие логические сигналы оповещения, которые учитывают различные измеренные и расчетные значения, что позволяет немедленно указывать на другие потенциальные проблемы с регулятором.
Блок памяти, связанный с процессором, предпочтительно, содержит файл оповещения, который отслеживает дату, время и тип сигнала оповещения. Доступ к файлу оповещения можно осуществлять с внешнего устройства связи, что позволяет извлекать историю оповещений. Кроме того, процессор, предпочтительно, содержит схему отчета по отклонениям (ОПО), которая автоматически передает любые условия оповещения на удаленный хост-компьютер. Соответственно, можно быстро сообщать о потенциальных проблемах в трубопроводе и идентифицировать конкретный компонент или поврежденный участок.
Регулятор 10 расхода газа обычно имеет источник питания типа батарея и специально приспособлен для минимизирования потребляемой мощности. На фиг.8 показана схема 300 с пониженным энергопотреблением, разработанная для минимального энергопотребления либо путем низкого статического энергопотребления, либо путем использования режима переключаемого рабочего цикла. Регулятор 10 расхода газа содержит схему 300 с пониженным энергопотреблением, отдельные компоненты которой нормально находятся в ждущем режиме и включаются при необходимости осуществления измерения или диагностирования. Экономичная схема с пониженным энергопотреблением 300 в общем случае содержит плату 120 с процессора, подключенную с возможностью связи к плате связи 120b и к плате 120а ввода/вывода датчиков. Плата 120с процессора также способна поддерживать плату 302 ввода/вывода расширения.
Плата 120 с процессора содержит процессор 303, который подключен с возможностью связи к блоку генератора импульсов времени (ГИВ), блоку связи 308, блоку 310 прерывания локального оператора (ПЛО), блоку внутреннего ввода/вывода 312, блоку 314 внешней статической оперативной памяти (статического ОЗУ) и блоку 316 электрически стираемой программируемой постоянной памяти (ЭСППЗУ). Каждый из блоков 306-316 может располагаться на отдельных печатных платах или на одной или нескольких печатных платах.
Процессор 303 содержит центральный процессор (ЦП) 304, внутренний тактовый генератор 318, постоянную флэш-память (флэш-ПЗУ) 320 и оперативную память процессора (ОЗУ процессора) 322 и обеспечивает управление и хронирование для связи с каждой из плат 102а, 102b, 302 и блоками 306-316, а также управляет активацией различных блоков 306-316 и датчиков 34, 35,44, 115 и распределяет их питание. ЦП 304 работает в трех разных режимах: активном режиме, в котором ЦП 304 потребляет мощность, необходимую для поддержки всех операций, ждущем режиме, в котором ЦП 304 потребляет пониженную мощность, которая необходима для поддержки операций его внутренних систем, и в режиме блокировки, в котором ЦП 304 практически отключен и работает на минимальном уровне мощности. При переходе в ждущий режим рабочая частота ЦП 304 снижается для экономии энергии. При переходе в режим блокировки ЦП 304, внутренний тактовый генератор 318 и внутреннее ОЗУ 322 отключаются для дополнительной экономии энергии.
Внутренний тактовый генератор 318, помимо прочих функций, выводит ЦП 304 из режима блокировки в соответствии с настраиваемой частотой выборки, назначаемой оператором. Флэш-ПЗУ 320, энергонезависимая память, для поддержки содержимого которого не нужно питание, содержит рабочее программно-аппаратное обеспечение. ОЗУ 322 процессора является статической памятью, которая используется для хранения неинициализированных переменных и программного стека. ОЗУ 322 процессора является энергозависимым и подлежит инициализации при каждом включении питания. Блок ГИВ 306 осуществляет функции времени суток и календаря, которые используются для снабжения метками времени файлов и истории, планирования связи, управления мощностью связи и выдачи оповещения на основании времени суток и календаря. Блок ГИВ 306 связывается с ЦП 304 через шину I2С и шину внешнего прерывания INT1. Прежде чем войти в режим блокировки, ЦП 304 обычно выдает команды на блок ГИВ 306, чтобы тот выдал внешнее прерывание INT1 для его разблокировки в назначенное время, зависящее от настраиваемой частоты выборки.
Блок связи 308 содержит драйвер RS485, предназначенный для связи с внешними устройствами или приборами, которые могут быть многоабонентскими на одном контуре RS485. Генератор сигнала прерывания, входящий в состав блока связи 308, выдает сигнал прерывания INT2 на ЦП 304 по запросу внешней связи. По сигналу прерывания INT2 ЦП 304 активирует драйвер RS485, обеспечивающий двустороннюю связь между процессором и внешним устройством или прибором. Когда ЦП 304 находится в ждущем режиме или режиме блокировки, сигнал прерывания осуществляет разблокировку ЦП 304.
Блок ПЛО 310 содержит драйвер RS232 и предназначен для подключения к инструменту настройки на месте. Когда блок ПЛО 310 воспринимает активность, свидетельствующую о наличии запросов внешних связей, на ЦП 304 поступает сигнал прерывания INT3. Если ЦП 304 находится в ждущем режиме или в режиме блокировки, то сигнал прерывания INT3 разблокирует ЦП 304. Получив сигнал прерывания INT3, ЦП 304 включает блок ПЛО, содержащий драйвер RS232, для обеспечения двусторонней связи с инструментом настройки.
Блок 312 внутреннего ввода/вывода подключен с возможностью связи к ЦП 304 через аналоговый порт А1 процессора. ЦП 304 регулирует мощность, подаваемую на блок внутреннего ввода/вывода. Блок 312 внутреннего ввода/вывода нормально находится в ждущем режиме для экономии энергии и включается только для преобразования сигналов внутреннего ввода/вывода. Блок 312 внутреннего ввода/вывода выполнен с возможностью подачи на ЦП 304 данных внутренних параметров, включая температуру платы, напряжения, подаваемые на клеммы питания, и логическое напряжение батареи. Логическое напряжение батареи – это напряжение на клеммах внутренней батареи. Блок 312 внутреннего ввода/вывода также предупреждает ЦП 304 об установке необязательной платы связи, например платы RS232, модема на 2400 бод, платы интерфейса сотового телефона CSC, платы интерфейса сотового телефона системы сотовой связи с передачей цифровых пакетных данных, платы интерфейса сотового телефона системы множественного доступа с кодовым разделением (МДКР) или платы радиоинтерфейса. Блок ЭСППЗУ 316 используется для хранения параметров настройки, калибровки и безопасности для регулятора 10 расхода газа. Блок 314 статического ОЗУ является статической памятью, которая используется для хранения инициализированных переменных, файлов оповещения, файлов событий и файлов истории. Участок блока 314 статической памяти зарезервирован для загрузок программно-аппаратного обеспечения, например обновлений программно-аппаратного обеспечения и функциональных усовершенствований. Это облегчает осуществление проверок безопасности и надежности до программирования флэш-памяти 320 обновлениями программно-аппаратного обеспечения. Бесперебойное питание блока 314 статической памяти осуществляется с использованием сменной литиевой батареи.
Плата связи 120b обеспечивает интерфейс для внешней связи с одним или несколькими внешними устройствами, в том числе хостом или ведущим устройством. Блок связи 120b обеспечивает адаптирование к платам связи разных типов, требующим применения разных типов драйверов. После установки конкретной платы связи плата связи генерирует аналоговый сигнал, идентифицирующий тип установленной платы связи, который поступает на ЦП 304. ЦП 304 использует данные аналогового сигнала для правильной инициализации и сопряжения с драйвером связи на плате связи, обычно без вмешательства оператора. Плата связи содержит генератор сигнала прерывания, который выдает сигнал прерывания INT4 на ЦП 304 по запросу на связь с внешним устройством связи. В ответ на сигнал прерывания INT4, ЦП 304 активирует драйвер на плате связи, который обеспечивает двустороннюю связь между внешним устройством связи и ЦП 304. Плата связи 120b может быть сконфигурирована для проводной связи, например через плату модема, драйвер связи RS232 или для беспроводной связи, например через модем системы сотовой связи с передачей цифровых пакетных данных (CDPD). Плата связи 120b может также иметь возможность сопряжения с другими устройствами, включая модем телефонной линии, другие сотовые устройства, устройство радиосвязи, спутник, интерфейс Fieldbus® или интерфейс HART®.
Плата 120а ввода/вывода датчиков содержит один или несколько аналого-цифровых преобразователей (АЦП), а именно АЦП1, АЦП2 для облегчения связи между ЦП 304 и разными датчиками, включая первый, второй, третий и четвертый датчики давления 34, 35, 115 и 117 и датчик хода 44. ЦП 304 осуществляет связь с преобразователями АЦП1, АЦП2 посредством шины последовательного периферийного интерфейса SPI. Преобразователи АЦП1, АЦП2 всегда инициированы для поддерживания данных калибровки, но нормально находятся в ждущем режиме для минимизации энергопотребления. ЦП 304 разблокирует отдельные преобразователи АЦП1, АЦП2 при необходимости сопряжения с отдельными датчиками 34, 35, 44, 115, 117 для сбора и преобразования выборочных считываний датчиков. Плата 120а ввода/вывода датчиков также содержит совокупность интерфейсов датчика, в том числе интерфейсы P1, P2, Р3, PBAR первого, второго, третьего и четвертого датчиков давления и интерфейс TRAVEL датчика хода. ЦП 304 регулирует мощность, подаваемую на каждый датчик 34, 35, 44, 115, 117 через интерфейсы P1, P2, Р3, PBAR и TRAVEL. Связь между ЦП 304 и интерфейсами Р1, P2, Р3, PBAR и TRAVEL датчиков обеспечивается шиной данных управления мощностью ШДУМ. Датчики 34, 35, 44, 115, 117 нормально отключены и включаются только при необходимости получения считывания или выборки. Когда требуется включить тот или иной датчик 34, 35, 44, 115, 117, ЦП 304 выдает команду включения питания на соответствующий интерфейс давления. Каждый интерфейс датчика Р1, P2, Р3, PBAR, TRAVEL содержит источник опорного напряжения, мостовой усилитель и силовой переключатель. Силовой переключатель управляет мощностью, подаваемой на источник опорного напряжения, мостовой усилитель и датчики 34, 35, 44, 115, 117. Источник опорного напряжения обеспечивает питание датчика, опорный входной сигнал для преобразователей АЦП1, АЦП2 и опорный выходной сигнал для мостового усилителя. Использование опорного сигнала в нескольких точках делает схему 304 с пониженным энергопотреблением логометрической, тем самым снижая влияние дрейфа опорного сигнала на точность аналого-цифровых преобразователей.
Датчики 34, 35, 44, 115,117 могут работать в рабочем режиме и в ждущем режиме. В ждущем режиме датчики 34, 35, 44, 115, 117 потребляют меньшую мощность по сравнению с рабочим режимом. В целях экономии энергии, датчики 34, 35, 44, 115, 117 можно переводить в ждущий режим, когда они в действительности не используются для сбора данных. Например, датчики 34, 35, 44, 115, 117 можно переводить в ждущий режим после того, как они были инициализированы, а затем активированы или переведены в рабочий режим, когда ЦП 304 запросил сбор данных. Аналогично аналого-цифровой преобразователь может работать в ждущем режиме и в рабочем режиме. Согласно альтернативному варианту осуществления, датчики 34, 35, 44, 115, 117 и АЦП, когда они не используются, можно не переводить в ждущий режим, а просто отключать. Блок 302 ввода/вывода расширения обычно размещается на одной плате, которая сопряжена через единый разъем с шиной расширения последовательного периферийного интерфейса SPI, аналоговым портом, выводами управления и вводами состояния. Разъем также маршрутизирует рабочие сигналы от рабочих разъемов на плату 302 ввода/вывода расширения. Функции платы 302 ввода/вывода расширения обычно определяются в зависимости от приложения.
На фиг.9 показана логическая блок-схема, демонстрирующая, как в целом работает программно-аппаратное обеспечение регулятора 10 расхода газа, реализуемое в схеме 300 с пониженным энергопотреблением. Программно-аппаратное обеспечение хранится во флэш-памяти 320. Запуск программно-аппаратного обеспечения осуществляется по команде подачи питания на компоненты схемы с пониженным энергопотреблением, причем команда подачи питания может генерироваться ЦП 304 или оператором на этапе 402.
На этапе 404 ЦП 304 начинает процесс инициализации, в соответствии с которым происходит инициализация схемы 300 с пониженным энергопотреблением и датчиков 34, 35, 44, 115, 117 согласно настройке, определяемой оператором, для получения и обработки периодических считываний или выборок датчиков и осуществления расчетов расхода. В соответствии с настройкой оператора регулятор 10 расхода может осуществлять выборку сенсорных данных на разных частотах в различные интервалы времени.
Затем, на этапе 406 ЦП 304 определяет на основании настройки, определенной оператором, следует ли инициировать операцию выборки. Если настройка указывает, что ЦП 304 должен осуществлять выборку считываний датчика, то ЦП 304 на этапе 408 запитывает выбранные датчики 34, 35, 44, 115, 117 и выбранные компоненты схемы 300 с пониженным энергопотреблением, которые необходимы для получения выборок считываний датчиков от преобразователей АЦП1, АЦП2. Каждый из датчиков и компонентов схемы с пониженным энергопотреблением, выполнив свою задачу в процессе выборки, отключается. Собранные данные включают в себя считывания от датчика 34 давления на входе, датчика 35 давления на выходе, вспомогательного датчика давления 115, датчика барометрического давления 117 и датчика хода 44. Другие собранные параметры включают в себя входное напряжение, напряжение батареи, химический состав батареи и температуру окружающей среды платы. На этапе 410 ЦП 304 вычисляет расход на основании собранной информации датчиков. Затем, на этапе 412 ЦП 304 сравнивает каждое из собранных считываний и расчетный расход с установленными оператором верхним и нижним пределами, для определения, находится ли какое-либо значение за пределами, т.е. соответствует условию оповещения. ЦП 304 определяет, изменилось ли состояние каких-либо оповещений, например от условия установки оповещения к условию очистки оповещения или от условия очистки оповещения к условию установки оповещения и регистрирует свои результаты проверки в файле оповещения. После регистрации оповещения ЦП 304 составляет отчет по отклонениям (ОПО) и автоматически передает условие оповещения на удаленный хост-компьютер через блок связи 120b. Соответственно, можно быстро сообщать о потенциальных проблемах в трубопроводе и идентифицировать конкретный компонент или поврежденную область.
На этапе 414 ЦП 304 определяет, следует ли архивировать каждое из собранных считываний и расчетный расход, на основании настроенной частоты архивирования. Если ЦП 304 определяет, что конкретный параметр, например собранное считывание или расчетный расход, следует архивировать, то на этапе 416 ЦП 304 вычисляет среднее значение и накопленное значение для этого параметра, после чего регистрирует значения в файле истории. Частота архивирования каждого из параметров задается оператором и может составлять от архивирования каждую минуту до архивирования каждые шестьдесят минут.
Если ЦП 304 определяет, что тот или иной параметр не требуется архивировать, то ЦП 304 на этапе 420 добавляет значение параметра к текущей сумме значений этого параметра и отслеживает количество значений параметра, которые были просуммированы, на случай, если ЦП 304 запросит осуществить вычисление среднего значения этого параметра.
По завершении процесса выборки, на этапе 422 ЦП 304 выдает команду на осуществление проверки и диагностики системы. Процесс диагностики системы осуществляется для проверки правильности работы схемы с пониженным энергопотреблением для функционирования по любым ожидающим запросам ОПО для гарантирования, что применяется последняя настройка программно-аппаратного обеспечения, для отслеживания модификации программно-аппаратного обеспечения, для отслеживания производительности батареи и для гарантирования, что регулятор 10 давления газа работает в допустимых пределах. В частности, ЦП 304 отслеживает питание системы регулятора давления газа на предмет правильных рабочих диапазонов в соответствии с пределами оповещения «низкий», пределами оповещения «низкий-низкий», пределами оповещения «высокий» и пределами оповещения «высокий-высокий». В зависимости от уровней напряжения батареи, установленных частот выборки, частот внутреннего тактового сигнала, частот сигнала импульсов времени и уровней связи осуществляется настройка соответствующих систем регулятора давления газа с целью экономии энергии и увеличения срока службы батареи. При условиях очень малой мощности, можно даже отключать питание участков схемы 300 с пониженным энергопотреблением для дополнительной экономии энергии. По завершении проверок системы ЦП 304 переходит в ждущий режим, в котором он работает на сниженной рабочей частоте, что снижает величину потребляемой мощности. Затем, на этапе 424 ЦП 304 проверяет различные системы 35 связи в схеме 300 с пониженным энергопотреблением, например блок связи 308, блок ПЛО 310 и плату связи 120b, для определения, активны ли какие-либо из портов связи. Если порт связи активен, то ЦП 304 остается разблокированным и вновь возвращается к этапу 406, для определения, следует ли повторить процесс выборки, и вновь осуществляет проверки систем на этапе 422.
Если ни один из портов связи не активен, то ЦП 304 выдает команду на ГИВ разблокировать ЦП 304 через внешнее прерывание INT1 в назначенное время, после чего на этапе 426 ЦП 304 входит в режим блокировки для экономии мощности. Когда ЦП 304 находится в режиме блокировки, ЦП 304 можно разблокировать через внешнее прерывание INT2, INT3, INT4, выдаваемые, например, блоком ПЛО 310, блоком связи 308 или платой связи 120b. При этом через назначенный период времени на этапе 428 ГИВ выдает на ЦП 304 внешнее прерывание INT1, и ЦП разблокируется, вновь возвращается к этапу 404 и вновь повторяет всю процедуру.
На фиг.10 более подробно описан процесс инициализации, осуществляемый на этапе 404. Как было отмечено выше, на этапе 402 процесс инициализации активируется по команде на осуществление запитки компонентов схемы с пониженным энергопотреблением. На этапе 430 ЦП 304 настраивает различные порты ввода/вывода задать правильное направление сигнала и уровни сигнала, принятые по умолчанию, для блокировки или отключения оборудования схемы с пониженным энергопотреблением. ЦП 304 также задает функции портов для платы связи 120b, блока связи 308, блока ПЛО 310, преобразователей АЦП1, АЦП2 и таймеров, включая ГИВ 306.
На этапе 432, ЦП 304 осуществляет контроль достоверности для определения, содержится ли в статическом ОЗУ пригодная программная конфигурация. В частности, три разные области статического ОЗУ 314 проверяют на основании известных шаблонов конфигурации. Если какая-либо из трех разны областей не соответствует известному шаблону конфигурации, то статическое ОЗУ 314 считается непригодным. Если статическое ОЗУ 314 непригодно, то ЦП 304 на этапе 434 инициализирует всю память, в том числе все неинициализированные и инициализированные переменные. Затем, на этапе 436 устанавливается флаг сбоя статического ОЗУ. Если ОЗУ 314 пригодно, то ЦП 304 инициализирует только неинициализированные переменные на этапе 438 и очищает флаг сбоя статического ОЗУ на этапе 440.
Затем, на этапе 442 ЦП 304 устанавливает линию связи с блоком ГИВ 306 и проверяет правильность работы ГИВ 306. Если ГИВ 306 работает неправильно или питание ГИВ 306 было отключено, то ЦП 304 повторно инициализирует ГИВ 306 с правильными функциями даты и времени. На этапе 444 ЦП 304 проверяет наличие модема. Если модем установлен, то ЦП 304 инициализирует модем, после чего отключает питание модема. Питание модема отключается до подачи питания на остальное оборудование схемы с пониженным энергопотреблением, чтобы ограничить максимальный ток, потребляемый при запуске.
На этапе 446 осуществляется инициализация портов связи на плате связи 120b, блоке связи 308 и блоке ПЛО 310 в соответствии с настроенными скоростью передачи данных, битами данных, стоповыми битами и четностью. Прерывания INT2, INT3, INT4, предназначенные для инициирования связи через порты связи, остаются заблокированными в процессе инициализации для исключения инициирования связей до завершения процесса инициализации. Затем, на этапе 448 осуществляется настройка любых установленных модемов.
Если на этапе 450 обнаружено, что статическое ОЗУ непригодно, то ЦП 304 проверяет, хранится ли в ЭСППЗУ 316 ранее сохраненная конфигурация памяти. При обнаружении ранее сохраненной конфигурации памяти она загружается в статическое ОЗУ 314 на этапе 452. При отсутствии в ЭСППЗУ 316 ранее сохраненной конфигурации памяти ЦП 304 инициализирует статическое ОЗУ 314 с использованием параметров, принятых по умолчанию.
На этапе 454 инициализируются параметры флэш-ПЗУ. Обновления программно-аппаратного обеспечения, хранящегося во флэш-ПЗУ 320, обычно осуществляются оператором. Параметры флэш-ПЗУ, управляемые процессом обновления, обеспечивают проверку ошибок и проверку пригодности. Затем, на этапе 456 преобразователи АЦП1, АЦП2 инициализируются и калибруются для работы. По завершении процесса инициализации преобразователи АЦП1, АЦП2 переводят в ждущий режим для экономии энергии. На этапе 458, ЦП 304 проверяет пригодность установленных периодов выборки и архивации. ЦП 304 проверяет наличие хотя бы одной выборки за активный период. Устанавливается флаг выборки, и процесс выборки начинается сразу по завершении процесса инициализации 404.
Последовательность выборки, применяемая регулятором 10 давления газа для выборки различных параметров ввода/вывода, например считываний датчиков, различных параметров экономичной схемы и уровней мощности батареи, специально разработана для минимизации энергопотребления батареи. Включаются только те датчики 34, 35, 44, 115, 117 и компоненты схемы с пониженным энергопотреблением, которые необходимы для осуществления операции выборки, после чего они сразу отключаются, когда выборка собрана посредством ЦП 304. На фиг.11 показан пример последовательности выборки, применяемой ЦП 304 при считывании выбранного набора датчиков давления 34, 35, 115 и датчика хода 44, которая позволяет минимизировать потребление мощности батареи и которая может осуществляться на этапе 408.
На этапе 450 ЦП выдает команду на включение преобразователей АЦП1, АЦП2, датчика 34 давления на входе и датчика 35 давления на выходе. На этапе 452, ЦП 304 настраивает внутренний тактовый генератор 318 на выдачу сигнала разблокировки на ЦП 304 по истечении заданного периода времени и входит в ждущий режим. Продолжительность периода ожидания зависит от времени, которое необходимо датчикам давления 34, 35, для достаточного нагревания, чтобы обеспечить точные считывания. Длительность такого периода ожидания может составлять, например, пятьдесят миллисекунд. На этапе 454 ЦП 304, разблокированный внутренним тактовым генератором 318, считывает соответствующие преобразователи АЦП1, АЦП2 для получения выборки считываний датчиков давления 34, 35. Затем, на этапе 456 ЦП 304 выдает команду на отключение датчиков давления 34, 35 и команду на включение вспомогательного датчика давления 115. На этапе 458 ЦП 304 преобразует полученные выборки считываний давлений на входе и выходе в инженерные единицы. На этапе 460 ЦП 304 настраивает внутренний тактовый генератор 318 на выдачу сигнала разблокировки на ЦП 304 по истечении заданного периода времени и входит в ждущий режим. На этапе 462 ЦП 304, разблокированный внутренним тактовым генератором 318, считывает соответствующий преобразователь АЦП1, АЦП2 для получения считывания от вспомогательного датчика давления 115. Затем, на этапе 464 ЦП 304 выдает команду на отключение вспомогательного датчика давления 115 и выдает команду на включение датчика хода 44. На этапе 466 ЦП 304 преобразует выборку, полученную от вспомогательного датчика давления 115, в инженерные единицы и, на этапе 468 настраивает внутренний тактовый генератор 318 на выдачу сигнала разблокировки в соответствующее время и входит в ждущий режим. На этапе 470 ЦП 304, разблокированный по сигналу внутреннего тактового генератора 318, считывает соответствующий преобразователь АЦП2 для получения считывания от датчика хода 44. На этапе 472 ЦП 304 выдает команду на отключение датчика хода, после чего на этапе 474 преобразует считывание датчика хода в инженерные единицы. Между периодами выборки ЦП 304 обычно переходит в режим блокировки. Завершив опрос датчиков 34, 35, 44, 115, 117, ЦП 304, прежде чем войти в режим блокировки, выдает на ГИВ 306 команду, чтобы тот, по истечении заданного периода времени, выдал на ЦП 304 сигнал прерывания INT1 для его разблокировки т.е. перевести его в рабочий режим. Заданный период времени соответствует интервалу времени между двумя последовательными периодами выборки и зависит от установленной частоты выборки. Будучи в режиме блокировки, ЦП 304 может также быть разблокирован по сигналу прерывания, свидетельствующему о запросе на внешнюю связь с устройством связи.
Хотя в описанном примере был выбран заданный набор датчиков, в пределах настоящего изобретения можно рассматривать последовательность выборки, предусматривающую считывание меньшего количества датчиков или большего количества датчиков. Например, ЦП 304 может получать считывания от датчика 117 барометрического давления, считывания уровня батареи и параметров, относящихся к производительности платы 120с процессора. Не выходя за рамки сущности изобретения, можно принять альтернативные последовательности выборки, предусматривающие включение выбранных компонентов, необходимых для получения считываний датчиков, с последующим отключением выбранных компонентов. Как было отмечено ранее, регулятор 10 расхода газа запитывается от батареи и потребляет известную мощность. Мощность, потребляемая регулятором расхода газа, обычно является функцией настраиваемой частоты выборки. Иными словами, чем выше частота выборки датчиков 34, 35, 44, 115, 117, тем больше потребляемая мощность. ЦП 304 отслеживает уровни емкости батареи и обычно может выдавать оценочную дату замены батареи. Воспринятый химический состав батареи используется для идентификации типа батареи, используемой в качестве источника питания регулятора 10 расхода газа. Например, на основании воспринятого химического состава батареи можно определить, является ли используемая батарея батареей свинцово-кислотного типа или батареей литиевого типа. ЦП 304 определяет оставшуюся емкость батареи на основании воспринятого напряжения на клеммах батареи, воспринятого химического состава батареи и известного потребления мощности регулятора расхода газа. Для более точной оценки оставшейся емкости батареи ЦП 304 может также использовать данные, связанные с факторами окружающей среды, например, воспринятой температурой батареи.
Возвращаясь к фиг.8, отметим, что к преобразователю АЦП2 подключены с возможностью связи датчик 502 напряжения батареи и датчик 504 химического состава батареи. ЦП 304 осуществляет выборку данных, считываемых каждым из датчиков 502, 504, через преобразователь АЦП2. Согласно фиг.12, регулятор 10 расхода газа способен функционировать в одном из четырех режимов эксплуатации батареи: нормальном режиме, первом энергосберегающем режиме, втором энергосберегающем режиме и охранном режиме. ЦП 304 переводит регулятор 10 расхода газа в соответствующий режим работы на основании оставшейся емкости батареи. В частности, датчик 502 напряжения батареи воспринимает напряжение на клеммах батареи. Преобразователь АЦП2 преобразует воспринятое напряжение на клеммах батареи в цифровой сигнал, характеризующий воспринятое напряжение на клеммах батареи. На этапе 510 ЦП 304 считывает соответствующие преобразователи АЦП2 для получения считывания напряжения на клеммах батареи и химического состава батареи и на этапе 512 определяет оставшуюся емкость батареи. Емкость используемой батареи и набор пороговых напряжений или пороговых емкостей хранятся в памяти. ЦП 304 сравнивает воспринятое напряжение батареи с каждой из пороговых емкостей для определения, эксплуатировать ли регулятор 10 расхода газа в нормальном режиме работы, первом энергосберегающем режиме, втором энергосберегающем режиме или в охранном режиме. Логический блок, который осуществляет функцию сравнения, является компонентом программно-аппаратного обеспечения схемы с пониженным энергопотреблением.
На этапе 514 ЦП 304 определяет, работает ли батарея на пороговой емкости, составляющей более 25% полной рабочей емкости. Если батарея работает на пороговой емкости, превышающей 25%, то на этапе 516, ЦП 304 выдает соответствующие команды на перевод регулятора 10 расхода газа в нормальный режим работы. Если батарея работает на уровне, меньшем или равном 25%, то ЦП 304 на этапе 518 определяет, находится ли емкость батареи в диапазоне значений, меньших или равных пороговой емкости 25% и больших или равных пороговой емкости в 15% от полной емкости батареи. Если батарея работает в этом диапазоне, то на этапе 520 ЦП 304 выдает соответствующие команды на перевод регулятора 10 расхода газа в первый энергосберегающий режим.
На этапе 522 ЦП 304 определяет, находится ли емкость батареи в диапазоне значений, меньших или равных пороговой емкости 15% и больших или равных пороговой емкости в 5% от полной емкости батареи. Если определено, что батарея функционирует в этом диапазоне, то на этапе 524 регулятор 10 расхода газа переводится во второй энергосберегающий режим. На этапе 526 ЦП 304 определяет, работает ли батарея ниже минимального порога емкости в 5% от полной емкости батареи. Если ЦП 304 определяет, что батарея функционирует ниже минимальной пороговой емкости, то регулятор 10 расхода газа переводится в охранный режим на этапе 528.
На фиг.13 показаны команды, выдаваемые ЦП 304 для перевода регулятора 10 расхода газа в первый энергосберегающий режим. На этапе 530 частота, с которой отбираются считывания датчиков, например считывания датчиков давления и считывания датчиков хода, снижается до первого уровня энергосбережения, и на этапе 532 снижается частота тактового сигнала внутреннего тактового генератора 318. На этапе 534 устанавливается оповещение «низкий», делается метка времени и время регистрируется. В первом энергосберегающем режиме все еще поддерживаются файлы событий, файлы истории и файлы оповещения. Однако в первом энергосберегающем режиме при наступлении некоторых определенных событий может потребоваться увеличение тактовой частоты. Такие определенные события включают в себя, например, внешнее прерывание от устройства связи, например, платы связи 120b, блока связи 308 или блока ПЛО 310. На этапе 536 ЦП проверяет, требуется ли увеличить тактовую частоту при наступлении определенного события. Если ЦП 304 определяет, что тактовую частоту необходимо увеличить, то на этапе 538 тактовая частота увеличивается на период, необходимый для осуществления функции, требующей повышенной тактовой частоты. Затем на этапе 540 ЦП 304 вновь выдает команду на снижение тактовой частоты для экономии энергии батареи.
На фиг.14 показаны команды, выдаваемые ЦП 304 для перевода регулятора 10 расхода газа во второй энергосберегающий режим. На этапе 542 частота, с которой отбираются считывания датчиков, например считывания датчиков давления и считывания датчиков хода, дополнительно снижается до второго уровня энергосбережения, т.е. частота выборки становится ниже частоты выборки, установленной на первом уровне энергосбережения. На этапе 544 все внешние связи, например связи через плату связи 120b, прекращаются. На этапе 546 устанавливается оповещение «низкий-низкий», делается метка времени и время регистрируется. Частота тактового сигнала внутреннего генератора 318 тактового сигнала остается на пониженном уровне. Во втором энергосберегающем режиме файлы событий, файлы истории и файлы оповещения по-прежнему поддерживаются.
На фиг.15 показаны команды, выдаваемые ЦП 304 для перевода регулятора 10 расхода газа в охранный режим, в котором главная батарея считается полностью разряженной. Как было отмечено ранее, файлы событий, файлы истории и файлы оповещений сохраняются в статическом ОЗУ 314. На этапе 548 активируется батарея бесперебойного питания, например сменная литиевая батарея, для подачи питания на статическое ОЗУ 314, чтобы, таким образом, поддерживать файлы событий, файлы истории и файлы оповещения. На этапе 550 все датчики 34, 35, 44, 115, 117, 502, 504, преобразователи АЦП1, АЦП2 и компоненты платы 120 с процессора, включая ЦП 304, отключаются для экономии энергии. Включенным остается только статическое ОЗУ 314. Никакие новые выборки данных не осуществляются и не сохраняются до замены главной батареи.
Очевидно, что, хотя для иллюстрации варианта осуществления изобретения были использованы конкретные пороги емкости батареи, например 25%, 15% и 5% от полной емкости батареи, пороги емкости батареи являются значениями, устанавливаемыми оператором, и, не выходя за рамки сущности изобретения, можно устанавливать и применять альтернативные пороги емкости батареи. Кроме того, хотя описанные варианты осуществления включают в себя четыре режима работы регулятора расхода газа, использование большего или меньшего количества режимов работы также считается соответствующим объему изобретения.
Вышеприведенное подробное описание было предоставлено лишь в целях пояснения и не предусматривает никаких необоснованных ограничений, напротив, специалисты могут предложить различные модификации.
Формула изобретения
1. Способ сбора сенсорных данных в системе регулятора давления, содержащей контроллер и совокупность датчиков, при этом контроллер выполнен с возможностью сбора сенсорных данных, способ содержит этапы, на которых
переводят контроллер в активный режим,
обеспечивают первую команду контроллера для активации выбранного датчика из совокупности датчиков,
переводят контроллер в ждущий режим для работы в течение первого предварительно заданного периода времени, причем в ждущем режиме контроллер потребляет меньшую мощность, чем в активном режиме,
переводят контроллер в активный режим по истечении первого предварительно заданного периода времени и
обеспечивают вторую команду контроллера для сбора сенсорных данных от выбранного датчика.
2. Способ по п.1, отличающийся тем, что контроллер содержит центральный процессор и этап перевода процессора в ждущий режим содержит этап, на котором снижают рабочую частоту центрального процессора.
3. Способ по п.1, отличающийся тем, что дополнительно содержит этапы, на которых
перед выполнением этапа перевода контроллера в ждущий режим настраивают внутренний тактовый генератор на генерацию первого выходного сигнала по истечении первого предварительно заданного периода времени и
осуществляют этап перевода контроллера в активный режим по истечении первого предварительно заданного периода времени в ответ на первый выходной сигнал.
4. Способ по п.1, отличающийся тем, что первый предварительно заданный период времени примерно равен промежутку времени, необходимому, чтобы выбранный датчик достаточно нагрелся, для обеспечения точных сенсорных данных.
5. Способ по п.1, отличающийся тем, что дополнительно содержит этап, на котором переводят контроллер в активный режим по запросу на внешнюю связь, если контроллер находится в ждущем режиме.
6. Способ по п.1, отличающийся тем, что дополнительно содержит этап, на котором после сбора сенсорных данных от выбранного датчика переводят контроллер в режим блокировки, причем в режиме блокировки контроллер потребляет меньшую мощность, чем при работе в ждущем режиме.
7. Способ по п.6, отличающийся тем, что контроллер дополнительно содержит центральный процессор и этап перевода контроллера в режим блокировки содержит этап, на котором отключают питание центрального процессора.
8. Способ по п.6, отличающийся тем, что контроллер дополнительно содержит внутренний тактовый генератор и этап перевода контроллера в режим блокировки содержит этап, на котором отключают питание внутреннего тактового генератора.
9. Способ по п.6, отличающийся тем, что контроллер дополнительно содержит оперативную память и этап перевода контроллера в режим блокировки содержит этап, на котором отключают питание оперативной памяти.
10. Способ по п.6, отличающийся тем, что дополнительно содержит этапы, на которых перед выполнением этапа перевода контроллера в режим блокировки настраивают внешний тактовый генератор на генерацию второго выходного сигнала по истечении второго предварительно заданного периода времени и осуществляют этап перевода контроллера в активный режим по истечении второго предварительно заданного периода времени в ответ на второй выходной сигнал.
11. Способ по п.6, отличающийся тем, что дополнительно содержит этап, на котором переводят контроллер в активный режим по запросу на внешнюю связь, если контроллер находится в режиме блокировки.
12. Способ по п.1, отличающийся тем, что этап обеспечения первой команды контроллера для активации выбранного датчика содержит этап, на котором обеспечивают команду контроллера для подачи питания на выбранный датчик.
13. Способ по п.1, отличающийся тем, что дополнительно содержит этап, на котором обеспечивают третью команду контроллера для деактивации выбранного датчика после сбора сенсорных данных от выбранного датчика.
14. Способ по п.13, отличающийся тем, что этап обеспечения третьей команды контроллера для деактивации выбранного датчика содержит этап, на котором обеспечивают команду контроллера для снижения мощности, подаваемой на выбранный датчик.
15. Способ по п.13, отличающийся тем, что этап обеспечения третьей команды контроллера для деактивации выбранного датчика содержит этап, на котором обеспечивают команду контроллера для отключения питания выбранного датчика.
16. Способ сбора сенсорных данных в системе регулятора давления, содержащей контроллер и совокупность датчиков, причем контроллер выполнен с возможностью сбора сенсорных данных от каждого из совокупности датчиков в течение периода выборки, причем контроллер выполнен с возможностью перевода в активный режим или ждущий режим, при этом контроллер потребляет меньшую мощность при работе в ждущем режиме, чем при работе в активном режиме, при этом способ содержит этапы, на которых
активируют первый выбранный датчик из совокупности датчиков,
переводят контроллер в ждущий режим в течение первого предварительно заданного периода времени, примерно равного периоду времени, необходимому, чтобы первый выбранный датчик достаточно нагрелся, для обеспечения точных сенсорных данных,
собирают сенсорные данные от первого выбранного датчика,
деактивируют первый выбранный датчик,
активируют второй выбранный датчик из совокупности датчиков,
переводят контроллер в ждущий режим в течение второго предварительно заданного периода времени, примерно равного периоду времени, необходимому, чтобы второй выбранный датчик достаточно нагрелся, для обеспечения точных сенсорных данных,
собирают сенсорные данные от второго выбранного датчика,
деактивируют второй выбранный датчик.
17. Способ по п.16, отличающийся тем, что этап активации первого выбранного датчика содержит этап, на котором подают питание на первый выбранный датчик, и этап деактивации первого выбранного датчика содержит этап, на котором отключают питание первого выбранного датчика.
18. Способ по п.16, отличающийся тем, что первый выбранный датчик можно переводить в ждущий режим или в активный режим, причем в ждущем режиме первый выбранный датчик потребляет меньшую мощность, и этап активации первого выбранного датчика содержит этап, на котором переводят первый выбранный датчик в активный режим, и этап деактивации первого выбранного датчика содержит этап, на котором переводят первый выбранный датчик в ждущий режим.
19. Способ по п.18, отличающийся тем, что дополнительно содержит этапы, на которых
инициализируют первый выбранный датчик,
переводят первый выбранный датчик в ждущий режим.
20. Способ по п.16, отличающийся тем, что контроллер можно переводить в активный режим или в ждущий режим, причем, работая в ждущем режиме, контроллер потребляет меньшую мощность, чем при работе в активном режиме, и способ дополнительно содержит этапы, на которых после завершения этапа активации первого выбранного датчика переводят контроллер в ждущий режим на первый заданный период времени, причем первый заданный период времени примерно равен промежутку времени, необходимому, чтобы первый выбранный датчик достаточно нагрелся для обеспечения точных сенсорных данных, и
после этапа активации второго выбранного датчика переводят контроллер в ждущий режим на второй заданный период времени, причем второй заданный период времени примерно равен промежутку времени, необходимому, чтобы второй выбранный датчик достаточно нагрелся для обеспечения точных сенсорных данных.
21. Способ по п.16, отличающийся тем, что контроллер можно переводить в активный режим или в режим блокировки, причем, работая в режиме блокировки, контроллер потребляет меньшую мощность, чем при работе в активном режиме, и способ дополнительно содержит этап, на котором после деактивации второго выбранного датчика переводят контроллер в режим блокировки на третий заданный период времени, причем третий заданный период времени примерно равен промежутку времени между двумя последовательными периодами выборки.
22. Способ по п.16, отличающийся тем, что первый выбранный датчик содержит датчик давления.
23. Способ по п.16, отличающийся тем, что первый выбранный датчик содержит датчик хода.
24. Способ по п.16, отличающийся тем, что первый выбранный датчик содержит детектор напряжения.
25. Способ по п.16, отличающийся тем, что первый выбранный датчик содержит детектор химического состава батареи.
26. Способ по п.16, отличающийся тем, что дополнительно содержит этапы, на которых
активируют устройство ввода/вывода, подключенное между контроллером и первым выбранным датчиком, до этапа сбора сенсорных данных от первого выбранного датчика и
деактивируют устройство ввода/вывода после сбора сенсорных данных от первого выбранного датчика.
27. Способ по п.26, отличающийся тем, что этап активации устройства ввода/вывода содержит этап, на котором подают питание на устройство ввода/вывода, и этап деактивации устройства ввода/вывода содержит этап, на котором отключают питание устройства ввода/вывода.
28. Способ по п.26, отличающийся тем, что устройство ввода/вывода можно переводить в ждущий режим или активный режим, причем в ждущем режиме устройство ввода/вывода потребляет меньшую мощность, и этап активации устройства ввода/вывода содержит этап, на котором устройство ввода/вывода переводят в активном режим, и этап деактивации устройства ввода/вывода содержит этап, на котором устройство ввода/вывода переводят в ждущий режим.
29. Способ по п.28, отличающийся тем, что дополнительно содержит этапы, на которых
инициализируют устройство ввода/вывода и
переводят устройство ввода/вывода в ждущий режим.
30. Способ по п.26, отличающийся тем, что устройство ввода/вывода содержит аналого-цифровой преобразователь.
31. Регулятор давления для управления текучей средой в трубопроводе, причем регулятор давления получает питание от батареи, содержащий
датчик батареи, способный воспринимать рабочий параметр батареи и соответственно генерировать сигнал рабочего параметра,
блок памяти, способный хранить пороговое значение емкости батареи и соответственно генерировать сигнал пороговой емкости, и
контроллер для управления энергопотреблением регулятора давления, причем контроллер выполнен с возможностью приема сигнала рабочего параметра и сигнала пороговой емкости и соответственно генерирования командного сигнала для эксплуатации регулятора давления в, по меньшей мере, одном из совокупности режимов работы, включающих активный режим и ждущий режим.
32. Регулятор давления по п.31, отличающийся тем, что контроллер содержит процессор, имеющий вычислительный блок и логический блок, причем вычислительный блок способен в соответствии с сигналом рабочего параметра генерировать сигнал оставшейся емкости, указывающий оставшуюся емкость батареи, и логический блок способен в соответствии с логической процедурой сравнивать сигнал оставшейся емкости с сигналом пороговой емкости и соответственно генерировать командный сигнал для эксплуатации регулятора давления в, по меньшей мере, одном из совокупности режимов работы.
33. Регулятор давления по п.32, отличающийся тем, что совокупность режимов работы включает в себя энергосберегающий режим и охранный режим, причем логическая процедура предписывает регулятору давления работать в энергосберегающем режиме, когда сигнал оставшейся емкости меньше сигнала пороговой емкости, и логическая процедура предписывает регулятору давления работать в охранном режиме, когда сигнал оставшейся емкости ниже сигнала минимальной пороговой емкости.
34. Регулятор давления по п.33, отличающийся тем, что дополнительно содержит батарею бесперебойного питания, подключенную к регулятору давления, причем логическая процедура способна активировать батарею бесперебойного питания в охранном режиме.
35. Регулятор давления по п.33, отличающийся тем, что логическая процедура способна деактивировать датчик батареи в охранном режиме.
36. Регулятор давления по п.33, отличающийся тем, что логическая процедура способна отключать процессор в охранном режиме.
37. Регулятор давления по п.33, отличающийся тем, что пороговое значение емкости включает в себя первое пороговое значение и второе пороговое значение, причем энергосберегающий режим включает в себя первый энергосберегающий режим и второй энергосберегающий режим и блок памяти способен генерировать первый пороговый сигнал в соответствии с первым пороговым значением,
блок памяти способен генерировать второй пороговый сигнал в соответствии со вторым пороговым значением, логическая процедура способна предписывать регулятору давления работать в первом энергосберегающем режиме, когда сигнал оставшейся емкости меньше первого порогового сигнала, и логическая процедура способна предписывать регулятору давления работать во втором энергосберегающем режиме, когда сигнал оставшейся емкости меньше второго порогового сигнала.
38. Регулятор давления по п.37, отличающийся тем, что логическая процедура способна генерировать оповещение в первом энергосберегающем режиме и/или втором энергосберегающем режиме.
39. Регулятор давления по п.38, отличающийся тем, что оповещение включает в себя первое оповещение и второе оповещение, причем логическая процедура способна генерировать первое оповещение в первом энергосберегающем режиме и логическая процедура способна генерировать второе оповещение во втором энергосберегающем режиме.
40. Регулятор давления по п.37, отличающийся тем, что процессор содержит тактовый генератор, способный выдавать тактовую частоту, причем контроллер способен принимать сигнал рабочего параметра на частоте выборки, соответствующей тактовой частоте, и логическая процедура способна снижать тактовую частоту в первом энергосберегающем режиме или во втором энергосберегающем режиме.
41. Регулятор давления по п.40, отличающийся тем, что логическая процедура способна снижать частоту выборки в первом энергосберегающем режиме и/или во втором энергосберегающем режиме.
42. Контроллер, предназначенный для управления энергопотреблением регулятора давления, причем регулятор давления получает питание от батареи, контроллер содержит
датчик батареи, способный воспринимать рабочий параметр батареи и соответственно генерировать сигнал рабочего параметра,
блок памяти, способный хранить пороговое значение емкости батареи и соответственно генерировать сигнал пороговой емкости, и
процессор, способный принимать сигнал рабочего параметра и сигнал пороговой емкости и соответственно генерировать командный сигнал для эксплуатации регулятора давления в, по меньшей мере, одном из совокупности режимов работы, включающих активный режим и ждущий режим.
43. Контроллер по п.42, отличающийся тем, что процессор содержит вычислительный блок, логический блок и тактовый генератор, причем тактовый генератор способен выдавать тактовую частоту, вычислительный блок способен принимать от датчика батареи сигнал рабочего параметра на частоте выборки, соответствующей тактовой частоте, и соответственно генерировать сигнал оставшейся емкости, указывающий оставшуюся емкость батареи, и логический блок способен в соответствии с логической процедурой сравнивать сигнал оставшейся емкости с сигналом пороговой емкости и предписывать регулятору давления работать в, по меньшей мере, одном из совокупности режимов работы.
44. Контроллер по п.43, отличающийся тем, что совокупность режимов работы включает в себя энергосберегающий режим и охранный режим, причем логическая процедура способна предписывать регулятору давления работать в энергосберегающем режиме, когда сигнал оставшейся емкости меньше сигнала пороговой емкости, и логическая процедура способна предписывать регулятору давления работать в охранном режиме, когда сигнал оставшейся емкости ниже сигнала минимальной пороговой емкости.
45. Контроллер по п,44, отличающийся тем, что пороговое значение емкости включает в себя первое пороговое значение и второе пороговое значение, хранящиеся в блоке памяти, причем энергосберегающий режим включает в себя первый энергосберегающий режим и второй энергосберегающий режим, и блок памяти способен генерировать первый пороговый сигнал в соответствии с первым пороговым значением, блок памяти способен генерировать второй пороговый сигнал в соответствии со вторым пороговым значением, логическая процедура способна предписывать регулятору давления работать в первом энергосберегающем режиме, когда сигнал оставшейся емкости меньше первого порогового сигнала, и логическая процедура способна предписывать регулятору давления работать во втором энергосберегающем режиме, когда сигнал оставшейся емкости меньше второго порогового сигнала.
46. Способ управления энергопотреблением регулятора давления, причем регулятор давления получает питание от батареи, способ содержит этапы, на которых
обеспечивают датчик батареи для восприятия рабочего параметра батареи, сохраняют в блоке памяти пороговое значение емкости батареи, осуществляют автоматическое функционирование регулятора давления в, по меньшей мере, одном из совокупности режимов работы, включающих активный режим и ждущий режим, в соответствии с логической процедурой на основании рабочего параметра и порогового значения емкости, при этом определяют значение оставшейся емкости батареи на основании рабочего параметра,
сравнивают значение оставшейся емкости с пороговым значением емкости и осуществляют функционирование регулятора давления в, по меньшей мере, одном из совокупности режимов работы на основании сравнения значения оставшейся емкости с пороговым значением емкости.
47. Способ по п.46, отличающийся тем, что этап эксплуатации регулятора давления содержит этапы, на которых
осуществляют функционирование регулятора давления в энергосберегающем режиме, когда значение оставшейся емкости меньше порогового значения емкости, и
осуществляют функционирование регулятора давления в охранном режиме, когда значение оставшейся емкости равно нулю.
РИСУНКИ
|
|