|
|
(21), (22) Заявка: 2005121099/09, 05.07.2005
(24) Дата начала отсчета срока действия патента:
05.07.2005
(46) Опубликовано: 10.01.2007
(56) Список документов, цитированных в отчете о поиске:
МОНЗИГО Р.А., МИЛЛЕР Т.У. Адаптивные антенные решетки. Введение в теорию, Москва, Радио и связь, 1986, с.148. RU 1818691 A1, 30.05.1993. RU 2199824 C2, 27.02.2003. WO 9312590 A1, 24.06.1993. US 5444745 A, 22.08.1995. US 5781131 A, 28.07.1998.
Адрес для переписки:
394052, г.Воронеж, ул. Краснознаменная, 153, ФГУ “ФГНИИЦ РЭБ ОЭСЗ” Минобороны России
|
(72) Автор(ы):
Варфоломеев Игорь Станиславович (RU), Гривачев Владимир Валерьевич (RU), Павлов Виктор Анатольевич (RU), Тихоненко Андрей Викторович (RU)
(73) Патентообладатель(и):
Федеральное государственное учреждение “Федеральный государственный научно-исследовательский испытательный центр радиоэлектронной борьбы и оценки эффективности снижения заметности” Министерства обороны Российской Федерации (ФГУ “ФГНИИЦ РЭБ ОЭСЗ” Минобороны России) (RU), Государственное образовательное учреждение высшего профессионального образования Военный институт радиоэлектроники (ГОУ ВПО Военный институт радиоэлектроники) (RU)
|
(54) АДАПТИВНАЯ АНТЕННАЯ СИСТЕМА ДЛЯ ПАНОРАМНОГО РАДИОПРИЕМНИКА
(57) Реферат:
Изобретение относится к области радиотехники, в частности к области антенной техники, и может использоваться в составе панорамных радиоприемных устройств при контроле радиоэлектронной обстановки и оценке параметров сигналов источников радиоизлучений. Адаптивная антенная система для панорамного радиоприемника содержит n антенных элементов, n линий задержки, n сумматоров, последовательно соединенные генератор контрольного сигнала, блок определения разности, вспомогательный адаптивный процессор и ведомый процессор, первый выход которого является выходом адаптивной антенной системы, причем выход генератора контрольного сигнала подключен к сигнальным входам всех линий задержки, выход каждой из которых подключен к первому входу соответствующего сумматора, выход каждого из которых подключен к соответствующему входу вспомогательного адаптивного процессора, корректирующий выход которого подключен к второму входу блока определения разности. Новым в адаптивной антенной системе для панорамного радиоприемника является то, что дополнительно введены n преселекторов, первый вход каждого из которых подключен к выходу соответствующего антенного элемента, а выход каждого из преселекторов подключен к второму входу соответствующего сумматора и к соответствующим сигнальным входам ведомого процессора, а также введены последовательно соединенные блок определения пространственных параметров сигнала, первый вход которого соединен с вторым выходом ведомого процессора, формирователь направляющего сигнала, и коммутатор, выход которого подключен к соответствующим управляющим входам соответствующих линий задержки, причем второй вход коммутатора является входом начальной установки адаптивной антенной системы, а третий вход коммутатора является входом переключения режимов работы адаптивной антенной системы, при этом второй вход блока определения пространственных параметров сигнала является входом кода частоты, а вторые входы всех преселекторов объединены и являются входом управления перестройкой преселекторов. Достигаемым техническим результатом является повышение точности оценивания параметров сигналов панорамным радиоприемником. 9 ил.
Изобретение относится к области радиотехники, в частности к области антенной техники, и может использоваться в составе панорамных радиоприемных устройств при контроле радиоэлектронной обстановки и оценке параметров сигналов источников радиоизлучений.
Одной из важных задач, решаемых при проведении ряда мероприятий радиоэлектронного (радиотехнического) обеспечения, является оценка радиоэлектронной обстановки (РЭО) в некотором районе (секторе) пространства. При этом достаточно часто возникает необходимость оценивания параметров сигналов источников радиоизлучений (ИРИ). Известно, что достоверность и точность оценок зависят от отношения сигнал/помеха + шум) (ОСПШ) на входе радиоприемника поста контроля РЭО, см. например В.И.Тихонов «Статистическая радиотехника» – М.: «Советское радио», 1966 г., стр.486, 493, 500: соответственно, аналитические выражения, отражающие зависимости дисперсии оценки параметров сигналов от отношения сигнал/шум (ОСШ) для амплитуды формула (12.2.10), для частоты – (12.2.27) и графики нормированной среднеквадратической ошибки измерения смещения частоты от ОСШ на рис.12.4. В настоящее время для сбора, передачи и обработки информации широко используются радиоэлектронные средства (РЭС) различного назначения со значительно отличающимися энергетическими характеристиками, поэтому ОСПШ на входе радиоприемника контроля РЭО может изменяться в широких пределах. Известно, см. например «Защита от радиопомех» под ред. М.В.Максимова – М.: Советское радио, 1976 г., стр.131, 146, 147, что одним из методов повышения ОСПШ является использование пространственной селекции интересующих ИРИ, т.е. применение антенных систем (АС) с узкими главными лепестками диаграмм направленности (ДН). Однако реализация этого метода осложняет проведение контроля РЭО в большой области пространства. Кроме того, часто оказываются неизвестными (или изменяющимися) пространственные характеристики ИРИ, что приводит к сложностям применения остронаправленных АС из-за необходимости их переориентирования или сканирования в заданном диапазоне пространственных параметров.
Антенные системы панорамных радиоприемников должны удовлетворять разнообразным, а порой и противоречивым требованиям. Важнейшими из них являются следующие:
ширина главного лепестка ДН антенны должна быть такой, чтобы обеспечить прием сигналов из всего заданного сектора пространства, как правило, достаточно большого. Контроль радиоэлектронной обстановки ведется, как правило, в азимутальном секторе  от 90° и более, в угломестном – до 90°);
главный лепесток ДН антенны для увеличения ОСПШ и, как следствие, повышения точности измерения параметров сигналов должен быть по возможности узким.
Эти требования могут быть выполнены на основе использования методов пространственной обработки сигналов, реализуемых адаптивными антенными системами.
Известны адаптивные антенные системы (устройства) с возможностью управления шириной и положением главного лепестка диаграммы направленности антенны:
Адаптивное антенно-фидерное устройство, описанное в В.В.Юдин «Адаптивное антенно-фидерное устройство с управляемой шириной диаграммы направленности» – Антенны. 2002, №1 (56) с.25-28, состоящее из последовательно соединенных генератора СВЧ сигнала, модулятора, оптического разветвителя, интегрально-оптических линий задержки, объединителя и модулей антенной решетки, а также гетеролазера, выход которого подключен ко второму входу модулятора, обеспечивает управление формой ДН и сканированием луча кольцевой АР, посредством переключения фотодиодов за счет параллельной работы блоков временного смещения – работы схемы параллельного сканирования. При этом результирующая ДН является линейной композицией секторных, т.е. зависит от количества подключенных антенных элементов. Недостатком этого устройства является то, что время коммутации таких систем может достигать единиц секунд, а возможности управления шириной главного лепестка и положением его максимумов зависят от количества антенных элементов (АЭ) и их характеристик направленности.
В антенной системе, описанной в Л.Д.Бахрах, Д.Ф.Зайцев «Системы сканирования фазированных антенных решеток на базе аналоговой фотоники» – Антенны. 2004, №2 (81), с.3-15, состоящей из n – элементной кольцевой антенной решетки, к входам которой через корректирующие четырехполюсники подключены выходы блока n×n размерной матрицы Батлера, к входам которого, в свою очередь, подключены блоки дополнительных матриц Батлера, обеспечивающие формирование секторных диаграмм. В этой антенной системе с помощью блока матриц Батлера формируется система лучей, перекрывающая соответствующий подсектор, формирование диаграммы направленности с требуемыми показателями осуществляется за счет выбора параметров (установок) матриц Батлера. Сканирование ДН осуществляется за счет переключения оптических линий задержки. Данной устройство предназначено для исключения взаимных помех множества обслуживаемых корреспондентов в некотором секторе пространства, имеет сложную конструкцию, а управление положением главного лепестка ДН осуществляется только на основе априорной информации о местоположении источников радиоизлучения, то есть задача формирования главного лепестка ДН в направлении ИРИ, местоположение которого заранее неизвестно, не решается.
Наиболее близкой к заявляемой является адаптивная антенная система, описанная в Р.А.Монзинго, Т.У.Миллер «Адаптивные антенные решетки. Введение в теорию». – М.: Радио и связь, 1986, с.148, содержащая n антенных элементов, n линий задержки, n сумматоров, последовательно соединенные генератор контрольного сигнала, блок определения разности, вспомогательный адаптивный процессор и ведомый процессор, первый выход которого является выходом адаптивной антенной системы, причем выход генератора контрольного сигнала подключен к сигнальным входам всех линий задержки, выход каждой из которых подключен к первому входу соответствующего сумматора, выход каждого из которых подключен к соответствующему входу вспомогательного адаптивного процессора, корректирующий выход которого подключен к второму входу блока определения разности.
Данная адаптивная антенная система (ААС) обеспечивает управление шириной ДН и ориентированием главного лепестка ДН. Однако эта система имеет возможность формирования остронаправленного луча ДН в заданном направлении лишь при наличии априорной информации о местоположении ИРИ. Поэтому при использовании этой ААС в составе панорамного радиоприемника (ПРП) оценивание параметров обнаруженного сигнала с неизвестным местоположением может производиться только при широком главном лепестке ДНА АС.
Задача изобретения – повышение точности оценивания параметров сигналов панорамным радиоприемником, в составе которого применяется ААС за счет пространственной селекции сигналов, т.е. обеспечения возможности формирования остронаправленного луча ДН ААС в направлении обнаруженного ИРИ с произвольным местоположением в пределах заданного сектора пространства и тем самым динамического изменения (увеличения) коэффициента усиления ААС при оценивания параметров сигналов.
Для решения поставленной задачи в известную адаптивную антенную систему, содержащую n антенных элементов, n линий задержки, n сумматоров, последовательно соединенные генератор контрольного сигнала, блок определения разности, вспомогательный адаптивный процессор и ведомый процессор, первый выход которого является выходом адаптивной антенной системы, причем выход генератора контрольного сигнала подключен к сигнальным входам всех линий задержки, выход каждой из которых подключен к первому входу соответствующего сумматора, выход каждого из которых подключен к соответствующему входу вспомогательного адаптивного процессора, корректирующий выход которого подключен к второму входу блока определения разности введены n преселекторов, первый вход каждого из которых подключен к выходу соответствующего антенного элемента, а выход каждого из преселекторов подключен к второму входу соответствующего сумматора и к соответствующим сигнальным входам ведомого процессора, а также введены последовательно соединенные блок определения пространственных параметров сигнала, первый вход которого соединен с вторым выходом ведомого процессора, формирователь направляющего сигнала, и коммутатор, выход которого подключен к соответствующим управляющим входам соответствующих линий задержки, причем второй вход коммутатора является входом начальной установки адаптивной антенной системы, а третий вход коммутатора является входом переключения режимов работы адаптивной антенной системы, при этом второй вход блока определения пространственных параметров сигнала является входом кода частоты, а вторые входы всех преселекторов объединены и являются входом управления перестройкой преселекторов.
Введение в известную ААС дополнительных блоков и соответствующих связей позволит повысить качество оценивания параметров сигналов панорамным радиоприемником, в составе которого применяется ААС за счет пространственной селекции сигналов (обеспечения возможности формирования остронаправленного луча ДН ААС в направлении обнаруженного ИРИ с произвольным местоположением в пределах заданного сектора пространства) при оценивании его параметров, увеличения коэффициента усиления ААС и, следовательно, повышения отношения сигнал/помеха + шум на выходе ААС при оценивании параметров сигналов.
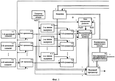
На фиг.1 приведена структурная схема адаптивной антенной системы для панорамного радиоприемника, на фиг.2 – диаграммы направленности ААС в азимутальной плоскости, на фиг.3 – структурная схема линии задержки, на фиг.4 – структурная схема вспомогательного адаптивного процессора, на фиг.5 – структурная схема ведомого процессора, на фиг.6 – структурная схема блока взвешенного сложения ведомого процессора, на фиг.7 – структурная схема блока определения пространственных параметров сигналов, на фиг.8 – структурная схема блока корреляционной матрицы сигнала (для упрощения рисунка при n=3); на фиг.9 – структурная схема коррелятора.
Заявляемая адаптивная антенная система для панорамного радиоприемника содержит генератор контрольного сигнала 1, коммутатор 2, блок определения разности 3, линии задержки 4.1…4. n, антенные элементы 5.1…5. n, преселекторы 6.1…6. n, сумматоры 7.1…7. n, вспомогательный адаптивный процессор 8, формирователь направляющего сигнала 9, блок определения пространственных параметров сигнала 10, ведомый процессор 11, первый выход которого является выходом адаптивной антенной системы, причем выход генератора контрольного сигнала 1 подключен к сигнальным входам всех линий задержки 4, выход каждой из которых подключен к первому входу соответствующего сумматора 7, выход каждого из которых подключен к соответствующему входу вспомогательного адаптивного процессора 8, корректирующий выход которого подключен к второму входу блока определения разности 3, первый вход каждого из преселекторов 6 подключен к выходу соответствующего антенного элемента 5, а выход каждого из преселекторов 6 подключен к второму входу соответствующего сумматора 7 и к соответствующим сигнальным входам ведомого процессора 11, последовательно соединенные блок определения пространственных параметров сигнала 10, первый вход которого соединен с вторым выходом ведомого процессора 11, формирователь направляющего сигнала 9, и коммутатор 2, выход которого подключен к соответствующим управляющим входам соответствующих линий задержки 4, причем второй вход коммутатора 2 является входом начальной установки адаптивной антенной системы, а третий вход коммутатора 2 является входом переключения режимов работы адаптивной антенной системы, при этом второй вход блока определения пространственных параметров сигнала 10 является входом кода частоты, а вторые входы всех преселекторов 6 объединены и являются входом управления перестройкой преселекторов 6, при этом последовательно соединены генератор контрольного сигнала 1, блок определения разности 3, вспомогательный адаптивный процессор 8 и ведомый процессор 11.
На фиг.2 приняты следующие обозначения:
1… 4 – направления максимумов остронаправленных лучей ДН ААС в азимутальной плоскости;
 – ширина сектора контроля ДН ААС в азимутальной плоскости;
ири – направление максимума остронаправленного луча ДН ААС в азимутальной плоскости в направлении на обнаруженный ИРИ.
На фиг.3 приняты следующие обозначения:
12.1…12.n – элементы задержки.
На фиг.4 приняты следующие обозначения:
13 – масштабирующий усилитель;
14 – блок комплексного сопряжения;
15 – перемножитель;
16 – интегратор;
17 – перемножитель;
18 – сумматор.
На фиг.5 приняты следующие обозначения:
19 – блок взвешенного сложения;
20 – блок корреляционной матрицы сигнала (КМС).
На фиг.6 приняты следующие обозначения:
21.1…21.n – перемножители;
22 – сумматор.
На фиг.7 приняты следующие обозначения:
23; 28 – генераторы значений параметров;
24 – блок формирования эталонных сигналов;
25 – блок корреляционной матрицы эталонного сигнала;
26 – блок вычитания;
27 – блок оценки разности;
29 – преобразователь “параметр-цифровой код”;
30 – блок управления генераторами;
31 – электронный коммутатор.
На фиг.8 приняты следующие обозначения:
32.1-32.9 – корреляторы.
На фиг.9 приняты следующие обозначения:
33 – умножитель;
34 – низкочастотный фильтр.
Блоки, используемые в заявляемой ААС, могут быть реализованы следующим образом.
Генератор контрольного сигнала 1 представляет собой электронный генератор синусоидального напряжения.
Коммутатор 2 представляет собой электронный коммутатор, подключающий один из двух входов на выход коммутатора.
Блок определения разности 3 может быть реализован с использованием дифференциальных усилителей, реализующих операции вычитания сигналов.
Каждая линия задержки 4 представляет собой параллельно соединенные управляемые элементы задержки, которые могут быть реализованы на основе ультразвуковых управляемых линий задержки.
Антенные элементы 5 представляют собой пассивные антенные элементы направленного действия.
Преселекторы 6 представляют собой полосовые фильтры с высокой избирательностью.
Сумматоры 7 могут быть реализованы с использованием дифференциальных усилителей, реализующих операции сложения сигналов.
Масштабирующий усилитель 13 вспомогательного адаптивного процессора представляет собой электронный усилитель.
Блок комплексного сопряжения 14 каждого тракта обработки вспомогательного адаптивного процессора формирует на своем выходе напряжение, комплексно сопряженное напряжению на его входе и может быть реализован с использованием полосно-задерживающих звеньев на основе Т-моста с усилителем напряжения или тока, см. например, «Справочник по теоретическим основам радиоэлектроники. Под ред. Б.Х.Кривицкого в 2-х томах. Т.2. М: Энергия, 1977.
Перемножители 15; 17, интегратор 16, сумматор 18 вспомогательного адаптивного процессора 8, перемножители 21, сумматор 22 блока взвешенного сложения 19 ведомого процессора 11 могут быть реализованы с использованием дифференциальных усилителей, реализующих соответствующие операции над сигналами.
Блок корреляционной матрицы сигнала 20 ведомого процессора 11 представляет собой (n×n) корреляторов, выходные сигналы которых характеризуют корреляционную связь между сигналами в соответствующих антенных элементах, и может быть реализован по схеме, приведенной на фиг.8. Входящие в состав блока КМС 20 корреляторы 32.1…32.9 широко используются в устройствах обработки сигналов многоканальных АС, например Ямпольский В.Г., Фролов О.П. Антенны и ЭМС. – М.: Радио и связь, 1983, с.235 рис.10.10, с.240, рис.10.16, Венскаускас К.К. Компенсация помех в судовых радиотехнических системах. – Л.: Судостроение, 1989, с.111, рис.2.31 и могут быть реализованы по схеме, фиг.9 в виде последовательно соединенных умножителя 33 и низкочастотного фильтра 34.
Блок определения пространственных параметров сигналов 10 может быть выполнен по структурной схеме, приведенной на фиг.7. Он содержит последовательно соединенные блок формирования эталонных сигналов 24, блок корреляционной матрицы эталонного сигнала 25, блок вычитания 26, блок оценки разности 27, электронный коммутатор 23, а также блок управления генераторами 22, генераторы значений параметров 23 и 28, входы которых соединены с соответствующими выходами блока управления генераторами 30, преобразователь “параметр – цифровой код” 29, входы которого соединены с соответствующими входами блока формирования эталонных сигналов 24 и выходами соответствующих генераторов значений параметров 23 и 28, а выходы соединены с соответствующими входами электронного коммутатора 31.
Формирователь направляющего сигнала 9 представляет собой кодопреобразователь, преобразующий l-элементный двоичный код на входе в k-элементный двоичный код на его выходе.
Таким образом, реализация предложенного способа не вызывает сомнений, так как в устройстве для его осуществления используются типовые радиотехнические устройства и элементы цифровой техники.
Заявляемая ААС предназначена для работы совместно с панорамным радиоприемником, осуществляющим последовательно-параллельный обзор заданного частотного диапазона.
Для достижения необходимого качества оценивания параметров обнаруживаемых сигналов ААС в процессе функционирования имеет возможность последовательного автоматического формирования двух ДН: широкой – при контроле РЭО (наблюдении и обнаружении сигналов в заданном секторе) и узкой – при оценивании их параметров.
В процессе работы ААС по командам ПРП осуществляется последовательная пошаговая перестройка одновременно всех преселекторов 6 от нижней до верхней границ заданного частотного диапазона в соответствии с сеткой частот ПРП. При этом на каждом шаге при широкой ДНА ААС сначала осуществляется проверка наличия сигнала в полосе обзора, определяемой полосой пропускания преселектора 6 (в общем случае она может быть регулируемой для согласования с шириной спектра определенного класса сигналов). При появлении сигнала в полосе обзора он принимается антенными элементами (АЭ) 5 и через преселекторы 6 и ведомый процессор 11 поступает на ПРП, где производится его энергетическое обнаружение, после чего по команде с ПО ААС автоматически формирует узкую ДН в направлении на источник сигнала и далее ПРП производит оценивание параметров сигнала.
Диаграмма направленности ААС формируется следующим образом:
С генератора контрольного сигнала 1 на сигнальные входы всех элементов задержки (ЭЗ) 12 всех линий задержки (ЛЗ) 4 подается синусоидальный сигнал. Каждая ЛЗ 4 представляет собой параллельно соединенные управляемые элементы задержки 12 (на фиг.3 показана одна из них).
В работе ААС можно выделить два режима: контроля и оценивания.
Режим контроля начинается после каждой перестройки преселекторов 6 на очередную частоту (полосу обзора) заданного частотного диапазона, при этом коммутатор 2 по команде от ПРП устанавливается в такое положение, при котором на управляющие входы всех элементов задержки 12 всех ЛЗ 4 через коммутатор 2 подаются команды начальной установки, определяющие величину задержки каждого элемента задержки 12 каждой ЛЗ 4, обеспечивая управление шириной ( ,  ) и положением максимума главного лепестка широкой ДН. Для обеспечения возможности изменения ширины ДН величины задержки каждого элемента задержки 12 при начальной установке задаются таким образом, чтобы на выходах соответствующих элементов задержки 12 всех линий задержки 4 формировались совокупности сигналов, соответствующие плоским волнам, пришедшим с различных направлений. Например, совокупность сигналов с выходов элементов задержки ЭЗ1ЛЗ1, ЭЗ1ЛЗ2, …, ЭЗ1ЛЗn соответствует плоской волне, пришедшей с первого направления ( 1, 1), совокупность сигналов с выходов элементов задержки ЭЗ2ЛЗ1, ЭЗ2ЛЗ2, …, ЭЗ2ЛЗn соответствует плоской волне, пришедшей с второго направления ( 2, 2) и т.д. Количество ЭЗ 12 (m) в каждой ЛЗ 4 (фиг.3) определяет число возможных направлений, в которых ААС может сформировать максимумы ДН. На фиг.2 в качестве примера иллюстрируется получение широкой результирующей ДН в азимутальной плоскости за счет формирования лучей в четырех направлениях. Управляя положениями максимумов каждого луча ( 1, 1; 2, 2; 3, 3; 4, 4), можно обеспечить требуемую ширину ДН.
Вспомогательный адаптивный процессор 8 (фиг.4) представляет собой многоканальное (по числу антенных элементов) устройство, которое оценивает различия параметров сигналов, воздействующих на его сигнальные входы и после их преобразования формирует управляющие напряжения, называемые весовыми коэффициентами, таким образом, чтобы разность U0(t) между контрольным сигналом U0(t) и его оценкой U0(t) на выходе вспомогательного адаптивного процессора 8 была минимальной для минимизации ошибки воспроизведения контрольного сигнала, а следовательно, и всех сигналов, приходящих с направлений, определяемых начальной установкой.
Таким образом, основным назначением вспомогательного адаптивного процессора 8 является выработка управляющих напряжений (весовых коэффициентов), соответствующих совокупности сигналов на его сигнальных входах и обеспечивающих формирование ДН ААС требуемой формы с заданным положением главного лепестка. Эту же функцию выполняют процессоры, широко используемые в ААС различного назначения, см. например Р.А.Монзинго, Т.У.Миллер «Адаптивные антенные решетки. Введение в теорию». – М.: Радио и связь, 1986, с.97, рис.3.7, с.106, рис.3.9, с.231, рис.5.26, с.304, рис.8.11, Ямпольский В.Г., Фролов О.П. Антенны и ЭМС. – М.: Радио и связь, 1983, с.236 рис.10.11, Венскаускас К.К. Компенсация помех в судовых радиотехнических системах. – Л.: Судостроение, 1989, с.72, рис.2.15, с.115, рис.2.34, с.125, рис.3.2, Адаптивная компенсация помех в каналах связи /Ю.И.Лосев, А.Г.Бердников, Э.Ш.Гойхман, Б.Д.Сизов/ под. ред. Ю.И.Лосева. – М.: Радио и связь, 1988, с.22, рис.1.8, с.35, рис.1.14, с.39, рис.1.17.
Масштабирующий усилитель 13 каждого тракта обработки вспомогательного адаптивного процессора 8 обеспечивает необходимый уровень выходного напряжения блока определения разности 3 на входе перемножителя 15. Параметры масштабирующего усилителя определяют размер интервала адаптации.
Блок комплексного сопряжения 14 каждого тракта обработки вспомогательного адаптивного процессора 8 формирует на своем выходе напряжение, комплексно сопряженное напряжению на его входе.
Сформированные во вспомогательном адаптивном процессоре 8 управляющие напряжения (весовые коэффициенты) подаются на ведомый процессор 11 (фиг.5) и определяют комплексные коэффициенты передачи в каждом канале блока взвешенного сложения 19 ведомого процессора 11. В результате взвешенного сложения сигналов в ведомом процессоре 11 максимальную результирующую амплитуду будут иметь те сигналы, которые приходят с направлений, определенных начальной установкой. Для сигналов, приходящих с других направлений, напряжения сигналов каждого из каналов в блоке взвешенного сложения 19 будут взаимокомпенсироваться, и их сумма будет минимальной. Таким образом, в режиме контроля ведомый процессор 11 выполняет роль пространственного фильтра, пропускающего на вход ПРП сигналы, приходящие с направлений, определенных начальной установкой, фиг.2.
Режим оценивания начинается с момента энергетического обнаружения сигнала панорамным радиоприемником. При этом в блоке определения пространственных параметров сигнала 10 определяется направление прихода (азимута и угла места) обнаруженного сигнала, а ПРП выдает на коммутатор 2 команду, по которой он подключает выход формирователя направляющего сигнала 9 к входам всех элементов задержки 12 всех линий задержки 4.
В заявляемом устройстве для определения пространственных параметров сигнала используется корреляционный метод, реализующий алгоритм пространственной обработки сигналов: наведенные в каждом антенном элементе 5 ААС напряжения подвергаются корреляционной обработке.
Результаты корреляционной обработки выходных сигналов многоэлементных антенных систем удобно представлять в виде корреляционной матрицы (КМ) сигналов. Известно, что корреляционная матрица сигналов содержит полную информацию о внешних источниках, воздействующих на антенную систему. Диагональные элементы КМ дают информацию о мощности собственных и внешних шумов в парциальных каналах приема, остальные элементы КМ содержат информацию о направлениях прихода сигналов, см. например Ямпольский В.Г., Фролов О.П. Антенны и ЭМС. – М.: Радио и связь, 1983, стр.227.
Для извлечения информации, заложенной в набеге (сдвиге) фазы сигнала на выходах антенных элементов 5, в блоке корреляционной матрицы сигнала (КМС) 20 ведомого процессора 11 (фиг.5; 8) формируется корреляционная матрица сигналов, диагональные элементы которой являются функциями автокорреляции, а остальные элементы – функциями взаимной корреляции сигналов в соответствующих АЭ 5.
Для получения элементов КМ в блоке КМС 20 ведомого процессора 11 (фиг.8) производится перемножение и низкочастотная фильтрация выходного напряжения каждого АЭ 5 с выходными напряжениями всех остальных АЭ 5. Корреляторы 32 в блоке КМС 20 идентичны.
Таким образом, в результате корреляционной обработки напряжений с выходов антенных элементов 5 формируются сигналы (являющиеся элементами КМС), фазы которых содержат информацию об азимуте и угле места сигнала (волны, падающей на антенные элементы 5 ААС).
Определение параметров сигнала и в блоке определения пространственных параметров сигнала 10 (фиг.7) осуществляется следующим образом. Блок управления генераторами 30 для заданных (установленных пользователем) границ поиска по азимуту min, max и углу места min, max и соответствующих значений разрешения по азимуту и углу места  ,  управляет соответствующими генераторами 23 и 28, формирующими множество вариантов сочетаний напряжений, пропорциональных соответственно значениям азимута и угла места (в град.). В блоке формирования эталонных сигналов 24 имитируются сигналы с антенных элементов 5 ААС для текущих сочетаний значений ; . Блок корреляционной матрицы эталонного сигнала 25 в блоке определения пространственных параметров сигнала 10, идентичен блоку КМС 20 ведомого процессора 11 и выполняет те же функции. В блоке оценки разности 27 определяется точность совпадения корреляционной матрицы принимаемого ААС сигнала и корреляционной матрицы сформированных копий (эталонных сигналов) по заданному пороговому значению. При отсутствии сигнала на входе блока определения пространственных параметров сигнала 10, значение напряжения выходного сигнала блока оценки разности 27 равно нулю. В случае, если разность корреляционных матриц сигналов на выходе блока вычитания 26 не превышает порогового значения (т.е. эталонный сигнал максимально совпал с сигналом на выходе блока КМС 20 ведомого процессора 11 и параметры которого надо определить), на выходе блока оценки разности 27 появляется сигнал высокого уровня (логическая единица), который открывает электронный коммутатор 31, при этом сигналы с выходов генераторов значений параметров ; 23 и 28, присутствующие на входе электронного коммутатора 31 в виде кода азимута и угла места (в результате аналогово-цифрового преобразования в преобразователе “параметр – цифровой код 29”) поступают на выход блока определения пространственных параметров сигнала 10.
Таким же образом (путем формирования множества эталонных сигналов и сравнения каждого из них с принятым многоэлементной антенной системой сигналом корреляционным методом) определяются пространственные параметры сигналов в малобазовом интерферометре, см. Германия, патент DE 4128191 A1, 1993, МПК 7 G 01 S 3/46.
Формирователь направляющего сигнала 9 (представляющий собой кодопреобразователь) ставит в соответствие величинам азимута и угла места величины задержек контрольного сигнала в каждом элементе 12 каждой ЛЗ 4 таким образом, чтобы совокупность сигналов на выходе ЛЗ 4 соответствовала плоской волне, приходящей с направления обнаруженного сигнала. Таким образом, направляющий сигнал представляет собой совокупность управляющих напряжений в виде цифровых кодов для всех элементов 12 всех линий задержки 4. Вспомогательный адаптивный процессор 8 формирует новые весовые коэффициенты, которые подаются на ведомый процессор 11. Коэффициенты передачи в каналах ведомого процессора 11 устанавливаются таким образом, чтобы результат взвешенного сложения был максимальным для сигналов, приходящих с направления обнаруженного ИРИ, а напряжения сигналов с других направлений взаимокомпенсировались при сложении.
Таким образом, в режиме оценивания ведомый процессор 11 также выполняет роль пространственного фильтра, пропускающего на вход ПРП сигналы, приходящие с направления обнаруженного ИРИ в узком луче сформированной ДНА АС (на фиг.2. с направления ири). Так как обнаружение сигналов в режиме контроля в соответствии с начальной установкой производится в пределах заданного сектора, то и узкий луч ДНА в режиме оценивания формируется в пределах этого сектора, поскольку за его пределами сигналы не обнаруживаются.
Применение заявляемого устройства позволит повысить точность оценивания параметров сигналов панорамным радиоприемником, в составе которого применяется ААС за счет пространственной селекции сигналов (обеспечения возможности формирования остронаправленного луча ДН ААС в направлении обнаруженного ИРИ с произвольным местоположением в пределах заданного сектора пространства), увеличения коэффициента усиления ААС и, следовательно, повышения отношения сигнал/помеха + шум на выходе ААС при оценивании параметров сигналов. Так, например, при сужении главного лепестка ДН с 110° до значений 50° в азимутальной плоскости и с 80° до 40° в угломестной коэффициент усиления ААС возрастает на 6 дБ. При этом значение ОСПШ на выходе ААС увеличится несколько больше, чем на 6 дБ за счет уменьшения количества мешающих излучений, попадающих в главный лепесток ДН вследствие его сужения.
Формула изобретения
Адаптивная антенная система для панорамного радиоприемника, содержащая n антенных элементов, n линий задержки, n сумматоров, последовательно соединенные генератор контрольного сигнала, блок определения разности, вспомогательный адаптивный процессор и ведомый процессор, первый выход которого является выходом адаптивной антенной системы, причем выход генератора контрольного сигнала подключен к сигнальным входам всех линий задержки, выход каждой из которых подключен к первому входу соответствующего сумматора, выход каждого из которых подключен к соответствующему входу вспомогательного адаптивного процессора, корректирующий выход которого подключен к второму входу блока определения разности, отличающаяся тем, что в нее введены n преселекторов, первый вход каждого из которых подключен к выходу соответствующего антенного элемента, а выход каждого из преселекторов подключен к второму входу соответствующего сумматора и к соответствующим сигнальным входам ведомого процессора, а также введены последовательно соединенные блок определения пространственных параметров сигнала, первый вход которого соединен с вторым выходом ведомого процессора, формирователь направляющего сигнала и коммутатор, выход которого подключен к соответствующим управляющим входам соответствующих линий задержки, причем второй вход коммутатора является входом начальной установки адаптивной антенной системы, а третий вход коммутатора является входом переключения режимов работы адаптивной антенной системы, при этом второй вход блока определения пространственных параметров сигнала является входом кода частоты, а вторые входы всех преселекторов объединены и являются входом управления перестройки преселекторов.
РИСУНКИ
MM4A – Досрочное прекращение действия патента СССР или патента Российской Федерации на изобретение из-за неуплаты в установленный срок пошлины за поддержание патента в силе
Дата прекращения действия патента: 06.07.2007
Извещение опубликовано: 20.12.2008 БИ: 35/2008
|
|