|
|
(21), (22) Заявка: 2001129636/28, 01.11.2001
(24) Дата начала отсчета срока действия патента:
01.11.2001
(43) Дата публикации заявки: 20.07.2003
(46) Опубликовано: 10.01.2007
(56) Список документов, цитированных в отчете о поиске:
SU 1608590 A1 23.11.1990. SU 946003 A 23.07.1982. JP 56-160664 A 10.12.1981. JP 04-086572 A 19.03.1992. GB 962367 A 01.07.1964.
Адрес для переписки:
198324, Санкт-Петербург, СПВУРЭ ПВО, начальнику
|
(72) Автор(ы):
Сытько Иван Иванович (RU), Мичков Павел Николаевич (RU), Курзенков Сергей Николаевич (RU)
(73) Патентообладатель(и):
Санкт-Петербургское высшее училище радиоэлектроники ПВО (RU)
|
(54) ИЗМЕРИТЕЛЬ ОТНОСИТЕЛЬНЫХ АМПЛИТУДНО-ЧАСТОТНЫХ ХАРАКТЕРИСТИК
(57) Реферат:
Изобретение относится к области радиоизмерений и может быть использовано при контроле амплитудно-частотных характеристик различных радиотехнических блоков. Измеритель содержит генератор качающейся частоты, измеряемый объект, амплитудный детектор, делитель, преобразователь частоты в напряжение, дифференциатор, компаратор, согласующий блок, индикатор, масштабный усилитель, амплитудный селектор, временной селектор, декадный счетчик, дешифратор, формирователь опорного сигнала. Формирователь опорного сигнала включает преобразователь частоты в код, дешифратор и блок хранения и выборки. Технический результат – повышение точности измерения амплитудно-частотных характеристик путем уменьшения динамической составляющей погрешности измерения за счет уменьшения скорости изменения частоты генератора качающейся частоты, а также нормирования амплитудно-частотных характеристик и цифрового измерения полосы пропускания. 2 ил.
Изобретение относится к области радиоизмерений и может быть использовано при контроле амплитудно-частотных характеристик различных радиотехнических блоков.
Известен измеритель относительных амплитудно-частотных характеристик [1], содержащий генератор качающейся частоты, измеряемый объект, амплитудный детектор, блок вычитания, индикатор, формирователь опорного сигнала, который включает преобразователь частоты в код, дешифратор и блок хранения и выборки.
Данный измеритель имеет низкую достоверность измерения.
Наиболее близким к предлагаемому по технической сущности является измеритель относительных амплитудно-частотных характеристик [2], содержащий генератор качающейся частоты, выход которого подключен к входу измеряемого объекта, выход которого подключен к входам амплитудного детектора и формирователя опорного сигнала, выполненного в виде последовательно соединенных преобразователя частоты в код, дешифратора и блока хранения и выборки, второй вход которого соединен с входом преобразователя частоты в код, являющимся входом формирователя опорного сигнала, выход блока хранения и выборки, являющийся выходом формирователя опорного сигнала, подключен к первому входу блока вычитания, второй вход которого соединен с выходом амплитудного детектора, а выход подключен к первому входу индикатора, при этом последовательно соединенные преобразователь частоты в напряжение, дифференциатор, компаратор и согласующий блок, выход которого подключен к второму входу индикатора, вход преобразователя частоты в напряжение подключен к выходу генератора качающейся частоты, а второй вход компаратора соединен с общей шиной.
Известный измеритель работает следующим образом.
Сигнал качающейся частоты с выхода генератора 1 качающейся частоты поступает одновременно на объединенные входы преобразователя 7 частоты в напряжение и измеряемый объект 2. С выхода измеряемого объекта 2 сигнал поступает на вход амплитудного детектора 3. Продетектированный сигнал с выхода амплитудного детектора 3, огибающая которого пропорциональна измеряемой амплитудно-частотной характеристике, поступает на второй вход блока 4 вычитания. С выхода измеряемого объекта 2 сигнал поступает также на формирователь 5 опорного сигнала, выделяющий и запоминающий уровень входного сигнала опорной частоты, относительно которой производится измерение амплитудно-частотной характеристики. Таким образом, огибающая сигнала на выходе блока 4 вычитания пропорциональна разности между продетектированным сигналом амплитудного детектора и уровнем сигнала на опорной частоте. Сигнал с выхода блока 4 вычитания подается на первый вход индикатора 6, на экране электронно-лучевой трубки которого отображается амплитудно-частотная характеристика измеряемого объекта 2.
Формирователь 5 опорного сигнала посредством преобразователя 11 частоты в код формирует импульсы в моменты прохождения входного сигнала через нуль, подсчитывает число импульсов в заданном интервале времени, определяемом формирователем интервалов, дешифратор 12 выдает управляющий сигнал на второй вход блока 13 хранения и выборки в момент времени, когда текущая частота сигнала достигает значения заданной опорной частоты. При этом блок 13 хранения и выборки выделяет из входного сигнала и запоминает уровень на опорной частоте, который подается на первый вход блока 4 вычитания.
Сигнал с выхода генератора 1 качающейся частоты поступает на вход преобразователя 7 частоты в напряжение, на выходе которого напряжение изменяется пропорционально частоте входного сигнала, имеет пилообразную форму и поступает на вход дифференциатора 8. На выходе дифференциатора 8 во время обратного хода генератора 1 качающейся частоты формируется импульс отрицательной полярности, который поступает на первый вход компаратора 9, второй вход которого соединен с корпусом. Компаратор 9 предназначен для обострения фронтов импульса, формируемого дифференциатором 8. Выход компаратора 9 подключен к входу согласующего блока 10, который предназначен для согласования выхода компаратора 9 с входом индикатора 6.
Импульс с выхода согласующего блока 10 поступает на модулятор электронно-лучевой трубки индикатора 6 и закрывает ее во время обратного хода генератора 1.
Недостатком известного измерителя являются низкая точность измерения амплитудно-частотных характеристик, обусловленная наличием динамической погрешности, которая возникает из-за конечной скорости и изменения частоты генератора качающейся частоты и приводит к уменьшению максимума амплитудно-частотных характеристик; смещение их по оси частот и увеличению полосы пропускания, а также большая погрешность воспроизведения формы амплитудно-частотных характеристик, вызванная тем, что луч электронно-лучевой трубки не стабилен по ширине развертки. Поэтому при считывании информации с экрана электронно-лучевой трубки вносится погрешность ширины луча.
Цель изобретения – повышение точности измерения амплитудно-частотных характеристик путем уменьшения динамической составляющей погрешности измерения за счет уменьшения скорости изменения частоты генератора качающейся частоты, а также нормирования амплитудно-частотных характеристик и цифрового измерения полосы пропускания.
Поставленная цель достигается тем, что в измеритель относительных амплитудно-частотных характеристик [2], содержащий генератор качающейся частоты, выход которого подключен к входу измеряемого объекта, выход которого подключен к входам амплитудного детектора и формирователя опорного сигнала, выполненного в виде последовательно соединенных преобразователя частоты в код, дешифратора и блока хранения и выборки, выход которого является выходом формирователя опорного сигнала, а второй вход соединен с входом преобразователя частоты в код, являющегося входом формирования опорного сигнала, при этом последовательно соединенные преобразователь частоты в напряжение, дифференциатор, компаратор и согласующий блок, выход которого подключен к второму входу индикатора, вход преобразователя частоты в напряжение подключен к выходу генератора качающейся частоты, а второй вход компаратора соединен с общей шиной, дополнительно введены последовательно соединенные масштабный усилитель, амплитудный селектор, временной селектор, декадный счетчик и второй дешифратор, выход которого подключен к третьему входу индикатора, первый вход которого соединен с первым входом амплитудного селектора и выходом делителя, второй вход которого соединен с выходом амплитудного детектора, а первый вход соединен с выходом формирователя опорного сигнала и входом масштабного усилителя, второй вход временного селектора соединен с входной шиной.
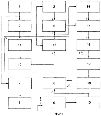
На фиг.1 приведена структурная электрическая схема измерителя относительных амплитудно-частотных характеристик.
Измеритель содержит генератор 1 качающейся частоты, измеряемый объект 2, амплитудный детектор 3, делитель 4, формирователь 5 опорного сигнала, индикатор 6, преобразователь 7 частоты в напряжение, дифференциатор 8, компаратор 9, согласующий блок 10, масштабный усилитель 14, амплитудный селектор 15, временной селектор 16, декадный счетчик 17, второй дешифратор 18. Формирователь 5 опорного сигнала содержит преобразователь 11 частоты в код, первый дешифратор 12, блок 13 хранения и выборки.
Выход генератора 1 качающейся частоты подключен к входу измеряемого объекта 2, выход которого подключен к входам амплитудного детектора 3 и формирователя 5 опорного сигнала, выполненного в виде последовательно соединенных преобразователя 11 частоты в код, дешифратора 12 и блока 13 хранения и выборки, выход которого является выходом формирователя 5 опорного сигнала, а второй вход соединен с входом преобразователя 11 частоты в код, являющимся входом формирователя 5 опорного сигнала, при этом последовательно соединенные преобразователь частоты в напряжение, дифференциатор 8, компаратор 9 и согласующий блок 10, выход которого подключен к второму входу индикатора 6, вход преобразователя 7 частоты в напряжение подключен к выходу генератора 1 качающейся частоты, а второй вход компаратора 9 соединен с общей шиной, при этом последовательно соединенные масштабный усилитель 14, амплитудный селектор 15, временной селектор 16, декадный счетчик 17 и второй дешифратор 18, выход которого подключен к третьему входу индикатора 6, первый вход которого соединен с первым входом амплитудного селектора 15 и выходом делителя 4, второй вход которого соединен с выходом амплитудного детектора 3, а первый вход соединен с выходом формирователя 5 опорного сигнала и входом масштабного усилителя 14, второй вход временного селектора 16 соединен с входной шиной.
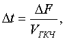
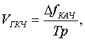
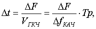
Измеритель работает следующим образом. Сигнал качающейся частоты с выхода генератора 1 качающейся частоты поступает одновременно на объединенные входы преобразователя 7 частоты в напряжение и измеряемый объект 2, амплитудно-частотная характеристика которого показана на фиг.2а. С выхода измеряемого объекта 2 сигнал поступает на вход амплитудного детектора 3, огибающая которого пропорциональна измеряемой амплитудно-частотной характеристике, поступает на второй вход делителя 4. С выхода измеряемого объекта 2 сигнал поступает также на формирователь 5 опорного сигнала, выделяющий и запоминающий уровень входного сигнала опорной частоты, относительно которой производится нормирование амплитудно-частотной характеристики. При этом огибающая сигнала на выходе делителя 4 является нормированной, пропорциональна измеряемой амплитудно-частотной характеристике и равна отношению сигнала на выходе амплитудного детектора 3 к уровню сигнала на опорной частоте, поступающего с выхода формирователя 5 опорного сигнала. Таким образом, огибающая сигнала на выходе делителя 4 пропорциональна измеряемой амплитудно-частотной характеристике, является нормированной, изменяется от 0 до 1, независимо от амплитуды сигнала на выходе амплитудного детектора 3. Длительность сигнала относительно уровня 0,707 на выходе делителя 4 (см. фиг.2в) прямо пропорциональна полосе пропускания амплитудно-частотной характеристики измеряемого объекта 2 и обратно пропорциональна скорости изменения частоты генератора 1 качающейся частоты [6, с.284-286] и определяется по формуле


где F – полоса пропускания амплитудно-частотной характеристики измеряемого объекта 2;
fКАЧ – полоса качания генератора 1 качающейся частоты;
Тр – период развертки.
Полоса качания генератора 1 качающейся частоты и период развертки показаны на фиг.2б.
Сигнал с выхода делителя 4 подается на первый вход индикатора 6, на экране электронно-лучевой трубки которого отображается нормированная амплитудно-частотная характеристика измеряемого объекта 2, а вертикальные размеры изображения занимают не только оптимальную рабочую площадь экрана, но и остаются постоянными не зависимо от коэффициента передачи измеряемого объекта 2.
Формирователь 5 опорного сигнала посредством преобразователя 11 частоты в код формирует импульсы в моменты прохождения входного сигнала через нуль, подсчитывает число импульсов в заданном интервале времени, определяемом формирователем интервалов, первый дешифратор 12 выдает управляющий сигнал на второй вход блока 13 хранения и выборки в момент времени, когда текущая частота сигнала достигает значения заданной опорной частоты. При этом блок 13 хранения и выборки выделяет из входного сигнала и запоминает уровень на опорной частоте, который подается на первый вход делителя 4. Делитель 4 может быть выполнен по схеме, приведенной в [4, с.321].
Сигнал с выхода генератора 1 качающейся частоты поступает на вход преобразователя 7 частоты в напряжение, на выходе которого напряжение изменяется пропорционально частоте входного сигнала, имеет пилообразную форму и поступает на вход дифференциатора 8. На выходе дифференциатора 8 во время обратного хода генератора 1 качающейся частоты формируется импульс отрицательной полярности, который поступает на первый вход компаратора 9, второй вход которого соединен с корпусом. Компаратор 9 предназначен для обострения фронтов импульса, формируемого дифференциатором 8. Выход компоратора 9 подключен к входу согласующего блока 10, который предназначен для согласования выхода компаратора 9 с входом индикатора 6. Импульс с выхода согласующего блока 10 поступает на модулятор электронно-лучевой трубки индикатора 6 и закрывает ее во время обратного хода генератора 1.
С выхода формирователя 5 опорного сигнала уровень сигнала опорной частоты, относительно которой производится нормирование амплитудно-частотной характеристики, также поступает на вход масштабного усилителя 14, который может быть выполнен по схеме, приведенной в [4, с.231].
Масштабный усилитель 14 с коэффициентом усиления 0,707 формирует уровень сигнала, относительно которого измеряется полоса пропускания амплитудно-частотной характеристики измеряемого объекта 2. Выход масштабного усилителя 14 подключен к второму входу амплитудного селектора 15, первый вход которого также соединен с выходом делителя 4. Амплитудный селектор 15 вырабатывает прямоугольный импульс единичной амплитуды, длительность которого соответствует интервалу времени, когда нормированная огибающая сигнала на первом входе превышает уровень сигнала на его втором входе.
Длительность прямоугольных импульсов единичной амплитуды, которые вырабатывает амплитудный селектор 15, прямо пропорциональна полосе пропускания амплитудно-частотной характеристики измеряемого объекта 2 и обратно пропорциональна скорости изменения частоты генератора 1 качающейся частоты (см. фиг.2в).
Выход амплитудного селектора 15, который может быть выполнен по схеме, приведенной в [4, с.374 и 5, с.87], подключен к первому входу временного селектора 16, второй вход которого соединен с входной шиной. Временной селектор 16 открыт в течение времени, равного длительности прямоугольного импульса единичной амплитуды, вырабатываемого амплитудным селектором 15, которое прямо пропорционально полосе пропускания амплитудно-частотной характеристике измеряемого объекта 2 и обратно пропорционально скорости изменения частоты генератора 1. На второй вход временного селектора 16, который может быть выполнен по схеме, приведенной в [5], поступают импульсы, следующие с частотой Fсч. Выход временного селектора 16 подключен к входу декадного счетчика 17, который осуществляет счет поступающих импульсов Nx, т.е. преобразует унитарный код в двоично-десятичный. Выход декадного счетчика 17 подключен к входу второго дешифратора 18, который осуществляет преобразование двоично-десятичного кода, в котором представлена измерительная информация на выходе декадного счетчика 17 в сигналы кода используемого цифрового индикатора 6, который может быть выполнен по схеме, приведенной [3]. Декадный счетчик 17 и второй дешифратор 18 могут быть выполнены соответственно по схемам, приведенным в [3 и 6, с.42-43].
Так как временной селектор 16 открывается на время

то общее число счетных импульсов, поступающих на вход декадного счетчика 17, равно

Соответственно результат измерения полосы пропускания измеряемой амплитудно-частотной характеристикой определяется выражением

Точность измерения полосы пропускания амплитудно-частотной характеристики зависит от скорости изменения частоты генератора 1 качающейся частоты и полосы пропускания измеряемого объекта 2 и определяется выражением

которое характеризует динамические погрешности. Увеличение параметра приводит к уменьшению максимума амплитудно-частотной характеристики, смещению ее по оси частот и увеличению полосы пропускания. Для уменьшения динамической погрешности необходимо, чтобы измеритель работал в квазистатическом режиме – малой скорости изменения частоты генератора 1 качающейся частоты, т.е. время изменения частоты колебаний на входе измеряемого объекта 2, в пределах его полосы пропускания, было соизмеримо или больше времени переходного процесса в измеряемом объекте 2.
Точность измерения полосы пропускания измеряемой амплитудно-частотной характеристики определяется погрешностью дискретности, которая равна единице младшего разряда и зависит от частоты счетных импульсов и длительности прямоугольного импульса единичной амплитуды, вырабатываемого амплитудным селектором 15.
В известных технических решениях авторы не обнаружили совокупности признаков, аналогичных предлагаемым и обеспечивающих достижения цели изобретения.
В предлагаемом измерителе относительных амплитудно-частотных характеристик по сравнению с прототипом путем введения аналоговых и дискретных устройств повышена точность измерения полосы пропускания амплитудно-частотной характеристики. Совокупность введенных элементов обеспечивает новое качество измерителя – повышает точность измерения полосы пропускания амплитудно-частотных характеристик.
Источники информации
1. Авторское свидетельство СССР №946003, кл. Н 04 В 3/46, 1980.
2. Авторское свидетельство СССР №1608590, кл. G 01 R 27/28, 1990, прототип.
3. Цифровые интегральные микросхемы. Справочник, М.И.Богданович, И.И.Грель, В.А.Прохоренко, B.C.Шалимо Мн.: Беларусь, 1991, 493 с.
4. Аналоговые и цифровые интегральные микросхемы. Справочное пособие, Якубовский С.В., Барканов Н.А., Нисельсон Л.И. и др. Под редакцией С.В.Якубовского 2-е изд., переработанное и доп. М.: Радио и связь, 1984, 432 с.
5. Коломбет Е.А., Юркович К., Зодл Я. Примечание аналоговых микросхем. М.: Радио и связь, 1990, 320 с.
6. Винокуров В.И., Каплин С.И., Петелин И.Г. Электрорадиоизмерения. Под ред. В.И.Винокурова. 2-е изд., перераб. и доп. М.: Высшая школа, 1986, 351 с.
Формула изобретения
Измеритель относительных амплитудно-частотных характеристик, содержащий генератор качающейся частоты, выход которого подключен к входу измеряемого объекта, выход которого подключен к входам амплитудного детектора и формирователя опорного сигнала, выполненного в виде последовательно соединенных преобразователя частоты в код, дешифратора и блока хранения и выборки, выход которого является выходом формирователя опорного сигнала, а второй вход соединен с входом преобразователя частоты в код, являющегося входом формирователя опорного сигнала, последовательно соединенные преобразователь частоты в напряжение, дифференциатор, компаратор и согласующий блок, выход которого подключен к второму входу индикатора, вход преобразователя частоты в напряжение подключен к выходу генератора качающейся частоты, а второй вход компаратора соединен с общей шиной, отличающийся тем, что в него дополнительно введены последовательно соединенные масштабный усилитель, амплитудный селектор, временной селектор, декадный счетчик и второй дешифратор, выход которого подключен к третьему входу индикатора, первый вход которого соединен с первым входом амплитудного селектора и выходом делителя, второй вход которого соединен с выходом амплитудного детектора, а первый соединен с выходом формирователя опорного сигнала и входом масштабного усилителя, второй вход временного селектора соединен с входной шиной.
РИСУНКИ
MM4A – Досрочное прекращение действия патента СССР или патента Российской Федерации на изобретение из-за неуплаты в установленный срок пошлины за поддержание патента в силе
Дата прекращения действия патента: 02.11.2006
Извещение опубликовано: 10.04.2009 БИ: 10/2009
|
|