|
|
(21), (22) Заявка: 2004119693/28, 28.06.2004
(24) Дата начала отсчета срока действия патента:
28.06.2004
(43) Дата публикации заявки: 10.12.2005
(46) Опубликовано: 27.12.2006
(56) Список документов, цитированных в отчете о поиске:
RU 2074314 C1, 27.02.1997. SU 1518493 A, 30.10.1989. US 4751460 A, 14.06.1988. US 4292589 A 29.09.1981.
Адрес для переписки:
460027, г.Оренбург, ул. Донгузская, 56, ООО “Оренбурггеофизика”, О.В. Иванову
|
(72) Автор(ы):
Марков Владимир Александрович (RU), Шулаев Валерий Федорович (RU), Масленников Владимир Иванович (RU), Иванов Олег Витальевич (RU)
(73) Патентообладатель(и):
Общество с ограниченной ответственностью “Оренбурггеофизика” (RU)
|
(54) ЭЛЕКТРОМАГНИТНЫЙ ДЕФЕКТОСКОП СКВАЖИННЫЙ
(57) Реферат:
Использование: изобретение может быть использовано для мониторинга технического состояния стальных колонн в нефтегазовых скважинах. Сущность изобретения: дефектоскоп скважинный содержит токовый коммутатор, сигнальную и токовую катушки индуктивности, токовый коммутатор основной и дублирующий, предварительные сдвоенные операционные усилители, преобразователь сигнала, формирователь служебных сигналов, усилитель мощности, блок управления, таймер, коммутатор коэффициента усиления, компаратор, устройство выборки и хранения данных, устройство согласования, соединенное с наземным цифровым регистрирующим устройством через геофизический кабель. Параметры сердечника и число витков сигнальной и токовой катушек индуктивности выбираются по максимальному исследуемому диаметру стальных труб и по степени детализации измерений (время переходного процесса должно быть меньше времени между квантами измерения при заданной скорости движения электромагнитного дефектоскопа в скважине). Технический результат: уменьшение искажения формы переходного процесса затухания магнитного поля. 1 ил.
Изобретение относится к геофизике и может быть использовано для мониторинга технического состояния обсадных и насосно-компрессорных труб при одноколонной и многоколонной конструкциях в эксплуатационных и разведочных нефтегазовых скважинах. Мониторинг технического состояния обсадных и насосно-компрессорных труб подразумевает собой следующее: определение толщины стенок труб, в том числе каждой из труб при многоколонной конструкции скважины, локализация продольных и поперечных повреждений, обнаружение зон смятия, коррозии и т д.
Известно устройство магнитоимпульсной дефектоскопии / Дефектоскоп-толщиномер магнитоимпульсный кабельный типа МИД-К. Паспорт. Техническое описание и инструкция по эксплуатации АХА 2.131.005 ТО ЗАО НПФ «ГИТАС», 2002 г./, основанное на изучении вихревого электромагнитного поля, возбуждаемого генераторной катушкой, находящейся внутри системы насосно-компрессорных и обсадных труб. Сигнал с измерительной системы регистрируется в виде нескольких каналов, каждый из которых имеет свой фиксированный коэффициент усиления и передается фиксированным и постоянным числом квантов. При таком способе увеличения динамического диапазона не обеспечивается точная передача переходного процесса затухания магнитного поля через геофизический кабель на цифровой регистратор, поэтому нет возможности учета магнитных свойств (магнитной проницаемости и неоднородности магнитного поля) обсадных и насосно-компрессорных труб при измерении толщины стенок труб.
Наиболее близким по технической сущности является устройство для электромагнитной дефектоскопии обсадных и насосно-компрессорных труб /авторское свидетельство РФ RU 2074314, кл. 6 Е 21 В 47/00, 47/12/ (прототип), содержащее генераторную систему с генераторными катушками индуктивности, двухполярным генератором и измерительную систему с измерительными катушками индуктивности. Недостатком данного устройства является неполная передача (недостаточное количество квантов информации) переходного процесса затухания магнитного поля через геофизический кабель на цифровой регистратор. Это ограничение не позволяет разработать математическую модель этого процесса и учесть изменение магнитных свойств (магнитной проницаемости и неоднородности магнитного поля) обсадных и насосно-компрессорных труб при измерении толщины стенок труб.
Задачей предлагаемого изобретения является повышение вероятности выявления зон повреждений, повышение точности измерения толщины стенок обсадных и насосно-компрессорных труб и повышение точности определения параметров, характеризующих магнитные свойства этих труб за счет уменьшения искажения формы переходного процесса затухания магнитного поля, передаваемого на цифровой регистратор, а также за счет применения специального материала для сердечника измерительного зонда при изменении его конструкции. Уменьшение искажения формы переходного процесса затухания магнитного поля достигается за счет увеличения частоты квантования исследуемого сигнала (увеличения количества квантов информации), увеличения динамического диапазона предварительного усилителя, применения прецизионного устройства преобразования сигнала с измерительного зонда и устройства выборки и хранения данных.
Поставленная задача решается за счет того, что электромагнитный дефектоскоп скважинный, включающий измерительную систему, состоящую из измерительной катушки с предварительным усилителем, усилитель мощности, соединенный с цифровым регистратором через устройство согласования и геофизический кабель, являющимся дуплексным каналом связи, дополнительно содержит прецизионный (высокоточный) преобразователь сигнала, дублирующий предварительный сдвоенный операционный усилитель, выход которого подключен ко входу компаратора, выход которого подключен ко входу коммутатора коэффициента усиления основного сдвоенного операционного усилителя, коммутатор коэффициента усиления состоит из коммутирующих электронных ключей, которые включены в цепь обратной связи основного предварительного сдвоенного операционного усилителя, выход которого подключен ко входу устройства выборки и хранения данных и выход которого соединен со входом прецизионного (высокоточного) преобразователя сигнала, выход которого подключен ко входу формирователя служебных сигналов, выход которого соединяется со входом усилителя мощности, и параметры сердечника (размеры и магнитная проницаемость) и число витков измерительного зонда выбираются по максимальному исследуемому диаметру стальных труб (длина катушки должна быть приблизительно равна максимальному исследуемому диаметру стальных труб) и рассчитываются в соответствии с классической теорией электродинамики, исходя из степени детализации измерений (время переходного процесса затухания электромагнитного поля должно быть меньше времени между квантами измерения при заданной скорости движения электромагнитного дефектоскопа в скважине). В процессе расчета сначала определяется значение индуктивности по э.д.с. самоиндукции и ее времени затухания при заданных параметрах сердечника и внешней среды, а затем вычисляется количество витков катушек.
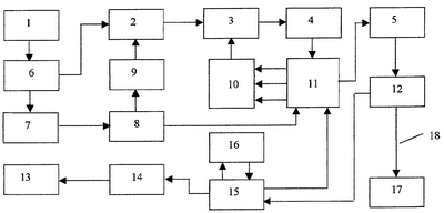
На чертеже представлена поблочно-структурная схема электромагнитного дефектоскопа скважинного.
Устройство содержит токовую катушку индуктивности 13, зашунтированную сопротивлением и соединенную с выходом токового коммутатора 14, вход которого подключен к первому выходу блока управления 15, второй выход которого соединен с первым входом формирователя служебных сигналов 11, третий выход блока управления 15 подключен ко входу таймера 16, выход которого соединен с первым входом блока управления 15, второй вход которого подключен к выходу устройства согласования 12, которое соединено через геофизический кабель 18 с цифровым регистратором 17, измерительную катушку индуктивности 1, подключенную ко входу резисторной матрицы 6, первый выход которой соединен со входом дублирующего предварительного сдвоенного операционного усилителя 7, а второй выход подключен ко входу основного сдвоенного операционного усилителя 2, выход дублирующего предварительного сдвоенного операционного усилителя 7 соединен с компаратором 8, первый выход которого подключен ко входу «коммутатора коэффициента усиления основного сдвоенного операционного усилителя» 9, а второй выход соединен со вторым входом формирователя служебных сигналов 11, устройство выборки и хранения данных 3, первый вход которого подключен к выходу основного сдвоенного операционного усилителя 2, а второй вход соединен с выходом дискретного элемента «ИЛИ» 10 и выход подключен ко входу прецизионного (высокоточного) преобразователя сигнала 4, выход которого соединен с третьим входом формирователя служебных сигналов 11, первый выход которого подключен ко входу усилителя мощности 5, выход которого соединен со входом устройства согласования 12, второй, третий и четвертый выходы формирователя служебных сигналов 11 подключены соответственно к первому, второму и третьему входам дискретного элемента «ИЛИ» 10.
Электромагнитный дефектоскоп скважинный работает следующим образом. Цифровой регистратор 17, обладающий функцией управления /Цифровой регистратор “ГЕКТОР”, входящий в состав компьютеризованного аппаратурно-методического комплекса КАМК – “АЛМА3-1”, сертификат РОСС RU.АЯ36.Н200.99, срок действия с 17.02.2006 по 16.02.2009/, под управлением программы регистрации подает команду коммутации токовой катушки через геофизический кабель 18, являющийся дуплексным каналом связи между цифровым регистратором и электромагнитным дефектоскопом скважинным на устройство согласования 12 и далее на блок управления 15. Распознанная по уровню напряжения в блоке управления 15 команда подается на токовый коммутатор 14, где происходит формирование токового импульса, подающегося на токовую катушку индуктивности 13, в момент прохождения токового импульса через катушку индуктивности, в окружающих стальных обсадных и насосно-компрессорных трубах создается постоянное электромагнитное поле возбуждения, в сердечнике возникает индукция, которая индуцирует магнитную электродвижущую силу. Электродвижущая сила регистрируется измерительной катушкой 1, принятый сигнал усиливается основным сдвоенным операционным усилителем 2 и дублирующим предварительным сдвоенным операционным усилителем 7. Значение амплитуды сигнала с выхода дублирующего предварительного сдвоенного операционного усилителя 7 сравнивается с фиксированным значением амплитуды постоянного напряжения на входе компаратора 8. При условии превышения значения амплитуды сигнала с выхода дублирующего предварительного сдвоенного операционного усилителя 7 над фиксированным значением амплитуды постоянного напряжения на входе компаратора 8 происходит переключение выходного состояния компаратора 8. С первого выхода компаратора 8 измененный уровень амплитуды постоянного напряжения поступает на вход «коммутатора коэффициента усиления основного сдвоенного операционного усилителя» 9, вследствие чего происходит изменение коэффициента усиления основного сдвоенного операционного усилителя 2 на определенную величину. Сигнал с предварительного усилителя 2 через устройство выборки и хранения данных 3 поступает на прецизионный (высокоточный) преобразователь сигнала 4, далее сигнал нормируется в формирователе служебных сигналов 11 и через усилитель мощности 5, устройство согласования 12 и геофизический кабель 18 подается на цифровой регистратор, где производится запись на магнитный носитель функции затухания электромагнитного поля в виде оцифрованных дискретных значений интервалов времен, обратно пропорциональных дискретным амплитудам напряжений с определенным шагом дискретизации. Нормирование сигнала происходит таким образом, чтобы на входе цифрового регистратора соотношение амплитуды сигнала и наведенной помехи было больше трех раз. Применение устройства выборки и хранения данных 3 для фиксации уровней напряжений позволяет повысить точность преобразования быстроизменяющегося сигнала. Автоматическое изменение коэффициента усиления предварительного усилителя 2 позволяет расширить динамический диапазон и использовать при расчете толщины переходной процесс затухания магнитного поля на ранних временах. Значение коэффициентов усиления выбирается так, чтобы диапазон амплитуды электродвижущей силы индукции не превышал динамический диапазон основного сдвоенного операционного усилителя 2.
Для обеспечения возможности учета магнитных свойств стальных труб параметры сердечника (размеры и магнитная проницаемость) выбираются по максимальному исследуемому диаметру стальных труб (длина катушки должна быть приблизительно равна максимальному исследуемому диаметру стальных труб) и рассчитываются в соответствии с классической теорией электродинамики, а число витков сигнальной и токовой катушек индуктивности выбирается исходя из времени переходного процесса (времени затухания), определяемого требуемой степенью детализации измерений (время переходного процесса должно быть меньше времени между квантами измерения при заданной скорости движения электромагнитного дефектоскопа в скважине, и не должно превышать 2·10-4 секунды /авторское свидетельство РФ RU 2074314, кл. 6 Е 21 В 47/00, 47/12/). В процессе расчета сначала определяется значение индуктивности по э.д.с. самоиндукции и ее времени затухания при заданных параметрах сердечника и внешней среды, а затем вычисляется количество витков катушек. / Основные законы электромагнетизма. Учеб. пособие для студентов вузов. И.Е.Иродов. – 2-е, стереотип. – М.: Высш. шк., 1991., стр.214-226/. Определение на кванте глубины толщины стенок труб, в том числе каждой из труб при многоколонной конструкции скважины, локализация продольных и поперечных повреждений, обнаружение зон смятия, коррозии осуществляется путем анализа зарегистрированной функции затухания электромагнитного поля в соответствии с методикой вычисления толщины /Методическое руководство по проведению магнитоимпульсной дефектоскопии-толщинометрии в нефтяных и газовых скважинах аппаратурой МИД-Газпром и обработке результатов измерений (Руководящий документ РД 51-31323949-48-2001)/ и уточняется в соответствии с методикой электромагнитного контроля /Приборы для неразрушающего контроля материалов и изделий. Справочник. В 2-х книгах. Кн.2. Под ред. В.В.Клюева.- М.: Машиностроение, 1986/.
Предложенное устройство позволяет на порядок уменьшить искажения формы переходного процесса затухания магнитного поля, передаваемого на цифровой регистратор. При помощи компьютерной обработки данных, зарегистрированных цифровым регистратором с электромагнитного дефектоскопа скважинного, производится выявление зон повреждений, измеряется толщина стенок обсадных и насосно-компрессорных труб и определяются параметры, характеризующие магнитные свойства этих труб, т.е. проводится оценка технического состояния обсадных и насосно-компрессорных труб при одноколонной и многоколонной конструкциях скважин.
Формула изобретения
Электромагнитный дефектоскоп скважинный, содержащий токовую катушку индуктивности, подключенную к выходу токового коммутатора, вход которого подключен к первому выходу блока управления, второй вход которого подсоединен к выходу устройства согласования, подключенного через геофизический кабель к цифровому регистратору, второй выход блока управления соединен с первым входом формирователя служебных сигналов, третий выход блока управления подключен ко входу таймера, выход которого соединен с первым входом блока управления, измерительную катушку, подключенную через резисторную матрицу ко входу основного сдвоенного операционного усилителя, усилитель мощности, выход которого подключен ко входу устройства согласования, отличающийся тем, что устройство дополнительно содержит дублирующий предварительный сдвоенный операционный усилитель, выход которого подключен ко входу компаратора, вход дублирующего предварительного сдвоенного операционного усилителя соединен со вторым выходом резисторной матрицы, дискретный элемент ИЛИ первый, второй и третий вход которого подключены ко второму, третьему и четвертому выходам формирователя служебных сигналов соответственно, устройство выборки и хранения данных, первый вход которого подключен к выходу основного сдвоенного операционного усилителя, второй вход устройства выборки и хранения данных соединен с выходом дискретного элемента ИЛИ, коммутатор коэффициента усиления основного сдвоенного операционного усилителя, вход коммутатора коэффициента усиления соединен с первым выходом компаратора, второй выход которого соединен со вторым входом формирователя служебных сигналов, прецизионный (высокоточный) преобразователь сигнала, вход которого подсоединен к выходу устройства выборки и хранения данных, выход прецизионного (высокоточного) преобразователя сигнала подключен к третьему входу формирователя служебных сигналов, причем параметры сердечника (материал сердечника, его размеры) и число витков сигнальной и токовой катушек индуктивности выбираются по максимальному исследуемому диаметру стальных труб, а также по степени детализации измерений (время переходного процесса должно быть меньше времени между квантами измерения при заданной скорости движения электромагнитного дефектоскопа в скважине).
РИСУНКИ
MM4A – Досрочное прекращение действия патента СССР или патента Российской Федерации на изобретение из-за неуплаты в установленный срок пошлины за поддержание патента в силе
Дата прекращения действия патента: 29.06.2006
Извещение опубликовано: 10.04.2009 БИ: 10/2009
|
|