|
|
(21), (22) Заявка: 2003104617/12, 17.02.2003
(24) Дата начала отсчета срока действия патента:
17.02.2003
(30) Конвенционный приоритет:
18.02.2002 (пп.1-14) IT MI2002A000317
(43) Дата публикации заявки: 27.08.2004
(46) Опубликовано: 20.12.2006
(56) Список документов, цитированных в отчете о поиске:
ЕР 0009282 А1, 02.04.1980. ЕР 0241763 А2, 21.10.1987. RU 2075928 C1, 27.03.1997. SU 180918 A, 24.05.1966. SU 1020088 A, 30.05.1983. DE 4102369 C1, 30.01.1992. DE 3702419 C1, 04.02.1988. US 4513766 A, 30.04.1985. GB 1075412 A, 12.07.1967.
Адрес для переписки:
129010, Москва, ул. Б.Спасская, 25, стр.3, ООО “Юридическая фирма Городисский и Партнеры”, пат.пов. С.А.Дорофееву
|
(72) Автор(ы):
НИКОЛИНИ Габриэле (IT), СИКУРИ Роберто (IT)
(73) Патентообладатель(и):
ИНТЕРПУЛЬС С.П.А. (IT)
|
(54) ПНЕВМАТИЧЕСКИЙ ПУЛЬСАТОР ДЛЯ ДОИЛЬНЫХ УСТАНОВОК
(57) Реферат:
Изобретение относится к сельскому хозяйству и может быть использовано в доильных установках. Пневматический пульсатор содержит пневматическое управляющее устройство для перемещения золотника, который при возвратно-поступательном перемещении циклически соединяет источник вакуума с пульсационными камерами доильного аппарата. Золотник скользит по пластине из износостойкого синтетического материала с окнами, сообщающимися с источником вакуума и с пульсационными камерами. Пластина плотно прижата к основанию с каналами. Из основания выступают две обращенные друг к другу боковые стенки, образующие с основанием часть корпуса. Корпус пульсатора имеет жесткую рамную конструкцию из основания, боковых стенок и поперечины. Пульсатор имеет жесткую U-образную часть, прижатую к пластине. Конструкция пульсатора обеспечивает его длительный и надежный срок службы. 13 з.п. ф-лы, 14 ил.
Настоящее изобретение относится к пневматическому пульсатору для доильных установок. Как хорошо известно специалисту в данной области, пневматический пульсатор играет основную роль в доильной установке, так как его эффективность непосредственно влияет на качество доения.
Пневматический пульсатор, который весьма популярен, описан в ЕР-В-0009282, обладатель которого является и заявителем данной заявки. В этом пневматическом пульсаторе возвратно-поступательное прямолинейное движение золотника дает возможность источнику вакуума циклически соединяться (в соответствии с типом установки) с одним или двумя выходными каналами (или даже четырьмя, если каждый из двух выходных каналов разделен на два канала), при этом сигнал пульсации по этому каналу или этим каналам передается к соответствующим пульсационным камерам доильного аппарата. Каждая из пульсационных камер представляет собой пространство между отдельным стаканом доильного аппарата и соответствующей эластичной трубкой, помещенной внутри него (каждая трубка предназначена для надевания на сосок выдаиваемого животного). Указанный сигнал пульсации создает необходимое движение трубки, требующееся для осуществления доения.
Во время своего возвратно-поступательного движения упомянутый золотник этого пульсатора скользит по поверхности, в которой имеется окно, сообщающееся с источником вакуума, и если пульсатор имеет один выходной канал, то выходное окно сообщается с выходным каналом, соединенным через два выходных патрубка с соответствующими пульсационными камерами. Если вместо этого имеются два выходных окна, то пульсатор снабжен двумя (или четырьмя) выходными каналами. Золотник приводится в движение пневматическим управляющим устройством, содержащим шток, ось которого ориентирована в направлении движения золотника. Каждый из двух концов штока с возможностью движения и при наличии уплотнения поддерживается соответствующей стенкой, образующей часть корпуса пульсатора, в котором стенка для этой цели снабжена сквозным отверстием, окруженным металлической антифрикционной втулкой, которая (благодаря очень небольшим допускам на обработку) также обеспечивает уплотнение. Две стенки выполнены параллельными и выступают от основания, образуя с ним корпус пульсатора. На наружной стороне каждой стенки имеется соответствующая боковая крышка, прикрепляемая к ней винтами таким образом, чтобы сохранять герметичное прижатие к стенке края эластичной диафрагмы (т.н. главней диафрагмы), которая вместе со стенкой ограничивает камеру, окружающую то отверстие в стенке, в которое вставлен соответствующий конец штока, несущего золотник. Камера у каждой главной диафрагмы попеременно соединяется с выходом пульсатора через канал, выполненный в соответствующей стенке, и через инверторное устройство, которым снабжен пульсатор, для получения, таким образом, возвратно-поступательного движения штока и, следовательно, золотника.
Постоянство скорости скольжения золотника во времени зависит от коэффициента трения между золотником и соответствующей поверхностью скольжения. Чтобы пульсатор работал правильно, эта скорость не должна изменяться с изменением окружающих климатических условий.
Для обеспечения того, чтобы коэффициент трения оставался по возможности постоянным во времени, поверхность, по которой. скользит золотник, выполняют металлической в виде металлической пластины, прикрепляемой к основанию корпуса пульсатора. Однако было установлено, что металлическая поверхность пластины имеет точку росы, которая понижается в пределах, в которых может изменяться температура, встречающаяся на доильной площадке. Вызванное этим образование конденсата на металлической пластине приводит к изменению указанного коэффициента трения и, следовательно, изменению скорости скольжения золотника. Для устранения этого недостатка пытались наносить на поверхность металлической пластины покрытие на основе тефлона, которое обеспечивает по существу постоянный коэффициент трения между золотником и пластиной, когда происходит изменение окружающих климатических условий.
При использовании этого технического решения сразу же стало очевидно, что оно страдает тем недостатком, что из-за скольжения золотника покрытие на пластине постепенно изнашивается, исчезая через 6-12 месяцев.
Следовательно, требовалось составлять программу по техническому обслуживанию пластины, включающую в себя замену покрытой пластины до того, как мог проявиться этот недостаток. Это приводило к высоким расходам, и, кроме того, для замены пластины требовался квалифицированный персонал.
Эта ситуация оставалась неизменной в течение около тридцати лет при отсутствии какой-либо успешной попытки увеличить полезный срок службы указанной покрытой пластины. Однако работниками в этой области очень ощущалась потребность найти решение, позволяющее заменять пластину через более длительные интервалы времени. Эта проблема, наконец, была решена очень простым и практичным образом посредством пневматического пульсатора, описанного в итальянской заявке на полезную модель MI99U 000323 того же самого заявителя, что и по настоящей заявке. Это пульсатор, который представляет собой усовершенствование в пульсаторе, описанном в ЕР-В-0009289, фактически имеет пластину, состоящую на всю свою толщину из синтетического материала (например, полиариламида, известного на рынке как PAXD6) типа, который обеспечивает необходимый коэффициент трения между пластиной и золотником, на который не влияют изменения окружающих климатических условий, имеющихся на доильной площадке.
Такое техническое решение может показаться очевидным и банальным, но только для того, кто в течение последних тридцати лет не переживал эволюцию пневматических пульсаторов для доильных установок. Тот факт, что пульсатор, описанный в заявке MI99U 000323, позволяет намного реже заменять пластину, является значительным экономическим преимуществом.
Хотя пневматический пульсатор, описанный в заявке MI99U 000323 – и, в частности, его вариант, показанный на чертежах заявки и производимый в настоящее время компанией Interpuls S.p.A. – хорошо решает проблему срока службы пластины с поверхностью скольжения и является весьма компактным и более надежным, чем конкурирующие пульсаторы, он, однако, страдает недостатками, которые описаны ниже.
Этот пульсатор также имеет корпус, который содержит основание и две параллельные боковые стенки, выступающие от основания и образующие одно целое с ним. На верхней плоской поверхности основания имеются выемки, которые дают возможность делать различные соединения с источником вакуума и с выходным каналом или каналами пульсатора. В каждой из двух боковых стенок помещена соответствующая главная диафрагма, край которой прижат к стенке соответствующей боковой крышкой, прикрепленной шестью винтами. И в этом случае две главные диафрагмы приводят шток в движение в двух направлениях посредством инвертерного устройства, чтобы управлять золотником, опирающимся на пластину с поверхностью скольжения, изготовленную из синтетического материала. Между этим последним и снабженной выемками верхней поверхностью основания корпуса вибратора расположена прокладка с отверстиями, соответствующими отверстиям в основании. Пластина прикреплена к основанию тремя винтами: двумя – вблизи одной стороны пластины и третьим – вблизи ее противоположной стороны. Для прикрепления пластины невозможно использовать большое количество винтов, потому что из-за указанных отверстий в верхней поверхности основания фактически не существует достаточного пространства (как это можно видеть при рассмотрении фиг.2 в заявке MI99U 000323); также не существует достаточного пространства для заделки резьбовых металлических втулок (обычно из латуни) в основание – обстоятельство, которое позволило бы прочнее закреплять винты и предотвращать их ослабление со временем. Следовательно, хотя распределяющий нагрузку элемент из синтетического материала вставлен между указанным третьим винтом и пластиной для распределения действия, оказываемого этим винтом вдоль большой части соответствующего края пластины, другие два винта оказывают довольно концентрированное действие на пластину, может случиться, что, в частности, в результате чрезмерного затягивания винтов (которое невозможно исключить) верхняя поверхность пластины может быть неплоской, что приводит к несовершенному уплотнению между золотником и пластиной с вытекающей из этого неправильной работой пульсатора.
Несовершенное уплотнение между золотником и пластиной может также происходить в случае ослабления крепежных винтов пластины (и это также невозможно исключить).
Кроме того, было установлено, что конструкционный материал корпуса вибратора (найлон 6/6 с 30%-ным наполнением из стекловолокна) чувствителен к изменениям окружающих климатических условий. В этом отношении могут происходить изменения размеров корпуса, которые, хотя и небольшие, как установлено, оказывают влияние на надлежащую работу пульсатора.
Вывод заключается в том, что при наличии особенно неблагоприятных климатических условий (и которые так или иначе могут иметь место на доильной площадке) этот пневматический пульсатор не действует надлежащим образом до степени, выходящей за пределы, установленные техническими условиями.
Технической задачей настоящего изобретения является создание пневматического пульсатора, который не имеет вышеуказанных недостатков.
Другой задачей настоящего изобретения является создание пневматического пульсатора, который не нуждается в обслуживании; его срок службы настолько длительный, что вместо замены изношенной пластины лучше заменить весь пульсатор, что, следовательно, делает его пульсатором одноразового использования.
Эти задачи решаются за счет того, что в пневматическом пульсаторе для доильных установок, содержащем пневматическое управляющее устройство для передвижения золотника, который выполнен с возможностью при возвратно-поступательном прямолинейном движении циклически соединять источник вакуума с пульсационными камерами доильного аппарата, причем золотник выполнен скользящим по пластине из износостойкого синтетического материала, на которую не влияют изменения окружающих климатических условий и которая имеет окна, сообщающиеся с источником вакуума и с пульсационными камерами, а пластина плотно прижата к основанию, в котором выполнены каналы с возможностью циклического соединения с пульсационными камерами в результате движения золотника; при этом имеются выступающие из основания две обращенные друг к другу боковые стенки, образующие, как и основание, часть корпуса пульсатора, согласно изобретению корпус пульсатора имеет жесткую рамную конструкцию, у которой первую сторону образует основание, вторую и третью стороны, боковые стенки и четвертую сторону – жесткая поперечина, закрепляемая между свободными концами второй и третьей сторонами рамообразного корпуса, жесткая U-образная часть в собранном пульсаторе охватывает с двух сторон золотник и снабжена двумя ножками, которые опираются на пластину с поверхностью скольжения вблизи соответствующих сторон золотника, причем при закреплении поперечины на месте U-образная часть прижата к пластине посредством шарового шарнира, расположенного на оси, перпендикулярной к пластине и центрированной относительно ножек U-образной части для обеспечения равномерного распределения нажима на эти ножки, корпус и U-образная часть изготовлены из синтетического материала, который не подвержен влиянию изменения окружающих климатических условий.
Предпочтительно наружный кожух содержит съемную крышку, обеспечивающую доступ внутрь пульсатора.
Предпочтительно в крышке выполнены прорези, а внутри крышки расположена решетка в соответствии с прорезями для предотвращения попадания в пульсатор насекомых или крупных частиц из воздуха.
Предпочтительно крышка имеет патрубок, обеспечивающий соединение с источником чистого воздуха.
Предпочтительно предусмотрены средства для установки со щелчком крышки на остальной части пульсатора.
Предпочтительно поперечина выполнена с возможностью прикрепления к остальной части корпуса пульсатора посредством винтов, ввинчиваемых в соответствующие резьбовые металлические втулки, заделанные в материал, который образует боковые стенки корпуса.
Предпочтительно пневматическое управляющее устройство содержит шток для управления золотником; каждый из двух концов штока вставлен в соответствующее отверстие, выполненное в соответствующей боковой стенке корпуса; боковые стенки выполнены из материала, который в дополнение к тому, что не подвержен влиянию изменения окружающих климатических условий, является также самосмазывающимся; отверстия выполнены с допусками, которые обеспечивают уплотнение между концами штока и соответствующими боковыми стенками.
Предпочтительно управляющее устройство для золотника содержит две главные эластичные диафрагмы, края которых для обеспечения уплотнения прижаты к соответствующим боковым стенкам корпуса посредством жестких боковых крышек, которые для обеспечения уплотнения имеют на своей внутренней поверхности выступающий кольцевой поясок, предназначенный для соприкосновения с соответствующей главной диафрагмой.
Предпочтительно крышки прикреплены винтами к соответствующим боковым стенкам, а кольцевой уплотнительный поясок боковых крышек выступает в большей степени вдоль тех своих частей, которые более отдалены от отверстий для крепежных винтов.
Предпочтительно пневматическое управляющее устройство содержит съемный инверторный узел.
Предпочтительно пневматический пульсатор имеет средства для установки со щелчком инверторного узла на корпусе.
Предпочтительно выходные каналы, которые обеспечивают соединение пульсатора с пульсационными камерами доильного аппарата, имеют внутри себя одну или большее число продольных перегородок, которые разделяют их поперечное сечение на две или большее число равных частей.
Предпочтительно пневматический пульсатор имеет средства установки его различных составных частей в их правильном положении.
Предпочтительно материал, который образует корпус, является также материалом самосмазывающегося типа.
Как было установлено на основании проведенных испытаний, пульсатор, имеющий вышеуказанные характеристики, не только дает возможность заменять пластину с поверхностью скольжения для золотника через очень длительные интервалы времени (оцениваемые приблизительно в десять лет), но и благодаря жесткой конструкции корпуса пульсатора и используемым материалам действует таким образом, что удовлетворяет техническим условиям независимо от климатических условий на доильной площадке.
Изобретение станет понятнее из последующего описания одного варианта его осуществления. В настоящем описании ссылка делается на прилагаемые чертежи, на которых:
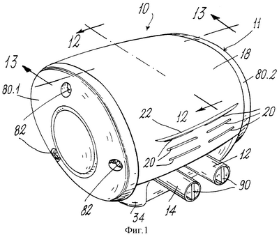
фиг.1 – перспективный вид пневматического пульсатора согласно настоящему изобретению, который относится к типу пульсатора, втягивающего воздух непосредственно из окружающей среды и снабженного двумя выходными каналами,
фиг.2 – второй перспективный вид, позволяющий видеть те наружные части, который не видны на фиг.1,
фиг.3 – перспективный вид, показывающий пульсатор без его верхней закрывающей крышки.
фиг.4 – перспективный вид только одной крышки в перевернутом положении,
фиг.5 – перспективный вид, показывающий пульсатор без крышки и также без решетки для всасывания воздуха и поперечины, образующей третью сторону его рамообразного корпуса,
фиг.6 – перспективный вид только одной поперечины,
фиг.7 – вид этой поперечины снизу,
фиг.8 – перспективный вид вышеуказанного пульсатора, позволяющий видеть его внутреннее устройство, так как удалены не только закрывающая крышка и поперечина, но и также U-образная часть и инвертерный узел,
фиг.9 – перспективный вид только одной U-образной части,
фиг.10 – перспективный вид U-образной части снизу,
фиг.11 – перспективный вид инвертерного узла снизу,
фиг.12 – вертикальный разрез пульсатора по линии 12-12 на фиг.1,
фиг.13 – вертикальный разрез пульсатора по линии 13-13 на фиг.1, но в отсутствие пластины с поверхностью скольжения и U-образной части,
фиг.14 – перспективный вид пульсатора, который отличается от пульсатора на предшествующих чертежах только тем, что вместо втягивания воздуха непосредственно из окружающей среды он втягивает воздух по трубе, соединенной с источником чистого воздуха.
При рассмотрении фиг.1 и 2 даже неспециалисту в данной области сразу же становится очевидным, что показанный на них пульсатор 10 является весьма компактным и имеет приятную на вид и хорошо скомпонованную конструкцию. Специалист в данной области дополнительно отметит его исключительную конструктивную и эргономическую форму, которая облегчает обращение с ним. Кроме того, важно отметить, что этот пульсатор имеет меньшие габаритные размеры, чем любой пневматический пульсатор, изготовленный до сих пор. Из тех же самых фигур можно видеть, что пульсатор 10 имеет наружный кожух 11, от которого выступают два выходных канала, обозначенных позициями 12 и 14, и внизу располагает (фиг.2) выемкой типа “ласточкина хвоста” 16 для помещения обычной подвижной опоры. Наружный кожух 11 содержит съемную выпуклую крышку (см. также фиг.4) для обеспечения доступа внутрь кожуха. Крышка 18 на своей передней стороне содержит два ряда прорезей 20, защищенных от возможного капания горизонтальным ребром 22, расположенным непосредственно над ними и действующим в качестве “водосточного желоба” или “каплеотражателя”. Окружающий воздух может непосредственно входить в пульсатор 10 через прорези 20, встречаясь с широкой съемной решеткой 24, которая имеет форму, следующую форме закрывающей крышки 18, и назначением которой является предотвращение попадание внутрь пульсатора 10 насекомых или крупных частиц при их возможном перемещении воздухом.
Если на доильной площадке имеется источник чистого воздуха (воздух на доильной площадке не всегда обладает этим свойством), то может быть использован вариант осуществления изобретения, который показан на фиг.14 в виде пульсатора 10Д, отличающегося от пульсатора 10 формой выполнения закрывающей крышки (в этом втором случае обозначена позицией 18А). Эта закрывающая крышка не имеет прорези, потому что не существует никакой внутренней решетки типа, показанного на фиг.3 с обозначением позицией 24 (она не требуется). Функцию решеток фактически выполняет патрубок 20А, которым крышка 18А может быть соединена с источником чистого воздуха посредством гибкого шланга (не показан).
Как можно видеть, в обоих случаях крышка (18, 18А) снабжена не только поперечным внутренним ребром жесткости 68, но также тремя крюкообразными упругими зубьями (видны на крышке 18 на фиг.4 с обозначением позициями 26 и 28), предназначенными для соединения со щелчком с соответствующими отверстиями, из которых на фиг.5 можно видеть отверстие 30 для зацепления с зубом 28, а на фиг.2 – отверстия 31 для зацепления с зубьями 26. Крышку 18, 18А можно очень легко снять при отсутствии необходимости в каком-либо инструменте. Для этого необходимо лишь сдавить ее у прорезей 20 и выдвинуть вверх. Продолжая описание пульсатора 10, можно на фиг.5 видеть, что пульсатор (показан как без крышки 18, так и без решетки 24) содержит корпус 32 (см. также фиг.12, 13 и фиг.5, 8, причем на последних фигурах удалены различные внутренние части). Корпус 32 содержит основание 34 и две боковые стенки 36.1 и 36.2, выступающие вверх от основания 34 и образующие одно целое с ним. Между боковыми стенками 36.1 и 36.2 простирается поперечина 38, которая лучше всего видна на фиг.6 и 7. Как очевидно при рассмотрении этих фигур, поперечина 38 обладает значительной жесткостью и прочностью благодаря наличию многочисленных ребер жесткости (должен быть использован жесткий синтетический материал) и четырех выступов 40, которые облегчают ее правильную установку на место в пульсаторе 10. В этом отношении вблизи верха боковых стенок 36.1 и 36.2 предусмотрены опоры соответственно 42.1 и 42.2, надлежащим образом профилированные для этой цели (как можно лучше всего видеть на фиг.5 и 8). Кроме того, поперечина 38 имеет сквозные отверстия 44 вблизи каждого из ее концов, через которые могут быть вставлены соответствующие винты 50 (фиг.13), ввинчиваемые в соответствующие отверстия 46 в опорах 42.1 и 42.2. В соответствии с отверстиями 46 предусмотрены (фиг.13) соответствующие резьбовые металлические втулки 48 (предпочтительно из латуни), которые заделаны в материал, образующий боковые стенки 36.1 и 36.2, и в которые могут быть прочно ввинчены соответствующие винты 50. Как очевидно, наличие втулок 48 позволяет прочно закреплять поперечину 38 на боковых стенках 36.1 и 36.2, тем самым предотвращая ослабление крепежных винтов 50. Важно отметить, что когда поперечина 38 закреплена на месте вышеописанным способом, корпус 32 пульсатора 10 по существу принимает форму очень жесткой рамы, состоящей из основания 34, двух боковых стенок 36.1 и 36.2 и поперечины 38. Кроме того, тот факт, что эту рамную конструкцию выполняют из материала (например, из полиацетальной смолы), который должен быть жестким и нечувствительным к изменениям климатических условий, которые могут иметь место на доильной площадке, означает, что обеспечивается недеформируемость корпуса 32 при любых условиях использования пульсатора 10.
Как можно видеть на фиг.5 и 12, под поперечиной 38 расположена U-образная часть 52 (показана только одной на фиг.9 и 10), которая охватывает с двух сторон обычный золотник 64 (фиг.12). U-образная часть 52 снабжена сферической головкой 54 и двумя удлиненными ножками 56. В собранном пульсаторе 10 сферическая головка помещена в сферическую выемку 58, выполненную в нижней части поперечины 38, в результате чего получается шаровой шарнир. Необходимо отметить, что ось сферической головки 54 перпендикулярна к плоскости, содержащей ножки 56 U-образной части 52, и центрирована относительно их. Как очевидно из фиг.9 и 10, U-образная часть 52 благодаря своей ребристой конструкции обладает значительными прочностью и жесткостью. Ножки 56 U-образной части 52 опираются (фиг.12) на пластину 62 из синтетического материала, который кроме недеформируемости при изменении климатических условий на доильной площадке обладает также свойством самосмазывания (состоит, например, из полиариламида, известного на рынке под обозначением PAXD6). Как можно видеть на фиг.12, ножки 56 U-образной части 52 опираются на пластину 62 вблизи боковых сторон золотника 64 и простираются (фиг.5) по существу на всю длину пластины 62.
Следовательно, когда пульсатор 10 собран, а винты 50 затянуты на соответствующий вращающий момент затяжки, U-образная часть 52 прижата поперечиной 38 к пластине 62, и благодаря конфигурации U-образной части 52 и шарового шарнира 54, 58 ножки 56 U-образной части 52 надлежащим образом сохраняют неподвижное положение пластины 62. Тот факт, что действие ножек 56 на эту пластину приводит (вследствие жесткости U-образной части 42) к приложению давления, которое равномерно и широко распределяется по пластине 62, предотвращается локальная деформация, которая могла бы нарушить плоскостность верхней поверхности пластины 62. Как уже указывалось, это имеет максимальное значение для надлежащей работы пульсатора 10, потому что золотник 64 (см. также фиг.8) скользит в обе стороны (в направлении, перпендикулярном к листу с чертежом на фиг.12) по пластине 62 между ножками 56 U-образной части 52 будучи перемещаемым штоком 66 (фиг.8 и 13), с которым золотник 64 соединен обычным соединительным элементом 70 (фиг.8 и 12), соединяемым обычным образом со штоком 66 (не показан на фиг.12, но виден на фиг.13, на которой, однако, не показан золотник 64) благодаря двум сужениям 72, выполненным на штоке, и двум соответствующим прорезям 74 (фиг.12).
Шток 66 может быть с пользой изготовлен из подходящей жесткой пластмассы (хотя может быть использован обычный шток из нержавеющей стали) и подвижно поддерживаться двумя боковыми стенками 36.1 и 36.2, так чтобы при наличии уплотнения перемещаться в выполненных в них соответствующих сквозных отверстиях 76.1 и 76.2. Необходимо отметить, что если для изготовления корпуса 32 пульсатора 10 используется подходящий самосмазывающийся синтетический материал (как например, вышеназванная полиацетальная смола), то сквозные отверстия 76.1 и 76.2 (фиг.13) могут быть получены непосредственно при литье под давлением и с необходимыми допусками, определяемыми необходимостью обеспечить уплотнение. Необходимо также отметить, что в известном пульсаторе, имеющемся на рынке в настоящее время и содержащем корпус из найлона 6/6 с 30%-ным наполнением из стекловолокна, для обеспечения уплотнения и необходимой степени скольжения штока в сквозные отверстия, поддерживающие шток, вставляют втулки из антифрикционного синтетического материала (в качестве альтернативы используют металлические втулки), но после периода выдержки их рассверливают для получения отверстия под шток, которое находится в пределах допусков, налагаемых уплотнением. Следовательно, вполне очевидно, что новое техническое решение обеспечивает значительное упрощение с вытекающим из этого снижением стоимости.
Возвратно-поступательное движение штока 66 традиционно обеспечивается двумя главными эластичными диафрагмами 78.1 и 78.2 (фиг.13), края которых в целях их уплотнения прижаты соответствующими боковыми крышками 80.1 и 80.2 (образующими часть наружного кожуха 11), изготовленными из жесткого синтетического материала (например, из поликарбоната), к соответствующим боковым стенкам 36.1 и 36.2 корпуса 32. В этом конкретном случае боковые крышки 80.1 и 80.2 сделаны жесткими (благодаря как выбору материала, так и их конфигурации), поэтому они могут быть прикреплены к соответствующим стенкам 36.1 и 36.2 лишь тремя винтами 82 (вместо шести винтов, имеющихся в указанном пульсаторе согласно заявке MI99U 0003239). Для обеспечения уплотнения боковые крышки 80.1 и 80.2 вблизи краев главных диафрагм 78.1 и 78.2 имеют на своей внутренней поверхности кольцевой поясок (не показан для простоты), который с пользой выступает в большей степени вдоль тех своих частей, которые наиболее отдалены от отверстий для винтов 82. Это дает возможность компенсировать любую деформацию, вызванную чрезмерной затяжкой винтов, чтобы также обеспечить уплотнение.
Однако необходимо описать инвертерное устройство пульсатора 10. Это устройство, которое относится к обычному типу, однако, образовано в виде узла, снимаемого с остальной части пульсатора 10 и устанавливаемого соединением со щелчком. В этом конкретном случае инверторный узел обозначен позицией 84 и виден на фиг.5 и 12 и в отдельности также на фиг.11. Инверторный узел 84 не будет описываться, так как он совершенно понятен специалисту в данной области как по его конструкции, так и по принципу действия. Необходимо лишь отметить, что он имеет два упругих боковых рычага 86 (фиг.11), каждый из которых снаружи имеет соответствующий выступ 88, который предназначен для соединения со щелчком с соответствующим отверстием (не видно на фигурах), выполненном на соответствующем месте в каждой из двух боковых стенок 36.1 и 36.2.
Как уже указывалось, корпус 32 пульсатора 10 изготавливают литьем под давлением, таким образом, непосредственно получая все воздушные каналы в нем. Эти воздушные каналы выполнены с размерами и моделированы на основе положений гидродинамики, чтобы исключить или по возможности уменьшить образование вихрей, приводящих к колебаниям в величине вакуума (колебаниям, которые очень отрицательно сказываются на качестве доения). С этой целью каждый из выходных каналов 12 и 14 имеет внутри одну или большее число продольных перегородок (в этом конкретном случае – одну диаметральную перегородку 90), которые разделяют его поперечное сечение на две или большее число равных частей.
Важно также отметить, что различные составные части пульсатора 10 снабжены средствами (штифтами или выступами, взаимодействующими с отверстиями или углублениями), дающими возможность устанавливать отдельные части только в правильном положении. В частности, пластина 62 может быть точно установлена на месте посредством трех штифтов 92, выступающих из основания 34 и вставляемых в соответствующие пазы 94 (см. фиг.5, 8, 12, 13), выполненные по краям пластины 62. Аналогичную функцию выполняют: три зуба 26, 28 на верхней крышке 18, вставляемые в соответствующие отверстия 30; выступы 40 на поперечине 38, вставляемые в отверстия 43; и ребра 53 на U-образной части 52, которые опираются на заплечики (для простоты не обозначены позицией), выполненные на боковых стенках 36.1 и 36.2. В дополнение к обеспечению правильной установки частей, образующих пульсатор 10 и 10А, указанные средства установки на место упрощают и ускоряют сборку (уже сделанную простой и быстрой благодаря тому, что многие из составных частей пульсатора устанавливают соединением со щелчком). Следовательно, пульсатор 10 может быть собран неквалифицированным персоналом.
Необходимо также отметить, что описанный и показанный пульсатор (10 или 10А) относится к типу, имеющему два выходных канала (12, 14). Однако для специалиста в данной области очевидно, что пульсатор согласно настоящему изобретению может иметь только один выходной канал. Для получения этого результата основание корпуса пульсатора должно быть лишь профилировано очевидным образом. Кроме того, пульсатор согласно изобретению может быть легко выполнен с четырьмя выходными каналами посредством разделения каждого из двух каналов 12 и 14 пульсатора 10 и 10А на два канала.
В заключение, здесь не описывается принцип действия пульсатора 10, так как он полностью очевиден для специалиста в данной области, прочитавшего вышеизложенное.
Формула изобретения
1. Пневматический пульсатор (10, 10А) для доильных установок, содержащий пневматическое управляющее устройство для передвижения золотника (64), который выполнен с возможностью при возвратно-поступательном прямолинейном движении циклически соединять источник вакуума с пульсационными камерами доильного аппарата, причем золотник (64) выполнен скользящим по пластине (62) из износостойкого синтетического материала, на которую не влияют изменения окружающих климатических условий и которая имеет окна, сообщающиеся с источником вакуума и с пульсационными камерами, а пластина (62) плотно прижата к основанию (34), в котором выполнены каналы с возможностью циклического соединения с пульсационными камерами в результате движения золотника (64), при этом имеются выступающие из основания (34) две обращенные друг к другу боковые стенки (36.1; 36.2), образующие, как и основание, часть корпуса (32) пульсатора (10), отличающийся тем, что корпус (32) пульсатора (10) имеет жесткую рамную конструкцию, у которой первую сторону образует основание (34), вторую и третью стороны – боковые стенки (36.1, 36.2) и четвертую сторону – жесткая поперечина (38), закрепляемая между свободными концами второй (36.1) и третьей (36.2) сторонами рамообразного корпуса (32), жесткая U-образная часть (52) в собранном пульсаторе (10, 10А) охватывает с двух сторон золотник (64) и снабжена двумя ножками (56), которые опираются на пластину (62) с поверхностью скольжения вблизи соответствующих сторон золотника (64), причем при закреплении поперечины (38) на месте U-образная часть (52) прижата к пластине (62) посредством шарового шарнира (54, 58), расположенного на оси, перпендикулярной к пластине (62) и центрированной относительно ножек (56) U-образной части (52) для обеспечения равномерного распределения нажима на эти ножки (56), корпус (32) и U-образная часть (52) изготовлены из синтетического материала, который не подвержен влиянию изменения окружающих климатических условий.
2. Пневматический пульсатор (10, 10А) по п.1, отличающийся тем, что наружный кожух (11) содержит съемную крышку (18), обеспечивающую доступ внутрь пульсатора.
3. Пневматический пульсатор (10) по п.2, отличающийся тем, что в крышке (18) выполнены прорези (20), а внутри крышки (18) расположена решетка (24) в соответствии с прорезями (20) для предотвращения попадания в пульсатор (10) насекомых или крупных частиц из воздуха.
4. Пневматический пульсатор (10А) по п.2, отличающийся тем, что крышка (18) имеет патрубок (20А), обеспечивающий соединение с источником чистого воздуха.
5. Пневматический пульсатор (10, 10А) по п.2, отличающийся тем, что предусмотрены средства (26, 28, 30, 31) для установки со щелчком крышки (18, 18А) на остальной части пульсатора (10, 10А).
6. Пневматический пульсатор (10, 10А) по п.1, отличающийся тем, что поперечина (38) выполнена с возможностью прикрепления к остальной части корпуса (32) пульсатора (10, 10А) посредством винтов, ввинчиваемых в соответствующие резьбовые металлические втулки (48), заделанные в материал, который образует боковые стенки (36.1, 36.2) корпуса (32).
7. Пневматический пульсатор (10, 10А) по п.1, отличающийся тем, что пневматическое управляющее устройство содержит шток (66) для управления золотником (64); каждый из двух концов штока (66) вставлен в соответствующее отверстие (76.1, 76.2), выполненное в соответствующей боковой стенке (36.1, 36.2) корпуса (32); боковые стенки (36.1, 36.2) выполнены из материала, который в дополнение к тому, что не подвержен влиянию изменения окружающих климатических условий, является также самосмазывающимся; отверстия (76.1, 76.2) выполнены с допусками, которые обеспечивают уплотнение между концами штока (66) и соответствующими боковыми стенками (36.1, 36.2).
8. Пневматический пульсатор (10, 10А) по п.7, отличающийся тем, что управляющее устройство для золотника (64) содержит две главные эластичные диафрагмы (78.1, 78.2), края которых для обеспечения уплотнения прижаты к соответствующим боковым стенкам (36.1, 36.2) корпуса (32) посредством жестких боковых крышек (80.1, 80.2), которые для обеспечения уплотнения имеют на своей внутренней поверхности выступающий кольцевой поясок, предназначенный для соприкосновения с соответствующей главной диафрагмой (78.1, 78.2).
9. Пневматический пульсатор (10, 10А) по п.8, отличающийся тем, что крышки (80.1, 80.2) прикреплены винтами к соответствующим боковым стенкам (36.1, 36.2), а кольцевой уплотнительный поясок боковых крышек (80.1, 80.2) выступает в большей степени вдоль тех своих частей, которые более отдалены от отверстий для крепежных винтов.
10. Пневматический пульсатор (10, 10А) по п.1, отличающийся тем, что пневматическое управляющее устройство содержит съемный инверторный узел (84).
11. Пневматический пульсатор (10, 10А) по п.10, отличающийся тем, что имеет средства (86, 88) для установки со щелчком инверторного узла (84) на корпусе(32).
12. Пневматический пульсатор (10, 10А) по п.1, отличающийся тем, что выходные каналы (12, 14), которые обеспечивают соединение пульсатора (10, 10А) с пульсационными камерами доильного аппарата, имеют внутри себя одну (90) или большее число продольных перегородок, которые разделяют их поперечное сечение на две или большее число равных частей.
13. Пневматический пульсатор (10, 10А) по п.1, отличающийся тем, что имеет средства (92, 94, 26, 28, 30, 40, 43, 53) для установки его различных составных частей в их правильном положении.
14. Пневматический пульсатор (10, 10А) по п.1, отличающийся тем, что материал, который образует корпус (32), является также материалом самосмазывающегося типа.
РИСУНКИ
|
|