|
|
(21), (22) Заявка: 2005119412/09, 23.06.2005
(24) Дата начала отсчета срока действия патента:
23.06.2005
(46) Опубликовано: 10.12.2006
(56) Список документов, цитированных в отчете о поиске:
RU 2054223 C1, 10.02.1996. RU 2044395 С1, 20.09.1995. RU 34044 U1, 20.03.2004. RU 44901 U1, 27.03.2005. RU 2214674 С2, 20.10.2003. SU 1309247 A1, 07.05.1987. SU 1793527 A1, 07.02.1993. GB 2171567 A, 28.08.1986. US 4629959 A, 16.12.1986. FR 2576476 A1, 25.07.1986. DE 19523750 A1, 02.01.1997. ЕР 0127187 А1, 05.12.1984.
Адрес для переписки:
141070, Московская обл., г. Королев, пр-т Космонавтов, 1а, кв.74, Т.Г. Миериной
|
(72) Автор(ы):
Огнев Геннадий Леонидович (RU), Хвастунов Владимир Михайлович (RU)
(73) Патентообладатель(и):
Общество с ограниченной ответственностью “Стромакс 2000” (RU)
|
(54) ЭЛЕКТРОПРИВОД ПЕРЕМЕННОГО ТОКА
(57) Реферат:
Изобретение относится к электротехнике и может быть использовано в общепромышленных электроприводах, в частности в приводах. Техническим результатом является повышение КПД за счет многократного уменьшения частоты силовых ключей коммутатора сигналов напряжений выпрямителя. В электроприводе переменного тока выпрямители на выходах управляемых преобразователей постоянного напряжения выполнены двуполярными со средней точкой, формирователи опорного напряжения выпрямителя блоков управления преобразователями постоянного напряжения выполнены в виде формирователей опорного синусоидального напряжения с заданной частотой, введены блоки фиксации нулевых значений напряжений на выходах, коммутаторы сигналов напряжений выпрямителей, распределители импульсов управления ключами коммутаторов сигналов напряжений выпрямителей. К средней точке каждого коммутатора сигналов напряжений выпрямителя подключен один из выводов фазной обмотки асинхронного электродвигателя, второй вывод которой подключен к средней точке выпрямителя. Мощность каждого управляемого преобразователя постоянного напряжения с выпрямителем и каждого коммутатора сигналов напряжений выпрямителя равна мощности соответствующей фазы асинхронного электродвигателя. Вход каждого блока управления преобразователем постоянного напряжения подсоединен к выходу соответствующего формирователя симметричного трехфазного напряжения рабочей частоты питания асинхронного электродвигателя. 1 ил.
Изобретение относится к электротехнике и может быть использовано в общепромышленных электроприводах, в частности в приводах.
Известен электропривод переменного тока, содержащий асинхронный электродвигатель, подключенный к транзисторному инвертору напряжения с датчиком тока в цепи питания, блок постоянного тока, распределитель импульсов, задающий генератор, усилитель и компаратор [1].
Данный электропривод позволяет обеспечить плавный пуск электродвигателя с ограничением амплитуды тока и автоматическим выбором частоты, как в пуске, так и при набросе нагрузки. Однако известное устройство не позволяет обеспечить частотное регулирование электродвигателя в рабочем режиме.
Известен электропривод переменного тока, содержащий асинхронный электродвигатель, подключенный через датчик фазных токов к выходам инвертора напряжения на полностью управляемых ключах, источник постоянного тока, выходы которого соединены через датчик тока с цепями питания инвертора, распределитель импульсов, задающий генератор, блок управления инвертором и блок сравнения с задатчиками тока и компараторами [2].
Указанное устройство позволяет обеспечить функционирование электродвигателя с заданной частотой вращения, защиту силовых транзисторов инвертора при увеличении тока выше заданного значения.
Недостатками данного устройства являются невозможность регулирования напряжения питания инвертора и частоты его выходного напряжения, что исключает возможность управления частотой вращения электродвигателя, сужает область применения электропривода, а также достаточная сложность системы токовой защиты.
Известен электропривод переменного тока, выбранный в качестве прототипа и содержащий электропривод управляемого преобразователя постоянного напряжения, выполненного на базе высокочастотного резонансного инвертора с выпрямителем на выходе, датчика и задатчика напряжения питания инвертора, компаратора напряжения, блока управления преобразователем постоянного напряжения, блока индикации и защиты, преобразователя напряжение-частота, при этом компаратор напряжения является фактически блоком измерения величины отклонения от заданного значения напряжения [3].
Электропривод переменного тока содержит асинхронный электродвигатель, инвертор напряжения на полностью управляемых ключах, источник постоянного тока, датчик тока, управляемый задающий генератор, распределитель импульсов управления ключами инвертора, управляемый преобразователь постоянного напряжения с выпрямителем на выходе, блок управления преобразователем постоянного напряжения, датчик и задатчик напряжения питания инвертора, компаратор с оптодиодным элементом на выходе, преобразователь напряжение-частота, блок индикации и защиты и дополнительный блок питания. Датчик тока выполнен на базе трансформатора тока с выпрямителем на выходе. Распределитель импульсов содержит логический элемент НЕ, счетчик импульсов и шесть управляемых логических элементов НЕ. Блок индикации и защиты состоит из пяти логических элементов НЕ, логического элемента 2И-НЕ, управляемого генератора импульсов, двух светоизлучающих диодов, конденсатора, диода, кнопки “Пуск” и трех транзисторов.
Указанное устройство позволяет регулировать напряжение питания инвертора напряжения, а следовательно, и напряжения питания асинхронного электродвигателя при одновременном пропорциональном регулировании частоты питающего асинхронный электродвигатель напряжения, стабилизировать напряжение питания асинхронного электродвигателя на заданном уровне, обеспечивать режим ограничения тока и выключение электропривода при коротком замыкании в силовых цепях инвертора и асинхронном электродвигателе, при этом используется широтно-импульсная модуляция (ШИМ).
При ШИМ выходное напряжение преобразователя формируется в виде серии импульсов, имеющих более высокую частоту по отношению к 1-й гармонике выходного напряжения. Путем регулирования скважности импульсов можно менять не только выходное напряжение, но и его гармонический состав, получая форму кривой выходного напряжения, близкую к синусоидальной.
Однако с ростом частоты формирования растут динамические потери, особенно на фронтах переключений импульсов. Увеличение частоты может привести к уменьшению габаритов устройства, но при этом будут расти динамические потери.
Задачей предлагаемого технического решения является повышение КПД электропривода переменного тока за счет многократного уменьшения частоты силовых ключей коммутатора сигналов напряжений выпрямителя, за счет получения выходного напряжения, форма кривой которого близка к синусоидальной (максимально приближенной к идеальной синусоиде), что позволит существенно уменьшить потери в электродвигателе.
Технический результат достигается тем, что в электроприводе переменного тока, содержащем асинхронный электродвигатель, источник постоянного тока, задающий генератор, управляемый преобразователь постоянного напряжения с выпрямителем на выходе, блок управления преобразователем постоянного напряжения с формирователем опорного напряжения выпрямителя, датчик напряжения выпрямителя, в отличие от известного, в нем выпрямитель на выходе управляемого преобразователя постоянного напряжения выполнен двуполярным со средней точкой, формирователь опорного напряжения выпрямителя в блоке управления преобразователем постоянного напряжения выполнен в виде формирователя опорного синусоидального напряжения с требуемой (заданной) частотой, а также введены блок фиксации нулевых значений напряжений на выходах, коммутатор сигналов напряжений выпрямителя, распределитель импульсов управления ключами коммутатора сигналов напряжений выпрямителя, при этом к средней точке коммутатора сигналов напряжений выпрямителя подключен один из выводов обмотки асинхронного электродвигателя, второй вывод которой подключен к средней точке выпрямителя, при этом количество вышеперечисленных блоков соответствует количеству фаз асинхронного электродвигателя, а мощность каждого управляемого преобразователя постоянного напряжения с выпрямителем и каждого коммутатора сигналов напряжений выпрямителя должна быть равна мощности соответствующей фазы асинхронного электродвигателя, причем вход каждого блока управления преобразователем постоянного напряжения подсоединен к выходу вновь введенного формирователя симметричного трехфазного напряжения рабочей частоты питания асинхронного электродвигателя.
Требуемой частотой в рассматриваемом случае является частота питания двигателя.
Повышение КПД возможно за счет многократного уменьшения частоты силовых ключей коммутатора сигналов напряжений выпрямителя по сравнению с ключами инвертора напряжения.
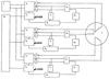
Суть изобретения поясняется графическими материалами, на которых приведена функциональная (структурная) схема электропривода переменного тока с трехфазным асинхронным электродвигателем.
Электропривод переменного тока содержит асинхронный электродвигатель 1, источник постоянного напряжения 2, управляемые преобразователи постоянного напряжения 31, 32, 33 с выпрямителем 41, 42, 43 (двуполярным со средней точкой) соответственно на выходе каждого, блок управления 51, 52, 53 преобразователем постоянного напряжения с формирователем опорного синусоидального напряжения (БУППНФОН), коммутаторы 61, 62, 63 сигналов напряжений выпрямителя, датчики 71, 72, 73 напряжений выпрямителей соответственно, блоки фиксации нулевых значений напряжений на выходах выпрямителя (БФНЗНВВ) 81, 82, 83, распределитель импульсов управления 91, 92, 93 ключами коммутатора, а также формирователь 10 симметричного трехфазного напряжения рабочей частоты. Источник постоянного тока 2 подсоединен к входам управляемых преобразователей постоянного напряжения (УППН) 31, 32, 33. Выходы выпрямителей 41, 42, 43 связаны с входами датчиков напряжения 71, 72, 73 соответственно, выходы которых в свою очередь подключены соответственно к БФНЗНВВ 81, 82, 83. Выходы БФНЗНВВ 81, 82, 83 через распределители импульсов управления ключами коммутатора (РИУКК) 91, 92, 93 связаны соответственно с коммутаторами сигналов напряжений выпрямителя 61, 62, 63, выход БУППНФОН 51, 52, 53 в свою очередь связан с управляемым преобразователем постоянного напряжения. Выходы формирователя симметричного трехфазного напряжения рабочей частоты (ФСТНРЧ) 10 связаны со вторыми входами БУППНФОН 51, 52, 53.
При этом каждый из выпрямителей 41, 42, 43 выполнен двуполярным со средней точкой, а к средней точке коммутатора сигналов напряжения выпрямителя подключен один из выводов обмотки одной из фаз асинхронного электродвигателя, второй вывод которой подключен к средней точке выпрямителя.
Рассмотрим работу предлагаемого устройства, начиная с описания работы блоков, формирующих напряжение питания в одной из фаз двигателя.
Один из выводов каждой статорной обмотки асинхронного электродвигателя 1 подключен к нулевому выводу соответствующего выпрямителя 41, а второй вывод каждой обмотки подключен к выходу коммутатора 61 сигналов напряжений выпрямителя, входы которого подключены к положительному и отрицательному выходам двуполярного выпрямителя 41, к которым также подключен вход датчика напряжения 71. Вход двуполярного выпрямителя 41 соединен с выходом управляемого преобразователя постоянного напряжения 31, вход которого подключен к источнику постоянного напряжения 2.
Управляющий вход преобразователя 31 постоянного напряжения соединен с выходом блока управления 51 преобразователем постоянного напряжения с опорным синусоидальным напряжения Esin t, вход которого подключен к одному из выходов формирователя симметричного трехфазного напряжения рабочей частоты 10. Выход датчика напряжения 71 соединен с входом блока фиксации нулевых значений напряжения 81 на выходах выпрямителя, выход которого подключен к входу распределителя импульсов управления 91 ключами коммутатора сигналов напряжений выпрямителя, выход которого соединен с входом управления коммутатора 61 сигналов напряжений выпрямителя.
Питание каждой фазы асинхронного электродвигателя 1 осуществляется переменным напряжением, каждая полуволна которого соответствующей полярности через коммутатор 61 сигналов напряжений выпрямителя подается на второй вывод обмоток, первый вывод которых подключен к средней точке двуполярного выпрямителя 41 питания каждой фазы. Текущие значения положительного и отрицательного напряжений на выходах двуполярного выпрямителя 41 определяются уровнем переменного напряжения высокой частоты, поступающего на вход двуполярного выпрямителя 41 от управляемого преобразователя 31 постоянного напряжения, питаемого от источника постоянного напряжения 2. Управляемый преобразователь 31 постоянного напряжения по сигналу от блока управления преобразователем постоянного напряжения 51 с опорным синусоидальным напряжением изменяет значения выходного переменного напряжения по синусоидальному закону. Формирователь 10 симметричного трехфазного напряжения рабочей частоты обеспечивает необходимый фазовый сдвиг между блоками управления преобразователями постоянного напряжения 51, получая, таким образом, из выходных напряжений управляемых преобразователей 31 постоянного напряжения высокочастотную трехфазную сеть, модулированную частотой, определяемой сигналом опорного синусоидального напряжения в блоке управления преобразователем постоянного напряжения 51. После выпрямления высокочастотного модулированного напряжения на положительном и отрицательном входах питания коммутатора 61 сигналов напряжений выпрямителя появляются напряжения, амплитуда которых изменяется от нуля до максимальных по модулю значений и снова до нуля по синусоидальному закону с частотой опорного синусоидального напряжения блока управления преобразователем постоянного напряжения 51. Информация от датчика напряжения 71 выпрямителя поступает в блок фиксации нулевых значений напряжения 81 на выходах выпрямителя, который при нулевом напряжении через распределитель импульсов управления 91 ключами коммутатора сигналов напряжений выпрямителя включает на полпериода опорного синусоидального напряжения тот ключ коммутатора 61 сигналов напряжений выпрямителя, который подключает обмотку двигателя к напряжению той полярности, которая требуется на формируемом полупериоде. При следующем нулевом значении напряжения блок фиксации нулевых значений напряжения 81 на выходах выпрямителя, распределитель импульсов управления 91 ключами коммутатора сигналов напряжений выпрямителя, отключив ранее включенный ключ, включает на полпериода опорного синусоидального напряжения ключ коммутатора 61 сигналов напряжений выпрямителя, подключающий обмотку двигателя к напряжению противоположной полярности, обеспечивая тем самым протекание переменного тока в обмотках асинхронного электродвигателя 1.
Аналогичным образом работают блоки, формирующие напряжение питания в остальных фазах двигателя.
Коммутатор напряжения выпрямителя для каждой фазы представляет собой полумост на IGBT или полевых транзисторах на ток и напряжение, определяемые параметрами обмоток электродвигателя, а требования к быстродействию транзисторов определяются частотой питания электродвигателя [4].
Распределитель импульсов управления коммутатора напряжения выпрямителя может быть выполнен на основе драйверов фирмы Intersil или Intemational Rectifier, предназначенных для управления затворами транзисторов в полумостовых схемах (см. каталог продукции фирм эл. компоненты 2003, Платан, с.12).
Блок фиксации нулевых значений напряжения на выходах выпрямителя может быть выполнен с использованием микросхем, включающих в свою структуру детектор нуля, например, контроллеры фактора мощности МС33262, МС34262 производства фирмы ON Semiconductor (каталог эл. компоненты 2003, Платан, стр.40) или схема может быть реализована на компараторе AD 8561,8598, AD 790JN, 521САЗ.
Формирователь симметричного трехфазного напряжения рабочей частоты может быть выполнен на основе 3-фазных драйверов фирмы Intemational Rectifier (см. каталог эл. компоненты 2003, Платан, с.13).
Управляемый преобразователь постоянного напряжения может быть выполнен по любой из известных схем с регулированием выходного напряжения, а блок управления преобразователем постоянного напряжения с опорным синусоидальным напряжением может быть реализован на цифровых генераторах синуса AD9830, AD9831, AD9832, AD9834, AD9835 с возможностью частотной/фазовой манипуляции производства фирмы Analog Devices (ЗАО “АРГУС СОФТ Компани”, каталог 2005, стр.19).
Таким образом, предлагаемый электропривод переменного тока позволяет осуществить регулирование частоты вращения асинхронного электродвигателя с высокими энергетическими характеристиками, существенно повысив коэффициент полезного действия, и уменьшить стоимость устройства в целом. Стоимость силовых элементов, формирующих ШИМ-синусоиды, составляет существенную часть преобразователя, т.к. повышение частотных характеристик силовых элементов приводит к увеличению цены на порядок. В предлагаемом же электроприводе переменного тока частота переключения силовых элементов определяется требуемой частотой выходного напряжения питания двигателя, что редко превышает 2000 Гц.
Литература
1. Авторское свидетельство СССР №1471278, кл. Н 02 Р 7/42, 1987.
2. Авторское свидетельство СССР №1450765, кл. Н 02 Р 7/42, Н 02 Р 7/10, 1979.
3. Патент RU №2054223, МПК 6: Н 02 Р 7/42, 10.02.1996 – прототип.
4. “Статистические агрегаты бесперебойного питания” под ред. Ф.И.Ковалева, М., Энергоатомиздат, 1992, сс.84-87, 224-227.
Формула изобретения
Электропривод переменного тока, содержащий асинхронный электродвигатель, источник постоянного тока, подключенный к входам управляемых преобразователей постоянного напряжения, количество которых равно количеству фаз асинхронного двигателя, выпрямители на выходах управляемых преобразователей постоянного напряжения, блоки управления преобразователями постоянного напряжения, датчики напряжения выпрямителей, выпрямители на выходах управляемых преобразователей постоянного напряжения выполнены двуполярными с нулевой точкой, блоки управления преобразователями постоянного напряжения снабжены формирователями опорного синусоидального напряжения выпрямителя с требуемой частотой, введены блоки фиксации нулевых значений напряжений, выходы которых подключены ко входам блоков формирования опорного синусоидального напряжения выпрямителей, коммутаторы сигналов напряжений выпрямителей, распределители импульсов управления ключами коммутаторов сигналов напряжений выпрямителей, к нулевому выводу соответствующего выпрямителя подключен один из выводов каждой обмотки асинхронного двигателя, второй вывод каждой обмотки асинхронного двигателя подключен к выходу коммутатора сигналов напряжения выпрямителя, входы блоков фиксации нулевых значений напряжения соединены с выходами датчиков напряжения выпрямителя, а выходы подключены к входам распределителей импульсов управления ключами коммутатора, а мощность каждого управляемого преобразователя постоянного напряжения с выпрямителем и каждого коммутатора сигналов напряжений выпрямителя равна мощности соответствующей фазы асинхронного электродвигателя, причем вход каждого блока управления преобразователем постоянного напряжения подсоединен к выходу вновь введенного формирователя симметричного трехфазного напряжения рабочей частоты питания асинхронного электродвигателя.
РИСУНКИ
PC4A – Регистрация договора об уступке патента СССР или патента Российской Федерации на изобретение
Прежний патентообладатель:
Общество с ограниченной ответственностью “Стромакс 2000”
(73) Патентообладатель:
Хвастунов Владимир Михайлович
Договор № РД0041414 зарегистрирован 26.09.2008
Извещение опубликовано: 10.11.2008 БИ: 31/2008
|
|