|
(21), (22) Заявка: 2004135201/09, 01.12.2004
(24) Дата начала отсчета срока действия патента:
01.12.2004
(30) Конвенционный приоритет:
02.12.2003 KR 2003-0086717
(43) Дата публикации заявки: 10.05.2006
(46) Опубликовано: 20.11.2006
(56) Список документов, цитированных в отчете о поиске:
US 2003168446 A1, 11.09.2003. JP 11251056 F1, 17.09.1999. JP 4324034 F1, 13.11.1992. JP 6027167 F1, 04.02.1994. ЕР 1217875 A1, 26.06.2002. JP 9060890 A, 04.03.1997.
Адрес для переписки:
129010, Москва, ул. Б.Спасская, 25, стр.3, ООО “Юридическая фирма Городисский и Партнеры”, пат.пов. С.А.Дорофееву
|
(72) Автор(ы):
ЧО Ван Дзе (KR), КИМ Дае Сик (KR), ПАРК Ман Су (KR), КВОН Дзунг Дзу (KR), ЛИ Ванг Лим (KR)
(73) Патентообладатель(и):
ЭлДжи ЭЛЕКТРОНИКС, ИНК. (KR)
|
(54) МИКРОВОЛНОВАЯ ПЕЧЬ С КОФЕВАРКОЙ И СПОСОБ УПРАВЛЕНИЯ ЕЮ
(57) Реферат:
Предлагается микроволновая печь с кофеваркой и способ управления ею. Технический результат – это предотвращение передачи тепла от нагревательного элемента в аппаратное отделение. Для этого микроволновая печь с кофеваркой включает в себя корпус, камеру приготовления пищи, расположенную в корпусе; аппаратное отделение в корпусе, предназначенное для установки различных электрических компонентов на его внутренней поверхности; контейнер, расположенный с одной стороны аппаратного отделения и предназначенный для установки внутри него емкости для воды, нагревательного элемента, воронки, трубки подачи воды и трубного элемента подачи воды для экстрагирования кофе, и тем самым предотвращающий передачу тепла от нагревательного элемента к аппаратному отделению. 2 н. и 3 з.п. ф-лы, 4 ил.
Настоящее изобретение относится к микроволновой печи с кофеваркой, а более конкретно оно относится к микроволновой печи с кофеваркой, выполненной с возможностью предотвращения передачи тепла в аппаратное отделение, и способу управления ею.
Вообще говоря, микроволновая печь обеспечивает приготовление пищевого продукта за счет получаемого от межмолекулярного трения тепла, выделяемого при возбуждении молекулярной структуры пищевого продукта высокочастотной волной (частотой около 2450 мегагерц).
Поскольку микроволновая печь нагревает пищевой продукт при помощи высокочастотной волны, микроволновая печь не может обеспечить приготовление целого ряда пищевых продуктов. Например, кофе, который люди пьют с таким удовольствием, не может быть приготовлен при помощи микроволновой печи и требует отдельной кофеварки.
Однако в настоящий момент по мере того, как город становится все более густо населенным, что ведет к малым размерам жилого пространства, и в соответствии с тенденцией, заключающейся в стремлении к практичности, от различных предметов первой необходимости, начиная с электробытовых приборов, требуется компактность, так что от электробытовых приборов требуется иметь не только традиционные первоначально присущие им функции, но также и разнообразные дополнительные функции.
Однако известная микроволновая печь не может удовлетворить такие требования потребителя.
Соответственно, настоящее изобретение относится к микроволновой печи с кофеваркой и к способу управления ею, которые в существенной мере решают одну или более проблем, вызванных ограничениями и недостатками, присущими предшествующему уровню развития техники.
Техническая задача настоящего изобретения заключается в том, чтобы создать микроволновую печь с кофеваркой и способ управления ею, которые могут предотвратить передачу тепла от нагревательного элемента в аппаратное отделение.
Дополнительные преимущества, задачи и характеристики изобретения будут частично изложены в нижеследующем описании, а частично станут очевидны для специалистов, имеющих обычную квалификацию в данной области техники, после изучения нижеследующего описания или могут быть поняты при практическом осуществлении данного изобретения.
Техническая задача настоящего изобретения достигается за счет того, что микроволновая печь с кофеваркой согласно изобретению содержит корпус, определяющий ее внешний вид, камеру приготовления пищи, расположенную в корпусе, аппаратное отделение в корпусе, предназначенное для установки внутри него различных электрических компонентов, контейнер, расположенный с одной стороны аппаратного отделения и предназначенный для установки внутри него для экстрагирования кофе емкости для воды, нагревательного элемента, воронки, трубки подачи воды и трубного элемента подачи воды, вентилятор для предотвращения передачи тепла от нагревательного элемента к электрическим компонентам, причем вентилятор установлен в задней части контейнера, блок управления для приведения вентилятора в действие после завершения экстрагирования кофе, и отверстия в поверхности корпуса, выполненные способом кислородной резки и сообщающиеся с окружающим корпус пространством для отвода тепла от нагревательного элемента, причем отверстия выполнены вблизи контейнера.
Предпочтительно микроволновая печь с кофеваркой дополнительно содержит датчик температуры, установленный внутри аппаратного отделения для измерения температуры аппаратного отделения.
Предпочтительно датчик температуры включает в себя терморезистор, внутреннее сопротивление которого изменяется в соответствии с изменением температуры.
Предпочтительно микроволновая печь с кофеваркой дополнительно содержит второй вентилятор для предотвращения передачи тепла от нагревательного элемента к электрическим компонентам, причем один из двух вентиляторов предназначен для создания потока воздуха по направлению к камере приготовления пищи, а другой вентилятор – для создания потока воздуха по направлению к контейнеру.
Техническая задача также решается за счет того, что в способе управления для микроволновой печи с кофеваркой, имеющей блок кофеварки и блок микроволновой печи, согласно изобретению определяют, получена ли команда экстрагировать кофе, приводят в действие нагревательный элемент в случае, если команда экстрагировать кофе получена, определяют, завершено экстрагирование кофе или нет, отключают нагревательный элемент после определения, завершено экстрагирование кофе или нет, и приводят в действие вентилятор для охлаждения аппаратного отделения, когда экстрагирование кофе завершено, измеряют температуру аппаратного отделения и останавливают вентилятор, если температура аппаратного отделения оказывается ниже ее заданного значения.
Следует иметь в виду, что как приведенное выше краткое описание существа изобретения, так и следующее далее подробное описание настоящего изобретения носят иллюстративный и пояснительный характер и предназначены для того, чтобы дать дополнительное пояснение существа изобретения, изложенного в формуле изобретения.
Прилагаемые чертежи, которые приводятся с целью дать более глубокое понимание изобретения и включены в состав данного описания и составляют ее часть, иллюстрируют вариант (варианты) осуществления изобретения и вместе с его описанием служат для объяснения принципов изобретения. В перечень чертежей входят:
фиг.1 – вид в разрезе, показывающий микроволновую печь с кофеваркой в соответствии с предпочтительным вариантом осуществления настоящего изобретения;
фиг.2 – вид в перспективе микроволновой печи с кофеваркой в соответствии с предпочтительным вариантом осуществления настоящего изобретения;
фиг.3 – вид в перспективе блока кофеварки в микроволновой печи с кофеваркой в соответствии с предпочтительным вариантом осуществления настоящего изобретения;
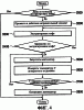
фиг.4 – блок-схема алгоритма, демонстрирующая этапы способа управления для микроволновой печи с кофеваркой в соответствии с предпочтительным вариантом осуществления настоящего изобретения.
Далее будут подробно описаны предпочтительные варианты осуществления изобретения, примеры которых проиллюстрированы на прилагаемых к описанию чертежах. В тех случаях, где это только возможно, одинаковые номера позиций будут использоваться на всех чертежах для обозначения одинаковых или аналогичных компонентов.
Согласно фиг.1, 2 и 3 микроволновая печь с кофеваркой включает в себя корпус 10, образующий внешнюю оболочку изделия, аппаратное отделение 20, расположенное в корпусе 10, блок 30 кофеварки, расположенный с одной стороны аппаратного отделения 20, вентилятор 60 и блок управления (не показан).
Помимо этого, корпус содержит камеру 40 приготовления пищи. Что означает, что корпус разделен на камеру 40 приготовления пищи и аппаратное отделение. В аппаратном отделении 20 располагаются различные электрические компоненты, такие как магнетрон 21, трансформатор высокого напряжения 22, датчик 50 температуры и вентилятор 60.
Магнетрон 21 получает внешнюю электроэнергию высокого напряжения и генерирует электромагнитные волны в сверхвысокочастотном диапазоне, а трансформатор высокого напряжения преобразует получаемую извне электроэнергию в электроэнергию высокого напряжения перед подачей ее в магнетрон 21. Магнетрон 21 заставляет молекулы воды, входящие в состав пищевого продукта, совершать колебания, что обеспечивает приготовление пищевого продукта.
Датчик 50 температуры предусмотрен в аппаратном отделении 20 для измерения температуры Т аппаратного отделения 20. Предпочтительно, чтобы датчик 50 температуры представлял собой терморезистор, внутреннее сопротивление которого изменяется с изменением температуры. Датчик 50 температуры примыкает к контейнеру 31, который будет описан ниже. Функция датчика 50 температуры будет подробно описана позже.
Для защиты электрических компонентов от тепла в аппаратном отделении предусмотрен вентилятор 60. Вентилятор 60 будет подробно описан позже.
Блок 30 кофеварки включает в себя контейнер 31, расположенный с одной стороны аппаратного отделения 20, емкость 32 для воды, воронку 33, трубки подачи воды 36а и 36b, трубный элемент 37 подачи воды, трубку 35 нагревательного элемента и клапан 39 подачи воды.
Контейнер 31 образует внешнюю оболочку блока 30 кофеварки и емкости 32 для воды, расположенной в верхней части контейнера 21 и предназначенной для хранения питьевой воды. Воронка 33, расположенная под емкостью 32 для воды, имеет фильтр (не показан), предназначенный для экстрагирования кофе.
Если описать это более подробно, то воронка 33 имеет форму конуса с большим верхним внутренним диаметром и малым нижним внутренним диаметром. Внутри воронки 33 находится фильтр (не показан) из бумаги из нетканого материала, размещенный на внутренней поверхности, на который и насыпается порошок кофе.
Следовательно, когда горячая питьевая вода подается в воронку 33, порошок кофе растворяется в воде, и раствор кофе проходит через фильтр и капает вниз. Для этого под воронкой 34 в донной части воронки 34 устроено отверстие для капель (не показано), позволяющее раствору кофе капать вниз.
Между тем, под воронкой 33 установлена кружка 34, исполняющая роль сосуда для сбора кофе. Кружка 34 имеет открытый верх и ручку 34а, расположенную на одной ее стороне.
Соответственно, взявшись за ручку 34а, пользователь может легко поставить кружку 34 внутрь контейнера 31 или вынуть кружку 34 из контейнера 31. Вообще же, кружка 34 изготавливается из прозрачного стекла или пластика, чтобы пользователь видел уровень кофе в кружке.
Трубки 36а и 36b подачи воды подают питьевую воду из емкости 32 для воды в воронку 33. Трубки 36а и 36b подачи воды включают в себя первую трубку 36а, соединенную с емкостью 32 для воды, и вторую трубку 36b, предназначенную для подачи воды напрямую в воронку 33.
Трубный элемент 37 подачи воды смонтирован в донной части контейнера 31 и устроен таким образом, что один его конец был соединен с первой трубкой 36а, а другой его конец соединен с второй трубкой 36b. Следовательно, питьевая вода из емкости 32 для воды подается в воронку 33 через первую трубку 36а, трубный элемент 37 подачи воды и вторую трубку 36b.
Трубка 35 нагревательного элемента соприкасается с трубным элементом 37 подачи воды и содержит нагревательный элемент 35а, размещенный внутри этой трубки. При приведении блока 30 кофеварки в действие нагревательный элемент 35а генерирует тепло, нагреваясь до высокой температуры, что обеспечивает нагрев питьевой воды, протекающей через трубный элемент 37 подачи воды.
В соответствии с этим питьевая вода, поступающая в трубный элемент 37 подачи воды по первой трубке 36а, нагревается нагревательным элементом 35а и подается в воронку 33 по второй трубке 36b.
Предпочтительно, чтобы трубный элемент 37 подачи воды изготавливался из материала, имеющего хорошую удельную теплопроводность для ровной передачи тепла от нагревательного элемента 35а. В частности, предпочтительно, чтобы трубный элемент 37 подачи воды изготавливался из керамики.
Кроме того, нагревательный элемент 35а также подогревает кружку 34, устанавливаемую на дно контейнера 31. Поэтому кофе в кружке 34 за счет тепла, поступающего от нагревательного элемента 35а, всегда остается теплым.
В то же время тепло также передается от нагревательного элемента в аппаратное отделение 20, что приводит к повреждению электрических компонентов, таких как магнетрон 21 и трансформатор высокого напряжения 22. Для того чтобы предотвратить это, как было сказано выше, внутри аппаратного отделения 20 устанавливается вентилятор 60. Вентилятор гонит поток воздуха по направлению к контейнеру 31.
Если описать это более подробно, то вентилятор 60 устанавливается на заднюю поверхность аппаратного отделения 20. При этом электрические компоненты устанавливаются перед вентилятором 60, а контейнер 31 устанавливается перед электрическими компонентами.
Вентилятор 60 гонит поток воздуха по направлению к электрическим компонентам, расположенным в аппаратном отделении 20, для охлаждения электрических компонентов. Вентилятор 60 также гонит поток воздуха по направлению к контейнеру 31 для того, чтобы предотвратить приближение воздуха, нагретого нагревательным элементом 35а, к электрическим компонентам.
Вентилятор также может гнать поток воздуха в направлении камеры 40 приготовления пищи с целью подогрева камеры 40 приготовления пищи перед началом приготовления пищи или охлаждения камеры 40 приготовления пищи после того, как приготовление пищи завершено. Кроме того, для повышения эффективности вентиляции могут быть предусмотрены два вентилятора. В этом случае один вентилятор гонит поток воздуха по направлению к камере 40 приготовления пищи, а другой гонит поток воздуха по направлению к контейнеру 31.
В то же время микроволновая печь с кофеваркой имеет в своем составе блок ввода (не показан), предназначенный для ввода команды, и блок управления (не показан), предназначенный для выполнения команды. Помимо этого, микроволновая печь с кофеваркой имеет устройство отображения (не показано), предназначенное для предоставления пользователю информации о ее состояниях, такой как информация об оставшемся периоде времени охлаждения устройства и тому подобной информации.
В блок ввода (не показан) может быть введена команда блоку кофеварки экстрагировать кофе и команда блоку микроволновой печи приготовить пищу. Для обеспечения пользователю удобства доступа блок ввода (не показан) устанавливается на передней панели корпуса 10.
При этом блок управления (не показан) установлен внутри корпуса 10. Блок управления (не показан) управляет электрическими компонентами при выполнении ими команды пользователя. Если описывать это более подробно, то блок управления (не показан) управляет магнетроном 21, трансформатором 22 высокого напряжения и подобными им компонентами при выполнении команды приготовить пищу и управляет нагревательным элементом 35а, клапаном подачи воды 39 и подобными им компонентами при выполнении команды экстрагировать кофе.
Кроме того, блок управления (не показан) приводит в действие вентилятор 60 для предотвращения передачи тепла, поступающего от нагревательного элемента 35а к электрическим компонентам. Предпочтительно, чтобы блок управления (не показан) приводил вентилятор 60 в действие, когда экстрагирование кофе завершено.
Для того чтобы определить, следует ли привести в действие вентилятор 60 или остановить его, блок управления (не показан) сравнивает температуру Т аппаратного отделения 20, измеренную датчиком 50 температуры, с некоторым заранее установленным значением. Заранее установленное значение температуры устанавливается в пределах такого диапазона, который не вызовет никаких повреждений электрических компонентов при поддержании температуры Т аппаратного отделения 20 на этом заранее установленном уровне температуры.
В то же время для предотвращения передачи тепла от нагревательного элемента 35а к электрическим компонентам корпус 10 имеет отверстия 80, предназначенные для отвода тепла из корпуса 10. Как показано на фиг.1, отверстия 80 могут быть расположены на верхней поверхности, боковой поверхности или донной поверхности.
Предпочтительно, чтобы для обеспечения простоты обработки отверстия 80 выполнялись методом кислородной резки. Как показано на фиг.1, отверстия 80 могут быть открыты в направлении передней части микроволновой печи с кофеваркой. Однако для того, чтобы не отводить тепло по направлению к пользователю, предпочтительно, чтобы отверстия 80 были открыты в направлении задней части микроволновой печи с кофеваркой.
На фиг.4 приводится блок-схема алгоритма, демонстрирующая этапы способа управления для микроволновой печи с кофеваркой в соответствии с предпочтительным вариантом осуществления настоящего изобретения. При рассмотрении фиг.4 будет описан способ управления для микроволновой печи с кофеваркой в соответствии с предпочтительным вариантом осуществления настоящего изобретения.
Блок управления (не показан) определяет, ввел ли пользователь команду экстрагировать кофе (этап S100). В данном примере пользователь вводит эту команду в блок ввода (не показан) микроволновой печи с кофеваркой.
Когда пользователь вводит команду экстрагировать кофе, блок управления открывает клапан 39 подачи воды для подачи питьевой воды из емкости 32 для воды в трубный элемент 37 подачи воды. В данном случае питьевая вода подается в трубный элемент 37 подачи воды по первой трубке 36а.
Блок управления также приводит в действие нагревательный элемент 35а. В соответствии с этим питьевая вода, проходя через трубный элемент 37 подачи воды, нагревается нагревательным элементом (этап S200).
Питьевая вода, нагретая нагревательным элементом 35а, поступает в воронку 133 через вторую трубку. Как только кофе приготовлено в воронке 33, кофе экстрагируется в кружку 34 (этап S300).
После этого блок управления (не показан) определяет завершение экстрагирования кофе (этап S400). Для определения момента завершения экстрагирования кофе блок управления (не показан) вычисляет количество подаваемой воды, или продолжительность времени работы кофеварки, или показатель, подобный этому. Блок управления (не показан) может определять завершение экстрагирования кофе и другими способами.
После завершения экстрагирования кофе блок управления (не показан) приводит в действие вентилятор 60 (этап S500) для предотвращения передачи тепла от нагревательного элемента 35а к электрическим компонентам.
Также блок управления (не показан) периодически считывает температуру аппаратного отделения 20, измеренную датчиком 50 температуры, установленным в аппаратном отделении 20 (этап S600). Блок управления (не показан) сравнивает температуру аппаратного отделения 20 с заранее установленным значением температуры и определяет, приводить ли в действие вентилятор 60 или нет (этап S700).
Если температура Т аппаратного отделения 20 ниже, чем заранее установленное значение температуры, то блок управления (не показан) останавливает вентилятор 60 (этап S800). Если температура Т аппаратного отделения 20 ниже, чем заранее установленное значение температуры, то блок управления (не показан) переходит к этапу S500, что означает, что блок управления (не показан) не прекращает работу вентилятора 60.
Как было сказано выше, микроволновая печь с кофеваркой и способ управления ею, предлагаемые настоящим изобретением, предотвращают получение электрическими компонентами повреждений, вызванных теплом, сгенерированным во время экстрагирования кофе, и тем самым повышают надежность изделия.
Специалистам в данной области технике должно быть ясно, что в настоящем изобретении могут быть сделаны различные модификации и внесены различные изменения и это не выходит за рамки сущности и объема данного изобретения. Таким образом, подразумевается, что настоящее изобретение распространяется на модификации и изменения данного изобретения при том условии, что они охватываются объемом, определяемым прилагаемой формулой изобретения и ее эквивалентами.
Формула изобретения
1. Микроволновая печь с кофеваркой, содержащая корпус, определяющий ее внешний вид; камеру приготовления пищи, расположенную в корпусе; аппаратное отделение в корпусе, предназначенное для установки внутри него различных электрических компонентов; контейнер, расположенный с одной стороны аппаратного отделения и предназначенный для установки внутри него для экстрагирования кофе емкости для воды, нагревательного элемента, воронки, трубки подачи воды и трубного элемента подачи воды; вентилятор для предотвращения передачи тепла от нагревательного элемента к электрическим компонентам, причем вентилятор установлен в задней части контейнера; блок управления для приведения вентилятора в действие после завершения экстрагивания кофе и отверстия в поверхности корпуса, выполненные способом кислородной резки и сообщающиеся с окружающим корпус пространством для отвода тепла от нагревательного элемента, причем отверстия выполнены вблизи контейнера.
2. Микроволновая печь с кофеваркой по п.1, дополнительно содержащая датчик температуры, установленный внутри аппаратного отделения для измерения температуры аппаратного отделения.
3. Микроволновая печь с кофеваркой по п.2, в которой датчик температуры включает в себя терморезистор, внутреннее сопротивление которого изменяется в соответствии с изменением температуры.
4. Микроволновая печь с кофеваркой по п.1, дополнительно содержащая второй вентилятор для предотвращения передачи тепла от нагревательного элемента к электрическим компонентам, причем один из двух вентиляторов предназначен для создания потока воздуха по направлению к камере приготовления пищи, а другой вентилятор – для создания потока воздуха по направлению к контейнеру.
5. Способ управления для микроволновой печи с кофеваркой, имеющей блок кофеварки и блок микроволновой печи, при котором определяют, получена ли команда экстрагировать кофе; приводят в действие нагревательный элемент в случае, если команда экстрагировать кофе получена; определяют, завершено экстрагирование кофе или нет; отключают нагревательный элемент после определения, завершено экстрагирование кофе или нет; приводят в действие вентилятор для охлаждения аппаратного отделения, когда экстрагирование кофе завершено; измеряют температуру аппаратного отделения; останавливают вентилятор, если температура аппаратного отделения оказывается ниже ее заданного значения.
РИСУНКИ
|