|
|
(21), (22) Заявка: 2004125715/09, 23.08.2004
(24) Дата начала отсчета срока действия патента:
23.08.2004
(43) Дата публикации заявки: 10.02.2006
(46) Опубликовано: 20.11.2006
(56) Список документов, цитированных в отчете о поиске:
RU 2232485 С2, 10.07.2004. RU 2099838 C1, 20.12.1997. RU2141706 C1, 20.11.1999. RU 2204841 С2, 20.05.2003. US 6108565 A, 22.08.2000. US 6345188 А, 05.02.2002. US 4713668 А, 15.12.1987.
Адрес для переписки:
394000, г.Воронеж, ул. Ломоносова, 114/8, кв.23, В.С. Родионову
|
(72) Автор(ы):
Родионов Виктор Сергеевич (RU), Родионов Сергей Валерьевич (RU)
(73) Патентообладатель(и):
Родионов Виктор Сергеевич (RU), Родионов Сергей Валерьевич (RU)
|
(54) СПОСОБ ФОРМИРОВАНИЯ ДИАГРАММЫ НАПРАВЛЕННОСТИ АДАПТИВНОЙ АНТЕННОЙ РЕШЕТКИ
(57) Реферат:
Изобретение относится к области радиотехники, в частности к системам связи с применением адаптивных антенных решеток. Техническим результатом является повышение эффективности ослабления помех. Способ формирования диаграммы направленности адаптивной антенной решетки, включающий в себя преобразование принятых антенными элементами сигналов в комплексную форму, их последующее преобразование в цифровую форму, формирование комплексных весовых коэффициентов, суммирование, отличающийся тем, что в него дополнительно введена операция комплексного сопряжения значений преобразованных в цифровую форму сигналов, при этом формирование комплексных весовых коэффициентов осуществляется в зависимости от значений ранее преобразованных и комплексно-сопряженных с ними сигналов, после чего осуществляют умножение значений преобразованных и комплексно-сопряженных сигналов на соответствующие комплексные весовые коэффициенты, а затем производят суммирование всех полученных произведений, формируя выходной сигнал, который используется для управления диаграммой направленности адаптивной антенной решетки. 3 ил.
Изобретение относится к области радиотехники, в частности к системам связи с применением адаптивных антенных решеток, и может быть использовано в локации (как акустической, так и радиолокации), навигации и т.д., однако наиболее предпочтительным является использование изобретения в системах сотовой связи, поскольку его эффективность проявляется в наибольшей степени.
Изменения, произошедшие в последнее время в средствах связи и в частности активное внедрение в мире сотовой связи третьего поколения, являются предпосылкой для создания изобретения. Интенсивное развитие в данной области техники диктует необходимость усовершенствования систем связи, поиска путей улучшения качества связи. Что касается сотовой связи, то здесь из-за прогрессирующего роста количества абонентов, увеличения зоны обслуживания задача обеспечения качества связи проявляется наиболее остро. Качество связи во многом определяется соотношением мощности полезного сигнала к суммарной мощности шума и помехи. Отсюда с очевидностью вытекает задача повышения эффективности борьбы с помехами различной природы, таких как интерференционные замирания, возникающие вследствие наложения нескольких сигналов, имеющих разные фазы. Современные способы и устройства борьбы с помехами основаны на пространственной обработке сигналов с использованием адаптивных антенных решеток, диаграмму направленности которых формируют таким образом, чтобы максимально ослабить помехи. Параметры обработки сигналов подстраивают так, чтобы обеспечить приемлемые условия приема полезного сигнала в условиях изменяющейся помехово-сигнальной обстановки.
Известен ряд источников информации, описывающих способы и устройства формирования диаграммы направленности адаптивной антенной решетки, решающих задачу борьбы с помехами.
1. Заявка на изобретение 2000124928/09 от 03.03.1999. “Система и способ ориентации адаптивной антенной решетки”.
2. Заявка на изобретение 2002103215 от 08.02.2002. “Способ формирования диаграммы направленности адаптивной антенной решетки базовой станции и устройство для его реализации (варианты)”.
3. Заявка на изобретение 2000130838/09 от 08.12.2000. “Адаптивная антенная решетка”.
4. Заявка на изобретение 2000124928/09 от 03.03.1999. “Система и способ ориентации адаптивной антенной решетки”.
5. Joseph С.Liberti, Theodore S. Rappaport Smart antennas for wireless communications, Prentice Hall PTR Upper Saddle River New Jersey 07458, 1999.
Общим недостатком известных технических решений является относительно низкая степень ослабления помех, угол прихода сигналов которых незначительно отличается от угла прихода полезного сигнала.
Несколько лучшие результаты в отношении повышения эффективности ослабления помех получены в техническом решении по заявке на изобретение №2001131937/09 от 27.11.2001, где описан способ формирования диаграммы направленности адаптивной антенной решетки при приеме многолучевого сигнала и устройство для его реализации.
Названный способ выбран в качестве прототипа заявляемого, как совпадающий с ним по наибольшему количеству сходных признаков и достигаемому техническому результату.
Способ-прототип включает в себя преобразование сигналов, принятых антенными элементами, в комплексную форму (выделение квадратурной и синфазной составляющих), преобразование их в цифровую форму, формирование комплексных весовых коэффициентов в зависимости от значений ранее принятых сигналов, умножение значений преобразованных сигналов на соответствующие им комплексные весовые коэффициенты и суммирование полученных произведений.
Результирующее значение после суммирования значений преобразованных сигналов на соответствующие комплексные весовые коэффициенты определяется формулой:

где So – значение выходного сигнала;
n – число антенных элементов;
si – сигнал, принятый с i-ого антенного элемента;
wi – комплексный весовой коэффициент.
Недостаток способа-прототипа выражается в том, что он не в достаточной мере отвечает современным требованиям к качеству связи при наличии абонентских устройств, осуществляющих высокоскоростной обмен данными. В стандартах третьего поколения мощность сигнала абонентских устройств может различаться в десятки раз. Таким образом, наличие даже одного пользователя, осуществляющего высокоскоростной обмен данными, может сделать недоступными услуги сотовой связи для пользователей нескольких базовых станций. Традиционно максимальное ослабление помех обеспечивается направлением нулей диаграммы направленности на помеху. Способ-прототип позволяет направить на помехи число нулей меньше, чем количество антенных элементов. Поэтому для повышения эффективности ослабления помех используется увеличение количества антенных элементов, что экономически нецелесообразно из-за их значительной стоимости.
Целью настоящего изобретения является устранение указанного недостатка, а именно получение технического результата, заключающегося в повышении эффективности ослабления помех без увеличения количества антенных элементов.
Поставленная цель достигается тем, что в способ формирования диаграммы направленности адаптивной антенной решетки, включающий в себя преобразование принятых антенными элементами сигналов в комплексную форму, их последующее преобразование в цифровую форму, формирование комплексных весовых коэффициентов, умножение значений преобразованных сигналов на соответствующие им весовые коэффициенты, суммирование полученных произведений, дополнительно введена операция комплексного сопряжения значений преобразованных в цифровую форму сигналов, при этом формирование комплексных весовых коэффициентов осуществляют в зависимости от значений ранее преобразованных и комплексно-сопряженных с ними сигналов, после чего осуществляют умножение значений преобразованных и комплексно-сопряженных с ними сигналов на соответствующие комплексные весовые коэффициенты, а затем суммируют все полученные произведения.
Такое выполнение способа формирования диаграммы направленности адаптивной антенной решетки дает возможность решить задачу ослабления помех за счет наиболее полной обработки параметров принятых сигналов. А именно, использование совместной обработки преобразованных и комплексно-сопряженных с ними сигналов позволяет формировать в два раза большее количество нулей диаграммы направленности без увеличения числа антенных элементов.
В результате сопоставительного анализа предложенной совокупности признаков с известными техническими решениями авторами не выявлена подобная совокупность. Следовательно, способ удовлетворяет критерию “новизна”.
В результате сопоставительного анализа предложенной совокупности признаков с прототипом установлено, что за счет наиболее полной обработки параметров принятых сигналов, а именно за счет использования совместной обработки преобразованных и комплексно-сопряженных с ними сигналов, способ обеспечивает повышение эффективности ослабления помех, т.е. качественный и количественный скачок в получении технического результата. Следовательно, способ удовлетворяет критерию “изобретательский уровень”.
Сущность изобретения поясняется чертежами.
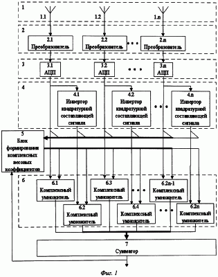
На фиг.1 изображен пример конкретной реализации способа формирования диаграммы направленности адаптивной антенной решетки в виде функциональной блок-схемы устройства.
На фиг.2 приведена зависимость энергетического выигрыша g (различия в отношениях мощности сигнала к суммарной мощности изотропного шума и помех) предлагаемого способа по сравнению с прототипом от числа близкорасположенных помех.
На фиг.3 приведены диаграммы направленности адаптивной антенной решетки, сформированные по способу-прототипу (пунктирная линия) и предлагаемому способу (сплошная линия). При этом на фиг.3а-3г представлены диаграммы направленности, сформированные двухэлементной антенной решеткой, а на фиг.3д-3и – сформированные четырехэлементной антенной решеткой.
Устройство для реализации способа формирования диаграммы направленности адаптивной антенной решетки содержит антенную решетку 1, состоящую из n антенных элементов 1.1, 1.2, … 1.n; блок 2 обработки сигналов, состоящий из преобразователей 2.1, 2.2, … 2.n значений принятых сигналов в комплексную форму; блок 3 аналого-цифровых преобразователей (АЦП) 3.1, 3.2, … 3.n; блок 4 комплексного сопряжения сигналов, состоящий из инверторов 4.1, 4.2, … 4.n квадратурной составляющей сигнала; блок 5 формирования комплексных весовых коэффициентов; блок 6 умножения, состоящий из комплексных умножителей 6.1, 6.2, 6.3, 6.4, … 6.2n-1, 6.2n, и сумматор 7.
Антенные элементы 1.1, 1.2, … 1.n предназначены для приема сигналов, подлежащих последующей обработке, и размещены на расстоянии в половину длины волны друг от друга на одной прямой и в совокупности образуют линейную антенную решетку. Блок 2 обработки сигналов предназначен для преобразования в комплексную форму сигналов путем выделения из сигналов, поступающих с выходов антенных элементов 1.1, 1.2, … 1.n, квадратурной и синфазной составляющих посредством преобразователей 2.1, 2.2, … 2.n, вход каждого из которых соединен с выходом соответствующего антенного элемента 1.1, 1.2, … 1.n, а выход – с входом соответствующего АЦП 3.1, 3.2 … 3.n блока 3, предназначенного для преобразования комплексной формы сигналов в цифровую форму. Выход каждого из АЦП 3.1, 3.2 … 3.n соединен со входом соответствующего инвертора 4.1, 4.2, … 4.n квадратурной составляющей сигнала блока 4 комплексного сопряжения сигналов, с первым входом блока 5 формирования комплексных весовых коэффициентов и с первым входом соответствующего комплексного умножителя, например с нечетной нумерацией 6.1, 6.3, … 6.2n-1, а выход каждого из инверторов 4.1, 4.2, … 4.n соединен с первым входом блока 5 формирования комплексных коэффициентов и с первым входом соответствующего комплексного умножителя с четной нумерацией (6.2, 6.4 … 6.2n). Вторые входы всех комплексных умножителей 6.1, 6.2, 6.3, 6.4 … 6.2n-1, 6.n соединены с выходом блока 5 формирования комплексных весовых коэффициентов, а выходы – с входной шиной сумматора 7, выход которого, являющийся выходом устройства, соединен со вторым входом блока 5 формирования комплексных весовых коэффициентов.
В качестве преобразователей 2.1, 2.2, … 2.n применены микроконтроллеры rfPIC12F675 фирмы MicroChip, в качестве АЦП блока 3 – стандартные микросхемы ADS7807 фирмы Texas Instruments, блок 4 комплексного сопряжения сигналов выполнен на микросхеме 74AUP1G02 с использованием инвертора, установленного на старшем бите квадратурного канала, блок 5 представляет собой процессор Motorola 56xxx с реализованным на нем алгоритмом подбора весовых коэффициентов методом градиентного спуска Нелдера-Мида по критерию максимума отношения мощности сигнала к суммарной мощности шума и помехи, блок 6 комплексного умножения представляет собой набор стандартных микросхем PDSP16116/AIMC фирмы Zarlink Semiconductor, а сумматор 7 – набор микросхем PDSP16318MC фирмы Zarlink Semiconductor.
Работа устройства, реализующего предлагаемый способ формирования диаграммы направленности адаптивной антенной решетки, происходит следующим образом.
Сигнал из нескольких точек пространства поступает на антенные элементы 1.1, 1.2, … 1.n адаптивной антенной решетки 1, с выходов которых сигнал поступает в блок 2 обработки сигналов, где осуществляется преобразование принятых сигналов в комплексную форму путем выделения квадратурной и синфазной составляющих. Далее в АЦП 3 осуществляется преобразование сигналов в цифровую форму. Преобразованные сигналы поступают в блок 4, на первый вход блока 5 формирования комплексных весовых коэффициентов и на первые входы комплексных умножителей с нечетной нумерацией блока 6. В блоке 4 формируются значения комплексно-сопряженных сигналов, которые поступают на первые входы комплексных умножителей с четной нумерацией блока 6 умножения. Блок 5 формирует комплексные весовые коэффициенты с учетом значений ранее преобразованных и комплексно-сопряженных с ними сигналов. С выхода блока 5 значения комплексных весовых коэффициентов поступают на вторые входы всех комплексных умножителей блока 6, в котором осуществляется комплексное умножение поступающих на их первые входы сигналов на соответствующие комплексные весовые коэффициенты. Значения произведений с выхода блока 6 умножения поступают на входную шину сумматора 7, где осуществляется операция суммирования произведений сигналов. На выходе сумматора формируется выходной сигнал, значение которого определяется выражением:

где So – значение выходного сигнала;
n – число антенных элементов;
si – сигнал, принятый с i-ого антенного элемента;
wi – комплексный весовой коэффициент;
– сигнал, комплексно-сопряженный сигналу si.
Этот сигнал, являющийся выходным сигналом устройства, поступает на второй вход блока 5 и используется для управления диаграммой направленности адаптивной антенной решетки. С приходом нового сигнала на антенные элементы процесс формирования диаграммы направленности повторяется вышеописанным образом.
Проведено имитационное моделирование работы устройств, функционирующих по предлагаемому способу и способу-прототипу, с целью оценить энергетический выигрыш, обеспечиваемый предлагаемым способом по сравнению со способом-прототипом, при ослаблении нескольких близко расположенных помех с использованием двухэлементной антенной решетки. При эксперименте принимаемый сигнал и помехи модулировались двухпозиционной фазовой манипуляцией. Полезный сигнал был направлен под углом 30° к плоскости адаптивной антенной решетки. Число помех увеличивалось по одной, начиная с наличия двух помех, направленных под углами в 40° и 45° с шагом 5° в сторону увеличения (50°, 55°, … 160°). Кроме того, присутствовал изотропный (всенаправленный) шум. Полезный сигнал в 1,5 раза превышал мощность изотропного шума, узконаправленные помехи превышали мощность изотропного шума на 20 дБ.
Для каждого случая помехово-сигнальной обстановки отношение мощности полезного сигнала к суммарной мощности шума и помехи на выходах сопоставляемых устройств системы было подсчитано по формуле:

где h2 – отношение мощности полезного сигнала к суммарной мощности шума и помехи;
Рc – мощность полезного сигнала;
Pnj – мощность пространственно-сосредоточенной помехи, Вт;
Рш – мощность изотропного шума, Вт;
с – угол между плоскостью антенной решетки и направлением прихода полезного сигнала, град.;
nj – угол между плоскостью антенной решетки и направлением прихода пространственно-сосредоточенной помехи, град.;
К( ) – коэффициент усиления сигнала адаптивной антенной решетки в зависимости от угла между направлением прихода сигнала и плоскостью адаптивной решетки.
Энергетический выигрыш, получаемый за счет применения предлагаемого способа по сравнению с прототипом, оценивался как отношение полученных величин для предлагаемого способа к величинам, соответствующим прототипу. Как видно из фиг.2, предлагаемый способ значительно более эффективен способа-прототипа при ослаблении нескольких близко расположенных помех.
Проведено имитационное моделирование работы устройств, функционирующих по предлагаемому способу и способу-прототипу, с целью сопоставить возможности устройств по ослаблению произвольно расположенных помех. При этом принимаемый сигнал и помехи модулировались двухпозиционной фазовой манипуляцией. Помеховая обстановка характеризовалась наличием изотропного шума, по мощности равного полезному сигналу (угол прихода обозначен прямой), и в некоторых случаях (фиг.3б-3г, 3е-3и) наличием нескольких узконаправленных помех (угол прихода обозначен пунктиром с точкой), аналогичных по структуре полезному сигналу, но превосходящих его по мощности на 20 дБ. Из приведенных диаграмм видно, что предлагаемый способ позволяет ослабить в два раза большее количество помех по сравнению с прототипом направлением нулей диаграммы направленности адаптивной антенной решетки без увеличения количества антенных элементов.
Хотя для аппаратурной реализации способа необходимо увеличение в два раза количества комплексных умножителей, в два раза увеличение каналов блока формирования комплексных весовых коэффициентов и введение блока комплексного сопряжения. Однако эти затраты невелики в сравнении с реализацией традиционного метода решения этой задачи – наращиванием количества антенных элементов и, соответственно, дополнения узлов и блоков в каждом канале, связанном с антенным элементом. С учетом данного обстоятельства налицо сокращение затрат на аппаратурную реализацию предложенного способа.
Формула изобретения
Способ формирования диаграммы направленности адаптивной антенной решетки, включающий в себя преобразование принятых антенными элементами сигналов в комплексную форму, их последующее преобразование в цифровую форму, формирование комплексных весовых коэффициентов, суммирование, отличающийся тем, что в него дополнительно введена операция комплексного сопряжения значений преобразованных в цифровую форму сигналов, при этом формирование комплексных весовых коэффициентов осуществляется в зависимости от значений ранее преобразованных и комплексно-сопряженных с ними сигналов, после чего осуществляют умножение значений преобразованных и комплексно-сопряженных сигналов на соответствующие комплексные весовые коэффициенты, а затем производят суммирование всех полученных произведений, формируя выходной сигнал, который используется для управления диаграммой направленности адаптивной антенной решетки.
РИСУНКИ
|
|