|
|
(21), (22) Заявка: 2003108884/09, 28.08.2001
(24) Дата начала отсчета срока действия патента:
28.08.2001
(30) Конвенционный приоритет:
01.09.2000 US 09/653,744
(43) Дата публикации заявки: 27.08.2004
(46) Опубликовано: 27.08.2006
(56) Список документов, цитированных в отчете о поиске:
US 5577024 А, 19.11.1996. SU 1070699 A, 30.01.1984. WO 9923844 А, 14.05.1999. US 5636230 А, 03.06.1997.
(85) Дата перевода заявки PCT на национальную фазу:
01.04.2003
(86) Заявка PCT:
US 01/26946 (28.08.2001)
(87) Публикация PCT:
WO 02/19605 (07.03.2002)
Адрес для переписки:
129010, Москва, ул. Б. Спасская, 25, стр.3, ООО “Юридическая фирма Городисский и Партнеры”, пат.пов. Ю.Д.Кузнецову, рег.№ 595
|
(72) Автор(ы):
БЕНДЕР Пол Э. (US)
(73) Патентообладатель(и):
КВЭЛКОММ ИНКОРПОРЕЙТЕД (US)
|
(54) СПОСОБ И УСТРОЙСТВО ДЛЯ УПРАВЛЕНИЯ СТРОБИРОВАНИЕМ КАНАЛА ПДТ/ОПД В СИСТЕМЕ СВЯЗИ
(57) Реферат:
Изобретение относится к способу связи. Достигаемым техническим результатом является повышение эффективности канала связи. Для этого для передачи информации ПДТ/ОПД система связи включает в себя передатчик (74) для передачи информации ПДТ/ОПД в канале ПДТ/ОПД и канальный вентиль (699) для управления стробированием канала ПДТ/ОПД на основании того, обнаружена ли соответствующая преамбула в принятом приемником (106) блоке данных. Таким блоком данных является первый блок данных в последовательности блоков данных, составляющих пакет данных. Канальный вентиль (699) предотвращает передачу канала ПДТ/ОПД, когда приемник (106) не в состоянии принять соответствующую преамбулу в блоке данных. 2 н. и 14 з.п. ф-лы. 8 ил.
I. ОБЛАСТЬ ТЕХНИКИ
Настоящее изобретение относится к области связи. Более конкретно, настоящее изобретение относится к новому способу и устройству для управления стробированием канала ПДТ/ОПД в системе связи.
II. ПРЕДШЕСТВУЮЩИЙ УРОВЕНЬ ТЕХНИКИ
Эффективность канала связи между двумя терминалами может быть улучшена с помощью использования кодирования с обнаружением ошибок. Однако при использовании кодирования с обнаружением ошибок некоторые переданные пакеты данных пропадают или принимаются ошибочно в принимающем терминале. Пакет данных может быть разделен на последовательность блоков данных, причем каждый из них имеет порядковый номер. Первый блок данных может переносить преамбулу, идентифицирующую принимающий терминал, первый блок данных и последующие блоки данных переносят полезную информацию.
Когда принимающий терминал обнаруживает блок данных с порядковым номером выше, чем ожидаемый порядковый номер, принимающий терминал объявляет блок(и) данных с порядковым номером(ами) между ожидаемым порядковым номером и обнаруженным порядковым номером блока данных, отсутствующего или ошибочно принятого. Принимающий терминал в ответ посылает передающему терминалу сообщение управления, запрашивая повторную передачу отсутствующего блока данных. Передающий терминал может повторно послать отсутствующий блок(и) данных спустя интервал ожидания. Такая схема защиты от ошибок приводит к неэффективному использованию ресурсов, особенно когда существует много терминалов, принимающих блоки данных.
В системе связи, в которой несколько терминалов (оконечных устройств) доступа находятся, например, в состоянии соединения с местом доступа, каждый принимающий терминал доступа отвечает или сигналом подтверждения приема (ПДТ, ACK), или сигналом отсутствия подтверждения приема (ОПД, NAK), соответственно, для подтверждения или отрицательного подтверждения правильного приема блоков данных. Точка доступа может не посылать блоки данных каждому терминалу доступа в состоянии соединения. Так как терминалы доступа, возможно, имеют ограниченные сведения о том, когда блок данных передается к ним, канал в направлении от терминала доступа к точке доступа, т.е. в обратном направлении канала связи, таким образом может быть занят передачами сигналов ПДТ/ОПД, которые вызывают ненужные помехи.
В общем случае, с этой целью, а также по другим причинам, в технике существует потребность в механизме ПДТ/ОПД, который позволяет эффективно использовать ресурсы.
СУЩНОСТЬ ИЗОБРЕТЕНИЯ
Раскрытые способ и устройство включают в себя передатчик для передачи информации ПДТ/ОПД в канале ПДТ/ОПД, и канальный ключ (вентиль) для управления (стробирования) сигналов канала ПДТ/ОПД, основываясь на том, обнаружил ли сопутствующий приемник соответствующую преамбулу в блоке данных, принятом приемником. В одном из вариантов осуществления таким блоком данных является первый блок данных в последовательности блоков данных, составляющих пакет данных, и канальный вентиль может предотвращать передачу сигналов канала ПДТ/ОПД, когда приемник не в состоянии принять соответствующую преамбулу в блоке данных. В одном из вариантов осуществления передатчик может включать в себя модулятор двоичной фазовой манипуляции (ДФМ) для модуляции информации ПДТ/ОПД, и блок перемножения для кодирования кодами Уолша результата на выходе модулятора ДФМ, предназначенный для получения кодированной кодами Уолша информации ПДТ/ОПД для передачи по канале ПДТ/ОПД. Способ и устройство могут включать в себя сумматор для суммирования канала ПДТ/ОПД и канала управления скоростью передачи данных/пилот-сигнала. Канал ПДТ/ОПД в типовом варианте осуществления может существовать в течение части продолжительности временного слота.
КРАТКОЕ ОПИСАНИЕ ЧЕРТЕЖЕЙ
Признаки настоящего изобретения станут более очевидными из подробного описания, сформулированного ниже, рассматриваемого вместе с чертежами, на которых подобные символы ссылок совпадают соответственно во всех отношениях и на которых:
фиг.1 – структурная схема примера системы связи;
фиг.2 – иллюстрация примера структуры сигнала прямого канала связи;
фиг.3 – последовательность операций примера способа обработки данных в передающем терминале;
фиг.4 – последовательность операций примера способа обработки данных в принимающем терминале;
фиг.5 – подробная структурная схема системы связи, показанной на фиг.1;
фиг.6 – диаграмма, показывающая распределение времени, связанное с обработкой пакета в принимающем терминале;
фиг.7 – структурная схема примера архитектуры обратного канала связи;
фиг.8 – пример временной диаграммы обратного канала связи, которая показывает распределение временных интервалов канала ПДТ/ОПД относительно распределения временных интервалов слота, используемого в системе связи.
ПОДРОБНОЕ ОПИСАНИЕ ПРЕДПОЧТИТЕЛЬНЫХ ВАРИАНТОВ ОСУЩЕСТВЛЕНИЯ
Описаны новый и усовершенствованный способ и устройство для передачи информации ПДТ/ОПД в канале ПДТ/ОПД. Описанный примерный вариант осуществления сформулирован в контексте системы цифровых телефонов для сотовой связи. Хотя использование в данном контексте является предпочтительным, различные варианты осуществления изобретения могут быть внедрены в различные среды передачи или конфигурации. В общем случае различные описанные системы могут быть осуществлены, используя программно-управляемые процессоры, интегральные схемы или дискретные логические элементы. Данные, инструкции, команды, информация, сигналы, символы и элементы сигналов, на которые могут быть ссылки в данной заявке, преимущественно представлены напряжением, током, электромагнитными волнами, магнитными полями или частицами, оптическими полями или частицами или их комбинациями. Кроме того, блоки, показанные на каждой структурной схеме, могут представить этапы способа или аппаратные средства.
Фиг.1 иллюстрирует примерную систему 100 связи, способную к воплощению вариантов осуществления изобретения. Первый терминал 104 передает сигналы на второй терминал 106 по прямому каналу 108А связи, и принимает сигналы от второго терминала 106 по обратному каналу 108B связи. Терминалы 104 и 106 могут работать как передатчик или приемник или как оба одновременно, в зависимости от того, передаются ли данные от соответствующих терминалов 104 и 106 или принимаются в них. Терминалы 106 и 104 могут быть соответственно подвижной станцией (ПС) и базовой станцией (БС) или любыми другими устройствами связи. Прямой и обратный каналы 108A и 108B связи могут быть каналами электромагнитного спектра или проводной линией связи. Контроллер 102 БС может быть присоединен к БС 104 для управления системой 100 связи.
Для простоты, показанная система 100 связи включает в себя одну БС 104 и одну ПС 106; однако возможны другие разновидности и конфигурации системы 100 связи. Например, в многопользовательской системе связи коллективного доступа, одна БС может использоваться для одновременной передачи данных множеству подвижных станций. Кроме того, при способе, подобном способу мягкой передачи обслуживания, раскрытом в патенте США №5101501, озаглавленном “SOFT HANDOFF IN A CDMA CELLULAR TELEPHONE SYSTEM” и патенте США №5267261, названном “Mobile Station Assisted Soft Handoff in a CDMA Cellular Communications System”, которые приведены для справки, ПС может одновременно принимать передачи от множества базовых станций. Система связи в описанных вариантах осуществления может включать в себя любое количество базовых станций и подвижных станций. Следовательно, каждая из многочисленных базовых станций связана с контроллером 102 БС (КБС) через обратную связь, подобную обратной связи 110. Обратная связь 110 может быть осуществлена множеством видов соединений, которые включают в себя, например, микроволновую или проводную линию связи стандарта Е1 или T1, или оптическое волокно. Соединение 112 соединяет систему 100 радиосвязи с узлом обслуживания пакетных данных (УОПД), который не показан.
В общем случае, канал связи содержит набор каналов, переносящих логически отличающиеся виды информации. Эти каналы могут передаваться согласно схеме мультиплексирования с временным разделением каналов (МВРК), мультиплексирования с кодовым разделением каналов (МКРК), мультиплексирования с частотным разделением каналов (МЧРК) или их комбинации. В схеме МВРК каналы различаются во временной области, где каналы передаются по одному. В схеме МКРК каналы могут отличаться псевдослучайной ортогональной последовательностью. Система связи с кодовым разделением каналов раскрыта в патенте США №5103459, озаглавленном “SYSTEM AND METHOD FOR GENERATING SIGNAL WAVEFORMS IN A CDMA CELLULAR TELEPHONE SYSTEM”, приведенном для справки.
Прямой канал 108А связи может включать в себя набор каналов, например канал пилот-сигнала, канал доступа к среде передачи, канал трафика и канал управления. Канал управления является каналом, по которому передают сигналы для приема всеми подвижными станциями в области обеспечения связью системы 100 связи. Чтобы работать в системе, каждой ПС может потребоваться контролировать, по меньшей мере, один канал управления. Канал трафика переносит данные. Канал управления может переносить информацию, необходимую для демодуляции данных, которые переносятся каналом трафика. Структура сигналов прямого канала связи в соответствии с примерным вариантом осуществления показана на фиг.2. Обратный канал 108B связи включает в себя набор каналов, например канал трафика и канал доступа. Обратный канал трафика предназначен для передачи от одной ПС к БС, которые составляют сеть. Обратный канал доступа используется ПС для связи с БС в сети перед или во время установления канала трафика.
В примерном варианте осуществления каждая ПС контролирует по меньшей мере один показатель качества сигналов, принятых от БС. ПС (например, ПС 106), принимающая сигналы прямого канала связи от множества БС, идентифицирует БС, связанную с имеющим самое высокое качество сигналом прямого канала связи (например БС 104). ПС 106 затем формирует предсказание скорости передачи данных, при которой частота появления пакетных ошибок (ЧПО) для пакетов данных, принятых от выбранной БС 104, не будет превышать заданную ЧПО. Может использоваться заданная ЧПО, равная приблизительно 2%. Затем ПС 106 вычисляют скорость, по которой “вероятность больших отклонений” больше чем или равна заданной ЧПО. Вероятность больших отклонений является вероятностью того, что качество реального сигнала в течение периода передачи пакета будет ниже, чем качество сигнала, требуемое для успешного правильного декодирования пакета на заданной скорости. Затем ПС 106 посылает сообщение по обратной линии 108B связи конкретно к выбранной БС 104, запрашивая скорость передачи данных, с которой конкретная выбранная БС может передавать данные по прямой линии связи к ПС 104. Данное сообщение может посылаться по каналу управления скоростью передачи данных (УСПД). Использование УСПД раскрыто в заявке 08/963386, озаглавленной: “A METHOD AND AN APPARATUS FOR HIGH RATE DATA PACKET TRANSMISSION”, приведенной для справки (ныне патент США №6574211, выданный 03.06.03). Выделенный обратный канал доступа к среде передачи (ВОКДСП) может использоваться для переноса информации УСПД, индикатора обратной скорости передачи (ИОСП) и информации селективного подтверждения (СП).
БС 104 может контролировать обратный канал от одной или более ПС и может передавать данные по прямому каналу 108А связи не больше, чем одной назначенной ПС в течение каждого временного слота передачи прямого канала связи. В одном из вариантов осуществления БС 104 выбирает назначенную ПС (например, ПС 106), основываясь на процедуре планирования, которая должна сбалансировать требования уровня обслуживания (УО, GoS) каждой ПС с желанием обеспечить максимальную пропускную способность системы 100. БС 104 передает данные к ПС 106 только со скоростью, указанной самым последним сообщением УСПД, принятым от назначенной ПС 106. Это ограничение делает ненужным, чтобы ПС 106 выполняла определение скорости передачи сигнала в прямом канале связи. ПС 106 определяет, является ли она планируемой назначенной ПС в течение заданного временного слота.
В одном из вариантов осуществления, пакет данных для передачи включает в себя преамбулу в первом временном слоте каждого нового пакета прямого канала связи для идентификации планируемой ПС назначения. Каждая ПС, принимающая преамбулу, декодирует информацию и, основываясь на декодированной преамбуле, устанавливает, является ли она планируемым адресатом пакета данных. Планируемая ПС назначения начинает декодировать данные в соответствующем временном слоте. ПС назначения определяет скорость передачи данных в прямом канале связи, основываясь на сообщении запроса УСПД. Количество временных слотов прямого канала связи, которые используются для передачи пакета, изменяется на основании скорости передачи данных, с которой посылают пакет. Пакеты, посланные с более низкой скоростью, посылают с использованием большего количества временных слотов. ПС назначения декодирует принятый пакет данных и оценивает показатель качества, связанный с принятым пакетом данных. Показатель качества пакета может определяться по формуле в соответствии с содержимым пакета, например битом четности, циклическим избыточным кодом (ЦИК, CRC) и т.д. Вычисленный показатель качества и показатель качества, содержащийся в принятом пакете, сравниваются и, основываясь на результате сравнения, генерируется соответствующее СП. СП может быть основано на ПДТ, которое включает в себя посылку сообщения ПДТ от ПС к БС, если пакет данных правильно декодирован, и отсутствие посылки сообщения, когда пакет данных неправильно декодирован. Если СП основано на ОПД, то сообщение ОПД от ПС к БС посылают только в том случае, если пакет данных неправильно декодирован.
Преимущество подхода с использованием ОПД включает в себя высокую надежность и низкие шумовые помехи другим обратным каналам связи, а также возможное уменьшение потребления энергии в ПС. БС, передающая пакет данных, предназначенный только для одной ПС, позволяет достичь низкого уровня помех в обратном канале связи, когда вероятность неправильного декодирования ПС пакета является небольшой. Кроме того, если сигнал ОПД является битом с нулевой энергией, то сигнал ОПД имеет слабую энергию, и ПС может требоваться меньше энергии для передачи бита ОПД.
В примерном варианте осуществления канал с кодом СП, ортогональный к обратному каналу 108B связи, может преимущественно использоваться для передачи сообщений ПДТ и ОПД. Поскольку БС передает пакет данных, предназначенный только для одной ПС, в большинстве случаев данная ПС посылает сигнал СП, таким образом достигая низкого уровня шума в обратном канале 108B связи. Выделенный обратный канал доступа к среде передачи (ВОКДСП) может использоваться для передачи УСПД, ИОСП и информации ПДТ/ОПД. БС после обнаружения канала СП определяет, необходима ли повторная передача пакета. Если СП указывает, что повторная передача необходима, пакет намечается для повторной передачи. Иначе, пакет отвергается.
Фиг.2 показывает структуру сигналов прямого канала связи, передаваемых каждой БС в примерной системе передачи данных с высокой скоростью в соответствии с конкретным вариантом осуществления. Сигналы прямого канала связи делятся на временные слоты фиксированной продолжительности. Каждый временной слот имеет длину 1,67 миллисекунды. Каждый слот 202 делится на два полуслота 204, с пачкой 208 пилот-сигнала, передаваемой в каждом полуслоте 204. В примерном варианте осуществления каждый слот имеет длину 2048 элементарных сигналов, что соответствует продолжительности слота 1,67 миллисекунды. В типичном варианте осуществления каждая пачка 208 пилот-сигнала имеет длину 96 элементарных сигналов и сосредоточена в средней точке связанного с ней полуслота 204. Сигнал 206 управления мощностью обратного канала связи (УМОКС) передается до и после пачки 208B пилот-сигнала в каждом втором полуслоте 204B. Сигнал УМОКС может передаваться в течение 64 элементарных сигналов непосредственно перед и 64 элементарных сигналов непосредственно после второй пачки 208b пилот-сигнала, чтобы регулировать мощность сигналов обратного канала связи. Данные канала трафика прямого канала связи посылаются в оставшихся частях 210 первого полуслота 204a и оставшихся частях 212 второго полуслота 204b. Преамбула 214 имеет длину 64 элементарных сигнала и передается однажды для каждого пакета данных. Преамбула 214 является специфичной для каждой ПС, так как поток канала трафика предназначен для конкретной ПС. Так как каждый пакет данных разделен на многочисленные блоки данных, и каждый блок передается в течение временного слота, первый временной слот содержит преамбулу 214, идентифицирующую назначенную ПС для приема потока данных в первом и последующих временных слотах.
Фиг.3 – примерная последовательность операций способа использования БС схемы быстрого автоматического запроса (БАЗ) для передачи или повторной передачи пакета к ПС в соответствии с одним из вариантов осуществления. На этапе 300 БС принимает блок полезной информации, предназначенный для передачи к ПС. На этапе 302 БС определяет, является ли блок полезной информации блоком полезной информации, который должен передаваться, или блоком полезной информации, который должен повторно передаваться. Запрос на повторную передачу может быть инициирован только в соответствии с протоколом линии радиосвязи (ПЛРС) на этом этапе. Если блок полезной информации должен передаваться, то способ продолжается на этапе 306, на котором блок полезной информации передается в первоначальную очередь. Если блок полезной информации должен повторно передаваться, то способ продолжается на этапе 304, на котором блок полезной информации передается в очередь повторной передачи. На этапе 308 БС собирает в пакет блоки полезной информации, предназначенные для конкретной ПС, структура этого пакета определяется в соответствии со скоростью передачи данных. Скорость передачи данных пакета основывается на УСПД сигнале обратной связи, принимаемом по обратному каналу связи от назначенной ПС. Пакет данных может передаваться в многочисленных временных слотах. Первый временной слот передается с преамбулой. Преамбула идентифицирует планируемую ПС назначения. Альтернативно, преамбула может передаваться в каждом временном слоте прямого канала связи. На этапе 310 БС передает пакет данных в соответствии с указанием планировщика. После того как пакет данных был передан, БС на этапе 312 проверяет, было ли принято СП, соответствующее переданному пакету данных.
Если сигнал ПДТ принят (или сигнал ОПД не принят) в ожидаемом временном слоте, то способ продолжается на этапе 314. На этапе 314 пакет удаляется из первоначальной очереди и очереди повторной передачи, и пакет отвергается. Если сигнал ОПД принят (или сигнал ПДТ не принят) в ожидаемом временном слоте, то способ продолжается на этапе 316. На этапе 316 проверяются параметры, управляющие повторной передачей. Данные параметры обеспечивают то, что конкретный пакет не будет повторно передаваться неоднократно, что увеличило бы требования к буферу и уменьшило бы пропускную способность системы связи. Параметры могут включать в себя максимальное количество раз, которое пакет может повторно передаваться, и максимальное время, в течение которого пакет может оставаться в первоначальной очереди после того, как пакет был передан. Если параметры были превышены, то на этапе 318 пакет удаляется из первоначальной очереди и очереди повторной передачи и пакет отвергается. По этому сценарию обработка повторной передачи БАЗ заканчивается и пакет может повторно передаваться после запроса. Если параметры не были превышены, то пакет вновь планируется для повторной передачи на этапе 320.
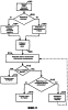
Фиг.4 – примерная последовательность операций способа для использования ПС БАЗ для генерации ответа БС в соответствии с одним из вариантов осуществления. На этапе 400 ПС принимает блок данных пакета данных от БС. На этапе 402 извлекается преамбула пакета. Преамбула сравнивается с эталонной преамбулой на этапе 404. Пакет отвергается на этапе 406, если преамбула указывает, что пакет предназначен для другой ПС, и поток возвращается на этап 400, чтобы ожидать другой пакет, или альтернативно, пакет может быть сохранен для объединения по алгоритму с мягким решением для повторных передач того же самого пакета. Если преамбула указывает, что пакет предназначен для данной ПС, то на этапе 408 ПС декодирует пакет и вычисляет показатель качества принятого пакета.
На этапе 410 сравниваются вычисленный показатель качества и информация показателя качества, содержащаяся в принятом пакете. Если вычисленный показатель качества и показатель качества, содержащийся в принятом пакете, не совпадают, указывая на неправильное декодирование пакета, то на этапе 412 посылают соответствующее СП. СП может быть ответом ОПД. Затем на этапе 414 начинает работу таймер для посланного СП. Задачей таймера является ограничение периода, в течение которого ПС ожидает повторной передачи блоков полезной информации неправильно декодированного пакета. Если блоки полезной информации неправильно декодированного пакета не принимаются в течение периода истечения времени таймера для сигнала ОПД, связанного с неправильно декодированным пакетом, то обработка БАЗ прерывается, и ПЛРС обрабатывает отсутствующие блоки полезной информации.
Если пакет был правильно декодирован на этапе 410, то на этапе 416 посылают соответствующее СП. Блок(и) полезной информации, содержащийся в пакете, затем сохраняется в буфере на этапе 418. На этапе 420 порядковый номер блоков полезной информации ПЛРС сравнивается с ожидаемыми значениями порядкового номера ПЛРС.
Если порядковый номер ПЛРС указывает на смежность с соседним блоком, т.е. номера являются последовательными, то это означает, что все блоки полезной информации переданного к ПС пакета были должным образом приняты. Следовательно, все блоки полезной информации с соседними порядковыми номерами, содержащиеся в буфере, передаются на уровень ПЛРС на этапе 424. Если порядковые номера ПЛРС указывают на несмежность, то на этапе 422 проверяется таймер, соответствующий последнему посланному сигналу ОПД (который был запущен на этапе 414). Если время таймера не истекло, то ПС ожидает повторной передачи отсутствующих блоков полезной информации или истечения времени таймера для последнего посланного сигнала ОПД.
Если время таймера для конкретного сигнала ОПД, и следовательно, конкретного набора отсутствующих блоков полезной информации, истекло, то схема БАЗ для этих блоков полезной информации прерывается. Все сохраненные в буфере блоки полезной информации с порядковым номером выше, чем отсутствующие блоки полезной информации, связанные с конкретным сигналом ОПД, и ниже, чем отсутствующие блоки, связанные со следующим сигналом ОПД (если такой существует), передаются к уровню ПЛРС на этапе 424.
На этапе 426 уровень ПЛРС проверяет порядковые номера доставленных блоков полезной информации. Если порядковый номер указывает на смежность (последовательный характер), то уровень ПЛРС доставляет данные из буфера в приемник данных на этапе 428. Иначе, на этапе 430 уровень ПЛРС генерирует сообщение ПЛРС, запрашивая повторную передачу отсутствующих блоков. В одном из вариантов осуществления сообщение ПЛРС запрашивает повторную передачу всех блоков, отсутствующих в буфере. В другом варианте осуществления сообщение ПЛРС запрашивает повторную передачу только последних обнаруженных отсутствующих блоков полезной информации. На этапе 432 сообщение передается по обратному каналу связи к обслуживающей БС. Хотя показан процессор ПЛРС, могут использоваться другие протоколы, позволяющие осуществление повторной передачи, основываясь на способах порядкового номера.
Фиг.5 показывает примерную подробную структурную схему системы 100 связи, показанной на фиг.1 в соответствии с одним из вариантов осуществления. Данные, которые должны быть доставлены ПС 106, достигают контроллера 102 базовых станций через соединение 112 от ОУПД (не показан). Данные форматируются в блоки полезной информации под управлением процессора 504 ПЛРС. Процессор 504 ПЛРС также доставляет блоку 502 распределения информацию о том, какие пакеты требуют повторной передачи. Запрос повторной передачи доставляют процессору 504 ПЛРС посредством сообщения ПЛРС. Блок 502 распределения распределяет блоки полезной информации через обратную связь к БС 104, которая обслуживает ПС (ПС 106 в этом примере), для которой предназначены данные.
Блоки полезной информации, которые достигли БС 104 через обратную связь 110, передаются на блок 506 распределения. Блок 506 распределения проверяет, являются ли блоки полезной информации новыми блоками полезной информации или блоками полезной информации, переданными процессором 504 ПЛРС для повторной передачи. Если блоки полезной информации должны повторно передаваться, то блоки полезной информации передаются в очередь 510 повторной передачи. Иначе, блоки полезной информации передаются в первоначальную очередь 508. Блоки полезной информации затем собираются в пакеты в соответствии со скоростью передачи данных, которую требует ПС 106.
Собранные пакеты передаются планировщику 512. Планировщик 512 работает совместно с контроллером 518 БАЗ по назначению приоритета между первоначальными пакетами и пакетами, предназначенными для повторной передачи к ПС 106. Пакет, переданный к ПС 106, остается в очередях 508 и 510, в то время как БС 104 ожидает СП от ПС 106. Блоки данных передаются по прямому каналу связи 108А к ПС 106.
Пакеты, достигающие ПС 106 по прямому каналу 108A связи, передаются на детектор 520 преамбулы, который обнаруживает и декодирует преамбулу пакетов. Преамбула передается на процессор 521, который сравнивает декодированную преамбулу с эталонной преамбулой. Пакет отвергается, если преамбула указывает, что пакет предназначен для другой ПС. Иначе, пакет передается к декодеру 522, который декодирует пакет. Декодированный пакет передается на процессор 521, который вычисляет показатель качества пакета. Вычисленный показатель качества и показатель качества, содержащийся в принятом пакете, сравниваются, и, основываясь на результате сравнения, генератор 524 СП вырабатывает соответствующее СП. Детектор 520 преамбулы, декодер 522 и процессор 521 показаны как отдельные элементы. Однако специалисту очевидно, что физическое разделение сделано для целей объяснения. Детектор 520 преамбулы, декодер 522 и процессор 521 могут быть объединены в один процессор, достигая всех функциональных возможностей обработки. Кроме того, передача и прием сигналов прямого и обратного каналов связи используют другие функциональные блоки, такие как блоки генерации данных канала и радиочастоты/промежуточной частоты (РЧ/ПЧ), которые не показаны для простоты. Специалисту очевидно, что применение таких функциональных блоков в различных конфигурациях возможно, и часто необходимо, для надлежащей передачи и приема сигналов прямого и обратного каналов связи.
Если пакет был неправильно декодирован, т.е. вычисленный показатель качества и показатель качества, содержащийся в принятом пакете, не соответствуют друг другу, то посылают СП, и запускается таймер 530 для данного СП. В примерном варианте осуществления СП является сигналом ОПД, представленным битом ненулевой энергии. Задачей таймера 530 является ограничение периода времени, в течение которого ПС 106 ожидает повторной передачи блоков полезной информации неправильно декодированного пакета. Если блоки полезной информации неправильно декодированного пакета не принимаются в течение периода истечения времени таймера 530 для сигнала ОПД, связанного с неправильно декодированным пакетом, то обработка БАЗ прерывается. Повторная передача отсутствующих блоков полезной информации обрабатывается процессором 526 ПЛРС.
Если пакет был правильно декодирован, то блок(и) полезной информации, содержащийся в пакете, сохраняется в буфере 528. Порядковый номер ПЛРС блока(ов) полезной информации, содержащегося в пакете, сравнивается декодером 522 с ожидаемым значением порядкового номера ПЛРС. Если порядковый номер ПЛРС указывает на смежность (является последовательным), то все блоки полезной информации с последовательными порядковыми номерами, содержащимися в буфере 528, передаются на процессор 526 ПЛРС. Иначе, проверяется таймер 530, соответствующий последнему посланному сигналу ОПД. Если время не истекло, то блоки полезной информации сохраняются в буфере 528, и ПС 106 ожидает повторной передачи отсутствующих блоков полезной информации или истечения таймера 530 для последнего посланного сигнала ОПД. Если время таймера 530 для конкретного сигнала ОПД для конкретного набора отсутствующих блоков полезной информации истекло, то все блоки полезной информации в буфере 528 с порядковым номером выше, чем отсутствующие блоки, связанные с конкретным сигналом ОПД, и ниже, чем отсутствующие блоки, связанные со следующим сигналом ОПД, если таковой имеется, передаются на процессор 526 ПЛРС.
Процессор 526 ПЛРС проверяет порядковые номера доставленных блоков полезной информации. Если порядковый номер указывает на смежность, то процессор 526 ПЛРС доставляет данные из буфера 528 к приемнику 534 данных. Иначе, процессор 526 ПЛРС дает команду генератору 532 сообщения ПЛРС генерировать сообщение ПЛРС, запрашивая повторную передачу отсутствующих блоков. В одном из вариантов осуществления сообщение ПЛРС запрашивает повторную передачу всех блоков, отсутствующих в буфере 528. В другом варианте осуществления сообщение запрашивает повторную передачу только последних обнаруженных отсутствующих блоков полезной информации. Сообщение затем передается по обратному каналу 108B связи к БС 104.
Данные, содержащие СП и достигающие БС 104 по обратному каналу связи, передаются на детектор 514 СП и детектор 516 сообщения ПЛРС. Если принятые данные содержат сигнал ПДТ, который обнаруживается в детекторе 514 СП, то контроллер 518 БАЗ удаляет пакет, связанный с данным сигналом ПДТ, из очередей 508 и 510. Если принят сигнал ОПД, то контроллер 518 БАЗ проверяет, были ли превышены значения параметров, управляющих повторной передачей. В типичном варианте осуществления такие параметры включают в себя максимальное количество раз, какое пакет может повторно передаваться, и максимальное время, в течение которого пакет может оставаться в первоначальной очереди 508 после того, как пакет был передан. Если значения параметров были превышены, то контроллер 518 БАЗ удаляет пакет из очередей 508 и 510. Иначе, контроллер 518 БАЗ дает команду планировщику 512, чтобы пакет был повторно запланирован для передачи с более высоким приоритетом. Пакет перемещается из первоначальной очереди 508 в очередь 510 повторной передачи, если контроллер 518 БАЗ определяет, что неподтвержденный пакет находится в первоначальной очереди 508.
Если принятые данные содержат запрос на повторную передачу ПЛРС, который обнаружен детектором 516 сообщения ПЛРС, то детектор 516 передает сообщение ПЛРС на процессор 504 ПЛРС через обратную связь 110. Процессор 504 ПЛРС затем инициирует процедуру для повторной передачи пакета в соответствии с реализацией ПЛРС.
Фиг.6 иллюстрирует временную зависимость между пакетом, принятым в ПС 106, и СП, переданным от ПС 106. В слотах n-4 или n-3, ПС 106 принимает пакет по прямому каналу 108 связи и определяет, был ли пакет предназначен для ПС 106. ПС 106 отвергает пакет, если пакет не был предназначен для ПС 106. Иначе, ПС 106 декодирует пакет, вычисляет показатель качества пакета и сравнивает вычисленный показатель качества с показателем качества, содержащимся в пакете в слотах n-2 и n-1. В слоте n, ПС 106 посылает СП назад БС 104 по обратному каналу 108B связи. В слоте n+1, СП, принятое в БС 104, декодируется и передается на контроллер БАЗ. В слотах n+2, n+3 БС 104 повторно передает пакет, если это требуется. Позиция слотов в принятом прямом канале 108A связи и обратном канале 108B связи синхронизируется в ПС 106. Поэтому, относительная позиция слотов в прямом канале 108A связи и обратном канале 108B связи является фиксированной. БС 104 может измерить задержку прохождения сигнала “туда и обратно” между БС 104 и ПС 106. Следовательно, может быть установлен временной слот, в котором СП должно достичь БС 104.
Соотношение между обработкой принятого пакета и СП определяется, определяя количество слотов между приемом пакета и посылкой СП назад, т.е. слоты n-2, n-1. Следовательно, БС 104 может связать каждый пакет с каждым СП. Специалист поймет, что фиг.6 представлена для того, чтобы иллюстрировать концепцию. Следовательно, количество слотов, распределенных для конкретного случая, может изменяться, например, декодирование и вычисление показателя качества может происходить больше или меньше, чем за два слота. Кроме того, некоторые события являются по существу переменными, например длина пакета, задержка между приемом СП и повторной передачей пакета. В другом варианте осуществления соотношение между обработкой принятого пакета и СП определяется с помощью включения в СП информации относительно того, какой пакет должен повторно передаваться.
Типичная структурная схема канала пилот-сигнала/УСПД в обратном канале связи показана на фиг.7 в соответствии с одним из вариантов осуществления. Сообщение УСПД передается к блоку 626 кодирования УСПД, который кодирует сообщение в соответствии с предопределенным форматом кодирования. Кодирование сообщения УСПД важно, потому что вероятность ошибки сообщения УСПД должна быть достаточно низка, потому что неправильное определение скорости передачи данных прямого канала связи влияет на пропускную способность системы. В типичном варианте осуществления блок 626 кодирования УСПД является блоком кодирования с помощью циклического избыточного кода (ЦИК) со скоростью (8,4), который кодирует 3-битное сообщение УСПД в 8-битовое кодовое слово. Кодируемое УСПД сообщение передается к умножителю 628, который кодирует сообщение кодом Уолша, который уникально идентифицирует назначенную БС, для которой направлено сообщение УСПД. Код Уолша обеспечивается генератором 624 Уолша. Кодированное УСПД сообщение передается на мультиплексор 630 (МП), который мультиплексирует сообщение с данными пилот-сигнала.
На фиг.8 показана структура слота обратного канала связи в соответствии с одним из вариантов осуществления. Каждый кадр может быть разделен на 16 слотов. По меньшей мере один из слотов может использоваться для передачи сообщений УСПД и данных пилот-сигнала. Хотя показано, что при операции мультиплексирования, которая выполняется мультиплексором 630, одна половина слота включает в себя сообщение УСПД, и другая половина того же самого слота включает в себя сообщение пилот-сигнала, сообщение УСПД и информация пилот-сигнала могут быть помещены в любую часть временного слота.
Обращаясь снова к фиг.4, на этапах 412 и 416 генератор СП генерирует сообщение или ПДТ, или ОПД для передачи к БС, основанное на сравнении показателей, выполненном в блоке 410. Генерация сигналов или ОПД, или ПДТ соответственно на этапах 412 и 416 зависит от того, обнаружила ли ПС на этапе 402 преамбулу, соответствующую преамбуле, назначенной для ПС. Пакет данных может быть разделен на несколько блоков. Каждый блок передается в течение времени слота. Каждый блок данных имеет порядковый номер. Первый блок данных передается с преамбулой. Мобильное устройство (подвижная станция) должно сначала обнаружить и сравнить преамбулу перед принятием решения о том, декодировать ли данные. Блоки данных, последующие за первым блоком данных, могут не иметь преамбулы. Мобильное устройство отслеживает порядковые номера блоков данных до тех пор, пока не приняты все блоки данных. Если на этапе 410 показатели в принятом и декодированном блоках данных не совпали, то мобильное устройство посылает сообщение ОПД БС для повторной передачи неудачно переданного блока данных. Если блок данных удачно проходит сравнение показателей, то на этапе 416 ПС посылает БС сообщение ПДТ.
ПС в примерном варианте осуществления может иметь три рабочих состояния. Первым состоянием может быть состояние доступа для инициализации контакта с БС. Следующим состоянием может быть состояние соединения, когда ПС находится в соединении с БС. Другим состоянием может быть состояние ожидания, когда работа ПС уменьшена для того, чтобы сохранить энергию батареи, но тем не менее, ПС находится в состоянии квази-контакта с БС. Чтобы войти в состояние соединения, ПС, вероятно, придется пройти состояние доступа. Из состояния доступа ПС может перейти непосредственно в состояние ожидания и затем – в состояние соединения. Несколько ПС, находящихся в состоянии соединения, могут быть в контакте с той же самой БС для приема пакетов данных.
Состояние соединения может быть разделено на два логических состояния. Первое логическое состояние соединения может быть определено тогда, когда ПС приняла преамбулу пакета данных и или ожидает, или принимает блоки данных, следующие за первым блоком данных, который содержал преамбулу. Вторым логическим состоянием соединения является состояние, когда ПС ожидает приема пакета данных, но не обнаружила первый блок данных, содержащий преамбулу. Чтобы ограничить передачу сообщений ПДТ/ОПД в обратном канале связи несколькими ПС в состоянии соединения, каждая ПС обязана принимать преамбулу перед передачей сообщений ПДТ/ОПД. В результате ПС во втором логическом состоянии соединения передают сообщения ПДТ/ОПД. Для того, чтобы ПС вошла во второе логическое состояние соединения, преамбула первого блока данных пакета данных должна проверяться на этапе 404. Указатель “да” на этапе 404 проверки преамбулы может использоваться для управления стробированием сигнала ПДТ/ОПД, передаваемого по обратному каналу от ПС.
Обращаясь снова к фиг.7, примерная архитектура обратного канала связи в соответствии с одним из вариантов осуществления включает в себя обратный канал ПДТ/ОПД, стробированием которого управляет блок 699 стробирования. Управление стробированием генерируется на этапе 404. Сигнал управления пропусканием разрешает передачу по обратному каналу ПДТ/ОПД, когда преамбула первого блока данных пакета данных соответствует ПС. Сообщение ПДТ/ОПД, передаваемое в обратном канале ПДТ/ОПД, может быть ограничено одним битом данных или символом. Сообщение ПДТ/ОПД проходит и повторяется через модулятор ДФМ, показанный в блоках 698 и 697. Модулированное с помощью ДФМ сообщение ПДТ/ОПД подвергается кодированию по Уолшу в блоке 696. Сигнал, обработанный кодированием по Уолшу, проходит через блок 695 усиления перед суммированием в сумматоре 694 с сигналами каналов УСПД и пилот-сигнала. Сообщение ПДТ/ОПД, сообщение УСПД и данные пилот-сигнала передается к умножителям 650A и 650C, которые расширяют спектр данных с помощью сигналов PN_I и PN_Q (синфазная и квадратурная составляющие псевдошумовой последовательности), соответственно. Таким образом, сообщения ПДТ/ОПД, УСПД и пилот-сигнал передаются и синфазно с синусоидой, и со сдвигом на 90°.
Входные данные канала трафика кодируются в блоке 612 кодирования и подвергаются блочному перемежению в блоке 614 перед кодированием по Уолшу в умножителе 616. Элемент 618 усиления регулирует усиление канала трафика. Результатирующий сигнал проходит через умножители 650B и 650D для расширения спектра канала. Сообщение УСПД кодируется в блоке 626 кодирования УСПД. Генератор 624 Уолша формирует функции Уолша для кодирования по Уолшу в умножителе 628 закодированного сообщения УСПД. Обработанное кодированием по Уолшу сообщение УСПД и данные пилот-сигнала мультиплексируются в блоке 630 мультиплексора (МП). Результаты суммируются в сумматоре 694 со стробированным каналом ПДТ/ОПД. Спектр результирующего сигнала с выхода сумматора 694 расширяют в умножителях 650А и 650C. Генераторы 642 и 644 кода генерируют длинные и короткие коды. Коды умножаются в умножителях 646A и 646B, чтобы сгенерировать PN-I и PN-Q. Блок 640 может обеспечивать синхронизацию и функции управления. PN-I и PN-Q используются для расширения спектра канала, которое выполняется умножителями 650A-D. Результаты с выхода умножителей 650A-D проходят через фильтры 652A-D. Выходные сигналы фильтров 652А и 652B суммируются сумматором 654A для генерации I-канала (синфазного канала), и выходы фильтров 652C и 652-й суммируются сумматором 654B для генерации Q-канала (квадратурного канала).
Обращаясь к фиг.8, обратный канал ПДТ/ОПД может иметь длину, равную половине времени слота. Распределение временных интервалов слота канала ПДТ/ОПД установлено таким, что приемник в БС может декодировать информацию ПДТ/ОПД настолько быстро, насколько это возможно. В примерном варианте осуществления половина слота ПДТ/ОПД может располагаться в первой половине временного слота. Альтернативно, распределение временных интервалов слота обратного канала ПДТ/ОПД может начинаться с половины времени слота относительно распределения временных интервалов слота обратного канала УСПД/пилот-сигнала или распределения временных интервалов другого слота. Альтернативно, обратный канал ПДТ/ОПД может занимать все время слота.
Предыдущее описание предпочтительных вариантов осуществления приведено для того, чтобы дать возможность любому специалисту воплотить или использовать настоящее изобретение. Различные модификации этих вариантов осуществления вполне очевидны специалисту, и основные описанные принципы могут применяться к другим вариантам осуществления без использования изобретательной способности.
Таким образом, настоящее изобретение не ограничено показанными вариантами осуществления, но оно должно соответствовать самой широкой форме, совместимой с раскрытыми принципами и новыми признаками.
Формула изобретения
1. Устройство для управления стробированием канала ПДТ/ОПД в системе связи, содержащее приемник для приема множества блоков данных пакета данных, причем приемник выполнен с возможностью определять, совпадает ли преамбула в первом блоке данных упомянутого пакета с преамбулой, назначенной упомянутому устройству, передатчик, выполненный с возможностью передавать информацию ПДТ/ОПД (подтверждения приема/отсутствия подтверждения приема) в канале ПДТ/ОПД для каждого принятого блока данных, при этом передатчик содержит умножитель для кодирования информации ПДТ/ОПД кодом для определения канала ПДТ/ОПД, блок расширения спектра, выполненный с возможностью расширять по спектру кодированную информацию ПДТ/ОПД, канальный вентиль для стробирования упомянутого канала ПДТ/ОПД на основании того, обнаружил ли приемник соответствующую преамбулу в первом блоке данных, принятом упомянутым приемником, причем канальный вентиль выполнен с возможностью предотвращать передачу по каналу ПДТ/ОПД для всех блоков данных пакета, когда приемник определил, что преамбула в первом блоке данных не совпадает с преамбулой, назначенной устройству.
2. Устройство по п.1, в котором упомянутый передатчик дополнительно включает в себя модулятор ДФМ для модуляции упомянутой информации ПДТ/ОПД, при этом кодирование, используемое умножителем, является кодированием по Уолшу для генерации обработанной кодированием по Уолшу информации ПДТ/ОПД для передачи по упомянутому каналу ПДТ/ОПД.
3. Устройство по п.1, дополнительно содержащее сумматор для суммирования упомянутого канала ПДТ/ОПД и канала управления скоростью передачи данных/пилот-сигнала.
4. Устройство по п.1, в котором упомянутый канал ПДТ/ОПД имеет длительность, равную половине временного слота.
5. Устройство по п.1, в котором распределение временных интервалов слота упомянутого канала ПДТ/ОПД смещено на часть временного слота от распределения временных интервалов слота, используемого в упомянутой системе связи.
6. Устройство по п.1, в котором упомянутый канал ПДТ/ОПД передается на часть времени слота раньше временных интервалов слота, используемых в упомянутой системе связи.
7. Устройство по п.3, в котором блок расширения спектра выполнен с возможностью расширения спектра результирующего сигнала с выхода упомянутого сумматора для передачи упомянутым передатчиком.
8. Устройство по п.1, в котором информация ПДТ/ОПД содержит один бит.
9. Устройство по п.1, в котором блок расширения спектра расширяет по спектру кодированную информацию ПДТ/ОПД с помощью ПШ (псевдослучайных шумовых) последовательностей.
10. Способ управления стробированием канала ПДТ/ОПД в системе связи, содержащий этапы: принимают множество блоков данных пакета данных, определяют, совпадает ли преамбула в первом блоке данных упомянутого пакета с преамбулой, назначенной мобильной станции, передают информацию ПДТ/ОПД (подтверждения приема/отсутствия подтверждения приема) по каналу ПДТ/ОПД для каждого принятого блока данных, кодируют информацию ПДТ/ОПД кодом для определения канала ПДТ/ОПД, расширяют по спектру кодированную информацию ПДТ/ОПД, стробируют упомянутый канал ПДТ/ОПД, основываясь на том, обнаружена ли соответствующая преамбула в первом принятом блоке данных, причем упомянутое стробирование предотвращает передачу по каналу ПДТ/ОПД для всех блоков данных пакета, если преамбула в первом блоке данных не совпадает с преамбулой, назначенной мобильной станции.
11. Способ по п.10, в котором передача упомянутой информации ПДТ/ОПД по упомянутому каналу ПДТ/ОПД имеет длительность, равную половине временного слота.
12. Способ по п.10, в котором упомянутое распределение временных интервалов слота канала ПДТ/ОПД смещено на часть временного слота от распределения временных интервалов слота, используемого в указанной системе связи.
13. Способ по п.10, в котором упомянутый канал ПДТ/ОПД передается на часть времени слота раньше временных интервалов слота, используемых в упомянутой системе связи.
14. Способ по п.10, дополнительно содержащий этапы: модулируют упомянутую информацию ПДТ/ОПД согласно схеме модуляции ДФМ, при этом кодирование является кодированием по Уолшу, для того чтобы сгенерировать кодированную по Уолшу информацию ПДТ/ОПД.
15. Способ по п.10, дополнительно содержит этап: суммируют упомянутый канал ПДТ/ОПД и канал пилот-сигнала/управления скоростью передачи данных.
16. Способ по п.15, дополнительно содержит этап: расширяют спектр результирующего сигнала упомянутого суммирования для передачи.
РИСУНКИ
|
|