|
|
(21), (22) Заявка: 2005106705/28, 09.03.2005
(24) Дата начала отсчета срока действия патента:
09.03.2005
(46) Опубликовано: 20.08.2006
(56) Список документов, цитированных в отчете о поиске:
RU 2244261 С1 10.01.2005. RU 2191351 C1 20.10.2002. RU 2123665 C1 20.12.1998. FR 2153689 A5 04.05.1973. US 4265111 A 05.05.1981.
Адрес для переписки:
300600, г.Тула, пр. Ленина, 92, ТулГТУ, патентно-лицензионный сектор
|
(72) Автор(ы):
Кутуров Анатолий Никитович (RU), Кулешов Дмитрий Владимирович (RU), Кулешов Александр Владимирович (RU), Рамзова Нина Владимировна (RU), Кулешов Владимир Вениаминович (RU)
(73) Патентообладатель(и):
Государственное образовательное учреждение высшего професионального образования Тульский государственный университет (ТулГУ) (RU)
|
(54) СИСТЕМА КОРРЕКЦИИ
(57) Реферат:
Изобретение относится к двухосным системам стабилизации и может найти применение в системах стабилизации видеокомпьютерных систем сопровождения объектов, навигации и наведения. В систему коррекции, содержащую устройства для измерения ускорений в каждом канале и датчик моментов, введены два прямых канала от цифровых устройств измерения ускорений к датчикам моментов и две перекрестные связи между каналами. Причем, первый канал реализован от первого цифрового устройства для измерения ускорений к первому датчику моментов через последовательно соединенные по информационным входам первый двоичный умножитель, первый реверсивный двоичный счетчик и первый электронный ключ. Второй канал реализован от второго цифрового устройства для измерения ускорений к второму датчику моментов через последовательно соединенные по информационным входам второй двоичный умножитель, второй реверсивный двоичный счетчик, второй электронный ключ. Одна перекрестная связь реализована с выхода первого реверсивного двоичного счетчика первого канала на вход второго реверсивного двоичного счетчика второго канала через третий и четвертый двоичные умножители. Вторая перекрестная связь реализована с выхода второго реверсивного двоичного счетчика второго канала на вход первого реверсивного двоичного счетчика первого канала через шестой и пятый двоичные умножители, причем четвертый и пятый двоичные умножители соединены с цифровым устройством для измерения угловой скорости. Введение в систему коррекции двух прямых каналов и двух перекрестных связей позволяет существенно повысить точность стабилизации. 1 ил.
Предлагаемая система коррекции предназначена для применения в двухосных системах стабилизации. Изобретение может найти применение в системах стабилизации видеокомпьютерных систем сопровождения объектов, навигации и наведения.
Известна система коррекции двухосного гиростабилизатора (Ривкин С.С., Береза А.Д. Гироскопическая стабилизация морских гравиметров. М.: Наука, 1985, с.131), содержащая два идентичных канала. В каждом независимом канале последовательно соединены акселерометр, апериодическое звено первого порядка, изодромное звено и датчик моментов гироскопа.
Недостатком такой системы коррекции является то, что не учитывается динамика движения основания (маневр объекта). Значительный фазовый сдвиг гиростабилизатора на частоте возмущения приводит к снижению точности стабилизации.
Наиболее близким по техническому решению является система коррекции (пат. RU 2244261 C1, G 01 С 19/54, опубл. 10.01.05, Бюл. №1), содержащая два идентичных канала, включающая в каждом: акселерометр, апериодическое звено, изодромное устройство, датчик моментов гироскопа, интегратор, фильтр верхних частот, усилитель обратной связи, вычитатель, второе апериодическое звено, измеритель спектра, управляющее устройство. Выход акселерометра связан с первым входом вычитателя, выход которого связан с входом интегратора, а выход интегратора соединен с входом апериодического звена. Выход апериодического звена соединен с входом усилителя обратной связи, выход которого связан с вторым входом вычитателя. Выход апериодического звена соединен также с входом изодромного устройства, выход которого связан с входом второго апериодического звена и выход которого соединен с входом датчика момента гироскопа. Кроме того, выход акселерометра связан с входом датчика момента гироскопа и с входом фильтра верхних частот. Выход фильтра верхних частот через измеритель спектра связан с входом управляющего устройства, выход которого соединен с входом второго апериодического звена.
Недостатком подобной системы коррекции является то, что ее практическая реализация строится в предположении симметрии колебания объекта относительно вертикали (что в реальных условиях движения объекта практически невозможно), не учитываются условия разгона, торможения, циркуляции и неравномерности движения объекта. В пределах 1% неравномерности движения основания возникают ошибки датчика вертикали и отклонение его за допустимые нормы. Кроме того, невозможно обеспечить независимость одного канала от другого при маневре объекта, что в свою очередь приведет к снижению точности стабилизации (Расчет и проектирование гироскопических стабилизаторов. Д.С.Пельпор, Ю.А.Колосов, Е.Р.Рахтенко. М.: Машиностроение, 1972, с.216. Александров А.Г. Синтез регуляторов многомерных систем. М.: Машиностроение, 1986, с.272).
При разработке высокоточной системы коррекции гиростабилизаторов основным моментом является обеспечение работоспособности системы коррекции при наличии реальных возмущений и возможность интегрирования сигналов в подвижной системе координат.
Задачей настоящего изобретения является повышение точности стабилизации.
Это достигается за счет введения в систему коррекции гиростабилизатора, содержащую два канала, устройства для измерения ускорений и датчики моментов, двух перекрестных связей между каналами. Причем первый канал реализован от первого цифрового устройства для измерения ускорений к первому датчику моментов через последовательно соединенные по информационным входам первый двоичный умножитель, первый реверсивный двоичный счетчик и первый электронный ключ. Второй канал реализован от второго цифрового устройства для измерения ускорений к второму датчику моментов через последовательно соединенные по информационным входам второй двоичный умножитель, второй реверсивный двоичный счетчик, второй электронный ключ. Одна перекрестная связь реализована с выхода первого реверсивного двоичного счетчика первого канала на вход второго реверсивного двоичного счетчика второго канала через третий и четвертый двоичные умножители. Вторая перекрестная связь реализована с выхода второго реверсивного двоичного счетчика на вход первого реверсивного двоичного счетчика первого канала через шестой и пятый двоичные умножители, причем четвертый и пятый двоичные умножители соединены с цифровым устройством для измерения угловой скорости. Входы первого, второго, третьего, шестого двоичных умножителей, схемы управления ключами соединены с выходом генератора вспомогательной частоты. Выходы схемы управления ключами соединены с одним из входов первого и второго электронного ключа, другие входы которых соединены с выходом генератора тока. Один из входов пятого двоичного умножителя соединен с выходом третьего двоичного умножителя.
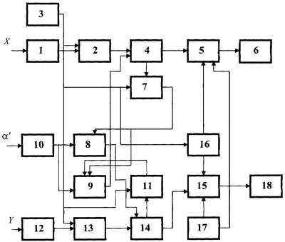
На чертеже изображена функциональная схема системы коррекции гиростабилизатора.
Система коррекции содержит первое цифровое устройство для измерения ускорений – 1, выход которого соединен с одним из входов первого двоичного умножителя – 2, другой вход которого соединен с выходом генератора вспомогательной частоты – 3. Выход первого двоичного умножителя – 2 соединен через первый реверсивный двоичный счетчик – 4, первый электронный ключ – 5 с входом первого датчика моментов – 6. Выход первого реверсивного двоичного счетчика – 4 соединен с входом третьего двоичного умножителя – 7, выход которого соединен с входами четвертого – 8 и пятого – 9 двоичных умножителей, другие входы которых соединены с цифровым устройством для измерения угловой скорости – 10. Вход шестого двоичного умножителя – 11 соединен с одним из выходов генератора вспомогательной частоты – 3, а выход соединен с входом пятого двоичного умножителя – 9. Второе цифровое устройство для измерения ускорений – 12 соединено с входом второго двоичного умножителя – 13, выход которого соединен с одним из входов второго реверсивного двоичного счетчика – 14. Один из выходов второго реверсивного двоичного счетчика – 14 соединен с входом шестого двоичного умножителя – 11 и с входом второго электронного ключа – 15. Другой вход второго реверсивного двоичного счетчика – 14 соединен с выходом четвертого двоичного умножителя – 8, а выход пятого двоичного умножителя – 9 соединен с одним из входов первого реверсивного двоичного счетчика – 4. Первый – 5 и второй – 15 электронные ключи соединены с выходом схемы управления ключами – 16. Дополнительные входы третьего – 7, второго – 13, шестого – 11 двоичных умножителей и схемы управления ключами – 16 соединены с выходом генератора вспомогательной частоты – 3. Одни из входов первого – 5 и второго – 15 электронных ключей соединены с выходом генератора тока – 17, а выход второго электронного ключа – 15 соединен с входом второго датчика моментов – 18.
Внутреннее содержание блоков, реализующих систему коррекции, описаны в книгах: Майоров С.А., Новиков Г.И. “Принцип организации цифровых машин”, Л.: Машиностроение, 1974, 432 с.; Хоровиц П., Хилл У. “Искусство схемотехники”. М.: Мир, т.1-3, 1993. Цифровые устройства для измерения ускорений и угловой скорости могут быть реализованы по одному из пат. RU 2226695 С1, кл. G 01 Р 15/13 опуб. 10.04.2004, Бюл.№10., пат. RU 2190858 С1 кл. G 01 Р 15/13 опуб. 10.10.02 Бюл.№28, которые обеспечат выдачу информации в 16-разрядном цифровом коде.
Работа системы коррекции осуществляется следующим образом. При маневре объекта первое цифровое устройство для измерения ускорений – 1 выдает информацию в виде цифрового двоичного кода, который поступает на вход первого двоичного умножителя – 2. Двоичный умножитель – 2 выдает на выходе импульсы, число которых пропорционально двоичному коду с устройства – 1. Если выход с устройства – 1 принять за Х (Х – ускорение объекта вдоль продольной оси), то на выходе первого двоичного умножителя – 2 имеем сигнал, равный X·f/2n (f – частота генератора вспомогательной частоты – 3, n – разрядность первого двоичного умножителя – 2). Для разделения во времени поступления сигналов с двоичных умножителей прямых каналов – 2, 13 и перекрестных связей – 7, 8, 9, 11 генератор вспомогательной частоты – 3 вырабатывает две серии тактирующих импульсов, которые поступают на входы синхронизации двоичных умножителей – 2, 13. Выходной сигнал с первого двоичного умножителя – 2 поступает на один из входов первого реверсивного двоичного счетчика – 4, который осуществляет подсчет импульсов с двоичного умножителя – 2 (т.е. интегрирование). Выходной сигнал с первого реверсивного двоичного счетчика – 4 поступает на вход первого электронного ключа – 5, управление которым осуществляется схемой управления ключами – 16 на тактовой частоте генератора вспомогательной частоты – 3. Схема управления ключами – 16 формирует пилообразный цифровой опрашиваемый сигнал в диапазоне 2n-1 и его схема реализована на основе реверсивного двоичного счетчика, переключение которого с режима суммирования на режим вычитания осуществляется путем дешифрации 2-х крайних состояний (коды 01111…11 и 1000…01) с помощью двух n-разрядных схем И, выходы которых переключаются RS-триггером. Сигнал с генератора – 3 опрашивает с помощью 2-х схем И прямой и инверсный выход RS-триггера и подает “0” на суммирующий и “1” на вычитающий входы реверсивного двоичного счетчика. В режиме суммирования при достижении значения кода 0111…1 RS-триггер переключается в состояние “1” и реверсивный счетчик начинает работать в режиме вычитания. При достижении счетчиком значения 1000…01 RS-триггер устанавливается в состояние “0” и переводит реверсивный счетчик в режим суммирования. Выходом схемы – 16 является текущий цифровой параллельный код с реверсивного счетчика со всех разрядов, включая знаковый. Амплитуда тока, поступающая на токовую обмотку первого датчика моментов – 6 гиростабилизатора поддерживается неизменной с помощью генератора тока – 17. Аналогичным образом работает второй прямой канал, при действии поперечного ускорения Y, состоящий из генератора – 3, второго цифрового устройства для измерения ускорений – 12, второго двоичного умножителя – 13, второго реверсивного двоичного счетчика – 14, второго электронного ключа – 15 и второго датчика моментов – 18. Электронные ключи 5 и 15 осуществляют сравнение цифровой информации с выходов 4 и 14 с информацией с 16 и сравнение осуществляется путем параллельного двоичного сложения. Реализация сложения происходит на комбинационном сумматоре всех n-разрядов реверсивного двоичного счетчика, включая знаковый. При коде “0” знакового разряда электронные ключи 5 и 15 выдают на датчики моментов 6 и 18 ток с генератора – 17 положительной полярности и при коде “1” – отрицательной полярности. При отсутствии сигнала с цифрового устройства для измерения угловой скорости – 10 на входы первого и второго датчика моментов – 6, 18 будут поданы сигналы, пропорциональные интегралу выходных сигналов с устройств – 1 и 12. При наличии угловой скорости движения объекта d /dt (измерение угловой скорости осуществляется устройством – 10) и для реализации предлагаемой системы коррекции необходимо на входы первого – 4 и второго – 14 реверсивных двоичных счетчиков подать сигналы, пропорциональные Х·d /dt, на вход второго реверсивного двоичного счетчика – 14 и Y·d /dt – на вход первого реверсивного двоичного счетчика – 4. Для реализации произведения Х·d /dt и Y·d /dt в систему коррекции введены перекрестные связи с выхода – 4 на вход – 14 через третий – 7 и четвертый – 8 двоичные умножители и с выхода – 14 на вход – 4 через шестой – 11 и пятый – 9 двоичные умножители. Управление двоичными умножителями – 8 и 9 осуществляется цифровым устройством для измерения угловой скорости – 10. Предлагаемая система коррекции позволяет подавать на входы датчиков моментов – 6 и 18 интегралы входных сигналов Х и Y в подвижной системе координат.
Работу системы коррекции можно пояснить математически. Пусть имеется неподвижная система координат XOY и система X1OY1, связанная с объектом. Прямоугольные системы координат повернуты относительно друг друга на угол так, что в любой момент времени осуществляется связь

В неподвижной системе координат XOY система коррекции реализует зависимость

где Х2 и Y2 – входные сигналы с устройств 1 и 12.
Преобразуем выражения (2) к виду Y’=Y2 и Х’=Х2 (3), где Y’ и X’ – величины скоростей. Продифференцируем (1) и, учитывая, что Х2 и Y2 входные сигналы с устройств 1 и 12 в подвижной и неподвижной системе координат связаны соотношениями (1) после подстановки в (3), получим

После ряда преобразований (4) получим:

Полученное выражение (5) реализуется в предлагаемой системе коррекции и из выражения (5) следует, что для ее реализации необходима информация о текущем значении угловой скорости поворота системы координат. Информацию об угловой скорости объекта имеем с устройства – 10.
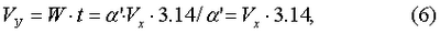
Определим величину ухода гиростабилизатора при наличии коррекции, реализуемой по зависимости (5), при следующих значениях: VX=6 м/с – скорость движения объекта вдоль продольной оси, R=6378 км – радиус Земли, ‘=0.05 1/с – угловая скорость разворота объекта, Т=84.4 м – период Шуллера.
При развороте объекта (переход на новый курс) за время t=3.14/ ‘ сигнал с устройства для измерения ускорений при отсутствии интегральной коррекции и перекрестных связей и после интегрирования, будет равен

где W – ускорение движения объекта.
Датчик моментов гиростабилизатора будет развивать момент, в результате которого гиростабилизатор будет поворачиваться в абсолютном пространстве со скоростью

и угловое отклонение гиростабилизатора будет равно После подстановки (6), (7) в (8) получим величину ухода При настройке гиростабилизатора на период Шуллера и наличии интегральной коррекции уход будет равен 51,42 угл.мин. При наличии перекрестных связей зависимость (9) будет иметь вид: =VX·3.14·Т· /R, где – относительная погрешность компенсации ускорения движения объекта по перекрестной связи. Двоичные умножители – 7, 8, 9, 11, входящие в перекрестную связь, и реверсивные двоичные счетчики – 4 и 14 прямых каналов системы коррекции обеспечивают точность не хуже 0.1%. В этом случае величина ухода гиростабилизатора составит =51.42·10-3 угл.мин.
Таким образом, введение в структуру системы коррекции двух прямых каналов и двух перекрестных связей между каналами позволяет сушественно повысить точность стабилизации.
Формула изобретения
Система коррекции гиростабилизатора, содержащая два канала, устройства для измерения ускорений и датчики моментов, отличающаяся тем, что в систему коррекции введены две перекрестные связи между каналами, причем первый канал реализован от первого цифрового устройства для измерения ускорений к первому датчику моментов через последовательно соединенные по информационным входам первый двоичный умножитель, первый реверсивный двоичный счетчик и первый электронный ключ, второй канал реализован от второго цифрового устройства для измерения ускорений к второму датчику моментов через последовательно соединенные по информационным входам второй двоичный умножитель, второй реверсивный двоичный счетчик, второй электронный ключ, одна перекрестная связь реализована с выхода первого реверсивного двоичного счетчика первого канала на вход второго реверсивного двоичного счетчика второго канала через третий и четвертый двоичные умножители, вторая перекрестная связь реализована с выхода второго реверсивного двоичного счетчика второго канала на вход первого реверсивного двоичного счетчика первого канала через шестой и пятый двоичные умножители, причем четвертый и пятый двоичные умножители соединены с цифровым устройством для измерения угловой скорости, а входы первого, второго, третьего, шестого двоичных умножителей, схемы управления ключами соединены с выходом генератора вспомогательной частоты, выходы схемы управления ключами соединены с одним из входов первого и второго электронного ключа, другие входы которых соединены с выходом генератора тока, и один из входов пятого двоичного умножителя соединен с выходом третьего двоичного умножителя.
РИСУНКИ
MM4A – Досрочное прекращение действия патента СССР или патента Российской Федерации на изобретение из-за неуплаты в установленный срок пошлины за поддержание патента в силе
Дата прекращения действия патента: 10.03.2007
Извещение опубликовано: 10.11.2008 БИ: 31/2008
|
|