|
(21), (22) Заявка: 2004130809/28, 20.10.2004
(24) Дата начала отсчета срока действия патента:
20.10.2004
(43) Дата публикации заявки: 27.03.2006
(46) Опубликовано: 20.08.2006
(56) Список документов, цитированных в отчете о поиске:
RU 2117240 C1, 10.08.1998. SU 1829572 A1, 27.12.1995. Фроман Б., Лезаж Ж.-Ж. ГПС в механической обработке. – М.: Машиностроение, 1988, с.60-63. SU 1573341 А1, 23.06.1990. Воронцов Л.Н., Корндорф С.Ф. Приборы автоматического контроля размеров в машиностроении. Учеб. пособие для вузов. – М.: Машиностроение, 1988, с.31-32, рис.22-23.
Адрес для переписки:
450097, г.Уфа, а/я 80, Р.М. Галиулину
|
(72) Автор(ы):
Галиулин Равиль Масгутович (RU), Галиулин Ришат Масгутович (RU), Бакиров Жамиль Маликович (RU), Богданов Динар Рафаэльевич (RU)
(73) Патентообладатель(и):
Галиулин Равиль Масгутович (RU)
|
(54) УСТРОЙСТВО ДЛЯ КОНТРОЛЯ РАЗМЕРОВ ИЗДЕЛИЙ
(57) Реферат:
Изобретение относится к измерительной технике и может быть использовано для контроля линейных размеров изделий. Технической результат – повышение достоверности измерений. Для достижения данного результата дополнительно введены два объектива, первый и второй преобразователи “ток-напряжение”, входы которых подключены соответственно к электрическому выходу источника оптического излучения и выходу приемника оптического излучения, первый и второй преобразователи “код-напряжение”, входы которых соединены соответственно с первым и вторым информационными выходами ПЭВМ, разностный усилитель, первый и второй входы которого подключены к выходам соответственно первого преобразователя “ток-напряжение” и первого преобразователя “код-напряжение”. 8 ил.
Изобретение относится к контрольно-измерительной технике и может быть использовано при разработке средств контроля размеров изделий, основанных на оптическом методе измерения “свет-тень”.
Автоматический бесконтактный контроль “поперечных” размеров широкого класса изделий, например диаметров тел вращения, диаметров отверстий базируется на фиксации координат их кромок путем выделения границ “свет-тень” и определении размера изделия в соответствии с формулой:

где хк, хн – координаты точек “противоположных” кромок изделия;
L – контролируемый размер изделия.
Далее данный размер сопоставляется с эталонным значением Lэт размера изделия и по результатам такого сопоставления выносится решение о нахождении размера изделия в допуске.
Известно устройство для фиксации (выделения) положения кромки изделия для последующего контроля его размеров, содержащее источник оптического излучения, оптически связанный с ним приемник оптического излучения, и проекционный объектив, размещенный между контролируемым изделием и приемником оптического излучения. Приемник оптического излучения состоит из двух фотоэлементов, выполненных в виде кольца и круга, которые концентричны друг другу, равны по площади и электрически соединены между собой по балансной схеме [1].
При перемещении контролируемого изделия перемещается по фотоэлементам приемника оптического излучения его изображение. При этом электрические сигналы, снимаемые с фотоэлементов, изменяются и становятся равными, когда изображение границы изделия проходит через их геометрический центр. Это положение изделия принимается за момент наведения на границу “свет-тень” при регистрации (фиксации) границы изделия.
Недостатки такого устройства:
– сложная конструкция фотоэлементов;
– отсутствие на выходе устройства результатов контроля размера изделия,
Известно также устройство для фиксации (выделения) положения кромки изделия для последующего контроля его размеров, содержащее два измерительных канала (по каналу для каждой кромки), каждый из которых содержит источник оптического излучения, оптически сопряженный с ним приемник оптического излучения, светофильтр, объектив и сглаживающий электрический фильтр, выход которого является выходом соответствующего измерительного канала [2].
Недостатки такого устройства:
– сложная конструкция устройства (два канала измерения);
– отсутствие на выходе устройства результатов контроля размера изделия;
– низкая точность выделения границы “свет-тень” из-за отсутствия стабилизации свечения источника оптического излучения.
Известно устройство для контроля размеров изделий с продольной осью симметрии, содержащее рабочий стол, снабженный приводом для перемещения контролируемого изделия параллельно оси координат Х устройства, источник оптического излучения, размещенный над рабочим столом, приемник оптического излучения, размещенный под рабочим столом и оптически сопряженный с источником оптического излучения [3].
Недостатки такого устройства:
– отсутствие на выходе устройства результатов контроля размера изделия;
– низкая точность выделения границы “свет-тень” из-за отсутствия схем стабилизации свечения источника оптического излучения и предотвращения ухода фотоэлемента в режим насыщения;
– отсутствие в устройстве схемы выбора оптимального “порога яркости”.
Известно также устройство для контроля размеров изделий (диаметров отверстий), содержащее рабочий стол, снабженный двумя приводами для перемещения контролируемого изделия параллельно осям координат Х и Y устройства, источник оптического излучения (осветитель), размещенный над рабочим столом, приемник оптического излучения (видеокамера с ПЗС-матрицей и телецентрическим объективом), размещенный под рабочим столом и оптически сопряженный с источником оптического излучения, и персональная электронная вычислительная машина (ПЭВМ), первый и второй управляющие выходы которой подключены к соответствующим приводам рабочего стола [4].
Недостатки такого устройства:
– низкая точность выделения границы “свет-тень” из-за отсутствия схемы стабилизации свечения источника оптического излучения и выбора “порога яркости” на основе статистических характеристик изображения;
– сложная и высокая по стоимости конструкция приемника оптического излучения (видеокамера);
– низкая точность позиционирования контролируемого изделия из-за отсутствия обратной связи от рабочего стола к ПЭВМ (т.е. информации о фактических координатах рабочего стола).
Наиболее близким изобретением к предлагаемому по технической сущности и схемному решению является устройство для контроля размеров изделий, описанное в [5].
Такое устройство, выбранное в качестве наиболее близкого аналога-прототипа, содержит рабочий стол, снабженный двумя приводами для перемещения контролируемого изделия параллельно осям координат Х и Y устройства и двумя датчиками линейных перемещений для измерения данных перемещений, источник оптического излучения, размещенный над рабочим столом, приемник оптического излучения, размещенный под рабочим столом и оптически сопряженный с источником оптического излучения, блоки фиксации координат, информационные входы которых подключены к выходам соответствующих датчиков линейных перемещений, а управляющие входы – к выходу приемника оптического излучения, и персональная электронная вычислительная машина (ПЭВМ), первые и вторые информационные входы которой соединены с соответствующими выходами блоков фиксации координат, а первый и второй управляющие выходы подключены к приводам рабочего стола,
Недостатком такого устройства является низкая достоверность результатов контроля размеров изделий из-за низкой точности выделения границы “свет-тень”, что, в свою очередь, вызвано отсутствием в нем схем стабилизации свечения источника оптического излучения и предотвращения ухода приемника оптического излучения в режим насыщения, а также отсутствием в устройстве схемы выбора оптимального “порога яркости”.
Задачей настоящего изобретения является повышение достоверности результатов контроля путем повышения точности выделения в устройстве границы “свет-тень” и выбора оптимального порога.
Для достижения указанного технического результата устройство для контроля размеров изделий, содержащее рабочий стол, снабженный двумя приводами для перемещения контролируемого изделия параллельно осям координат Х и Y устройства и двумя датчиками линейных перемещений для измерения данных перемещений, источник оптического излучения, размещенный над рабочим столом, приемник оптического излучения, размещенный под рабочим столом и оптически сопряженный с источником оптического излучения, блоки фиксации координат, информационные входы которых подключены к выходам соответствующих датчиков линейных перемещений, и персональная электронная вычислительная машина (ПЭВМ), первые и вторые информационные входы которой соединены с соответствующими выходами блоков фиксации координат, а первый и второй управляющие выходы подключены к соответствующим приводам рабочего стола, содержит дополнительно первый объектив, установленный между источником оптического излучения и контролируемым изделием, второй объектив, установленный между контролируемым изделием и приемником оптического излучения, первый и второй преобразователи “ток-напряжение”, входы которых подключены соответственно к электрическому выходу источника оптического излучения и выходу приемника оптического излучения, первый и второй преобразователи “код-напряжение”, входы которых соединены соответственно с первым и вторым информационными выходами ПЭВМ, разностный усилитель, первый и второй входы которого подключены к выходам соответственно первого преобразователя “ток-напряжение” и первого преобразователя “код-напряжение”, а выход соединен со входом источника оптического излучения, и компаратор, первый и второй входы которого подключены к выходам соответственно второго преобразователя “ток-напряжение” и второго преобразователя “код-напряжение”, а выход соединен с управляющими входами блоков фиксации координат и управляющим входом ПЭВМ, при этом источник оптического излучения выполнен управляемым.
Основными признаками, отличающими заявляемое устройство от прототипа, являются:
– первый объектив, установленный между источником оптического излучения и контролируемым изделием,
– второй объектив, установленный между контролируемым изделием и приемником оптического излучения,
– первый и второй преобразователи “ток-напряжение”, входы которых подключены соответственно к электрическому выходу источника оптического излучения и выходу приемника оптического излучения,
– первый и второй преобразователи “код-напряжение”, входы которых соединены соответственно с первым и вторым информационными выходами ПЭВМ,
– разностный усилитель, первый и второй входы которого подключены к выходам соответственно первого преобразователя “ток-напряжение” и первого преобразователя “код-напряжение”, а выход соединен со входом источника оптического излучения,
– компаратор, первый и второй входы которого подключены к выходам соответственно второго преобразователя “ток-напряжение” и второго преобразователя “код-напряжение”, а выход соединен с управляющими входами блоков фиксации координат и управляющим входом ПЭВМ,
– источник оптического излучения выполнен управляемым.
Наличие указанных признаков обеспечивает соответствие всей совокупности существенных признаков устройства критерию (условию патентоспособности) “новизна”. При этом не обнаружены устройства, в которых технический результат достигается аналогичной совокупностью существенных признаков.
Сопоставление заявленного устройства не только с прототипом, но и с другими техническими решениями в данной и смежных областях науки и техники показало, что последние не содержат признаков, сходных с признаками, отличающими заявляемое техническое решение от прототипа.
Новая совокупность существенных признаков устройства для специалиста явным образом не следует из уровня техники, обеспечивая тем самым его соответствие критерию (условию патентоспособности) “изобретательский уровень”.
Предлагаемое изобретение иллюстрируются чертежами, на которых изображены:
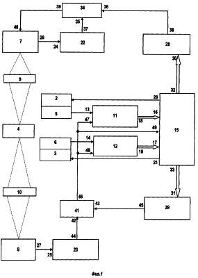
на фиг.1 – структурная схема устройства,
на фиг.2 – принципиальные электрические схемы источника оптического излучения, первого преобразователя “ток-напряжение” и первого преобразователя “код-напряжение” устройства,
на фиг.3 – принципиальные электрические схемы приемника оптического излучения, второго преобразователя “ток-напряжение” и второго преобразователя “код-напряжение” устройства,
на фиг.4 – функциональная схема блока фиксации координаты устройства,
на фиг.5 – ход оптических лучей в устройстве,
на фиг.6, 7, 8 – графические материалы, поясняющие настройку режимов работы устройства.
Устройство контроля размеров изделий содержит рабочий стол 1 (фиг.5), снабженный двумя приводами 2 и 3 для перемещения контролируемого изделия 4 параллельно осям координат Х и Y устройства и двумя датчиками 5 и 6 линейных перемещений для измерения данных перемещений (фиг.1), источник 7 оптического излучения, размещенный над рабочим столом 1, приемник 8 оптического излучения, размещенный под рабочим столом 1 и оптически сопряженный с источником 7 оптического излучения, первый объектив 9, установленный между источником 7 оптического излучения и контролируемым изделием 4, второй объектив 10, установленный между контролируемым изделием 4 и приемником 8 оптического излучения, блоки 11 и 12 фиксации координат, информационные входы 13 и 14 которых подключены к выходам соответствующих датчиков 5 и 6 линейных перемещений, персональная электронная вычислительная машина 15 (ПЭВМ), первые 16 и вторые 17 информационные входы которой соединены с выходами 18 и 19 соответственно блоков 11 и 12 фиксации координат, а управляющие выходы 20 и 21 подключены соответственно к приводам 2 и 3 рабочего стола 1, первый 22 и второй 23 преобразователи “ток-напряжение”, входы 24 и 25 которых подключены соответственно к электрическому выходу 26 источника 7 оптического излучения и выходу 27 приемника 8 оптического излучения, первый 28 и второй 29 преобразователи “код-напряжение”, входы 30 и 31 которых соединены соответственно с первым 32 и вторым 33 информационными выходами ПЭВМ 15, разностный усилитель 34, первый 35 и второй 36 входы которого подключены к выходам 37 и 38 соответственно первого преобразователя 22 “ток-напряжение” и первого преобразователя 28 “код-напряжение”, а выход 39 соединен со входом 40 источника 7 оптического излучения, и компаратор 41, первый 42 и второй 43 входы которого подключены к выходам 44 и 45 соответственно второго преобразователя 23 “ток-напряжение” и второго преобразователя 29 “код-напряжение”, а выход 46 соединен с управляющими входами 47 и 48 блоков 11 и 12 фиксации координат и управляющим входом 49 ПЭВМ 15.
Рабочий стол 1 предназначен для размещения контролируемого изделия 4 и его фиксации (фиг.5).
Приводы 2 и 3 предназначены для перемещения рабочего стола 1 с контролируемым изделием 4 параллельно осям координат Х и Y.
Датчики 5 и 6 линейных перемещений предназначены для формирования сигналов, несущих информацию о координатах перемещаемого изделия 4.
Источник 7 оптического излучения предназначен для преобразования уровня напряжения на его управляющем входе 40 в соответствующие оптические сигналы. Современные полупроводниковые источники оптического излучения, например марки ML1016R, конструктивно содержат полупроводниковый лазер 50 и фотоэлемент 51 (фиг.2).
Объектив 9 предназначен для фокусировки оптических лучей источника 7 излучения в направлении контролируемого изделия 4.
Объектив 10 предназначен для фокусировки оптических лучей, идущих от объектива 9, а также оптических лучей, отклоненных от прямолинейного пути при прохождении вблизи кромки изделия 4, в направлении приемника излучения 8 [6].
Пространство между объективами 9 и 10 образует зону измерений устройства.
Приемник 8 оптического излучения обеспечивает преобразование принимаемых оптических сигналов в соответствующие величины электрического тока и состоит из фотоэлемента 52 (фиг.3).
Первый 22 и второй 23 преобразователи обеспечивают преобразование токовых сигналов фотоэлементов 51 и 52 в соответствующие уровни напряжения и состоят каждый из усилителя 53 и резистора 54 (фиг.2, 3).
Разностный усилитель 34 содержит собственно разностный усилитель 55, усилитель мощности 56, резисторы 57 и 58 (фиг.2) и предназначен вместе с фотоэлементом 51 и преобразователем 22 для стабилизации оптического излучения на выходе источника 7.
Компаратор 41 предназначен для реализации функции порогового элемента и состоит из усилителя 59 и резистора 60 (фиг.3). Величина порога задается на его входе 43.
Блоки 11 и 12 фиксации координат предназначены для выделения кодов координат Х и Y кромки контролируемого изделия 4 по сигналу с компаратора 41 и состоят из формирователя 61 импульсов, двоичного счетчика 62 и регистра 63 (фиг.4). В качестве датчиков 5 и 6 могут быть использованы, например, датчики линейных перемещений типа ЛИР-7. Формирователь 61 обеспечивает согласование выходов данных датчиков 2 и 3 со входами счетчиков 62.
Преобразователи 28 и 29 “код-напряжение” предназначены для преобразования величин кодов на их входах 30 и 31 в соответствующие уровни напряжений на их выходах 38 и 45 и могут быть реализованы на основе интегральных цифроаналоговых преобразователей.
ПЭВМ 15 обеспечивает:
– выполнение записанной в ней программы,
– формирование на своих выходах 32 и 33 определенной последовательности кодов,
– считывание кодов со входов 16 и 17 по сигналу на входе 49,
– выдачу сигналов управления на приводы 2 и 3.
Устройство предназначено для контроля поперечного размера L изделия 4 (фиг.7).
Перед началом работы устройства в ПЭВМ 15 вводятся соответствующая программа контроля размеров изделия 4 и исходные данные, в том числе размер Lэт эталонного изделия и величина допуска Lдоп на контролируемый размер изделия 4.
Работа устройства проходит в три этапа.
1-й этап – этап настройки режимов работы лазера 50 и фотоэлемента 52. Реализуется в следующей последовательности:
а) эталонное изделие 4 с заданным контролируемым размером Lэт размещается на рабочем столе 1 и закрепляется на нем (фиг.5);
б) рабочий стол 1 с эталонным изделием 4 перемещается приводом 2, управляемым от ПЭВМ 15, параллельно оси координат Х до тех пор, пока оно не выйдет за пределы зоны измерений, т.е. перестанет полностью перекрывать оптические лучи, идущие от источника 7 к приемнику 8;
в) под управлением программы на своем выходе 32 ПЭВМ 15 начинает непрерывно “поддерживать” код числа, соответствующий некоторому минимальному напряжению на входе 36 разностного усилителя 34. Последний усиливает напряжение на своем входе 36. В результате на управляющем входе 40 источника 7, а следовательно, на полупроводниковом лазере 50 устанавливается некоторое минимальное напряжение Uлаз.min (фиг.6). При этом стабильность свечения лазера 50 обеспечивается благодаря наличию отрицательной обратной связи: фотоэлемент 51 – выход 26 – вход 24 – преобразователь 22 – выход 37 – вход 35 – разностный усилитель 55;
г) излучение лазера 50 фокусируется объективами 9 и 10 на фотоэлемент 52 приемника 8 оптического излучения, в результате чего на его выходе 27 формируется токовый сигнал, который преобразуется преобразователем 23 в соответствующий уровень напряжения, поступающий на вход 42 компаратора 41;
д) из ПЭВМ 15 на вход 31 преобразователя 29 начинает поступать возрастающая по величине последовательность кодов чисел, приводящая к появлению на его выходе 45 и, соответственно, на входе 43 компаратора 41 напряжения Uпор, величина которого постепенно возрастает от нуля и выше. При достижении напряжения на входе 43 величины, соответствующей некоторому минимальному пороговому значению Uпор.min, компаратор 41 срабатывает. Сигнал срабатывания через вход 49 поступает в ПЭВМ 15. По данному сигналу соответствующая величина кода на выходе 33, а также величина кода на выходе 32 фиксируются (запоминаются) в памяти ПЭВМ 15;
е) в следующий момент времени на выходе 32 ПЭВМ 15 начинает “поддерживаться” код, величина которого больше величины предшествующего кода. Это приводит к появлению соответствующего уровня напряжения на входе 36 разностного усилителя 34 и увеличению напряжения Uлаз на управляющем входе 40 источника 7 оптического излучения;
ж) возросшее свечение лазера 50 воспринимается фотоприемником 52, что, в свою очередь, приводит к повышению соответствующего напряжения на входе 42 компаратора 41;
и) из ПЭВМ 15 на вход 31 преобразователя 29 вновь начинает поступать возрастающая по величине последовательность кодов чисел, приводящая к появлению на его выходе 45 и, соответственно, на входе 43 компаратора напряжения Uпор, величина которого постепенно возрастает от нуля и выше. При достижении напряжения на входе 43 величины, превышающей предыдущее значение Uпор.min, компаратор 41 вновь срабатывает. Сигнал срабатывания через вход 49 поступает в ПЭВМ 15. По данному сигналу соответствующая этому моменту времени величина кода на выходе 33, а также величина кода на выходе 32 вновь фиксируются в памяти ПЭВМ 15;
к) продолжение указанной выше процедуры приводит к формированию в памяти ПЭВМ 15 двух последовательностей кодов. Одна из них соответствует последовательности напряжений Uлаз на управляющем входе 40 источника 7 оптического излучения, а другая – последовательности пороговых напряжений Uпор на входе 43 компаратора 41. Таким образом, в памяти ПЭВМ 15 формируется зависимость Uпор=f(Uлаз), характерная для данного конкретного устройства (фиг.6).
На графике данной зависимости можно выделить два участка;
– наклонный участок “аб”, соответствующий активному режиму работы фотоэлемента 52,
– горизонтальный участок “бв”, соответствующий работе фотоэлемента 52 в режиме насыщения.
В дальнейшей работе устройства для исключения перехода фотоэлемента 52 в режим насыщения на выходе 32 непрерывно “поддерживается” код числа, при котором напряжение на входе 40 соответствует напряжению Uлаз.max (фиг.6). При этом на входе 42 компаратора 41 устанавливается напряжение, соответствующее U42.max (фиг.7), а на его выходе 46 напряжение, соответствующее нулевому уровню U(0) (фиг.8).
2-й этап – этап калибровки (юстировки) устройства путем выбора оптимального значения порогового напряжения U42.опт на входе 43 компаратора 41. Реализуется в следующей последовательности:
а) под управлением программы в ПЭВМ 15 на выходе 33 начинает “поддерживаться” код числа, величина которого соответствует некоторому уровню напряжения U43-1 на входе 43 компаратора 41, отвечающее условию:

Очевидно, что поиск оптимального порога может быть начат с условия, когда:

б) по сигналам с ПЭВМ 15 привод 2 начинает перемещать рабочий стол 1 с эталонным изделием 4 вдоль оси координат Х в обратном направлении (ввод изделия 4 в зону измерений). При этом изделие 4 начинает постепенно перекрывать оптические лучи, идущие от источника 7 к приемнику 8 излучения (фиг.5). Возникающая при этом частичная дифракция (отклонение от прямолинейного пути оптических лучей, проходящих вблизи кромки изделия 4 [6]), устраняется объективом 10, который “собирает” отклонившиеся лучи и фокусирует на фотоэлемент 52 приемника 8;
в) снижение освещенности фотоэлемента 52 приводит к уменьшению его тока и соответствующего уменьшения напряжения U42 на входе 42 компаратора 41 (фиг.7). При снижении этого напряжения до значения U43-1 компаратор 41 срабатывает и на его выходе 46 формируется сигнал, поступающий на входы 47 и 48 соответственно блоков 11 и 12, а также на вход 49 ПЭВМ 15. По этому сигналу производится “съем” соответствующих этому моменту кодов координат xн и ун со счетчиков 62 в регистры 63. В дальнейшем, по сигналу на входе 49 производится считывание этих кодов в память ПЭВМ 15;
г) дальнейшее перемещение эталонного изделия 4 вдоль оси координат Х приводит к полному перекрыванию оптических лучей, идущих от источника 7 к приемнику 8 излучения. А с некоторого момента времени оптические лучи с источника 7 вновь начинают достигать приемника 8, в результате чего фототок элемента 52 также увеличивается, что приводит к увеличению напряжения U42 на входе 42 компаратора 41. При достижении этим напряжением величины U43-1 компаратор 41 вновь срабатывает. Сигнал с его выхода вновь поступает на входы 47 и 48 блоков 11 и 12, а также на вход 49 ПЭВМ 15. По этому сигналу производится “съем” соответствующих этому моменту времени кодов координат хк и ук со счетчиков 62 в регистры 63. В дальнейшем по сигналу на входе 49 производится считывание этих кодов в память ПЭВМ 15 и вычисление программным путем значения:

которое сопоставляется с эталонным значением Lэт;
д) если имеет место L Lэт, описанная выше процедура 2-го этапа работы повторяется с той разницей, что на входе 43 компаратора 50 устанавливается напряжение, отличное от U43-1, например U43-2, но соответствующее условию (2), а рабочий стол 1 с эталонным изделием 4 перемещается вдоль оси координат Х в обратном направлении;
е) указанное сопоставление получаемых значений L с величиной Lэт продолжается до тех пор, пока не будет найдено такое значение U43.опт на входе 43 компаратора 41, при котором L=Lэт (фиг.7).
Значение кода на выходе 33, соответствующее найденному значению U43.опт, фиксируется в памяти ПЭВМ 15. Алгоритм поиска оптимального значения U43.опт может быть различным и зависит, в частности, от особенностей контролируемого изделия 4.
3-й этап – этап непосредственного контроля размера изделия. Реализуется в следующей последовательности;
а) очередное контролируемое изделие 4 с размером L размещается на рабочем столе 1 устройства;
б) рабочий стол 1 с эталонным изделием 4 перемещается приводом 5, управляемым от ПЭВМ 15, параллельно оси координат Х до тех пор, пока оно не выйдет за пределы зоны измерений, т.е. перестанет перекрывать оптические лучи, идущие от источника 7 к приемнику 8;
в) на выходе 33 ПЭВМ 15 начинает “поддерживаться” код числа, величина которого соответствует выбранному уровню напряжения U43.опт на входе 43 компаратора 41;
г) по сигналам с ПЭВМ 15 привод 5 производит перемещение рабочего стола 1 с изделием 4 вдоль оси Х в обратном направлении (ввод изделия 4 в зону измерений).
Дальнейшая работа устройства аналогична работе устройства на 2-м этапе. Программным путем полученное значение L сопоставляется с эталонным значением размера изделия Lэт посредством вычисления:

Если величина L Lдоп, размер контролируемого изделия 4 находится в допуске, если же указанное условие не выполняется, изделие 4 отбраковывается.
Указанные измерения могут осуществляться и вдоль оси координат Y устройства.
1-й и 2-й этапы работы устройства могут выполняться:
– перед контролем новой партии изделий;
– после ремонта и профилактических работ;
– периодически перед началом каждой новой смены на производстве.
Таким образом, предложенная совокупность существенных признаков устройства позволяет повысить точность измерений, а следовательно, достоверность результатов контроля геометрических размеров изделий путем:
– исключения возможности перехода приемника 7 оптического излучения в режим насыщения,
– выбора оптимального порога срабатывания компаратора 41 и повышения точности определения границы “свет-тень”.
Описанное устройство внедрено на одном из предприятий г.Москвы.
ИСПОЛЬЗОВАННЫЕ ИСТОЧНИКИ.
1. Авторское свидетельство СССР №796652. Фотоэлектрическое устройство для наведения на границу света и тени при регистрации границы объекта. МПК G 01 В 9/04. Публ. БИ, 1981, №2.
2. Авторское свидетельство СССР №1573341. Способ измерения положения проекции границы объекта на фотоприемнике с зарядовой связью. МПК G 01 В 11/16. Публ. БИ, 1990, №23.
3. Воронцов Л.Н., Корндорф С.Ф. Приборы автоматического контроля размеров в машиностроении. Учеб. пособие для вузов. М.: Машиностроение. 1988, с.31-32, рис.22-23.
4. Бондарь Д.Н. и др. Оптико-электронная система для контроля размеров отверстий в ситах. Журнал “Автометрия”. 2003 г., №5, с.53-61, рис.1.
5. Патент РФ №2117240. Устройство для контроля размеров изделий с продольной осью симметрии. МПК G 01 В 11/02, 11/24, 21/02, 21/20, Публ. БИ, 1998, №22 (прототип).
6. Яворский Б.М., Детлаф А.А. Справочник по физике. Для инж. и студ. Изд. 3-е. М.: Наука, 1965. с.556, рис.V.5.7.
Формула изобретения
Устройство для контроля размеров изделий, содержащее рабочий стол, снабженный двумя приводами для перемещения контролируемого изделия параллельно осям координат Х и Y устройства и двумя датчиками линейных перемещений для измерения данных перемещений, источник оптического излучения, размещенный над рабочим столом, приемник оптического излучения, размещенный под рабочим столом и оптически сопряженный с источником оптического излучения, блоки фиксации координат, информационные входы которых подключены к выходам соответствующих датчиков линейных перемещений, и персональная электронная вычислительная машина (ПЭВМ), первые и вторые информационные входы которой соединены с соответствующими выходами блоков фиксации координат, а первый и второй управляющие выходы подключены к соответствующим приводам рабочего стола, отличающееся тем, что содержит первый объектив, установленный между источником оптического излучения и контролируемым изделием, второй объектив, установленный между контролируемым изделием и приемником оптического излучения, первый и второй преобразователи “ток-напряжение”, входы которых подключены соответственно к электрическому выходу источника оптического излучения и выходу приемника оптического излучения, первый и второй преобразователи “код-напряжение”, входы которых соединены соответственно с первым и вторым информационными выходами ПЭВМ, разностный усилитель, первый и второй входы которого подключены к выходам соответственно первого преобразователя “ток-напряжение” и первого преобразователя “код-напряжение”, а выход соединен со входом источника оптического излучения, и компаратор, первый и второй входы которого подключены к выходам соответственно второго преобразователя “ток-напряжение” и второго преобразователя “код-напряжение”, а выход соединен с управляющими входами блоков фиксации координат и управляющим входом ПЭВМ, при этом источник оптического излучения выполнен управляемым.
РИСУНКИ
|