|
|
(21), (22) Заявка: 2003100882/09, 31.05.2001
(24) Дата начала отсчета срока действия патента:
31.05.2001
(30) Конвенционный приоритет:
15.06.2000 (пп.1-10) US 09/594,987
(43) Дата публикации заявки: 27.04.2004
(46) Опубликовано: 27.07.2006
(56) Список документов, цитированных в отчете о поиске:
RU 97103134 A, 10.05.1999. RU 97106818 A, 20.04.1999. US 5915212 A1, 22.06.1999. US 5878344 A1, 02.03.1999. US 5675629 A1, 07.10.1997. WO 9806225 A1, 12.02.1998.
(85) Дата перевода заявки PCT на национальную фазу:
15.01.2003
(86) Заявка PCT:
US 01/17589 (31.05.2001)
(87) Публикация PCT:
WO 01/97533 (20.12.2001)
Адрес для переписки:
129010, Москва, ул. Б. Спасская, 25, стр.3, ООО “Юридическая фирма Городисский и Партнеры”, пат.пов. Ю.Д.Кузнецову, рег.№ 595
|
(72) Автор(ы):
АЛЬБЕРТ Уилльям П. (US), КЕРБИ Кристофер Н. (US)
(73) Патентообладатель(и):
МОТОРОЛА, ИНК. (US)
|
(54) СОТОВЫЙ ТЕЛЕФОН С ОДНОВРЕМЕННОЙ РАДИО- И СОТОВОЙ СВЯЗЬЮ
(57) Реферат:
Изобретение относится к системам радиосвязи. Техническим результатом является разработка сотового телефона для одновременного обеспечения радио- и сотовой связи. Технический результат достигается тем, что сотовый телефон образует часть системы радиосвязи и выполняет одновременную передачу сигналов радиосвязи и сотовой связи, причем система радиосвязи имеет базовую станцию и одну или несколько радиостанций, а сотовый телефон имеет схему управления, сотовый приемопередатчик, радиоприемопередатчик, микрофон и громкоговоритель, причем одновременная передача является передачей сигналов сотовой связи и радиосвязи в одно и то же время и, по существу, одновременно. 2 н. и 8 з.п. ф-лы, 7 ил.
Область техники, к которой относится изобретение
Это изобретение относится вообще к системам радиосвязи. Более конкретно это изобретение относится к сотовым телефонам, выполненным с возможностью осуществления радио- и сотовой связи, по существу, одновременно.
Уровень техники
Потребители желают оборудование связи, имеющее большую гибкость и больше дополнительных возможностей для использования с существующими системами связи. В последние годы семейная радиослужба (СРС, FRS) получила популярность. СРС является двусторонней персональной радиослужбой на коротком расстоянии. В типичной системе СРС имеются две или более ручных портативных радиостанций. Каждая портативная радиостанция имеет приемопередатчик, который работает в полудуплексном режиме при 1/2 ватт или меньше в определенном частотном диапазоне УВЧ (ультравысокой частоты).
СРС дает возможность членам группы связываться с другими членами группы, которые находятся вне разговорного диапазона, но находятся в пределах одной и той же общей области. Туристы, путешественники, велосипедисты и другие энтузиасты нахождения вне дома используют СРС для того, чтобы поддерживать связь друг с другом. Родители используют СРС для того, чтобы поддерживать связь с детьми, играющими по соседству. Семьи или друзья используют СРС для того, чтобы поддерживать связь с другими, находясь в местах для гуляний и покупок, на спортивных мероприятиях и подобных действиях.
СРС является подходящей для членов группы для того, чтобы связываться друг с другом, когда они находятся в одной и той же общей области. Однако СРС не подходит для связи вне общей области и с системами сотовой связи. Приемопередатчики СРС имеют диапазон меньше, чем половина мили и работают в частотном диапазоне, несовместимом с сотовой связью. Кроме того, СРС работает в полудуплексном режиме, тогда как сотовые телефоны работают в полном дуплексном режиме.
Для того, чтобы связываться вне общей области или с системой сотовой связи, один член группы СРС должен сделать вызов по сотовому телефону, находясь в радиосвязи с другими членами СРС. Однако другие члены не могут участвовать в сотовом вызове непосредственно. Они не могут сделать вызов по сотовому телефону; человек, использующий сотовый телефон, должен делать это за них. Каждый должен передавать сообщения через члена, использующего мобильный телефон. Кроме того, один из членов группы СРС должен носить сотовый телефон.
Таким образом, существует потребность в сотовом телефоне, допускающем радио- и сотовую связь.
Краткое описание чертежей
Настоящее изобретение может быть лучше понято при чтении в связи с сопровождающими чертежами, на которых:
фиг.1 изображает вид в перспективе системы радиосвязи, имеющей сотовый телефон с одновременной передачей сигналов радио- и сотовой связи в соответствии с предпочтительным вариантом осуществления настоящего изобретения;
фиг.2 изображает блок-схему сотового телефона, имеющего одновременную передачу сигналов радио- и сотовой связи, в соответствии с предпочтительным вариантом осуществления настоящего изобретения;
фиг.3 – блок-схема режима “нажми и говори” для одновременной передачи сигналов радио- и сотовой связи в соответствии с предпочтительным вариантом осуществления настоящего изобретения;
фиг.4 – блок-схема режима “нажми и принимай” для одновременной передачи сигналов радио- и сотовой связи в соответствии с предпочтительным вариантом осуществления настоящего изобретения;
фиг.5 – блок-схема для использования обнаружения голоса для одновременной передачи сигналов радио- и сотовой связи в соответствии с предпочтительным вариантом осуществления настоящего изобретения;
фиг.6 – блок-схема для оповещения пользователя о входящем пейджинговом сообщении в сотовый телефон в соответствии с предпочтительным вариантом осуществления настоящего изобретения;
фиг.7 – блок-схема для использования радиостанции для того, чтобы делать вызов по сотовому телефону в соответствии с предпочтительным вариантом осуществления настоящего изобретения; и
фиг.8 – блок-схема для использования радиостанции для того, чтобы отвечать на сотовый вызов по сотовому телефону в соответствии с предпочтительным вариантом осуществления настоящего изобретения.
Раскрытие изобретения
Фиг.1 изображает систему 100 радиосвязи с сотовым телефоном 110, имеющим одновременную передачу сигналов сотовой и радиосвязи, в соответствии с настоящим изобретением. Радиостанции 120 передают и принимают сигналы радиосвязи между друг другом и сотовым телефоном 110. Сотовый телефон 110 передает и принимает сигналы радиосвязи от радиостанций 120. Сотовый телефон 110 также передает и принимает сигнал сотовой связи от базовой станции 115. Система 100 радиосвязи может использовать портативные, мобильные и другие типы и комбинации сотовых телефонов и радиостанций. Система 100 радиосвязи может иметь множественные базовые станции, сотовые телефоны и больше радиостанций.
Сотовый телефон 110 передает и принимает сигнал сотовой связи от базовой станции 115, используя дуплексный режим. Сигнал сотовой связи может быть цифровым или аналоговым, множественным сигналом, в пределах одной или множественных полос частот или другим сигналом, подходящим для полной дуплексной связи.
Сигнал сотовой связи включает в себя сигнал сотовой связи восходящей линии связи и сигнал сотовой связи нисходящей линии связи. Сигнал сотовой связи восходящей линии связи предназначен для связи от сотового приемопередатчика 215 (см. фиг.2) в базовую станцию 115. Сигнал сотовой связи нисходящей линии связи предназначен для связи от базовой станции 115 в сотовый приемопередатчик 215.
Сотовый телефон 110 передает и принимает сигнал радиосвязи от одной или нескольких радиостанций 120, используя полудуплексный режим. Сигнал радиосвязи может быть цифровым, аналоговым или любым другим сигналом, подходящим для обеспечения полудуплексной связи. Предпочтительно сигнал радиосвязи находится в УВЧ-диапазоне 460 МГц. Однако могут использоваться другие частоты.
Сигнал радиосвязи включает в себя сигнал радиосвязи восходящей линии связи и сигнал радиосвязи нисходящей линии связи. Сигнал радиосвязи восходящей линии связи предназначен для связи от радиоприемопередатчика 210 (см. фиг.2) в радиостанцию 120. Сигнал радиосвязи нисходящей линии связи предназначен для связи от радиостанции 120 в радиоприемопередатчик 210.
Фиг.2 изображает блок-схему сотового телефона 110 в соответствии с настоящим изобретением. Сотовый телефон 110 имеет схему 205 управления, радиоприемопередатчик 210, сотовый приемопередатчик 215, микрофон 220, громкоговоритель 225 и антенну 230.
Схема 205 управления имеет микропроцессор, выполненный с возможностью приведения в действие и управления сотовым телефоном 110. Схема управления соединена с микрофоном 220 через провод 218, а с громкоговорителем 225 – через провод 222. Несмотря на то, что микрофон 220 и громкоговоритель 225 изображены как внутренние элементы сотового телефона, они могут быть отдельно или в комбинации внешне соединены с сотовым телефоном 110 через кабели, линию радиосвязи или другие линии связи (не изображены). Громкоговоритель 225 имеет множественные установки громкости звука – одна установка для звука из сигнала сотовой связи, а другая установка для звука из сигнала радиосвязи. Аналогично микрофон 220 имеет множественные установки громкости звука – одна установка для звука, передаваемого через сотовый приемопередатчик 215, а другая установка для звука, передаваемого через радиоприемопередатчик 210. Схема 205 управления соединяется с радиоприемопередатчиком 210 через провод 235. Несмотря на то, что провод 235 проиллюстрирован как один соединитель, он может обеспечить множественные независимые соединения, такие как, в радиопередатчик (не изображен) и радиоприемник (не изображен) в радиоприемопередатчике 210. Несмотря на то, что радиоприемопередатчик изображен как внутренний элемент сотового телефона, он может быть внешне соединен с сотовым телефоном 110 через кабель, линию радиосвязи или другую линию связи (не изображены). Предпочтительно радиоприемопередатчик 210 работает при 1/2 ватт или меньше в УВЧ-диапазоне 460 МГц.
Радиоприемопередатчик может быть частью радиоустройства (не изображено) для внешнего использования с сотовым телефоном 110. Радиостанция может быть прикреплена к сотовому телефону или может быть размещена около. Радиоустройство может соединяться с сотовым телефоном через кабель, линию радиосвязи или другую линию связи. Кроме того, для размещения радиоприемопередатчика радиоустройство может иметь другую антенну, выполненную с возможностью радиопередач, и свой собственный источник электропитания. Радиоустройство может работать как радиостанция, когда не соединено с сотовым телефоном.
Схема 250 управления соединяется с сотовым приемопередатчиком 215 через провод 240. Несмотря на то, что провод 240 проиллюстрирован как один соединитель, он может обеспечить множественные независимые соединения, такие как в сотовый передатчик (не изображен) и сотовый приемник (не изображен) в сотовом приемопередатчике 210. Несмотря на то, что сотовый приемопередатчик изображен как внутренний элемент сотового телефона, он может быть внешне соединен с сотовым телефоном 110 через кабель, линию радиосвязи или другую линию связи (не изображены).
Радиоприемопередатчик соединяется с антенной 230 через провод 245. Сотовый приемопередатчик 215 соединяется с антенной 230 через провод 250. Антенна 230 является двухрежимной. Когда антенна 230 используется для радиоприемопередатчика 2210, она предпочтительно имеет единичный коэффициент усиления антенны, и мощность, доступная для радиоприемопередатчика 210, ограничивает его дальность действия до меньше чем половина мили. Альтернативно отдельные антенны могут быть соединены с радиоприемопередатчиком 210 и сотовым приемопередатчиком 215.
Ссылаясь на фиг.1 и 2, сотовый телефон 110 обеспечивает одновременную передачу сигналов сотовой и радиосвязи. Как подразумевает название, одновременная передача является передачей сигналов радио- и сотовой связи в одно и то же время. Например, пользователь сотового телефона говорит в микрофон 220, посылая голосовой сигнал в схему 205 управления. Схема 205 управления преобразует голосовой сигнал в сигналы сотовой и радиосвязи для передачи через сотовый и радиоприемопередатчики, соответственно. Радиоприемопередатчик 210 передает сигнал радиосвязи в радиостанцию 120, в то же самое время сотовый приемопередатчик 215 передает сигнал сотовой связи в базовую станцию 115. Таким образом, голосовой сигнал передается пользователю радиостанции и человеку, соединенному с базовой станции в то же самое время.
Одновременная передача также является передачей сигналов сотовой и радиосвязи, по существу, в одно и то же время, таким образом, пользователь радиостанции может участвовать в вызове по сотовому телефону или иначе использовать сотовый телефон 110. Аналогично одновременная передача является передачей сигналов сотовой и радиосвязи, по существу, в то же самое время, таким образом, пользователь сотового телефона или человек может участвовать в радиосвязи или иначе использовать радиостанцию 120. Например, пользователь радиостанции говорит в радиостанцию 120, посылая сигнал радиосвязи в сотовый телефон 110. Радиоприемопередатчик 210 принимает сигнал радиосвязи и передает его в схему 205 управления. Схема 205 управления преобразует сигнал радиосвязи в звуковой сигнал и передает звуковой сигнал в громкоговоритель 225. Схема 205 управления преобразует сигнал радиосвязи в сигнал сотовой связи и передает его в сотовой приемопередатчик 215 для передачи в базовую станцию 115. Таким образом, сигнал радиосвязи передается пользователю сотового телефона и человеку, соединенному с базовой станцией, по существу, одновременно.
Одновременная связь является связью в одно и то же время и, по существу, одновременно. Эти понятия являются взаимозаменяемыми. В чередующемся режиме работы передача сигнала радиосвязи восходящей линии связи может происходить, по существу, в одно и то же время, но не в то же самое время, что и передача сигнала сотовой связи восходящей линии связи. В этом режиме работы сотовый телефон 110 понижает мощность передачи для того, чтобы ограничить дальность радиопередачи до менее половины мили. Этот режим понижения мощности может ограничиваться работой радиоприемопередатчика 210.
При работе радиоприемопередатчик 210 передает сигнал радиосвязи восходящей линии связи и принимает сигнал радиосвязи нисходящей линии связи в полудуплексном режиме. Сотовый приемопередатчик 215 передает сигнал сотовой связи восходящей линии связи и принимает сигнал сотовой связи нисходящей линии связи в полном дуплексном режиме. Приемопередатчики 210, 215 работают, по существу, одновременно, таким образом, пользователь радиостанции может участвовать в вызове по сотовому телефону, а пользователь сотового телефона может участвовать в радиосвязи.
Когда используется сотовый телефон, схема 205 управления определяет, требуется ли или устанавливается ли связь с базовой станцией 115 и радиостанцией 120. Когда связь с базовой станцией 115 требуется или устанавливается, схема 205 управления преобразует голосовой сигнал от микрофона 220 в сигнал сотовой связи восходящей линии связи для передачи с помощью сотового приемопередатчика 215 в базовую станцию 115. Схема 205 управления также преобразует сигнал сотовой связи нисходящей линии связи, принятый с помощью сотового приемопередатчика 215, в звуковой сигнал для громкоговорителя 225.
Когда связь с радиостанцией 120 требуется или устанавливается, схема 205 управления преобразует голосовой сигнал от микрофона 220 в сигнал радиосвязи восходящей линии связи для передачи с помощью радиоприемопередатчика 210 в радиостанцию 120. Схема 205 управления также преобразует сигнал радиосвязи нисходящей линии связи, принятый с помощью радиоприемопередатчика 210, в звуковой сигнал для громкоговорителя 225.
Когда связь требуется или устанавливается как с базовой станцией 115, так и с радиостанцией 120, схема 205 управления преобразует и объединяет различные входящие и исходящие сигналы. Передача преобразованных и объединенных сигналов выполняется одновременно, таким образом, пользователь сотового телефона, пользователь радиостанции или пользователи и человек, соединенный через базовую станцию, могут участвовать в одном и том же вызове по телефону/по радиостанции.
Схема 205 управления преобразует голосовой сигнал от микрофона 220 в голосовой сигнал сотовой связи и голосовой сигнал радиосвязи. Схема 205 управления преобразует сигнал радиосвязи нисходящей линии связи в сигнал радиосвязи громкоговорителя и базовый сигнал радиосвязи. Схема 205 управления преобразует сигнал сотовой связи нисходящей линии связи в сигнал сотовой связи громкоговорителя и сотовый сигнал радиосвязи.
Схема 205 управления объединяет голосовой сигнал сотовой связи и базовый сигнал радиосвязи в сигнал сотовой связи восходящей линии связи для передачи от сотового приемопередатчика 215 в базовую станцию 115. Схема 205 управления объединяет голосовой сигнал радиосвязи и сотовый сигнал радиосвязи в сигнал радиосвязи восходящей линии связи для передачи от радиоприемопередатчика 210 в радиостанцию 120. Схема 205 управления объединяет сигнал сотовой связи громкоговорителя и сигнал радиосвязи громкоговорителя в объединенный звуковой сигнал для громкоговорителя 225.
Для голосового сигнала из микрофона сотовый приемопередатчик 215 передает сигнал сотовой связи восходящей линии связи в базовую станцию 115, по существу, в то же самое время, и радиоприемопередатчик 210 передает сигнал радиосвязи восходящей линии связи в радиостанцию 120. Для сигнала радиосвязи нисходящей линии связи сотовый приемопередатчик 215 передает сигнал сотовой связи восходящей линии связи, по существу, в то же самое время, как и объединенный звуковой сигнал передается в громкоговоритель 225. Для сигнала сотовой связи нисходящей линии связи радиоприемопередатчик 210 передает сигнал радиосвязи восходящей линии связи, по существу, в то же самое время, как и объединенный звуковой сигнал передается в громкоговоритель 225.
Сотовый телефон 110 работает как радиостанция, когда нет сотовой связи с базовой станцией 115. Схема 205 управления преобразует сигнал радиосвязи нисходящей линии связи в звуковой сигнал для громкоговорителя 225. Схема 205 управления преобразует голосовой сигнал из микрофона 220 в сигнал радиосвязи восходящей линии связи для передачи от радиоприемопередатчика 210 в радиостанцию 120. Даже, когда нет сотовой связи с базовой станцией 115, сотовый телефон 110 может работать аналогично, как радиостанция во время тех периодов, когда не передается или не принимается сигнал сотовой связи.
Сотовый телефон 110 также работает как сотовый телефон, когда нет радиосвязи с радиостанцией 120. Схема 205 управления преобразует сигнал сотовой связи нисходящей линии связи в звуковой сигнал для громкоговорителя 225. Схема 205 управления преобразует голосовой сигнал из микрофона 220 в сигнал радиосвязи восходящей линии связи для передачи от сотового приемопередатчика 215 в базовую станцию 115. Даже, когда нет радиосвязи с радиостанцией 120, сотовый телефон 110 может работать аналогично, как сотовый телефон во время тех периодов, когда не передается или не принимается сигнал радиосвязи.
Пользователь радиостанции или человек, соединенный с базовой станцией, может использовать сотовый телефон для сотового вызова или радиосвязи без вмешательства пользователя сотового телефона. Может требоваться, чтобы сотовый телефон был включенным или работающим, по меньшей мере, в резервном режиме. Альтернативно сигнал радио- или сотовой связи могут активизировать выключенный сотовый телефон. Схема 205 управления может иметь кнопку запуска (не изображена) или другое средство активизации, такое как обнаружение голоса, для пользователя сотового телефон для того, чтобы включать или выключать это средство.
Когда сотовый телефон используется без вмешательства пользователя сотового телефона, схема 205 управления преобразует сигнал радиосвязи нисходящей линии связи в сигнал сотовой связи восходящей линии связи. Схема 205 управления преобразует сигнал сотовой связи нисходящей линии связи в сигнал радиосвязи восходящей линии связи. Сигнал радиосвязи нисходящей линии связи и сигнал сотовой связи нисходящей линии связи могут включать в себя сигналы данных, таким образом, пользователь радиостанции и человек, соединенный с базовой станцией 115, могут инициировать вызов по телефону или радиосвязь без вмешательства пользователя сотового телефона.
Кроме того, схема 205 управления может блокировать или поддерживать передачу или прием сигнала радиосвязи радиоприемопередатчиком так, что ответы от базовой станции 115 могут приниматься радиостанцией 120. Например, пользователю радиостанции необходимо знать, отвечает ли кто-то на вызов или линия занята, когда вызов инициируется.
Радиоприемопередатчик 210 и радиостанция 120 работают в полудуплексном режиме, что может мешать связи между пользователями сотового телефона и радиостанции. Имеется большая вероятность для этой помехи, когда человек связывается с пользователем сотового телефона через базовую станцию 115. Связь между человеком и пользователем сотового телефона блокировала бы входной сигнал от пользователя радиостанции. Их разговор перевел бы радиоприемопередатчик 210 в режим передачи, препятствуя пользователю радиостанции 120 добавлять свои комментарии к разговору.
Для того чтобы управлять этой ситуацией, настоящее изобретение обеспечивает режимы работы “нажми и говори” и “нажми и принимай”. Режим “нажми и говори” предоставляет средство сохранения радиосвязи для поддержания передачи сигнала радиосвязи восходящей линии связи от радиоприемопередатчика 210 в радиостанцию 120. Голосовой сигнал из микрофона 220 и сигнал сотовой связи нисходящей линии связи от базовой станции 115 преобразуются и объединяются в сигнал радиосвязи восходящей линии связи. Сигнал радиосвязи восходящей линии связи затем передается в радиостанцию 120 без каких-либо вмешательств от радиостанции 120.
Средство сохранения радиосвязи может быть управляющим сигналом из схемы 205 управления, выключающим радиоприемник (не изображен) в радиоприемопередатчике 210. Средство сохранения радиосвязи может быть управляющим сигналом, выключающим радиопередатчик (не изображен) в радиостанции 120. Другие средства сохранения радиосвязи могут использоваться, если подходят, для поддержания передачи сигнала радиосвязи восходящей линии связи от сотового телефона 110 или для прекращения передачи сигнала радиосвязи нисходящей линии связи от радиостанции 120.
Режим «нажми и принимай» обеспечивает средство выключения радиосвязи для прекращения передачи сигнала радиосвязи от радиоприемопередатчика 210. Сигнал радиосвязи нисходящей линии связи принимается и передается с помощью сотового телефона 110 без каких-либо вмешательств из сотового телефона 110. Средство выключения может быть управляющим сигналом из схемы 205 управления, отключающим радиопередатчик (не изображен) в радиоприемопередатчике 210. Средство выключения может быть управляющим сигналом, отключающим радиоприемник (не изображен) в радиостанции 120. Другие средства выключения могут быть использованы, если являются подходящими для прекращения передачи сигнала радиосвязи восходящей линии связи от сотового телефона 110 или для поддержания передачи сигнала радиосвязи нисходящей линии связи от радиостанции 120.
Любой из режимов «нажми и говори» и «нажми и принимай» могут быть активизированы с использованием кнопки запуска (не изображена). Множественные кнопки могут использоваться также как кнопка на радиостанции. Альтернативно эти режимы могут активизироваться с помощью системы обнаружения голоса. Система обнаружения голоса может активизироваться, когда голосовой или звуковой сигнал «слышатся» или, когда дается особая команда.
Радиоприемопередатчик 210 может передавать или принимать пейджинговые сообщения от радиостанции. Предпочтительно пейджинговая возможность является частью радиоприемопередатчика 210. Однако сотовый телефон 110 может включать в себя отдельный пейджер внутри себя, вне себя или в качестве части радиоустройства. Сотовый телефон 110 передает пейджинговый сигнал в радиостанцию 120, когда принимается сотовый вызов. Сотовый телефон 110 может передавать пейджинговый сигнал без вмешательства пользователя сотового телефона.
Сотовый телефон 110 имеет различные сигнализации (не изображены), которые активизируются, когда принимаются различные сигналы. Сигнализации могут быть световыми, звуковыми, механическими (вибрационными), другими средствами сигнализации и сочетаниями. Первая сигнализация активизируется, когда принимается сотовый вызов. Вторая сигнализация активизируется, когда принимается пейджинговое сообщение. Третья сигнализация активизируется, когда принимается радиопередача. Вторая и третья сигнализации могут быть одной и той же сигнализацией, если пейджер является частью радиоприемопередатчика 210.
Фиг.3 – блок-схема режима работы «нажми и говори» сотового телефона 110. Как обсуждалось, режим “нажми и говори” использует средство сохранения радиосвязи для того, чтобы поддерживать радиопередачу от сотового телефона 110. При операции 310 схема 205 управления определяет, активизировано ли средство сохранения радиосвязи.
При операции 320, если средство сохранения радиосвязи активизировано, голосовой сигнал из микрофона 220 объединяется с сигналом сотовой связи нисходящей линии связи от базовой станции 115 в сигнал радиосвязи восходящей линии связи. При операции 330 сигнал радиосвязи восходящей линии связи передается в радиостанцию 120, в то же время одновременно передавая голосовой сигнал по сотовой восходящей линии связи. При операции 360 способ переходит к операции 310 для того, чтобы увидеть, активизировано ли средство сохранения радиосвязи.
При операции 340, если средство сохранения радиосвязи не активизировано, сигнал радиосвязи нисходящей линии связи и сигнал сотовой связи нисходящей линии связи объединяются в объединенный звуковой сигнал. При операции 350 объединенный звуковой сигнал передается в громкоговоритель 225. При операции 355 звуковой сигнал и сигнал радиосвязи нисходящей линии связи в нем объединяются в объединенный звуковой сигнал. Этот объединенный звуковой сигнал передается через сотовую восходящую линию связи. При операции 360 способ переходит к операции 310 для того, чтобы увидеть, активизировано ли средство сохранения радиосвязи.
Фиг.4 – блок-схема режима работы «нажми и принимай» сотового телефона 110. Как обсуждалось, режим «нажми и принимай» использует средство выключения радиосвязи для того, чтобы прекратить радиопередачу от сотового телефона 110. При операции 410 схема 205 управления определяет, активизировано ли средство выключения радиосвязи.
При операции 420, если средство выключения радиосвязи активизировано, схема 205 управления выключает радиопередачи от сотового телефона 110. При операции 430 сигнал радиосвязи нисходящей линии связи принимается. При операции 440 сигнал радиосвязи нисходящей линии связи преобразуется и передается как сигнал сотовой связи восходящей линии связи в базовую станцию 115. При операции 450 сигнал радиосвязи нисходящей линии связи преобразуется в звуковой сигнал для громкоговорителя 220. При операции 480 способ переходит к операции 410 для того, чтобы посмотреть, активизировано ли средство выключения радиосвязи.
При операции 460, если средство выключения радиосвязи активизировано, голосовой сигнал из микрофона 220 объединяется с сигналом сотовой связи нисходящей линии связи от базовой станции 115 в сигнал радиосвязи восходящей линии связи. При операции 470 сигнал радиосвязи восходящей линии связи передается в радиостанцию 120. При операции 480 способ переходит к операции 410 для того, чтобы посмотреть, активизировано ли средство выключения радиосвязи.
Фиг.5 – блок-схема для использования обнаружения голоса для того, чтобы активизировать радиоприемопередатчик 210. При операции 510 схема 205 управления определяет, обнаружен ли звук как в сигнале сотовой связи нисходящей линии связи, так и в сигнале сотовой связи восходящей линии связи. При операции 520, если звук обнаружен в обоих сигналах, сигналы сотовой связи восходящей линии связи и нисходящей линии связи объединяются в сигнал радиосвязи восходящей линии связи и передаются в радиостанцию 120. При операции 570 операция 510 начинается снова.
При операции 530 схема 205 управления определяет, обнаружен ли звук только в сотовой нисходящей линии связи. При операции 540, если звук обнаружен только в сотовой нисходящей линии связи, сигнал сотовой связи нисходящей линии связи передается в радиостанцию 120. При операции 570 операция 510 начинается снова.
При операции 550 схема 205 управления определяет, обнаружен ли звук только в сотовой восходящей линии связи. При операции 560, если звук обнаружен только в сотовой восходящей линии связи, сигнал сотовой связи восходящей линии связи передается в радиостанцию 120. При операции 570 операция 510 начинается снова.
Фиг.6 – блок-схема для использования альтернативных сигнализаций, когда обнаружено пейджинговое сообщение. При операции 610 сотовый телефон обнаруживает пейджинговый сигнал от радиостанции 120. При операции 620 схема 205 управления определяет, имеет ли сотовый телефон 110 вызов по сотовому телефону. При операции 630, если имеется сотовый вызов, активизируется первая сигнализация. Первая сигнализация может быть выбрана пользователем и может оповещать пользователя с помощью тональных сигналов, вибраций, света и с помощью других средств. Первая сигнализация имеет низкий уровень звука или другие регулировки для того, чтобы компенсировать непосредственную близость сотового телефона 110 к пользователю. При операции 640, если нет сотового вызова, активизируется вторая сигнализация. Вторая сигнализация может быть выбрана пользователем и может оповещать пользователя с помощью тональных сигналов, света, вибраций и с помощью других средств. При операции 650 сигнализации прекращаются.
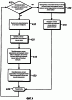
Фиг.7 – блок-схема для использования радиостанции 120 для того, чтобы сделать сотовый вызов по сотовому телефону 110. При операции 710 пользователь радиостанции выбирает опции для того, чтобы активизировать опцию сотового вызова по радиостанции 120. При операции 720 радиостанция 120 передает команды данных медленной скорости в сотовый телефон 110. Команды данных инициируют сотовый вызов без вмешательства пользователя сотового телефона. При операции 730 сотовый телефон 110 определяет, обнаружен ли звук в сигнале сотовой связи нисходящей линии связи. При операции 740, если звук не обнаружен, обнаруживается режим “нажми и принимай” на сотовом телефоне 110. При операции 750, если звук обнаружен, активизируется режим «нажми и говори» на сотовом телефоне 110. При операции 760 сигнал радиосвязи нисходящей линии связи передается как сигнал сотовой связи восходящей линии связи, когда не обнаружен звук в сигнале сотовой связи нисходящей линии связи. При операции 770 вызов прекращается.
Фиг.8 – блок-схема для пейджингования радиостанции 120, когда сотовый вызов принимается по сотовому телефону 110 и включена опция передачи телефонных вызовов в радиостанцию 120. При операции 810 сотовый телефон 110 принимает входящий сотовый вызов. При операции 820 сотовый телефон 110 определяет, имеется ли педжинговый сигнал или сигнал радиосвязи от радиостанции 120. При операции 830, если имеется педжинговый сигнал или сигнал радиосвязи, сотовый телефон 110 автоматически отвечает на сотовый вызов. При операции 840, если нет пейджингового сигнала или сигнала радиосвязи, сотовый телефон 110 посылает пейджинговый сигнал в радиостанцию 120. При операции 850 сотовый телефон 110 определяет, ответила ли радиостанция 120 на пейджинговое сообщение в течение заданного периода времени, например, 4 секунды. При операции 860, если радиостанция 120 не ответила на пейджинговое сообщение, сотовый телефон 110 не отвечает автоматически на сотовый вызов. Если радиостанция ответила на пейджинговое сообщение, последовательность операций переходит к операции 830, и сотовый телефон автоматически отвечает на сотовый вызов. При операции 870 сотовый телефон 110 передает сигнал сотовой связи нисходящей линии связи как сигнал радиосвязи восходящей линии связи в радиостанцию 120. При операции 880 сигнал радиосвязи нисходящей линии связи передается как сигнал сотовой связи восходящей линии связи, когда не обнаружен сигнал сотовой связи нисходящей линии связи. При операции 890 сотовый вызов прекращается.
Несмотря на то, что изобретение описано и проиллюстрировано, это описание представлено только в качестве примера. Дополнительные преимущества станут понятными специалистам в данной области техники, которые могут выполнить многочисленные изменения, не выходя из истинной сущности и объема изобретения. Следовательно, изобретение не ограничивается специфическими деталями, представительными устройствами и проиллюстрированными примерами в этом описании. Таким образом, объем этого изобретения должен быть ограничен только, когда необходимо, формулой изобретения.
Формула изобретения
1. Сотовый телефон, отличающийся тем, что содержит схему (205) управления, сотовый приемопередатчик (215), соединенный со схемой (205) управления, причем сотовый приемопередатчик выполнен с возможностью передачи и приема сигнала сотовой связи, и радиоприемопередатчик (210), оперативно соединенный со схемой управления, причем радиоприемопередатчик выполнен с возможностью передачи и приема сигнала радиосвязи, и при этом сотовый приемопередатчик и радиоприемопередатчик выполнены с возможностью одновременной работы, так что радиоприемопередатчик (210) выполнен с возможностью приема или передачи сигнала радиосвязи в то же самое время или по существу в то же самое время, когда сотовый приемопередатчик принимает или передает сигнал сотовой связи.
2. Сотовый телефон по п.1, отличающийся тем, что дополнительно содержит микрофон (220), оперативно соединенный со схемой (205) управления, причем микрофон (220) подает голосовой сигнал в схему (205) управления, и при этом схема (205) управления выполнена с возможностью преобразования голосового сигнала в сигнал сотовой связи для передачи с помощью сотового приемопередатчика, преобразования голосового сигнала в сигнал радиосвязи для передачи с помощью радиоприемопередатчика и доставки сигнала сотовой связи и сигнала радиосвязи в сотовый и радиоприемопередатчики для одновременной передачи.
3. Сотовый телефон по любому из п.1 или 2, отличающийся тем, что дополнительно содержит громкоговоритель (225), оперативно соединенный со схемой (205) управления, причем громкоговоритель принимает объединенный звуковой сигнал из схемы (205) управления, и при этом схема (205) управления выполнена с возможностью преобразования сигнала сотовой связи в звуковой сигнал сотовой связи, преобразования сигнала радиосвязи в звуковой сигнал радиосвязи и объединения звукового сигнала сотовой связи и звукового сигнала радиосвязи в объединенный звуковой сигнал.
4. Сотовый телефон по любому из п.1, или 2, или 3, отличающийся тем, что дополнительно содержит средство сохранения радиосвязи для поддержания передачи сигнала радиосвязи из радиоприемопередатчика (210) и средство выключения радиосвязи для прекращения передачи сигнала радиосвязи из радиоприемопередатчика (210).
5. Сотовый телефон по любому из пп.1-4, отличающийся тем, что дополнительно содержит пейджер, соединенный со схемой (205) управления, причем пейджер передает и принимает пейджинговый сигнал.
6. Способ одновременной передачи сигнала сотовой связи и сигнала радиосвязи в сотовом телефоне, отличающийся тем, что принимают сигнал сотовой связи нисходящей линии связи, передают сигнал сотовой связи восходящей линии связи и принимают сигнал радиосвязи нисходящей линии связи в то же самое время, когда принимают сигнал сотовой связи нисходящей линии связи, или принимают сигнал радиосвязи нисходящей линии связи в то же самое время, когда передают сигнал сотовой связи восходящей линии связи, или передают сигнал радиосвязи восходящей линии связи в то же самое время, когда принимают сигнал сотовой связи нисходящей линии связи, или передают сигнал радиосвязи восходящей линии связи в то же самое время, когда передают сигнал сотовой связи восходящей линии связи.
7. Способ по п.6, отличающийся тем, что сотовый телефон имеет средство сохранения радиосвязи для поддержания радиопередачи из сотового телефона, причем при приеме сигнала радиосвязи нисходящей линии связи или при передаче сигнала радиосвязи восходящей линии связи в то же самое время, когда принимают сигнал сотовой связи нисходящей линии связи или передают сигнал сотовой связи восходящей линии связи, если средство сохранения радиосвязи активизировано, объединяют сигналы сотовой связи восходящей линии связи и нисходящей линии связи в объединенный сигнал сотовой связи, передают объединенный сигнал сотовой связи как сигнал радиосвязи восходящей линии связи и поддерживают передачу сигнала радиосвязи восходящей линии связи до тех пор, пока не выключится средство сохранения радиосвязи, а, если средство сохранения радиосвязи не активизировано, объединяют сигнал радиосвязи нисходящей линии связи и сигнал сотовой связи нисходящей линии связи в объединенный звуковой сигнал.
8. Способ по любому из п.6 или 7, отличающийся тем, что сотовый телефон имеет средство выключения радиосвязи для прекращения радиопередачи из сотового телефона, причем при приеме сигнала радиосвязи нисходящей линии связи или при передаче сигнала радиосвязи восходящей линии связи в то же самое время, когда принимают сигнал сотовой связи нисходящей линии связи или передают сигнал сотовой связи восходящей линии, если средство выключения радиосвязи активизировано, прекращают передачу сигнала радиосвязи восходящей линии связи, передают сигнал радиосвязи нисходящей линии связи как сигнал сотовой связи восходящей линии связи и преобразуют сигнал радиосвязи нисходящей линии связи в звуковой сигнал, а, если средство выключения радиосвязи не активизировано, объединяют сигналы сотовой связи восходящей линии связи и нисходящей линии связи в объединенный сигнал сотовой связи и передают объединенный сигнал сотовой связи как сигнал радиосвязи восходящей линии связи.
9. Способ по п.6, отличающийся тем, что сотовый телефон имеет средство сохранения радиосвязи для поддержания радиопередачи из сотового телефона, причем средство сохранения радиосвязи активизируют и выключают с помощью обнаружения голоса, при этом при приеме сигнала радиосвязи нисходящей линии связи или при передаче сигнала радиосвязи восходящей линии связи в то же самое время, когда принимают сигнал сотовой связи нисходящей линии связи или передают сигнал сотовой связи восходящей линии связи, если голосовая передача обнаружена как в сигнале сотовой связи восходящей линии связи, так и в сигнале сотовой связи нисходящей линии связи, объединяют сигналы сотовой связи восходящей линии связи и нисходящей линии связи в объединенный сигнал сотовой связи и передают объединенный сигнал сотовой связи как сигнал радиосвязи восходящей линии связи, если голосовая передача обнаружена только в сигнале сотовой связи нисходящей линии связи, передают сигнал сотовой связи нисходящей линии связи как сигнал радиосвязи восходящей линии связи, а, если голосовая передача обнаружена только в сигнале сотовой связи восходящей линии связи, передают сигнал сотовой связи восходящей линии связи как сигнал радиосвязи восходящей линии связи.
10. Способ по любому из пп.6-9, отличающийся тем, что сотовый телефон передает и принимает пейджинговый сигнал, причем сотовый телефон имеет первую сигнализацию и вторую сигнализацию, при этом дополнительно обнаруживают пейджинговый сигнал, если сотовый телефон передает или принимает сигнал сотовой связи, инициируют звучание первой сигнализации, а, если сотовый телефон не передает или не принимает сигнал сотовой связи, инициируют звучание второй сигнализации.
РИСУНКИ
|
|