|
|
(21), (22) Заявка: 2005124059/09, 29.07.2005
(24) Дата начала отсчета срока действия патента:
29.07.2005
(46) Опубликовано: 27.06.2006
(56) Список документов, цитированных в отчете о поиске:
RU 2248040 C1, 10.03.2005. RU 2164055 C1, 10.03.2001. US 5086394 A, 04.02.1992. WO 90/13828 А, 15.11.1990. ЕР 1457911 А, 15.09.2004. ЕР 0189089 А1, 30.07.1986.
Адрес для переписки:
129226, Москва, ул. С. Эйзенштейна, 6, к.1, кв.1, В.В. Курьянову (для ООО “Конвент Люкс”)
|
(72) Автор(ы):
Корчевой Владислав Юрьевич (RU)
(73) Патентообладатель(и):
Общество с ограниченной ответственностью “Конвент Люкс” (RU)
|
(54) СИСТЕМА СВЯЗИ ДЛЯ ОСУЩЕСТВЛЕНИЯ ЗНАКОМСТВ ПОЛЬЗОВАТЕЛЕЙ
(57) Реферат:
Изобретение относится к радиотехнике и может использоваться в качестве системы мобильной связи для осуществления знакомств с известной личностью в игровой форме. Технический результат состоит в повышении эффективности и реализация игрового эффекта при осуществлении знакомств. Для этого система содержит, по меньшей мере, два приемопередающих персональных устройства, локальное управляющее устройство и центральное управляющее устройство. Введено, по меньшей мере, одно дополнительное приемо-передающее устройство известной личности. Приемо-передающие персональные устройства выполнены в виде мобильных терминалов связи пользователей, локальное управляющее устройство – в виде станции оператора мобильной сотовой связи, а центральное управляющее устройство – в виде сервера. 5 з.п. ф-лы, 3 ил., 2 табл.
Изобретение относится к радиотехнике и может быть использовано в качестве системы мобильной (сотовой) связи для осуществления знакомств пользователей между собой в игровой форме, а также может быть использовано в качестве электронной игровой системы, реализующей неслучайный игровой процесс, в котором приз определяется материализацией телефонного разговора с заранее заданным пользователем, или с пользователем по наиболее важному признаку, или с пользователями по максимальному количеству совпадающих параметров в анкетных данных.
Известен способ ввода и поиска информации об объекте по его индивидуальным отличительным признакам в удаленной базе данных посредством кодирования сообщений, передаваемых устройствами мобильной связи (Патент РФ №2248040, G 06 F 17/30, опубл. 10.03.2005).
В этом способе осуществляется ввод и поиск информации об объекте (пользователе) в удаленной базе данных, причем ввод и поиск реализуют посредством кодирования сообщений, передаваемых устройствами мобильной связи, формируемых с помощью изданного типографским способом и публично распространяемого классификатора, в котором по меньшей мере один раздел выполнен с возможностью определения по меньшей мере одного идентификатора индивидуального отличительного признака объекта, и передачи отправителем такого идентификатора посредством по меньшей мере одного сообщения мобильной связи на компьютерный сервер с программным обеспечением, которое преобразует такое сообщение в запись базы данных на сервере для ее передачи посредством по меньшей мере одного отправляемого с сервера сообщения мобильной связи по меньшей мере одному получателю или проводит поиск по меньшей мере одной записи базы данных на сервере, соответствующей такому сообщению, и передает отправителю такого сообщения по меньшей мере одну найденную запись базы данных посредством по меньшей мере одного отправляемого с сервера сообщения мобильной связи.
Ограничением этого технического решения является использование изданного типографским способом классификатора, что увеличивает время на осуществление знакомств, приводит к необходимости распространения среди пользователей таких классификаторов и в конечном итоге приводит к ограниченному кругу пользователей. Этот способ не позволяет реализовать какой-либо игровой эффект, а знакомства осуществляются в соответствии с обычной схемой анкетных данных, например пол, возраст, рост, цвет волос, глаз и т.п.
Известно устройство для проведения массовых развлечений, в котором в качестве абонентских терминалов использованы разнотипные терминалы, а устройство имеет центральную станцию для регистрации абонентов и их абонентских терминалов и для взаимодействия со станцией и между собой через станцию для создания анонимности, выполненную в виде многофункционального электронного коммутатора, содержащего устройство сопряжения, включающего серверы взаимодействия с разнотипными терминалами и серверы приложений и баз данных, а взаимодействие абонентов осуществлено посредством различных каналов передачи данных и с использованием различных стандартов передачи данных, при этом соответствующие серверы взаимодействия соединены обратной связью с соответствующими абонентскими терминалами и с соответствующими серверами приложений, связанными с серверами баз данных, центральная станция выполнена с обеспечением возможности регистрации абонентов и их абонентских терминалов в виде последовательности символов, представляющих собой неповторяемое в пределах заданной предметной области сочетание символов для обеспечения возможности однозначного обращения к данному терминалу в виде голосового сообщения, и/или в виде текстового сообщения, и/или в виде графических изображений, абонентский терминал выполнен с обеспечением возможности отправлений на серверы взаимодействия сигнала, содержащего адресную часть, состоящую из идентификационного номера сообщения и регистрационного номера сообщения и регистрационного номера абонентского терминала для аутентификации абонентов, и содержательную часть, а серверы взаимодействия выполнены с обеспечением возможности отправления сигнала обратной связи, содержащего присвоенный отправленному абонентом сообщению регистрационный номер, время и дату получения сигнала от абонента (Патент РФ №2205053, А 63 F 9/18, опубл. 27.05.2003).
В этом устройстве произведена попытка осуществить взаимодействие для осуществления знакомств различных абонентских терминалов. В качестве таких терминалов предлагается использовать персональный компьютер, носимый компьютер, карманные устройства обмена данными, устройства обмена данными через специализированные сети передачи данных, эмуляторы различных устройств связи, устройства радиосвязи, включая сотовые телефоны, а также устройства обмена радиоданными. Для реализации этого взаимодействия предлагается, чтобы устройство сопряжения содержало почтовый сервер, сервер обмена данными через сети общего пользования, например WEB или FTR-сервера, сервер обмена данными через специализированные сети передачи данных, сервер обмена данными между устройствами радиосвязи, включая сотовые телефоны, коммутатор голосовых сообщений, сервер взаимодействия с операторами и сервер обмена видеоданными.
Устройство является очень сложным по составу используемого оборудования и требует для организации знакомств заполнения разнообразных анкет и их достаточно трудоемкую обработку. В этом устройстве отсутствует реализация какого-либо игрового или соревновательного эффекта.
Известны системы, в которых пользователь может узнавать о других пользователях, с которыми он/она социально связаны (Заявка ЕР №1457911, G 01 F 17/60, опубл. 15.09. 2004).
В этих системах, например, пользователь может узнать о других пользователях, с которыми он/она имеет общих знакомых, или с которыми он/она встречались с одними и теми же абонентами. Системы требуют однозначного идентифицирования номеров или почтовых адресов пользователей и сообщения о них тому абоненту, который стремится осуществить связь со знакомыми другого абонента, а это не всегда желательно, если другой абонент не хочет передавать сведения о своих знакомых, например, находящиеся в адресной книге. В этой системе, так же как и в предыдущем аналогичном устройстве, используется разнотипное оборудование, что значительно усложняет систему для осуществления знакомств.
Наиболее близкой к заявленной является система связи для осуществления знакомств пользователей, содержащая, по меньшей мере, два приемо-передающих персональных устройства, локальное управляющее устройство, причем приемо-передающие персональные устройства выполнены с возможностью беспроводной связи между собой посредством локального управляющего устройства, центральное управляющее устройство, выполненное на базе компьютера, включающего программное обеспечение, информационную базу данных о пользователях и связанного с локальным управляющим устройством (Патент США №5086394, G 06 F 15/38, опубл. 04.02.1992).
В этой системе данные о пользователях системы вводятся в виде письменной заявки на центральное управляющее устройство, или по телефонам через локальное управляющее устройство на центральное управляющее устройство, или непосредственно на компьютер центрального управляющего устройства. Анкетные данные, например, могут быть разбиты на две категории. В первую категорию включаются параметры критериев для осуществления знакомств, например этническое происхождение, религиозную принадлежность, образование, доход, возраст, рост, вес, вредные привычки и пр. Во второй категории указываются интересы пользователя, стиль жизни, хобби и др., а также предпочтительные характеристики совместимого пользователя.
Когда пользователь с соответствующим ему по анкетным данным другим пользователем находится в зоне уверенного приема локального управляющего устройства, то сразу осуществляется связь их приемо-передающих персональных устройств. Могут быть инициированы немедленные встречи в определенных оговоренных пользователями местах. Кроме того, вместо инициирования прямого телефонного разговора, особенно в случае, если получившие сообщения стороны не позвонили на локальное управляющее устройство одновременно, локальное управляющее устройство информирует звонящую сторону посредством цифровых/синтезированных голосовых сообщений о возможном имени партнера и о времени возможной встречи. Пользователи затем могут оставить/вызвать голосовое сообщение, связанное с будущей встречей, которое они смогут прослушать, связавшись с локальным управляющим устройством в назначенное время. Кроме того, система может содержать телефонный узел для связи центрального управляющего устройства с несколькими локальными управляющими устройствами.
Ограничениями этой системы являются обязательный сбор множественных анкетных данных пользователей, что увеличивает время на осуществление знакомств; постоянная загрузка большим количеством телефонных звонков локальной управляющей станции для осуществления контактов, что никак не влияет на эффективность осуществления знакомств и снижает надежность функционирования всей системы; обработка большого количества анкетных данных различных пользователей центральной управляющей станцией и передача большого объема информационных данных от центральной управляющей станции к локальной, что в целом увеличивает время на осуществление знакомства и также снижает надежность функционирования всей системы; отсутствие какого-либо игрового принципа при реализации знакомства, что снижает занимательность его осуществления.
Решаемая изобретением задача – повышение эффективности и реализация игрового эффекта при осуществлении знакомств.
Технический результат, который может быть получен при осуществлении изобретения, – уменьшение времени на осуществление эффективных знакомств, уменьшение количества телефонных звонков локальной управляющей станции для осуществления контактов между потребителями, повышение надежности за счет сокращения количества передаваемой информации между центральным управляющим устройством, локальным управляющим устройством и потребителями, уменьшение количества телефонных соединений при одновременном проявлении игрового эффекта.
Для решения поставленной задачи с достижением указанного технического результата в известной системе связи для осуществления знакомств пользователей, содержащей, по меньшей мере, два приемо-передающих персональных устройства пользователей, локальное управляющее устройство, причем приемо-передающие персональные устройства пользователей выполнены с возможностью беспроводной связи между собой посредством локального управляющего устройства, центральное управляющее устройство, выполненное на базе компьютера, включающего программное обеспечение, информационную базу данных о пользователях и связанное с локальным управляющим устройством, согласно изобретению введено, по меньшей мере, одно дополнительное приемо-передающее устройство, при этом в качестве приемо-передающих персональных устройств пользователей использованы мобильные терминалы связи, в качестве локального управляющего устройства – станция оператора мобильной сотовой связи, а в качестве центрального управляющего устройства – сервер, который также предназначен для подсчета количества звонков за заданный временной интервал от мобильных терминалов связи пользователей к дополнительному приемо-передающему устройству, после окончания заданного временного интервала служит для обеспечения передачи команды на станцию оператора мобильной сотовой связи на подсоединение мобильного терминала связи пользователя, осуществившего большее количество звонков за заданный временной интервал, чем другой мобильный терминал связи пользователя, с дополнительным приемо-передающим устройством, а в случае равенства количества звонков после окончания заданного временного интервала передачу команды на станцию оператора мобильной сотовой связи на соединение с дополнительным приемо-передающим устройством мобильного терминала связи пользователя, совершившего более ранний звонок.
Возможны дополнительные варианты выполнения системы, в которых целесообразно, чтобы:
– дополнительное приемо-передающее устройство было выполнено в виде мобильного терминала связи с возможностью беспроводной связи с мобильным терминалом связи пользователя через локальное управляющее устройство;
– дополнительное приемо-передающее устройство было выполнено в виде телефонного аппарата, связанного с локальным управляющим устройством проводной связью через телефонный узел с возможностью беспроводной связи телефонного узла через локальное управляющее устройство с мобильным терминалом связи пользователя;
– сервер был выполнен обеспечивающим запоминание анкетных данных пользователей, сравнение, по меньшей мере, одного параметра в анкетных данных пользователей заданным критериям, и передачу команды на станцию оператора мобильной сотовой связи на подсоединение мобильных терминалов связи, анкетные данные пользователей которых соответствуют заданным критериям для передачи этих анкетных данных в режиме коротких цифровых SMS и/или MMS сообщений;
– сервер был выполнен обеспечивающим сравнение только одного параметра, определяемого пользователем, как максимально значимого, заданному критерию;
– сервер был выполнен обеспечивающим сравнение нескольких параметров заданным критериям и выполнен обеспечивающим передачу команды на станцию оператора мобильной сотовой связи на подсоединение только тех двух мобильных терминалов связи, параметры анкетных данных пользователей которых имеют максимальное количество совпадений.
Указанные преимущества, а также особенности настоящего изобретения поясняются лучшим вариантом его выполнения со ссылками на прилагаемые фигуры.
Фиг.1 изображает функциональную схему заявленной системы;
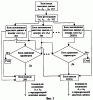
фиг.2 – блок-схему обобщенного алгоритма работы сервера для реализации изобретения;
фиг.3 – блок-схему обобщенного алгоритма работы сервера для обработки анкетных данных.
Система связи для осуществления знакомств пользователей (фиг.1) содержит, по меньшей мере, два приемо-передающих персональных устройства 1 (A1, А2) пользователей и локальное управляющее устройство 2. Приемо-передающие персональные устройства пользователей выполнены с возможностью беспроводной связи между собой посредством локального управляющего устройства 2. Центральное управляющее устройство 3 выполнено на базе компьютера, включающего программное обеспечение, информационную базу данных о пользователях и связанного с локальным управляющим устройством, например, по линии беспроводной или проводной связи. В систему введено, по меньшей мере, одно дополнительное приемо-передающее устройство 4 (например, АN). Упомянутые, по меньшей мере, два приемо-передающих персональных устройства 1 пользователей выполнены в виде мобильных терминалов связи (A1, А2…). В качестве локального управляющего устройства 2 использована станция оператора (провайдера) мобильной сотовой связи. В качестве центрального управляющего устройства 3 использован сервер, связанный проводной связью или беспроводной связью с локальным управляющим устройством 2. Сервер выполнен обеспечивающим подсчет количества звонков за заданный временной интервал Т от приемо-передающих персональных устройств 1 – мобильных терминалов связи пользователей к дополнительному приемо-передающему устройству 4 (например, AN). После окончания заданного временного интервала Т сервер центрального управляющего устройства 3 выполнен обеспечивающим передачу команды к локальному управляющему устройству 2 – на станцию оператора мобильной сотовой связи на подсоединение мобильного терминала связи (например, A1 или А2), осуществившему большее количество звонков за заданный временной интервал с дополнительным приемо-передающим устройством 4 (AN). В случае равенства количества звонков после окончания заданного временного интервала Т сервер выполнен обеспечивающим передачу команды локальному управляющему устройству 2 – на станцию оператора мобильной сотовой связи на подсоединение с дополнительным приемо-передающим устройством 4 (AN) мобильного терминала связи (например, A1 или А2) пользователя, совершившего более ранний звонок.
Дополнительное приемо-передающее устройство 4 (AN) может быть выполнено в виде мобильного терминала связи с обеспечением возможности беспроводной связи (на фиг.1 эта связь показана двойной стрелкой) посредством локального управляющего устройства 2.
Дополнительное приемо-передающее устройство выполнено может быть в виде телефонного аппарата 4, связанного с локальным управляющим устройством 2 через телефонный узел 5 (на фиг.1 эта проводная связь показана пунктиром).
Сервер центрального управляющего устройства может быть выполнен обеспечивающим запоминание анкетных данных пользователей, сравнение, по меньшей мере, одного параметра в анкетных данных заданным критериям и передачу команды станции оператора мобильной сотовой связи на соединение мобильных терминалов связи, анкетные данные пользователей которых соответствуют заданным критериям для передачи этих анкетных данных в режиме коротких цифровых SMS и/или MMS сообщений.
Кроме того, сервер может быть выполнен обеспечивающим сравнение только одного параметра, определяемого пользователем как максимально значимого, заданному критерию.
Кроме того, сервер может быть выполнен обеспечивающим сравнение нескольких параметров заданным критериям и выполнен обеспечивающим передачу команды на станцию оператора мобильной сотовой связи на подсоединение только тех двух мобильных терминалов связи пользователей, параметры анкетных данных которых имеют максимальное заданное количество совпадений.
Работает система связи для осуществления знакомств пользователей (фиг.1) следующим образом.
Пусть кто-либо из потребителей приемо-передающих персональных устройств 1 мобильных терминалов связи (A1, А2…) желает осуществить знакомство через телефонный разговор с дополнительным приемо-передающим устройством, например (AN), владельцем которого является известный певец, композитор, спортсмен и т.п. О возможности телефонного соединения с ним, дате, времени и длительности разговора организация, эксплуатирующая центральное управляющее устройство 3, договаривается заранее, и сбора каких-либо анкетных данных о потребителях в этом случае не требуется.
Мобильные терминалы связи (A1, А2…) потребителей осуществляют периодический дозвон на станцию оператора мобильной сотовой связи на выделенный оператором номер (AN) для связи с известной личностью. Локальное управляющее устройство 2 переадресует эти звонки на центральное управляющее устройство 3.
Работу сервера в этом случае для упрощения описания рассмотрим на примере блок-схемы обобщенного алгоритма с двумя потребителями мобильных терминалов связи (A1, А2), однако абонентами могут являться любые потребители мобильных терминалов связи для различных провайдеров. Телефонные звонки поступают в блок 101 ввода данных о телефонных номерах и далее в блок 102 регистрации A1, A2…AN, в котором осуществляется соответствующее запоминание телефонных номеров или PIN-кодов пользователей системы, желающих связаться со знаменитой личностью. В блоках 103 и 104 соответственно осуществляется запоминание телефонных номеров, кто звонил и времени поступления самого первого звонка. В блоке 105 осуществляется запоминание AN, кому осуществлен звонок, или номер последнего мобильного терминала связи AN (для рассматриваемого ниже случая сбора параметров анкетных данных). В блоках 106 и 107 запоминания номера, к кому (AN) осуществляется проверка, и сравнение, чтобы номер звонка от мобильных терминалов связи (A1, A2) был направлен, соответственно, только к одному дополнительному приемо-передающему устройству 4. Блоки 108 заданного интервала времени (Т) являются одинаковыми для потребителей всех мобильных терминалов связи (A1, А2…) и по существу являются таймерами, ограничивающими время приема звонков от потребителей. Заданное время определяется владельцем центрального управляющего устройства 3, может составлять, например, день, неделю, месяц, определенный час и дату, когда игровой процесс заканчивается. Счетчики 109, 110 количества (K1) звонков по существу являются накопителями количества телефонных звонков за заданный в блоках 108 интервал времени (Т). Данные о количестве звонков K1 и К2 поступают на блок сравнения K1=К2? Если “Да”, то данные поступают на блок сравнения t1 и t2, т.е. времени поступления самого раннего звонка. Если время t1 поступления первого звонка от мобильного терминала связи A1 меньше времени t2 поступления первого звонка от мобильного терминала связи А2, то в блоке 111 вывода по команде с управляющего выхода “Да” блока сравнения производится запись информации с блока 103 запоминания номера: кто (A1), и информация номера: кому с блока 105 запоминания номера (AN). В этом случае блок 111, если время t1 поступления первого звонка от мобильного терминала связи A1 меньше времени t2, вырабатывает команду на соединение A1 с AN, которая передается локальному управляющему устройству 2 для осуществления соответствующей связи в определенное время.
Если время t1 поступления первого звонка от мобильного терминала связи A1 не меньше времени t2 поступления первого звонка от мобильного терминала связи A2, то в блоке 112 вывода по команде с управляющего выхода “Нет” блока сравнения производится запись информации с блока 104 запоминания номера: кто (A2), и информация номера: кому с блока 105 запоминания номера (AN). В этом случае блок 112, если время t2 поступления первого звонка от мобильного терминала связи A2 меньше времени t1, вырабатывает команду на соединение A2 с An, которая передается локальному управляющему устройству 2 для осуществления соответствующей связи А2 с приемо-передающим устройством 4 в определенное время.
Если K1 не равно К2, то с выхода “Нет” блока сравнения K1=К2? информация о количестве телефонных звонков поступает на блок сравнения K1>К2?. Если по управляющему выходу “Да”, то, соответственно, блок 113 вывода формирует команду на соединение A1 с AN. Если “Нет”, то, соответственно, блок 114 вывода формирует команду на соединение А2 с AN.
Специалистам понятно, что обычное количество используемых приемо-передающих персональных устройств пользователей в системе знакомств значительно больше двух, поэтому процесс сравнения количества поступивших звонков K1, К2, К3… (может быть осуществлен путем последовательного перебора по описанной выше блок-схеме алгоритма или для ускорения определения номера соединения путем разбивки мобильных терминалов связи (A1, А2, А3,…), желающих соединиться с дополнительным приемо-передающим устройством 4 (AN) на группы с последующей оценкой групп звонков по параметру К, количества звонков в виде схемы “цепной реакции”.
Для обеспечения анонимности действительного телефонного номера известной личности номер An его приемо-передающего устройства 4 может быть выделен для осуществления только одного разговора с выигравшим по описанному выше количеству звонков мобильного терминала пользователя заявленной системы связи. В этом случае также возможно, чтобы дополнительное приемо-передающее устройство 4 было выполнено также в виде мобильного терминала связи с возможностью беспроводной связи с выигравшим мобильным терминалом связи пользователя через локальное управляющее устройство 2. Для обеспечения анонимности телефонного номера потребителя дополнительного приемо-передающего устройства допустимо также использование антиопределителя номера.
Возможно также, чтобы дополнительное приемо-передающее устройство 4 было выполнено в виде телефонного аппарата, связанного с локальным управляющим устройством через телефонный узел 5 (на фиг.1 показано пунктиром). В этом случае известными средствами локальное управляющее устройство 2 осуществляет переадресацию телефонного разговора с номера An на действительный городской номер телефонного аппарата знаменитой личности.
Таким образом, удается за счет использования заявленной системы резко сократить количество передаваемой информации и уменьшить количество реально осуществляемых телефонных соединений станцией оператора мобильной сотовой связи при одновременном проявлении в системе игрового эффекта.
Однако заявленная система связи применима и для выполнения обычных функций, присущих системам знакомств, и также позволяет сократить количество передаваемой информации и количество звонков.
Обычно передаваемое количество символов в режиме коротких цифровых сообщений SMS (Short Message Service) составляет до 160 символов. Кроме того, могут быть переданы изображения желающих познакомиться в режиме коротких цифровых сообщений MMS (Multimedia Messaging Service). Поэтому легко могут быть переданы SMS анкетные данные, например, кто желает познакомиться:
| Таблица 1 |
| ПАРАМЕТРЫ |
КРИТЕРИИ |
| Пол |
муж |
| Профессия |
бизнес |
| Вес |
82 |
| Рост |
182 |
| Возраст |
50 |
| Цвет волос |
шат |
| Цвет глаз |
карий |
И с кем желает познакомиться:
| Таблица 2 |
| ПАРАМЕТРЫ |
КРИТЕРИИ |
| Пол |
жен |
| Профессия |
врач |
| Вес |
до 70 |
| Рост |
165-175 |
| Возраст |
40-48 |
| Цвет волос |
брюн |
| Цвет глаз |
любой |
| Кол-во совпадений |
5 |
В этом случае сервер центрального управляющего устройства может быть выполнен обеспечивающим запоминание минимально достаточных анкетных данных пользователей, сравнение, по меньшей мере, одного параметра в анкетных данных заданным критериям и передачу команды станции оператора мобильной сотовой связи на соединение мобильных терминалов связи, анкетные данные пользователей которых соответствуют заданным критериям для передачи этих анкетных данных в режиме коротких цифровых SMS и/или MMS сообщений.
В соответствии с блок-схемой обобщенного алгоритма сервер центрального управляющего устройства 3 (фиг.3) в этом случае осуществляет ввод анкетных данных о пользователях A1, A2… AN в блок 201 и регистрацию пользователей мобильных терминалов связи A1, A2… AN в блоке 202. В блоках 203, 204, …205 соответственно запоминаются анкетные данные и номера: кто (A1), кто (А2), …кто (AN). Далее в блоках сравнения параметров заданным критериям осуществляется анализ анкетных данных, например, по таблицам 1 и 2.
Блоки сравнения могут осуществлять также сравнение нескольких параметров заданным критериям (таблицы 1 и 2), а сервер может быть выполнен обеспечивающим передачу команды станции оператора мобильной сотовой связи на соединение только тех двух мобильных терминалов связи, параметры анкетных данных пользователей которых имеют максимальное количество совпадений. Максимальное количество совпадений также может быть задано пользователем (таблица 2). Если блоки сравнения параметров имеют меньшее количество совпадений, чем заданное, то по выходу “Нет” сравнение анкетных данных прекращается. Если количество совпадений для рассматриваемого примера (таблица 2) больше 5, то в блоках 206 или 207 вывода по команде с управляющего выхода “Да” с блоков 203, 204…205 запоминается короткая информация об анкетных данных и телефонном номере соответствующих потребителей мобильных терминалов связи. Блоки 206 или 207 вывода передают команду локальному управляющему устройству 2 на соединение, например, A1 с А2 с переадресацией анкетных данных в режиме SMS сообщений.
Кроме того, сервер может быть выполнен обеспечивающим сравнение только одного параметра, определяемого пользователем, как максимально значимого, заданному критерию. Этот случай целесообразно использовать для осуществления знакомств по интересам, например рыбалка, прогулка на лыжах, посещение театра и т.п. В этом случае анкетные данные могут быть составлены наиболее просто.
Например,
| ПАРАМЕТР |
КРИТЕРИИ |
| Рыбалка |
18.07.2006 |
Блоки сравнения (фиг.3) производят анализ желающих поехать на рыбалку 18 июля 2005 г. В результате сервер 3 передаст команду на передачу SMS сообщений только тем пользователям мобильных терминалов связи, желающим поехать на рыбалку 18 июля 2006 г.
Однако далее договориться о встрече как для режима работы с анализом максимального совпадения параметров заданным критериям, так и для режима работы сравнения только одного параметра, определяемого пользователем, как максимально значимого, заданному критерию, смогут только два потребителя мобильных терминалов связи пользователей, поскольку в соответствии с алгоритмом работы сервера (фиг.2) тот выполнен обеспечивающим подсчет количества звонков за заданный временной интервал Т от мобильных терминалов связи пользователей к дополнительному приемо-передающему устройству 4, например, также мобильному терминалу связи, заказавшему рыбалку с временным интервалом Т до даты 01.07.2006. После окончания заданного временного интервала Т сервер обеспечивает передачу команды на станцию оператора мобильной сотовой связи на соединение мобильного терминала связи пользователя, осуществившего большее количество звонков за заданный временной интервал до даты 01.07.2006 с дополнительным приемо-передающим устройством 4. В случае же равенства количества звонков от различных мобильных терминалов связи пользователей после окончания заданного временного интервала до даты 01.07.2006 сервер передает команду на станцию оператора мобильной сотовой связи на подсоединение с дополнительным приемо-передающим устройством 4 того мобильного терминала связи, с помощью которого был совершен более ранний звонок.
Таким образом, сокращается количество реальных телефонных подсоединений между пользователями мобильных терминалов связи, а заявленная система связи используется в качестве электронной игровой системы, реализующей неслучайный игровой процесс. Использование заявленной системы связи позволяет уменьшить время на осуществление эффективных знакомств, например, за счет сравнения нескольких параметров заданным критериям и подсоединения только тех двух мобильных терминалов связи, параметры анкетных данных пользователей которых имеют максимальное количество совпадений. Система позволяет уменьшить количество телефонных звонков через локальное управляющее устройство 2 для осуществления контактов между потребителями, т.к. реально осуществляется подсоединение только одного из двух потребителей мобильных терминалов связи, проявившего наибольшую заинтересованность в осуществлении знакомства. Удается повысить надежность системы за счет сокращения количества передаваемой информации между центральным управляющим устройством, локальным управляющим устройством и мобильными терминалами пользователей и в целом уменьшить количество реальных телефонных соединений при одновременном проявлении системой игрового эффекта.
Наиболее успешно заявленная система связи для осуществления знакомств пользователей промышленно применима в системах мобильной связи для розыгрыша своеобразной лотереи, в которой победитель определяется по первому звонку или по большему количеству звонков.
Формула изобретения
1. Система связи для осуществления знакомств пользователей с известной личностью, содержащая, по меньшей мере, два приемопередающих персональных устройства пользователей, локальное управляющее устройство, причем приемопередающие персональные устройства пользователей выполнены с возможностью беспроводной связи между собой посредством локального управляющего устройства, центральное управляющее устройство, выполненное на базе компьютера, включающего программное обеспечение, информационную базу данных о пользователях и связанное с локальным управляющим устройством, отличающаяся тем, что введено, по меньшей мере, одно дополнительное приемопередающее устройство известной личности, при этом в качестве приемопередающих персональных устройств пользователей использованы мобильные терминалы связи, в качестве локального управляющего устройства – станция оператора мобильной сотовой связи, а в качестве центрального управляющего устройства – сервер, который также предназначен для подсчета количества звонков за заданный временной интервал от мобильных терминалов связи пользователей к дополнительному приемопередающему устройству известной личности, после окончания заданного временного интервала служит для обеспечения передачи команды на станцию оператора мобильной сотовой связи на подсоединение мобильного терминала связи пользователя, осуществившего большее количество звонков за заданный временной интервал, чем другой мобильный терминал связи пользователя, с дополнительным приемопередающим устройством известной личности, а в случае равенства количества звонков мобильных терминалов пользователей после окончания заданного временного интервала сервер предназначен для передачи команды на станцию оператора мобильной сотовой связи на подсоединение с дополнительным приемопередающим устройством известной личности мобильного терминала связи пользователя, совершившего более ранний звонок.
2. Система по п.1, отличающаяся тем, что дополнительное приемопередающее устройство известной личности выполнено в виде мобильного терминала связи с возможностью беспроводной связи с мобильным терминалом связи пользователя через локальное управляющее устройство.
3. Система по п.1, отличающаяся тем, что дополнительное приемопередающее устройство известной личности выполнено в виде телефонного аппарата, связанного с локальным управляющим устройством проводной связью через телефонный узел с возможностью беспроводной связи телефонного узла через локальное управляющее устройство с мобильным терминалом связи пользователя.
4. Система по п.1, отличающаяся тем, что сервер выполнен обеспечивающим запоминание анкетных данных пользователей, сравнение, по меньшей мере, одного параметра в анкетных данных пользователей по заданным критериям и передачу команды на станцию оператора мобильной сотовой связи на подсоединение мобильных терминалов связи, анкетные данные пользователей которых соответствуют заданным критериям для передачи этих анкетных данных в режиме коротких цифровых SMS и/или MMS сообщений.
5. Система по п.4, отличающаяся тем, что сервер выполнен обеспечивающим сравнение только одного параметра, определяемого пользователем как максимально значимого заданному критерию.
6. Система по п.4, отличающаяся тем, что сервер выполнен обеспечивающим сравнение нескольких параметров заданным критериям и выполнен обеспечивающим передачу команды на станцию оператора мобильной сотовой связи на подсоединение только тех двух мобильных терминалов связи, параметры анкетных данных пользователей которых имеют максимальное количество совпадений.
РИСУНКИ
MM4A – Досрочное прекращение действия патента СССР или патента Российской Федерации на изобретение из-за неуплаты в установленный срок пошлины за поддержание патента в силе
Дата прекращения действия патента: 30.07.2008
Извещение опубликовано: 10.07.2010 БИ: 19/2010
|
|