|
|
(21), (22) Заявка: 2004138706/09, 30.12.2004
(24) Дата начала отсчета срока действия патента:
30.12.2004
(46) Опубликовано: 20.06.2006
(56) Список документов, цитированных в отчете о поиске:
RU 2176849 C2, 10.12.2001. RU 2168044 C2, 27.05.2001. RU 2195763 C2, 27.12.2002. RU 2231102 С2, 20.06.2004. ЕР 0220492 А2, 06.05.1987. US 5142860 А, 01.09.1992. SU 1823567 A1, 27.02.1996.
Адрес для переписки:
127018, Москва, 3-й пр-д Марьиной рощи, 40, ГП “НПО “ТЕХНОМАШ”, отдел 701, А.В. Корнилову
|
(72) Автор(ы):
Зеликин Юрий Маркович (RU), Добрынин Андрей Александрович (RU), Бондарев Леонид Яковлевич (RU), Захаров Борис Викторович (RU), Инюкин Алексей Александрович (RU), Астафьев Виталий Валерьевич (RU)
(73) Патентообладатель(и):
Зеликин Юрий Маркович (RU), Добрынин Андрей Александрович (RU), Бондарев Леонид Яковлевич (RU), Захаров Борис Викторович (RU), Инюкин Алексей Александрович (RU), Астафьев Виталий Валерьевич (RU)
|
(54) СПОСОБ РЕГУЛИРОВАНИЯ ТУРБОГЕНЕРАТОРНОЙ УСТАНОВКИ И УСТРОЙСТВО ДЛЯ ЕГО ОСУЩЕСТВЛЕНИЯ
(57) Реферат:
Изобретение относится к энергетике, а именно к устройствам для получения электрической энергии, содержащим турбину и генератор. Способ регулирования турбогенераторной установки предусматривал измерение частоты вращения вала турбины, сравнение с заданной для получения управляющего сигнала и подачу его на исполнительный механизм управления подачей топлива в турбину, приводящий во вращение генератор, вырабатывающий электрическую энергию, одновременно с измерением частоты вращения вала турбин. Измеряют активную мощность установки, подаваемую на статический преобразователь частоты, причем управляющий сигнал частоты вращения турбины сравнивают с сигналом заданного расхода топлива, определяют сигнал с минимальным значением и подают его на исполнительный механизм управления подачей топлива, дополнительно измеряют температуру газов за турбиной, сравнивают ее значение с заданным значением температур и полученный управляющий сигнал сравнивают по значению с управляющим сигналом активной мощности установки. В качестве регулирующего сигнала выбирают сигнал с минимальным значением и подают на управляющий вход статического преобразователя частоты, выход которого имеет возможность соединения с сетью. Техническим результатом изобретения является обеспечение безопасности работы газотурбинной установки путем защиты ее от превышения максимально допустимых значений ее рабочих характеристик. Описано устройство регулирования турбогенераторной установки. 2 н.п. ф-лы, 1 ил.
Изобретение относится к энергетике, а именно к устройствам для получения электрической энергии, содержащим турбину и генератор.
Известна турбогенераторная установка, содержащая газовую турбину, вал которой непосредственно соединен с ротором синхронного генератора переменного тока. Генератор последовательно соединен со статическим преобразователем частоты, выполненным в виде двух тиристорных мостов, соединенных между собой через катушку индуктивности. Статический преобразователь через линейный выключатель и трансформатор соединен с электрической сетью. Регулирование турбогенераторной установки практически обеспечивается управлением статического преобразователя частоты посредством двух измерительных трансформаторов.
В процессе работы турбогенераторной установки основной функцией статического преобразователя частоты является преобразование частоты напряжения и тока, вырабатываемых генератором в частоту, соответствующую частоте сети.
При запуске турбогенераторной установки статический преобразователь частоты питает от сети генератор, который в данном случае работает в двигательном режиме.
После запуска генератором турбины и выхода ее на заданные параметры статический преобразователь частоты реверсируется и преобразовывает вырабатываемую генератором электрическую энергию и передает ее в сеть (см. патент РФ №2195763, кл. Н 02 Р 9/04, 2002 г.).
В результате анализа выполнения известной турбогенераторной установки необходимо отметить, что:
– конструкция данной установки позволяет оптимизировать частоту вращения газовой турбины при полной или частичной нагрузках, что повышает эффективность эксплуатации установки;
– обеспечить синхронизацию частоты сети и частоты тока, вырабатываемого генератором, исключить блоки управления, предназначенные для возбуждения, регулировки синхронизации генератора.
Однако отсутствие возможности регулирования в процессе работы установки самой турбины не позволяет достаточно быстро и в широких пределах регулировать мощность турбины при значительных изменениях (как увеличении, так и уменьшении) нагрузки сети, что постоянно наблюдается при изменении количества потребителей электрической энергии от сети.
Известен способ регулирования системы турбина-генератор, согласно которому на исполнительное звено турбины (например, исполнительный механизм управления дозатором) подают регулирующее воздействие, а на исполнительное звено (например, тиристорный преобразователь) возбудителя генератора также подают регулирующее воздействие, причем регулирующее воздействие на исполнительный механизм турбины формируют по меньшей мере на основе двух управляющих параметров турбины, управляющее воздействие на исполнительное звено возбудителя формируют также на основе двух управляющих параметров возбудителя, при этом один из управляющих параметров турбины является управляющим параметром для возбудителя генератора, а один из управляющих параметров возбудителя генератора является управляющим параметром для исполнительного механизма турбины. В качестве таких регулирующих параметров используют отклонение мощности генератора, отклонение напряжения генератора или значения частоты вращения вала турбины.
Регулируемая система представляет собой турбину (паровую или газовую), вал которой напрямую соединен с генератором. Для регулирования поступающего в турбину потока рабочей среды предусмотрено исполнительное звено, которое может быть выполнено в виде дозатора. Вращающаяся часть генератора имеет обмотку возбуждения, которую питает исполнительное звено возбудителя, выполненное в виде тиристорного блока. Генератор системы через выключатель имеет возможность подключения к сети.
Регулирование положения дозатора и регулирование тиристорного блока осуществляется устройством регулирования, которое включает два блока задержки, выход одного из которых подсоединен к исполнительному элементу управления положением дозатора, а выход другого – к тиристорному блоку управления генератором.
Вход каждого блока задержки соединен с выходом своего логического блока, входы каждого из которых соединены с выходами блоков, формирующих передаточные функции сигналов, поступающих на вход каждого из блоков, сравнивающих задающее воздействие по управляемым параметрам и действительные значения данных параметров, возникающие при работе системы турбина-генератор.
В качестве управляющих параметров для регулирования системы, как уже было отмечено выше, могут быть использованы мощность генератора, напряжение генератора, частота генератора, число оборотов вала турбины (см. патент РФ №2176894, кл. Н 02 Р 9/04, 2001 г.) – наиболее близкий аналог для способа и устройства регулирования.
В результате анализа известных способа и устройства регулирования необходимо отметить, что они, как и заявленные, позволяют осуществлять регулирование системы турбина-генератор в процессе ее работы по нескольким основным параметрам, причем регулирование осуществляется как управляющего звена возбуждения генератора, так и дозатора турбины, при этом управляющее звено возбудителя генератора регулируется в зависимости от рабочих основных рабочих параметров генератора. Это позволяет повысить точность регулирования, в том числе и в условиях как пиковых нагрузок, так и в условиях быстро изменяющихся нагрузок.
Однако данные способ и устройство регулирования системы генератор-турбина не обеспечивают защиты газотурбинного привода от перегрузки, например, от превышения максимально допустимой температуры газов за турбиной, максимального давления за компрессором или частоты вращения компрессора. Все это снижает эффективность эксплуатации известной системы.
Задачей настоящей группы изобретений является разработка способа и устройства регулирования турбогенераторной установки, обеспечивающих безопасность работы газотурбинной установки путем защиты ее от превышения максимально допустимых значений ее рабочих характеристик.
Поставленная задача обеспечивается тем, что в способе регулирования турбогенераторной установки, согласно которому измеряют частоту вращения вала турбины, сравнивают ее с заданной для подачи управляющего сигнала на исполнительный механизм управления подачей топлива в турбину, приводящую во вращение генератор, вырабатывающий электрическую энергию, одновременно с измерением частоты вращения вала турбины измеряют активную мощность установки, подаваемую на статический преобразователь частоты, новым является то, что управляющий сигнал регулятора частоты вращения турбины сравнивают с сигналом заданного расхода топлива, определяют сигнал с минимальным значением и подают его на исполнительный механизм управления подачей топлива, при этом дополнительно измеряют температуру газов за турбиной, сравнивают ее значение с заданным значением температур и полученный управляющий сигнал сравнивают по значению с управляющим сигналом активной мощности установки, в качестве регулирующего сигнала выбирают сигнал с минимальным значением, интегрируют его и подают на управляющий вход статического преобразователя частоты, выход которого имеет возможность соединения с сетью. В устройстве регулирования турбогенераторной установки, содержащей турбину и соединенный с ее валом генератор, включающей исполнительный механизм подачи топлива в турбину и статический преобразователь частоты, регулятор частоты вращения вала турбины, входы которого соединены с датчиком и задатчиком частоты вращения вала турбины, а выход – с исполнительным механизмом подачи топлива в турбину, регулятор активной мощности установки, выход которого соединен со статическим преобразователем частоты, новым является то, что статический преобразователь частоты соединен с выходом генератора и имеет возможность подключения к сети, причем устройство снабжено переключателем, двумя селекторами минимума, ограничителем температуры газов за турбиной, датчиком и задатчиком температуры газов, выходы которых соединены со входами ограничителя температуры газов, выходы ограничителя температуры газов и регулятора активной мощности установки соединены со входами одного селектора минимума, выход которого через переключатель имеет возможность соединения со статическим преобразователем частоты, выход регулятора частоты вращения вала турбины соединен с первым входом другого селектора минимума, второй вход которого имеет возможность соединения с программным блоком, имеющим возможность соединения с переключателем, выход другого селектора минимума соединен с исполнительным механизмом подачи топлива в турбину, при этом датчик частоты вращения вала турбины соединен с переключателем с статическим преобразователем частоты.
При проведении патентных исследований не обнаружены решения, идентичные заявленным способу и устройству, а следовательно, заявленная группа изобретений соответствует условию патентоспособности “новизна”.
Считаем, что сущность заявленных способа и устройства не следует явным образом из решений, входящих в уровень техники, а следовательно, заявленная группа изобретений соответствует условию патентоспособности “изобретательский уровень”.
Сведений, изложенных в материалах заявки, достаточно для практического осуществления способа регулирования и реализации устройства регулирования турбогенераторной установки.
Сущность заявленных способа регулирования и системы регулирования поясняется чертежом, на котором представлена схема устройства регулирования турбогенераторной установки.
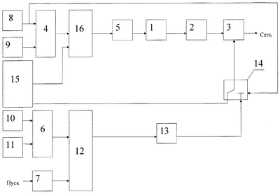
Устройство регулирования турбогенераторной установки, состоящей из турбины 1 и соединенного с ее валом (ротором) генератора 2, выполнена в виде статического (тиристорного) преобразователя частоты 3, имеющего возможность подключения к сети потребления электрической энергии, регулятора 4 частоты вращения вала турбины, соединенного с исполнительным элементом дозатора 5 подачи топлива в турбину, регулятора 6 температуры газов, а также регулятора 7 активной мощности турбогенератора. Входы регулятора 4 частоты вращения вала турбины соединены с датчиком 8 частоты вращения вала турбины и с задатчиком 9 частоты вращения вала турбины.
Входы регулятора 6 температуры газов соединены с датчиком 10 температуры газов и с задатчиком 11 температуры газов.
Выходы регулятора 6 температуры газов и регулятора 7 активной мощности соединены со входами селектора минимума 12, который через интегратор 13 соединен с первым входом переключателя 14, выход которого соединен со статическим преобразователем частоты 3. Второй вход переключателя 14 соединен с программным блоком 15, а третий – с выходом датчика 8 частоты вращения турбины, который также соединен со входом статического преобразователя частоты 3. Регулятор 4 соединен с исполнительным элементом дозатора 5 через селектор минимума 16, один из входов которого соединен с программным блоком 15.
Статический преобразователь частоты 3 управляется контроллером (не показан), который задает режим его работы. Контроллер преобразователя имеет дискретный и аналоговый управляющие входы. По внешнему дискретному сигналу, подаваемому на дискретный вход, контроллер включает двигательный или генераторный режим работы статического преобразователя частоты и генератора, воздействуя на силовые входы управляющих ключей. В генераторном режиме на аналоговый управляющий вход контроллера поступает сигнал, задающий значение активной мощности, выдаваемой в сеть.
В двигательном режиме сигнал, подаваемый на аналоговый вход, задает значение частоты вращения генератора и/или мощности, передаваемой на вал турбины.
Устройство регулирования турбогенераторной установки работает следующим образом. (Осуществление способа).
При поступлении от оператора команды “Пуск” на дискретный управляющий вход контроллера статического преобразователя частоты 3 подается команда перевода статического преобразователя частоты в режим “двигатель”. Одновременно включается программный блок 15, который формирует программу управления частотой статического преобразователя частоты 3.
При достижении заданной частоты вращения вала генератора (определяется датчиком 8) включается отсечной клапан и агрегат зажигания (не показаны), которые запускают работу турбины. Дозатор при этом устанавливается в положение начального расхода. После розжига камеры сгорания программный блок 15 увеличивает расход топлива в зависимости от времени или текущего значения частоты вращения. Вал турбогенератора раскручивается генератором и турбиной. При достижении порогового значения частоты вращения, при котором обеспечивается самоходность турбины, формируется команда на перевод статического преобразователя частоты в генераторный режим, которая подается на дискретный вход статического преобразователя частоты и переключатель 14, в результате чего статический преобразователь частоты переводится в генераторный режим, а к его управляющему входу подключается выход селектора минимума 12. Дальнейшее увеличение частоты вращения ротора турбины обеспечивается увеличением расхода топлива. При достижении номинальной частоты вращения выходной сигнал регулятора частоты вращения через селектор минимума 16 ограничивает увеличение расхода топлива. Установка готова для работы в сети.
Мощность установки задается регулятором активной мощности. По мере увеличения мощности, отдаваемой генератором в сеть, увеличивается нагрузка на вал турбогенератора. Регулятор 4 частоты вращения для поддержания заданного значения частоты увеличивает расход топлива. При этом растет температура газов за турбиной.
В процессе работы установки датчик 10 температуры газов контролирует температуру газов за турбиной и выдает соответствующий ее значению сигнал на регулятор 6 температуры, где данный сигнал сравнивается с сигналом от задатчика 11 температуры газов. С ограничителя 6 данный сигнал поступает на первый вход селектора минимума 12, на второй вход которого поступает управляющий сигнал с регулятора 7 активной мощности турбогенератора.
Для обеспечения безопасности работы установки и защиты от возможности выхода ее за пределы установленных параметров сравниваются выходные сигналы регулятора 7 и ограничителей предельных параметров, в данном случае регулятора 6 (регулятора температуры газов за турбиной). Данные сигналы подаются на селектор минимума 12, который пропускает минимальный сигнал, который интегрируется интегратором 13 и через переключатель 14 подается на вход управления мощностью статического преобразователя частоты 3.
При этом регулятор 6 температуры сравнивает заданное максимально допустимое значение температуры и ее текущее значение. При превышении заданного максимального значения температуры газов за турбиной выходной сигнал регулятора температуры становится отрицательным и меньшим сигнала регулятора 7. Этот сигнал и выбирается селектором минимума 12 как управляющий. Данный сигнал интегрируется и, поступая на преобразователь 3, снижает заданное значение активной мощности. Мощность, отдаваемая в сеть генератором 2, снижается. Генератор 2 разгружает вал турбины 1, и появляется положительное ускорение вращения вала турбины. Регулятор частоты снижает расход топлива. Температура газов за турбиной снижается до тех пор, пока не достигнет заданного значения. Таким образом, ограничение температуры реализуется совместно регуляторами частоты вращения 4 и температуры газов 6. Если газогенератор выполнен многовальным, необходимо ограничивать частоту вращения компрессоров. Для этого выход ограничителя частоты вращения подключается к входу селектора минимума. При этом обеспечивается максимально возможная при данных условиях мощность турбогенераторной установки.
Формула изобретения
1. Способ регулирования турбогенераторной установки, согласно которому измеряют частоту вращения вала турбины, сравнивают ее с заданной для получения управляющего сигнала и подачи его на исполнительный механизм управления подачей топлива в турбину, приводящую во вращение генератор, вырабатывающий электрическую энергию, одновременно с измерением частоты вращения вала турбины измеряют активную мощность установки, подаваемую на статический преобразователь частоты, отличающийся тем, что управляющий сигнал частоты вращения турбины сравнивают с сигналом заданного расхода топлива, определяют сигнал с минимальным значением и подают его на исполнительный механизм управления подачей топлива, дополнительно измеряют температуру газов за турбиной, сравнивают ее значение с заданным значением температур и полученный управляющий сигнал сравнивают по значению с управляющим сигналом активной мощности установки, в качестве регулирующего сигнала выбирают сигнал с минимальным значением и подают на управляющий вход статического преобразователя частоты, выход которого имеет возможность соединения с сетью.
2. Устройство регулирования турбогенераторной установки, содержащей турбину и соединенный с ее валом генератор, включающее исполнительный механизм подачи топлива в турбину и статический преобразователь частоты, регулятор частоты вращения вала турбины, входы которого соединены с датчиком и задатчиком частоты вращения вала турбины, регулятор активной мощности установки, отличающееся тем, что статический преобразователь частоты соединен с выходом генератора и имеет возможность подключения к сети, причем устройство снабжено переключателем, двумя селекторами минимума, регулятором температуры газов за турбиной, датчиком и задатчиком температуры газов, выходы которых соединены со входами ограничителя температуры газов, выходы ограничителя температуры газов и регулятора активной мощности соединены со входами одного селектора минимума, выход которого через переключатель имеет возможность соединения со статическим преобразователем частоты, выход регулятора частоты вращения соединен с первым входом другого селектора минимума, второй вход которого имеет возможность соединения с программным блоком, имеющим возможность соединения с переключателем, а выход другого селектора минимума соединен с исполнительным механизмом подачи топлива в турбину, при этом датчик частоты вращения вала турбины соединен с переключателем и статическим преобразователем частоты.
РИСУНКИ
|
|