|
|
(21), (22) Заявка: 2005122868/11, 19.07.2005
(24) Дата начала отсчета срока действия патента:
19.07.2005
(46) Опубликовано: 20.06.2006
(56) Список документов, цитированных в отчете о поиске:
US 6870875 B1, 22.03.2005. US 6700920 А, 02.03.2004. ЕР 0651361 A1, 03.05.1995. RU 2244959 C1, 20.01.2005.
Адрес для переписки:
117638, Москва, ул. Сивашская, 2А, ООО “АЛЬТОНИКА”, А.Д. Чупрову
|
(72) Автор(ы):
Грибок Владимир Петрович (RU), Косарев Сергей Александрович (RU), Райгородский Юрий Витальевич (RU), Сластин Валерий Владимирович (RU), Фалеев Алексей Иванович (RU), Шептовецкий Александр Юрьевич (RU)
(73) Патентообладатель(и):
Общество с ограниченной ответственностью “АЛЬТОНИКА” (ООО “АЛЬТОНИКА”) (RU)
|
(54) СПОСОБ РАДИОСВЯЗИ МЕЖДУ ОХРАНЯЕМЫМИ ОБЪЕКТАМИ И ПУНКТОМ ЦЕНТРАЛИЗОВАННОЙ ОХРАНЫ
(57) Реферат:
Изобретение относится к технике передачи сигналов периодической и тревожной сигнализации и предназначено для использования при реализации радиосвязи между центром охраны (ЦО) и объектами охраны (ОО). В ЦО для каждого ОО выявляют необходимость подачи сигнала управления, формируют двоичный код сигнала и передают его в составе командного сообщения, которое принимают на ОО. В каждом из ОО формируют в двоичном коде и передают в ЦО квитирующие, контрольные или тревожные сообщения. В ЦО по принятому тревожному сообщению выявляют нештатное событие и принимают адекватное решение. При передаче с каждого ОО любого сообщения определяют ожидаемый интервал времени между моментами начала передачи данного и следующего сообщений этого ОО и несущую частоту следующего сообщения, а также определяют и запоминают моменты времени поступления очередных сообщений от каждого из ОО и несущих частот этих сообщений. При формировании сообщений осуществляют переход от логического нуля к логической единице путем соответствующего сдвига несущей частоты. При приближении текущего времени к запомненному моменту поступления очередного сообщения от одного из ОО осуществляют широкополосный прием сигналов, переносят входную полосу частот в область более низких частот, осуществляют аналого-цифровое преобразование и выделяют интервалы частот, близкие к частотам, на которых в ожидаемом сообщении должны передаваться символы логических нуля и единицы. При отсутствии приема ожидаемого сообщения в выделенных областях частот принимают меры, адекватные мерам при поступлении от ОО тревожного сообщения. При наличии приема сообщения путем последовательного сдвига интервала времени цифровой фильтрации определяют моменты изменения разрядов в сообщении и сдвиг по времени начала сообщения, дешифрируют полученное сообщение и совершают действия, адекватные его содержанию. Кроме того, проверяют, требуют ли данные действия подачи на ОО сигнала управления. При наличии требования формируют командное сообщение, содержащее сигнал управления, и передают его на частотах логических нуля и единицы в принятом ЦО сообщении. На ОО по окончании передачи сообщения в течение заданного интервала времени ожидают поступления команды из ЦО на тех же частотах, на которых из данного ОО передавалось последнее сообщение. Изобретение позволяет увеличить зону действия аппаратуры тревожной сигнализации, используемой при охране объектов с учетом реально действующих ограничений номиналов радиочастот и мощности излучения передатчиков. 5 з.п. ф-лы. 3 ил.
Изобретение относится к способам передачи сигналов контрольной и тревожной сигнализации, использующим системы радиосвязи со скачкообразной перестройкой частоты. Такие способы могут применяться в аппаратуре, устанавливающей радиосвязь между пунктом централизованной охраны (ПЦО) и охраняемыми объектами, которыми могут быть как транспортные средства, так и объекты недвижимости.
Системы радиосвязи, используемые в этой аппаратуре, служат для передачи от ПЦО на любой выбранный охраняемый объект командных сообщений и от любого охраняемого объекта в ПЦО квитирующих сообщений (подтверждающих прием командного сообщения), контрольных сообщений или тревожных сообщений. Наиболее существенным является передача в ПЦО тревожных сообщений, поскольку формирование и передача тревожных сообщений происходит при нештатной обстановке на соответствующем охраняемом объекте, например, при пожаре или при обнаружении несанкционированного воздействия на охраняемый объект со стороны посторонних лиц. Такими посторонними лицами могут быть злоумышленники, проникшие на охраняемый объект с целью грабежа.
Известны два основных вида аппаратуры системы радиосвязи (с точки зрения организации передачи любых сообщений от охраняемого объекта в ПЦО).
К первому виду относят такую аппаратуру системы радиосвязи, в которой на охраняемом объекте и, как правило, в ПЦО не известен момент формирования и передачи очередного сообщения. Передача определенного сообщения с охраняемого объекта происходит лишь после возникновения события, вызывающего последующую передачу. Например, как только срабатывает датчик пожарной сигнализации, сразу же формируется и передается в ПЦО тревожное сообщение о пожаре. Подобная аппаратура системы радиосвязи описана, например, в патентах DE №4337211, G 08 B 25/10, G 08 В 29/00, G 08 C 15/00, H 04 В 7/24; ЕР №0651361, G 08 В 25/10; RU №2244959, G 08 В 25/10, G 08 B 29/16, В 60 R 25/10. Достоинствами такой аппаратуры системы радиосвязи является высокая оперативность передачи тревожных сообщений и низкая загрузка радиоканала связи, поскольку передача сообщения происходит только при наступлении соответствующего события, а такие события достаточно редки. Однако у данного вида аппаратуры системы радиосвязи существуют и определенные недостатки. Если при вторжении злоумышленников им удалось сразу же (то есть, до передачи тревожного сообщения) вывести из строя передающее устройство охраняемого объекта, то для их дальнейших действий не будет возникать никаких препятствий.
У второго вида аппаратуры системы радиосвязи на каждом охраняемом объекте можно заранее определить момент формирования и передачи очередного сообщения. А на ПЦО можно с определенной степенью достоверности предсказать моменты приема очередных сообщений с каждого из охраняемых объектов. Количество сообщений, передаваемых в ПЦО с каждого охраняемого объекта, для такой аппаратуры системы радиосвязи составляет за каждый час весьма ощутимую величину (как правило, от 15 до 30). Подобная аппаратура системы радиосвязи описана, например, в патентах US №6188715, H 04 L 27/26; US №6700920, H 04 В 01/713; US №6870875, H 04 В 01/69. У аппаратуры системы радиосвязи этого вида есть ряд недостатков: оперативность передачи тревожных извещений весьма невысока (промежуток времени от срабатывания пожарного датчика до подачи соответствующего тревожного сообщения может составлять несколько минут), загрузка радиоканала связи довольно высокая (при 100 охраняемых объектах на ПЦО поступает около 2000 сообщений в час). Однако перед злоумышленниками при их вторжении на охраняемый объект встает гораздо более сложная задача. В ПЦО прекращение передачи сообщений от любого охраняемого объекта рассматривается как тревожное сообщение о вторжении злоумышленников. Поэтому для злоумышленника недостаточно просто подавить передачу тревожного сообщения, необходимо еще формировать в радиоэфире какие-то искусственные сообщения, которые в ПЦО должны принимать за сообщения от данного охраняемого объекта, свидетельствующие о его нормальной работе.
Предмет настоящего изобретения относится именно к последнему второму виду аппаратуры системы радиосвязи. А этой аппаратуре передачу сообщений необходимо вести с реальным учетом всех жестких ограничений на мощность и на несущую частоту радиосигнала, введенных на территории России.
Так, например, если охраняемым объектом является транспортное средство, то ГОСТ Р 41.97-99 устанавливает ограничения на частоту и мощность радиосигналов в аппаратуре тревожной сигнализации:
– несущая частота (433,92 МГц ±0,2%);
– максимальная мощность излучения 25 мВт.
Однако для обеспечения конкурентоспособности продаваемой беспроводной аппаратуры тревожной сигнализации предприятию-производителю требуется, чтобы пользователь аппаратуры тревожной сигнализации не оформлял специальных разрешений на приобретение и на использование этой аппаратуры. Оформление разрешений создает неудобства для пользователя, что приводит к тому, что пользователь отказывается от приобретения подобной аппаратуры у данного производителя и ищет другого производителя.
Для аппаратуры тревожной сигнализации, которая может быть использована в России без оформления официальных разрешений, Государственная комиссия по радиочастотам (ГКРЧ) решением №7/5 от 02.04.2001 ограничила номиналы используемых радиочастот (433,92 МГц ±0,2%) и мощность (до 5 мВт при установке на транспортные средства и до 10 мВт для других охраняемых объектов).
При таких небольших мощностях сигналов удаленность охраняемых объектов от ПЦО должна составлять несколько сотен метров. Для построения эффективной беспроводной аппаратуры тревожной сигнализации этого мало.
Традиционным средством увеличения удаленности охраняемых объектов от ПЦО является использование ретрансляции сигналов охраняемых объектов. Однако построение сети ретрансляторов вызывает дополнительные затраты на проведение строительных работ и, кроме того, требует наличия разрешения Государственной радиочастотной службы и разрешений от владельцев сооружений, на которых устанавливаются ретрансляторы.
Одним из перспективных методов, обеспечивающих возможность передачи сообщений от охраняемых объектов в ПЦО без использования разветвленной сети ретрансляторов, является применение в передаваемых сообщениях “прыгающих” частот (Frequency hopping). На основе применения такого метода построены системы централизованной охраны, описанные в вышеупомянутых патентах-аналогах: US №6188715, Н 04 L 27/26; US №6700920, H 04 B 01/713; US №6870875, Н 04 В 01/69. Необходимо отметить, что использование “прыгающих” частот затрудняет для злоумышленника формирование в радиоэфире искусственных сообщений. Для того чтобы в ПЦО искусственное сообщение было воспринято как сообщение от данного охраняемого объекта, свидетельствующее о его нормальной работе, это искусственное сообщение должно не только начинаться в соответствующий момент времени, но и передаваться на соответствующей несущей частоте.
Кроме того, использование “прыгающих” частот существенно снижает вероятность того, что пара сообщений будет потеряна вследствие совпадения промежутков времени их передачи: для потери пары сообщений нужна еще и близость их несущих частот. Однако, если не контролировать выбор моментов начала передачи и несущих частот, то потерь пар сообщений избежать не удается.
Допустим, что в ПЦО приходят сообщения от ста охраняемых объектов. При этом для каждого охраняемого объекта промежуток времени от начала передачи любого сообщения до начала передачи следующего сообщения устанавливается в пределах от двух до четырех минут (при ста равновероятных вариантах выбора). Пусть, далее, количество равновероятных вариантов выбора несущей частоты для каждого из сообщений равно тысяче. Тогда каждый час в ПЦО будут теряться от двух до трех пар сообщений, сформированных разными охраняемыми объектами.
В одном из известных технических решений (в патенте US №6870875, Н 04 В 01/69) предприняты меры по выбору моментов начала передачи сообщений и несущих частот с целью – избежать потерь пар сообщений вследствие их наложения (по времени и несущей частоте). Метод работы этого технического решения является ближайшим к заявляемому способу. Техническое решение по данному патенту выбрано в качестве прототипа заявляемого способа.
Реализация этого способа в условиях действующих в России ограничений по диапазону радиочастот и мощностей не позволяет увеличить зону действия аппаратуры более чем до (0,5-1,0) км. Этого недостаточно для продукции, предназначенной для свободной рыночной реализации.
Настоящее изобретение направлено на усовершенствование прототипа с учетом действующих в России ограничений по диапазону радиочастот и мощностей.
Предметом данного изобретения является способ радиосвязи между охраняемыми объектами и ПЦО, при котором в ПЦО для каждого охраняемого объекта выявляют необходимость подачи соответствующего сигнала управления, формируют двоичный код этого сигнала управления и передают его по радиоэфиру в составе командного сообщения, которое принимают на соответствующем охраняемом объекте, в каждом из охраняемых объектов формируют в двоичном коде и передают в ПЦО по радиоэфиру квитирующие, контрольные или тревожные сообщения, причем квитирующее сообщение формируют после приема от ПЦО командного сообщения, тревожное сообщение – после выявления на охраняемом объекте тревожного события, а контрольное сообщение – при отсутствии условий формирования квитирующего и тревожного сообщения, в ПЦО по принятому тревожному сообщению выявляют тревожное событие, явившееся причиной формирования тревожного сообщения, и принимают решение, адекватное произошедшему тревожному событию, при передаче с каждого охраняемого объекта любого сообщения – квитирующего, контрольного или тревожного – определяют ожидаемый интервал времени Т между моментами начала передачи данного и следующего сообщения этого охраняемого объекта и несущую частоту F следующего сообщения, при этом для выбора ожидаемого интервала времени Т используют три совпадающих для всех охраняемых объектов показателя: минимально допустимый интервал времени ТМИН, максимально допустимый интервал времени ТМАКС и шаг Т выбора интервала времени, а для выбора несущей частоты F следующего сообщения также используют три совпадающих для всех охраняемых объектов показателя: минимально допустимую частоту FМИН, максимально допустимую частоту FMAKC и шаг F сетки частот, определение ожидаемого интервала времени Т осуществляют путем выбора по предварительно установленному для каждого охраняемого объекта алгоритму псевдослучайного равновероятного выбора числа КТ в пределах 0 КТ (ТМАКС-ТМИН)/ T и использования соотношения Т=ТМИН+КT Т, а определение несущей частоты F следующего сообщения осуществляют путем выбора по аналогичному предварительно установленному для каждого охраняемого объекта алгоритму псевдослучайного равновероятного выбора числа КF в пределах 0 KF (FMAKC-FМИН)/ F и использования соотношения F=FМИН+КF F, – при этом, в ПЦО запоминают каждый из предварительно установленных для охраняемых объектов псевдослучайных равновероятных ключевых алгоритмов и используют эти алгоритмы для определения и последующего запоминания моментов времени поступления очередных сообщений от каждого из охраняемых объектов и несущих частот этих сообщений, при формировании сообщений осуществляют переход от логического нуля к логической единице путем сдвига несущей частоты F на целое число К шагов F сетки частот, превышающее единицу и постоянное для всех охраняемых объектов, при приближении текущего времени к запомненному моменту времени поступления очередного сообщения от одного из охраняемых объектов осуществляют широкополосный прием сигналов, переносят входную полосу частот в область более низких частот, осуществляют аналого-цифровое преобразование и методами цифровой фильтрации с учетом произведенного переноса входной полосы частот выделяют интервалы частот, близкие к тем частотам, на которых в ожидаемом сообщении должны передаваться символы логического нуля и логической единицы, а при отсутствии приема ожидаемого сообщения в выделенных областях частот принимают меры, адекватные мерам, принимаемым при поступлении от соответствующего охраняемого объекта тревожного сообщения, при наличии приема сообщения путем последовательного сдвига интервала времени цифровой фильтрации на шаг, меньший интервала времени передачи одного разряда в сообщении, определяют моменты изменения разрядов в сообщении и сдвиг по времени начала сообщения, вызываемый несоответствием опорной частоты генераторов в составе ПЦО и охраняемого объекта, дешифрируют полученное сообщение и совершают действия, адекватные его содержанию и учитывающие условия, имеющие место в ПЦО, проверяют, требуют ли данные действия подачи на охраняемый объект сигнала управления, и при наличии такого требования формируют командное сообщение, содержащее требуемый сигнал управления, и передают его на частотах логического нуля и логической единицы в принятом ПЦО сообщении с поправками, учитывающими установленное при приеме сообщения несоответствие опорной частоты генераторов в составе ПЦО и охраняемого объекта, а на охраняемом объекте по окончании передачи каждого сообщения в течение заданного интервала времени ожидают поступления команды из ПЦО на тех же частотах, на которых из данного охраняемого объекта передавалось последнее сообщение.
Частными существенными признаками изобретения являются следующие.
В ПЦО при определении момента времени поступления очередного сообщения от рассматриваемого охраняемого объекта сравнивают ожидаемый временной интервал приема очередного сообщения с ранее ожидаемыми временными интервалами поступления сообщений от других охраняемых объектов, выявляют наличие наложения этих интервалов на ожидаемый временной интервал приема очередного сообщения с учетом продолжительности дополнительного временного интервала подачи командного сообщения, при выявлении такого наложения проверяют наличие близости несущих частот и при установленной близости несущих частот формируют команду изменения для рассматриваемого охраняемого объекта времени формирования и/или несущей частоты очередного сообщения, после чего запоминают в ПЦО и на охраняемом объекте откорректированные параметры.
С помощью формируемой в ПЦО команды увеличивают до максимально допустимого значения ТМАКС интервал времени Т между моментами начала передачи данного и следующего сообщений с соответствующего охраняемого объекта.
Цифровую фильтрацию сообщений в ПЦО осуществляют с помощью быстрого преобразования Фурье.
При использовании быстрого преобразования Фурье устанавливают допустимое перекрытие частот в соседних спектральных участках, не менее шага F сетки частот.
В структуре каждого сообщения выделяют синхронизирующий маркер, информационный блок, выполненный с использованием помехоустойчивого кодирования, и контрольную сумму.
Задачей изобретения является создание технологии, обеспечивающей увеличение зоны действия известной аппаратуры тревожной сигнализации, используемой при охране транспортных средств и объектов недвижимости, с учетом реально действующих ограничений номиналов используемых радиочастот и мощностей излучения передатчиков.
Техническим результатом изобретения является создание достаточно простой в технической реализации и не имеющей ограничений для свободной рыночной продажи аппаратуры системы, предназначенной для работы в системах тревожной сигнализации.
Сущность изобретения поясняется с помощью чертежей, показанных на фиг.1-3.
На фиг.1 поясняется концепция предлагаемого способа радиосвязи между охраняемыми объектами и ПЦО.
На фиг.2 показана структурная схема примера технической реализации аппаратуры охраняемого объекта.
На фиг.3 показана структурная схема примера технической реализации аппаратуры ПЦО.
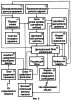
На фиг.1-3 использованы следующие обозначения: 1 – датчик; 2 – объектовый блок управления; 3 – объектовый приемник; 4 – узел псевдослучайного выбора; 5 – объектовый регистр частоты; 6 – объектовый регистр времени; 7 – объектовый счетчик времени; 8 – схема совпадения; 9 – объектовый формирователь сообщения; 10 – вспомогательный регистр времени; 11 – счетчик текущего времени; 12 – первая схема сравнения; 13 – блок узлов псевдослучайного выбора; 14 – вспомогательный регистр адреса; 15 – центральный регистр частоты; 16 – центральный регистр времени; 17 – гетеродинный приемник; 18 – аналого-цифровой преобразователь; 19 – блок цифровых фильтров; 20 – вспомогательный регистр частоты; 21 – решающий блок; 22 – центральный блок управления; 23 – буферная память; 24 – вторая схема сравнения; 25 – формирователь командного сообщения.
Аппаратура охраняемого объекта устанавливается на соответствующем охраняемом объекте недвижимости или на транспортном средстве. При этом в состав примера технической реализации аппаратуры охраняемого объекта (фиг.2) входят датчики 1, выходы которых подключены к объектовому блоку 2 управления. Соответствующие выходы объектового блока 2 управления подключены ко входу узла 4 псевдослучайного выбора, к первому входу объектового регистра 6 времени, к первому и второму входам объектового счетчика 7 времени и к первому входу объектового формирователя 9 сообщения, выполненного с возможностью передачи по радиоэфиру соответствующих сообщений в ПЦО. Выходы объектового регистра 6 времени и объектового счетчика 7 времени подключены к соответствующим входам схемы 8 совпадения, выход которой соединен с первым входом объектового блока 2 управления и со вторым входом объектового формирователя 9 сообщения. Третий вход объектового формирователя 9 сообщения подключен к выходу объектового регистра 5 частоты и соединен со входом объектового приемника 3, выполненного с возможностью приема по радиоэфиру соответствующих командных сообщение из ПЦО. При этом выход объектового приемника 3 подключен ко второму входу объектового блока 2 управления, а выходы узла 4 псевдослучайного выбора подключены соответственно ко второму входу объектового регистра 6 времени и ко входу объектового регистра 5 частоты.
Аппаратура ПЦО устанавливается в общем для всех охраняемых объектов ПЦО. При этом в состав примера технической реализации аппаратуры ПЦО (фиг.3) входят гетеродинный приемник 17, выполненный с возможностью приема сообщений от охраняемых объектов. Выход гетеродинного приемника 17 через аналого-цифровой преобразователь 18 подключен к первому входу блока 19 цифровых фильтров. Второй вход блока 19 цифровых фильтров соединен с первым входом блока 13 узлов псевдослучайного выбора и с выходом первой схемы 12 сравнения. Первый вход первой схемы сравнения подключен к выходу счетчика 11 текущего времени, а второй вход – к выходу вспомогательного регистра 10 времени и к первому входу центрального блока 22 управления, второй вход которого соединен с первым выходом блока 19 цифровых фильтров. Второй выход блока 19 цифровых фильтров через решающий блок 21 соединен с третьим входом центрального блока 22 управления. При этом второй вход блока 13 узлов псевдослучайного выбора соединен с выходом вспомогательного регистра 14 адреса. Первый выход блока 13 узлов псевдослучайного выбора соединен через центральный регистр 15 частоты с четвертым входом центрального блока 22 управления. Второй выход блока 13 узлов псевдослучайного выбора соединен с первым входом центрального регистра 16 времени, выход которого подключен к пятому входу центрального блока 22 управления, шестой вход которого подключен к выходу второй схемы 24 сравнения. Первый вход второй схемы 24 сравнения соединен с первым выходом буферной памяти 23, первый вход которой подключен ко второму входу второй схемы 24 сравнения и к первому выходу центрального блока 22 управления. Второй выход центрального блока 22 управления соединен со входом формирователя 25 командного сообщения, выполненного с возможностью передачи по радиоэфиру командных сообщений для соответствующих охраняемых объектов. Седьмой вход центрального блока 22 управления соединен со вторым выходом буферной памяти 23, второй вход которой соединен с третьим выходом центрального блока 22 управления, четвертый выход которого подключен ко второму входу центрального регистра 16 времени. Третий, четвертый и пятый выходы буферной памяти 23 соединены со входами соответственно вспомогательного регистра 10 времени, вспомогательного регистра 14 адреса и вспомогательного регистра 20 частоты. Выход вспомогательного регистра 20 частоты подключен к третьему входу блока 19 цифровых фильтров.
Датчики 1 представляют собой технические средства охранно-пожарной сигнализации, предназначенные для обнаружения пожара на охраняемом объекте или для выявления проникновения (попытки проникновения) посторонних лиц на охраняемый объект, а также для выявления факта воздействия на охраняемый объект, превышающего нормированный уровень. То есть датчики 1 обнаруживают на охраняемом объекте тревожные события. При обнаружении тревожных событий датчики 1 формируют соответствующие тревожные извещения. Кроме того, датчики 1 могут формировать также контрольно-диагностические извещения. Типы и основные характеристики технических средств охранно-пожарной сигнализации широко известны по научно-технической литературе (например, “Справочник инженерно-технических работников и электромонтеров технических средств охранно-пожарной сигнализации”, Москва, МВД, ГУВО, 1997).
Объектовый блок 2 управления, решающий блок 21, центральный блок 22 управления и вторая схема 24 сравнения могут быть выполнены, например, по схемам программируемого контроллера.
В качестве аналого-цифрового преобразователя 18 могут быть использованы стандартные серийно выпускаемые микросхемы.
Блок 19 цифровых фильтров может быть выполнен на основе узлов цифровой фильтрации интегрирующего типа, использующих метод быстрого преобразования Фурье.
В состав аппаратуры каждого охраняемого объекта входит особый, предназначенный именно для этого охраняемого объекта, узел 4 псевдослучайного выбора. Он позволяет осуществить псевдослучайный выбор несущей частоты следующего сообщения и интервала времени между посылкой этого сообщения и посылкой предыдущего сообщения. Для простоты изложения можно считать, что узел 4 псевдослучайного выбора представляет собой постоянное энергонезависимое запоминающее устройство (хотя на практике выбор варианта аппаратурной реализации узла 4 псевдослучайного выбора может быть чрезвычайно широким). Для этого варианта исполнения узла 4 псевдослучайного выбора блок 13 узлов псевдослучайного выбора представляет собой набор запоминающих устройств, содержимое каждого из которых полностью совпадает с содержимым узла 4 псевдослучайного выбора (входящего в состав соответствующего охраняемого объекта). Блок 13 узлов псевдослучайного выбора выполнен с возможностью выбора конкретного запоминающего устройства по содержимому вспомогательного регистра 14 адреса.
В качестве объектового приемника 3 можно использовать приемник любого известного типа, например супергетеродинный с изменяемой частотой гетеродина.
Гетеродинный приемник 17 должен быть выполнен с возможностью осуществления при приеме радиосигналов переноса входной полосы частот в область более низких (например, звуковых) частот.
Объектовый формирователь 9 сообщения и формирователь 25 командного сообщения выполнены с возможностью генерации сигналов в требуемой полосе частот при соответствующем (внешнем по отношению к ним) выборе несущей частоты. С учетом этой особенности объектовый формирователь 9 сообщения и формирователь 25 командного сообщения могут быть выполнены по стандартной схеме передатчика с выбранным типом модуляции последовательным кодом сообщения, подлежащего передаче.
Остальные узлы и блоки рассматриваемой аппаратурной реализации заявляемого способа представляют собой стандартные цифровые элементы, широко описанные в технической литературе и доступные на коммерческом рынке.
Описанная выше система централизованной охраны работает следующим образом.
На определенном расстоянии (например, не более 20 км) от ПЦО располагается ряд охраняемых объектов (фиг.1). Такими охраняемыми объектами могут быть транспортные средства или объекты недвижимости. Каждый из охраняемых объектов связан по соответствующему радиоканалу с ПЦО. ПЦО формирует для каждого охраняемого объекта индивидуальные сигналы управления, передаваемые двоичным кодом по радиоканалу в составе так называемых командных сообщений. После приема командного сообщения на соответствующем охраняемом объекте происходит формирование квитирующего сообщения, подтверждающего прием командного сообщения.
На охраняемых объектах могут происходить тревожные события, к которым относятся, например, пожар или нападение на этот охраняемый объект злоумышленников. Аппаратура охраны, находящаяся на этом охраняемом объекте, обнаруживает тревожные события и после этого посылает в ПЦО соответствующее тревожное сообщение. В ПЦО по расшифрованному тревожному сообщению определяют, какое тревожное событие произошло на охраняемом объекте, и принимают адекватные меры, например в случае пожара направляют по соответствующему адресу пожарную команду.
Однако, если охраняемый объект подвергся нападению злоумышленников, то необходимо считаться с тем, что аппаратура охраны на охраняемом объекте может быть подавлена, например, механически сломана и разбита путем применения огнестрельного оружия и взрывчатых веществ. Поэтому тревожное сообщение о нападении злоумышленников может не дойти до ПЦО. В рассматриваемой системе охраны предусматривается, что каждое из сообщений некоторого i-го охраняемого объекта подается и, соответственно, поступает в ПЦО в строго определенные моменты времени (ti,1, ti,2…ti,p, ti,p+1…). Эти моменты времени вычисляются как в каждом охраняемом объекте, так и в ПЦО. При передаче (в момент ti,p) очередного сообщения с помощью алгоритма псевдослучайного равновероятного выбора определяется интервал времени Т между началом передачи этого сообщения и началом передачи следующего сообщения:

Алгоритм псевдослучайного равновероятного выбора интервала времени Т особый для каждого из охраняемых объектов, однако, каждый из алгоритмов псевдослучайного равновероятного выбора интервала времени Т для охраняемого объекта известен и в ПЦО. Общими для всех алгоритмов псевдослучайного равновероятного выбора интервала времени Т являются три параметра:
ТМИН – минимально допустимый интервал времени;
ТМАКС – максимально допустимый интервал времени;
T – шаг выбора интервала времени.
Таким образом, выбор интервала времени Т сводится к выбору целого числа КТ в пределах от 0 до (ТМАКС-ТМИН)/ Т. При этом алгоритмы псевдослучайного равновероятного выбора должны обеспечивать равную вероятность выбора любого из целых чисел в заданных пределах. Формула (1) преобразуется к виду:

Двоичный код каждого сообщения передается на псевдослучайно выбранной несущей частоте F. Алгоритмы псевдослучайного равновероятного выбора несущей частоты F особые для каждого из охраняемых объектов, однако каждый из алгоритмов псевдослучайного равновероятного выбора несущей частоты F для охраняемого объекта известен и в ПЦО. Общими для всех алгоритмов псевдослучайного равновероятного выбора несущей частоты F являются три параметра:
FМИН – минимально допустимая несущая частота;
FMAKC – максимально допустимая несущая частота;
F – шаг сетки частот.
Псевдослучайный выбор несущей частоты F сводится к выбору целого числа КF в пределах от 0 до (FMAKC-FМИН)/ F. При этом алгоритмы псевдослучайного равновероятного выбора должны обеспечивать равную вероятность выбора любого из целых чисел в заданных пределах. Несущая частота F определяется по формуле:

При передаче используется частотная модуляция. Например, на несущей частоте F передается логический ноль, а на частоте F+K· F передается логическая единица. Целое число К является общей постоянной величиной как для всех охраняемых объектов, так и для ПЦО. Например, К=2.
Если в известный момент времени на определенной несущей частоте в ПЦО не поступило сообщения от соответствующего охраняемого объекта, то такое событие ПЦО приравнивает к поступлению тревожного сообщения о нападении злоумышленников на данный охраняемый объект. Поэтому, если на каком-либо охраняемом объекте в момент, выбранный для подачи сообщения, нет условий для формирования и подачи квитирующего или тревожного сообщения, то данный охраняемый объект формирует так называемое контрольное сообщение. Его прием в ПЦО указывает только на то, что соответствующий охраняемый объект находится в нормальном состоянии. Разумеется, контрольное сообщение может содержать и какую-либо дополнительную информацию, например, о том, что напряжение батареи питания существенно упало и находится вблизи допустимого предела. Однако, необходимо отметить, что содержательная часть любого сообщения не относится к теме настоящего патента и рассматриваться не будет. Существенным является только наличие в системе четырех видов сообщений: командных, квитирующих, контрольных и тревожных.
При этом в структуре каждого из сообщений содержится:
– синхронизирующий маркер;
– информационный блок (выполненный, например, с использованием помехоустойчивого кодирования);
– контрольная сумма.
Количество разрядов в каждом виде сообщений строго постоянно. Продолжительность передачи каждого разряда – одна и та же.
Рассмотрим теперь более подробно работу аппаратуры (фиг.2), установленной на охраняемых объектах.
На охраняемом объекте (транспортном средстве или объекте недвижимости) установлен ряд датчиков 1, каждый из которых реализует непосредственно для него отведенную охранную функцию в установленной для него зоне охраны. Например, один из датчиков 1 может следить за тем, чтобы на охраняемом дачном участке дверь гаража была бы закрыта и сохраняла бы свою целостность. Другой датчик 1 отслеживает целостность и закрытое состояние одного из окон дома и т.д. Задачей датчиков 1 является фиксация определенных событий (в том числе – тревожных событий) и передача информации об этих событиях на объектовый блок 2 управления (который может представлять собой, например, специально запрограммированный микроконтроллер).
На объектовый блок 2 управления поступает также сигнал с объектового приемника 3 (при поступлении на данный охраняемый объект какого-либо командного сообщения из ПЦО).
Объектовый блок 2 управления по информации, полученной от датчиков 1 и от объектового приемника 3, подготавливает код сообщения (квитирующего, контрольного или тревожного), подлежащего следующей передаче. После того, как с момента начала передачи последнего сообщения проходит установленный минимально допустимый интервал времени (ТМИН) объектовый блок 2 управления выдает команду на узел 4 псевдослучайного выбора. По этой команде узел 4 псевдослучайного выбора передает:
– на объектовый регистр 5 частоты код КF несущей частоты следующего сообщения;
– на объектовый регистр 6 времени код КТ ожидаемого интервала времени Т между переданными сообщениями. При минимально допустимом содержимом объектового регистра 6 времени (например – все логические нули) между переданными сообщениями устанавливается минимально допустимый интервал времени ТМИН, а при максимально допустимом содержимом объектового регистра 6 времени (например – все логические единицы) устанавливается максимально допустимый интервал времени ТМАКС между переданными сообщениями.
Кроме того, объектовый блок 2 управления сбрасывает объектовый счетчик 7 времени и начинает подавать на него сигналы счета с периодом, равным шагу Т выбора интервала времени. Равенство содержимого объектового счетчика 7 времени содержимому объектового регистра 6 времени означает, что с момента подачи предыдущего сообщения прошел установленный ожидаемый интервал времени Т. Схема 8 совпадения устанавливает наличие совпадения содержимого объектового счетчика 7 времени и объектового регистра 6 времени, а затем посылает сигнал в объектовый формирователь 9 сообщения и в объектовый блок 2 управления.
Объектовый блок 2 управления запоминает момент поступления на него сигнала от схемы 8 совпадения. Этот момент объектовый блок 2 управления рассматривает в качестве момента начала передачи очередного сообщения, поскольку по сигналу схемы 8 совпадения объектовый формирователь 9 сообщения начинает передачу очередного сообщения в радиоэфир. При подаче сообщения в радиоэфир используется несущая частота F, код которой (КF) поступает в объектовый формирователь 9 сообщения с выхода объектового регистра 5 частоты, и последовательный код сообщения, поступающий в объектовый формирователь 9 сообщения из объектового блока 2 управления. По окончании передачи сообщения объектовый блок 2 управления отключает объектовый формирователь 9 сообщения и переключается в режим ожидания приема командного сообщения, которое может поступить в объектовый блок 2 управления от объектового приемника 3. При этом несущая частота ожидаемого командного сообщения задается для объектового приемника 3 с выхода объектового регистра 5 частоты. В системе, реализующей предлагаемый способ, всегда существует единственный охраняемый объект, передающий сообщение в ПЦО на данной несущей частоте F. Поэтому командное сообщение из ПЦО (на той же несущей частоте F) подается строго на определенный охраняемый объект (никакого адреса указывать не требуется). После приема команды на объектовый блок 2 управления этот объектовый блок 2 управления начинает отработку содержания поступившей команды, осуществляя требуемые действия.
Эти действия не относятся к предмету изобретения и специально не рассматриваются при единственном исключении: поступлении команды изменения ожидаемого интервала времени Т. По этой команде на охраняемом объекте должен быть принудительно установлен максимально допустимый интервал времени ТМАКС. Поэтому для отработки этой команды после того, как из узла 4 псевдослучайного выбора в объектовый регистр 6 времени поступает очередной код KT. ожидаемого интервала времени T, из объектового блока 2 управления на тот же объектовый регистр 6 времени поступает сигнал принудительной установки в объектовом регистре 6 времени максимального содержимого (ТМАКС-ТМИН)/ Т.
Рассмотрим теперь работу аппаратуры ПЦО (фиг.3). Для простоты блок-схема аппаратуры ПЦО в примере реализации (фиг.3) не учитывает возможности одновременного приема в ПЦО сообщений от нескольких охраняемых объектов (при использовании разнесенных несущих частот).
Рассмотрение работы аппаратуры ПЦО начинаем в ожидаемый момент ti,p приема очередного сообщения от некоторого i-го охраняемого объекта. В этот момент времени содержимое, зафиксированное во вспомогательном регистре 10 времени, совпадает с текущим временем ПЦО, то есть – с показаниями счетчика 11 текущего времени. Это совпадение фиксирует первая схема 12 сравнения и формирует сигнал управления, поступающий на блок 13 узлов псевдослучайного выбора. По адресу, поступающему на блок 13 узлов псевдослучайного выбора из вспомогательного регистра 14 адреса, в блоке 13 узлов псевдослучайного выбора находится и опрашивается тот узел псевдослучайного выбора, алгоритм работы которого соответствует алгоритму работы узла 4 псевдослучайного выбора, который входит в состав охраняемого объекта, прием сообщения от которого ожидается в ПЦО. Таким образом, на выходе блока 13 узлов псевдослучайного выбора появляется тот набор сигналов, который должен быть сформирован в соответствующем охраняемом объекте на выходе узла 4 псевдослучайного выбора при формировании следующего сообщения. Этот набор сигналов поступает в центральный регистр 15 частоты и в центральный регистр 16 времени.
В рассматриваемый момент времени ti,p в ПЦО должен начаться прием сообщения от определенного i-го охраняемого объекта. Этот прием осуществляет широкополосный гетеродинный приемник 17. При приеме происходит линейный перенос входной области частот в область более низких частот. То есть, в результате преобразования вместо несущей частоты F появляется некоторая, однозначно связанная с ней линейным преобразованием частота F1. С выхода гетеродинного приемника 17 сигналы поступают на аналого-цифровой преобразователь 18, где преобразуются в цифровую форму. Далее принятые сигналы поступают на блок 19 цифровых фильтров. На тот же блок 19 цифровых фильтров с выхода вспомогательного регистра 20 частоты передается код ожидаемой частоты F1. Используя этот код, блок 19 цифровых фильтров создает несколько цифровых фильтров, соответствующих частоте ожидаемых сигналов. Для указанного выше К=2 можно ограничиться пятью цифровыми фильтрами, номинальные частоты которых равны:
F1 – ожидаемая частота приема логического нуля;
F1+2· F – ожидаемая частота приема логической единицы;
F1+ F – ожидаемая частота приема логического нуля с учетом возможной ошибки на “+ F” (или же ожидаемая частота приема логической единицы с учетом возможной ошибки на “- F“),
F1– F – ожидаемая частота приема логического нуля с учетом возможной ошибки на “- F“;
F1+3· F – ожидаемая частота приема логической единицы с учетом возможной ошибки на “+ F“.
В принципе, используя эти пять цифровых фильтров может быть выявлена возможная ошибка до ±3· F: в этом случае сигнал будет только на одном цифровом фильтре. Тогда необходимо перестроить цифровые фильтры, например, путем соответствующего изменения ожидаемой частоты приема F1.
Выделяемые интервалы частот должны между собой перекрываться для обеспечения приема извещений вблизи границ интервалов. Величина перекрытия определяется при программировании работы блока 19 цифровых фильтров. В системе, аппаратурно реализованной предприятием-заявителем, блок 19 цифровых фильтров строился на основе быстрого преобразования Фурье.
С выхода блока 19 цифровых фильтров сигнал поступает на решающий блок 21. Если в ожидаемое время приема сообщения на ожидаемой частоте отсутствует прием сигналов, то решающий блок 21 включает предупреждение о тревожном событии: отсутствии сообщений от определенного охраняемого объекта.
Если же блок 19 цифровых фильтров обнаруживает наличие сигнала в требуемом диапазоне частоты, то в блоке 19 цифровых фильтров необходимо установить интервалы интегрирования, начало и конец каждого из которых должны соответствовать началу и концу передачи разряда в сообщении охраняемого объекта. Установку интервалов интегрирования проводят при приеме синхронизирующего маркера сообщения.
Если работа аппаратуры ПЦО и соответствующего охраняемого объекта происходит полностью синхронно, то сигнал, выдаваемый первой схемой 12 сравнения в момент ti,p, будет показывать начало приема сообщения. Однако полной синхронности работы различных блоков аппаратуры при отсутствии общих сигналов синхронизации добиться невозможно. Поэтому допускается определенный ограниченный сдвиг по времени между началом приема сообщения и началом выходного сигнала первой схемы 12 сравнения. Предельно допустимую величину этого сдвига ± можно оценить. То есть можно считать допустимым, что прием сообщения начинается в любой произвольный момент времени в пределах от ti,p– до ti,p+ .
Этот предельный промежуток времени можно, например, разделить на определенное число равных долей, определяемое программой работы блока 19 цифровых фильтров, и выбрать момент начала приема сообщения по максимуму интегральной функции, соответствующей нахождению принимаемого сигнала в определенном интервале частот. Если, допустим, в синхронизирующем маркере поочередно передаются логические нули и логические единицы, тогда сигналы будут поочередно появляться на выходах одной из следующих пар фильтров:
– с номинальными частотами F1 и F1+2· F,
– с номинальными частотами F1+ F и F1+3· F;
– с номинальными частотами F1– F и F1+ F.
Время интегрирования в каждом из цифровых фильтров в точности равно времени приема одного разряда сообщения. Чем точнее соответствуют начало и конец времени интегрирования временам начала и конца передачи одного разряда сообщения, тем выше будет результат интегрирования. По его максимуму можно достаточно точно установить поправку , на которую отличается момент ti,p, от реального момента t*i,p, начала приема сообщения. Таким образом, во вспомогательном регистре 10 времени записан предполагаемый момент ti,p начала приема, в блоке 19 цифровых фильтров установлена поправка к этому моменту времени, а в центральном регистре 16 времени хранится ожидаемое значение Т интервала времени между подачей рассмотренного сообщения данного охраняемого объекта и подачей следующего сообщения от того же охраняемого объекта. По этим данным центральный блок 22 управления рассчитывает ожидаемый момент ti,p+1 приема следующего сообщения от i-го охраняемого объекта. Кроме того, центральный блок 22 управления уточняет ожидаемое значение частоты следующего сообщения, записанное в центральном регистре 15 частоты.
Затем центральный блок 22 управления последовательно считывает из ячеек буферной памяти 23 значения ожидаемых моментов приема сообщений от каждого из остальных охраняемых объектов. С помощью второй схемы 24 сравнения каждое из считанных значений сравнивается с рассчитанным ожидаемым моментом ti,p+1 приема следующего сообщения от i-го охраняемого объекта. Если при сравнении обнаруживается возможность перекрытия сообщения от i-го охраняемого объекта (с учетом того, что сразу после окончания этого сообщения может быть передано командное сообщение) с сообщением от какого-нибудь другого охраняемого объекта или с командным сообщением, то вторая схема 24 сравнения подает об этом сигнал в центральный блок 22 управления. По этому сигналу центральный блок 22 управления устанавливает в центральном регистре 16 времени содержимое, соответствующее максимально допустимому промежутку между подачами сообщений от одного источника (например – все логические единицы), после чего повторяет расчет ожидаемого момента ti,p+1 приема следующего сообщения от i-го охраняемого объекта с учетом произведенного изменения содержимого центрального регистра 16 времени. Кроме того, центральный блок 22 управления запоминает, что по окончании приема сообщения от i-го охраняемого объекта необходимо подать командное сообщение о переносе времени выдачи следующего сообщения i-ым охраняемым объектом.
По окончании всех проверок, проводимых второй схемой 24 сравнения, центральный блок 22 управления записывает в i-ю ячейку буферной памяти 23 рассчитанные значения ожидаемого момента ti,p+1 приема следующего сообщения от i-го охраняемого объекта и несущей частоты этого сообщения.
При этом необходимо отметить, что продолжается прием сообщения от i-го охраняемого объекта. Разряды сообщения последовательно поступают в решающий блок 21, где осуществляется оценка содержания сообщения по существу. По окончании приема сообщения решающий блок 21 передает сигнал, соответствующий принятому сообщению, в центральный блок 22 управления.
При этом может быть выявлено, что поступило тревожное сообщение или вместо квитирующего сообщения поступило контрольное. В обоих случаях центральный блок 22 управления включает соответствующую тревожную сигнализацию, по которой в ПЦО осуществляется выработка адекватного решения. Выработка конкретного адекватного решения не относится к теме настоящего патента.
После поступления в центральный блок 22 управления сигнала о принятом сообщении центральный блок 22 управления проверяет, необходимо ли формировать командное сообщение для i-го охраняемого объекта. Таким сообщением может быть, в частности, командное сообщение о переносе времени выдачи следующего сообщения i-ым охраняемым объектом. Если это командное сообщение не требуется формировать, то центральный блок 22 управления проверяет, нет ли требований на формирование какого-либо другого командного сообщения. При необходимости передачи командного сообщения центральный блок 22 управления включает формирователь 25 командного сообщения, который на откорректированной несущей частоте передает по радиоэфиру последовательный код соответствующего командного сообщения.
По окончании передачи командного сообщения (или после выявления факта отсутствия необходимости его передачи) центральный блок 22 управления начинает последовательный опрос ячеек буферной памяти 23. С помощью второй схемы 24 сравнения выявляется ячейка буферной памяти 23, в которой записан наименьший момент ожидаемого времени поступления сообщения. После этого из буферной памяти 23 переписывается:
– момент ожидаемого времени поступления очередного сообщения – во вспомогательный регистр 10 времени;
– ожидаемая несущая частота – во вспомогательный регистр 20 частоты;
– номер ячейки буферной памяти – во вспомогательный регистр 14 адреса.
После этого ПЦО оказывается подготовлен к приему очередного сообщения от охраняемого объекта. Рассмотренная выше работа ПЦО далее полностью повторяется.
При использовании заявляемого способа сохраняются все положительные свойства прототипа, однако техническая реализация заявляемого способа существенно проще. При этом обеспечивается существенное повышение отношения сигнал/шум за счет многократного сужения полосы пропускания приемного тракта в ПЦО, пропорционально уменьшающего мощность шума в принимаемой полосе частот при сохранении мощности полезного сигнала.
На предприятии-заявителе были проведены испытания аппаратуры, реализующей способы радиосвязи, соответствующие прототипу и заявляемому техническому решению. Испытания показали, что при выполнении требований указанного выше решения ГКРЧ №7/5 от 02.04.2001 использование предлагаемого технического решения позволяет, при прочих равных условиях, более чем в двадцать раз увеличить максимально допустимое расстояние между охраняемым объектом и ПЦО.
Таким образом, совокупность известных и вновь введенных в заявляемом способе действий над материальными объектами позволяет решить задачу, на которую направлено изобретение, обеспечив при этом получение требуемого технического результата. Способ технически реализуем и обладает новизной, что позволяет рассматривать его, как изобретение.
Формула изобретения
1. Способ радиосвязи между охраняемыми объектами и пунктом централизованной охраны, при котором в пункте централизованной охраны для каждого охраняемого объекта выявляют необходимость подачи соответствующего сигнала управления, формируют двоичный код этого сигнала управления и передают его по радиоэфиру в составе командного сообщения, которое принимают на соответствующем охраняемом объекте, в каждом из охраняемых объектов формируют в двоичном коде и передают в пункт централизованной охраны по радиоэфиру квитирующие, контрольные или тревожные сообщения, причем квитирующее сообщение формируют после приема от пункта централизованной охраны командного сообщения, тревожное сообщение – после выявления на охраняемом объекте тревожного события, а контрольное сообщение – при отсутствии условий формирования квитирующего и тревожного сообщений, в пункте централизованной охраны по принятому тревожному сообщению выявляют тревожное событие, явившееся причиной формирования тревожного сообщения, и принимают решение, адекватное произошедшему тревожному событию, при передаче с каждого охраняемого объекта любого сообщения – квитирующего, контрольного или тревожного – определяют ожидаемый интервал времени Т между моментами начала передачи данного и следующего сообщений этого охраняемого объекта и несущую частоту F следующего сообщения, при этом для выбора ожидаемого интервала времени Т используют три совпадающих для всех охраняемых объектов показателя: минимально допустимый интервал времени Тмин, максимально допустимый интервал времени Тмакс и шаг Т выбора интервала времени, а для выбора несущей частоты F следующего сообщения также используют три совпадающих для всех охраняемых объектов показателя: минимально допустимую частоту Fмин, максимально допустимую частоту Fмакс и шаг F сетки частот, определение ожидаемого интервала времени Т осуществляют путем выбора по предварительно установленному для каждого охраняемого объекта алгоритму псевдослучайного равновероятного выбора числа КT в пределах 0 КT (Тмакс-Тмин)/ Т и использования соотношения Т=Тмин+КТ Т, а определение несущей частоты F следующего сообщения осуществляют путем выбора по аналогичному предварительно установленному для каждого охраняемого объекта алгоритму псевдослучайного равновероятного выбора числа КF в пределах 0 КF (Fмакс-Fмин)/ F и использования соотношения F=Fмин+КF F, отличающийся тем, что в пункте централизованной охраны запоминают каждый из предварительно установленных для охраняемых объектов псевдослучайных равновероятных ключевых алгоритмов и используют эти алгоритмы для определения и последующего запоминания моментов времени поступления очередных сообщений от каждого из охраняемых объектов и несущих частот этих сообщений, при формировании сообщений осуществляют переход от логического нуля к логической единице путем сдвига несущей частоты F на целое число К шагов F сетки частот, превышающее единицу и постоянное для всех охраняемых объектов, при приближении текущего времени к запомненному моменту времени поступления очередного сообщения от одного из охраняемых объектов осуществляют широкополосный прием сигналов, переносят входную полосу частот в область более низких частот, осуществляют аналого-цифровое преобразование и методами цифровой фильтрации с учетом произведенного переноса входной полосы частот выделяют интервалы частот, близкие к тем частотам, на которых в ожидаемом сообщении должны передаваться символы логического нуля и логической единицы, а при отсутствии приема ожидаемого сообщения в выделенных областях частот принимают меры, адекватные мерам, принимаемым при поступлении от соответствующего охраняемого объекта тревожного сообщения, при наличии приема сообщения путем последовательного сдвига интервала времени цифровой фильтрации на шаг, меньший интервала времени передачи одного разряда в сообщении, определяют моменты изменения разрядов в сообщении и сдвиг по времени начала сообщения, вызываемый несоответствием опорной частоты генераторов в составе пункта централизованной охраны и охраняемого объекта, дешифрируют полученное сообщение и совершают действия, адекватные его содержанию и учитывающие условия, имеющие место в пункте централизованной охраны, проверяют, требуют ли данные действия подачи на охраняемый объект сигнала управления, и при наличии такого требования формируют командное сообщение, содержащее требуемый сигнал управления, и передают его на частотах логического нуля и логической единицы в принятом пунктом централизованной охраны сообщении с поправками, учитывающими установленное при приеме сообщения несоответствие опорной частоты генераторов в составе пункта централизованной охраны и охраняемого объекта, а на охраняемом объекте по окончании передачи каждого сообщения в течение заданного интервала времени ожидают поступления команды из пункта централизованной охраны на тех же частотах, на которых из данного охраняемого объекта передавалось последнее сообщение.
2. Способ по п.1, отличающийся тем, что в пункте централизованной охраны при определении момента времени поступления очередного сообщения от рассматриваемого охраняемого объекта сравнивают ожидаемый временной интервал приема очередного сообщения с ранее ожидаемыми временными интервалами поступления сообщений от других охраняемых объектов, выявляют наличие наложения этих интервалов на ожидаемый временной интервал приема очередного сообщения с учетом продолжительности дополнительного временного интервала подачи командного сообщения, при выявлении такого наложения проверяют наличие близости несущих частот и при установленной близости несущих частот формируют команду изменения для рассматриваемого охраняемого объекта времени формирования и/или несущей частоты очередного сообщения, после чего запоминают в пункте централизованной охраны и на охраняемом объекте откорректированные параметры.
3. Способ по п.2, отличающийся тем, что с помощью формируемой в пункте централизованной охраны команды увеличивают до максимально допустимого значения Тмакс интервал времени Т между моментами начала передачи данного и следующего сообщений с соответствующего охраняемого объекта.
4. Способ по п.1, отличающийся тем, что цифровую фильтрацию сообщений в пункте централизованной охраны осуществляют с помощью быстрого преобразования Фурье.
5. Способ по п.4, отличающийся тем, что при использовании быстрого преобразования Фурье устанавливают допустимое перекрытие частот в соседних спектральных участках не менее шага F сетки частот.
6. Способ по п.1, отличающийся тем, что в структуре каждого сообщения выделяют синхронизирующий маркер, информационный блок, выполненный с использованием помехоустойчивого кодирования, и контрольную сумму.
РИСУНКИ
|
|