|
|
(21), (22) Заявка: 2004122763/09, 23.07.2004
(24) Дата начала отсчета срока действия патента:
23.07.2004
(43) Дата публикации заявки: 20.01.2006
(46) Опубликовано: 20.06.2006
(56) Список документов, цитированных в отчете о поиске:
МАЙЗЕЛЬС Е.Н. и др. Измерение характеристик рассеяния радиолокационных целей. – М.: Советское радио, 1972, с.158-159. SU 1228000 A1, 30.04.1986. SU 1281987 A1, 07.01.1987. RU 2101717 C1, 10.01.1998. US 3400394 A, 03.09.1968. JP 54048192 A, 16.04.1979.
Адрес для переписки:
394052, г.Воронеж, ул. Краснознаменная, 153, 5 ЦНИИИ МО РФ
|
(72) Автор(ы):
Добрынин Дмитрий Леонидович (RU), Емельянов Сергей Владимирович (RU), Воронов Владимир Александрович (RU), Иванкин Евгений Филиппович (RU), Нечаев Станислав Станиславович (RU), Панферов Александр Иванович (RU), Понькин Виктор Архипович (RU)
(73) Патентообладатель(и):
5 Центральный научно-исследовательский испытательный институт Министерства обороны Российской Федерации (RU)
|
(54) РАДИОЛОКАЦИОННАЯ ИЗМЕРИТЕЛЬНАЯ УСТАНОВКА КОМПЕНСАЦИОННОГО ТИПА С НЕПРЕРЫВНЫМ ИЗЛУЧЕНИЕМ
(57) Реферат:
Изобретение относится к области радиолокации и может быть использовано при измерении радиолокационных характеристик (амплитудных и фазовых диаграмм) рассеяния объектов различной формы. Техническим результатом является сокращение времени измерений за счет полной автоматизации процесса измерений характеристик обратного рассеяния реальных объектов при одновременном повышении точности измерений. Радиолокационная измерительная установка компенсационного типа с непрерывным излучением содержит рассеиватель, опору рассеивателя, поворотное устройство, угломерное устройство, генератор стандартных сигналов, первый аттенюатор, направленный ответвитель, согласующий трансформатор, второй аттенюатор, двойной волноводный Т-мост, нагрузку, передающую антенну и приемную антенну, при этом введены измеритель разности фаз и отношения уровней, устройство управления и обработки данных, блок управления поворотным устройством и усилитель. 3 ил.
Изобретение относится к области радиолокации и может быть использовано при измерении радиолокационных характеристик (амплитудных и фазовых диаграмм) рассеяния объектов различной формы.
Известна измерительная установка компенсационного типа с непрерывным излучением [Е.Н.Майзельс, В.А.Торгованов. Измерение характеристик рассеяния радиолокационных целей. – М. – Советское радио. – 1972, – с.148], содержащая последовательно соединенные генератор стандартных сигналов, развязывающее устройство, третье и четвертое плечо двойного волноводного Т-моста, смеситель, приемник, самописец, угломерное устройство, поворотное устройство, пульт управления, при этом на поворотном устройстве находится рассеиватель и опора рассеивателя, также последовательно подключенные приемопередающая антенна, первое и второе плечо двойного волноводного Т-моста, высокочастотные блоки настройки, согласованная нагрузка.
Установки с непрерывным излучением, как правило, просты, относительно дешевы и надежны в работе. Существенным элементом установки является компенсационный тракт, предназначенный для компенсации отражений от опоры рассеивателя и других паразитных отражений. Компенсация фона производится при снятом рассеивателе путем подачи сигналов в противофазе с фоновым. Регулировкой аттенюаторов добиваются равенства амплитуды фона и компенсирующего сигнала. Эти установки эффективны в том случае, когда фон (паразитные рассеяния) стабилен во времени. Из-за нестабильности фона возникает необходимость проводить измерения в кратчайшие сроки.
Из известных устройств для измерения радиолокационных характеристик рассеяния объектов различной формы наиболее близким по назначению и достижению положительного эффекта является установка компенсационного типа с непрерывным излучением фирмы Conductron Corporation [Б.Н.Майзельс, В.А.Торгованов. Измерение характеристик рассеяния радиолокационных целей. – М. – Советское радио. – 1972, – с.158-159], содержащая последовательно соединенные генератор стандартных сигналов, аттенюатор, направленный ответвитель, передающую антенну, также последовательно подключенные согласующий трансформатор, вход которого соединен со вторым выходом направленного ответвителя, аттенюатор, второе и первое плечо двойного волноводного Т-моста, приемная антенна, кроме того последовательно соединенные рассеиватель, опора рассеивателя, поворотное устройство, сервопривод с редуктором, угломерное устройство, перфоратор, цифровой индикатор, самописец, приемник, смеситель, четвертое и третье плечо двойного волноводного Т-моста, нагрузка, при этом выход угломерного устройства также подключен ко второму входу самописца.
В этой установке прием и передача производится на разные антенны, благодаря чему увеличивается развязка между каналами передатчика и приемника и увеличивается время, в течение которого компенсация сохраняется на уровне, необходимом для измерения. Однако этого времени достаточно только для измерения только одного объекта с большим шагом по углу. А наличие самописца с перфоратором не позволяет изучать тонкую структуру амплитудных и фазовых диаграмм обратного рассеяния объектов различной формы, так как их построение осуществляется по мгновенным значениям в каждой точке и в конкретном масштабе, определяемом размерами самописца. Использование автоматизации процесса измерений за счет преобразования аналогового сигнала в цифру и обратно позволит проводить статистическую обработку данных, то есть получать более точные значения в каждой точке измерений и значительно сократить время измерений.
Поэтому основная задача, на решение которой направлена заявляемая измерительная установка, состоит в существенном сокращении времени измерений за счет полной автоматизации процесса измерений амплитудных и фазовых диаграмм обратного рассеяния реальных объектов при одновременном повышении точности измерений.
Поставленная задача решается за счет того, что в установку компенсационного типа с непрерывным излучением фирмы Conductoron Corporation [E.Н.Майзельс, В.А.Торгованов. Измерение характеристик рассеяния радиолокационных целей. – М. – Советское радио. – 1972, – с.158-159], содержащую последовательно установленные рассеиватель, опору рассеивателя, поворотное устройство, которое соединено с угломерным устройством, последовательно соединенные генератор стандартных сигналов, первый аттенюатор, а также последовательно соединенные направленный ответвитель, согласующий трансформатор, второй аттенюатор, двойной волноводный Т-мост, нагрузку и также содержащая передающую антенну и приемную антенну, подключенную к первому плечу двойного волноводного Т-моста, между первым аттенюатором и направленным ответвителем введен измеритель разности фаз и отношения уровней, ко второму входу которого подсоединено четвертое плечо двойного волноводного Т-моста, а также введены последовательно соединенные устройство управления и обработки данных и блок управления поворотным устройством, выход которого подключен к поворотному устройству, а между направленным ответвителем и передающей антенной введен усилитель, при этом выход угломерного устройства соединен с первым входом устройства управления и обработки данных, ко второму входу которого подключен второй выход измерителя разности фаз и отношения уровней, причем аттенюаторы выполнены регулируемыми.
Основным узлом радиолокационного измерительного комплекса является устройство управления и обработки данных, которое позволяет автоматизировать процесс измерения амплитудных и фазовых диаграмм обратного рассеяния объектов различной формы и обработку результатов измерения и тем самым сократить время измерений за счет реализации международного стандарта GPIB (IEEE-488-1978) или канала общего пользования согласно ГОСТ 26.003-80 “Система интерфейса для измерительных устройств с байт – последовательным, бит – параллельным обменом информацией. Требования к совместимости”. Любое устройство, подключенное к шине GPIB или КОП может передавать данные, принимать данные через шину и по крайней мере одно устройство должно управлять шиной. Применение стандартной шины позволяет одному устройству, например компьютеру IBM PC, управлять 15 различными приборами через один интерфейс (смотри, например, Сопряжение датчиков и устройств ввода данных с компьютерами IBM PC. Под редакцией У.Томпкинса и Дж.Уэбстера. М.: Мир, 1992). Поэтому измеритель разности фаз и отношения уровней, угломерное устройство, блок управления поворотным устройством должны быть оснащены интерфейсными платами. Точность измерений повышается за счет усреднения результатов измерений по не менее чем десяти реализациям.
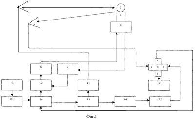
На фиг.1 представлена структурная схема радиолокационной измерительной установки компенсационного типа с непрерывным излучением для измерения амплитудных и фазовых диаграмм обратного рассеяния объектов различной формы.
На фиг.2 представлена структурная схема устройства управления и обработки данных.
На фиг.3 представлена структурная схема блока управления поворотным устройством.
Радиолокационная измерительная установка компенсационного типа с непрерывным излучением содержит (фиг.1) передающую антенну 1, приемную антенну 2, рассеиватель 3, опору рассеивателя 4, поворотное устройство 5, блок управления поворотным устройством 6, угломерное устройство 7, двойной волноводный Т-мост 8, генератор стандартных сигналов 9, устройство управления и обработки данных 10, усилитель 11, нагрузку 12, первый регулируемый аттенюатор 13.1, измеритель разности фаз и отношения уровней 14, направленный ответвитель 15, согласующий трансформатор 16, второй регулируемый аттенюатор 13.2. При этом генератор стандартных сигналов 9, регулируемый аттенюатор 13.1, измеритель разности фаз и отношения уровней 14, направленный ответвитель 15, согласующий трансформатор 16, второй регулируемый аттенюатор 13.2, двойной волноводный Т-мост 8 через второе и третье плечо, нагрузка 12 – соединены последовательно. Рассеиватель 3, опора рассеивателя 4, поворотное устройство 5, угломерное устройство 7, устройство управления и обработки данных 10, блок управления поворотным устройством 6 также соединены последовательно. При этом выход блока управления поворотным устройством 6 соединен с входом поворотного устройства 5. Одновременно приемная антенна 2 соединена с первым плечом двойного волноводного Т-моста 8, четвертое плечо которого подключено ко второму входу измерителя разности фаз и отношения уровней 14, а второй выход измерителя разности фаз и отношения уровней 14 соединен со вторым входом устройства управления и обработки данных 10. Передающая антенна 1 и приемная антенна 2 связана с рассеивателем 3 посредством излучаемых и отраженных электромагнитных волн.
Устройство управления и обработки данных 10 (фиг.2) содержит блок съема данных 17 и блок обработки данных 18, при этом блок обработки данных 18 имеет в своем составе сетевую карту 19.1, а блок съема данных 17 сетевую карту 19.2 и адаптер КОП 20. Измеритель разности фаз и отношения уровней 14, блок управления поворотным устройством 6, угломерное устройство 7 имеют в своем составе интерфейсы КОП 21.1, 21.2, 21.3 соответственно, позволяющие через шину КОП 22 проводить обмен данными с устройством управления и обработки данных 10.
Блок управления поворотным устройством 7 (фиг.3) представляет собой последовательно соединенные интерфейсную плату 21.2, цифроаналоговый преобразователь 23, электродвигатель постоянного тока 24.
Радиолокационная измерительная установка компенсационного типа с непрерывным излучением работает следующим образом.
Генератор стандартных сигналов 9 генерирует монохроматические электромагнитные колебания на частоте измерений, которые через первый регулируемый аттенюатор 13.1 поступают в измеритель разности фаз и отношения уровней 14, где используются в качестве опорного сигнала, далее через направленный ответвитель 15 усиливаются в усилителе 11 и излучаются передающей антенной 1 в направлении рассеивателя 3, который находится на радио прозрачной опоре 4. Отраженные от рассеивателя 3 электромагнитные колебания возвращаются в приемную антенну 2, с выхода которой через первое и четвертое плечо двойного волноводного Т-моста 8 отраженный сигнал поступает на второй (измерительный) вход измерителя разности фаз и отношения уровней 14. Полученные значения отношения уровней и фазы отраженного сигнала через шину КОП 22 поступают на адаптер КОП 20 блока съема данных 17, куда с угломерного устройства 7 через интерфейсную плату 21.3 в блок съема данных 17 одновременно поступают данные о положении поворотного устройства 5. После фиксации данных измерений с блока обработки данных 18 поступает команда в блок управления поворотным устройством 6 на его перемещение на величину, заданную программой измерений.
Для компенсации фона рассеиватель 3 снимается с опоры 4, при этом часть электромагнитных колебаний с направленного ответвителя 15 поступает в компенсационный канал, состоящий из согласующего трансформатора 16, второго регулируемого аттенюатора 13.2, двойного волноводного Т-моста 8 и нагрузки 12. С помощью согласующего трансформатора 16 и второго регулируемого аттенюатора 13.2 добиваются нулевых (минимальных) значений отраженного сигнала на втором (измерительном) входе измерителя разности фаз и отношения уровней 14.
Блок управления поворотным устройством выполнен в виде последовательно соединенных интерфейсной платы 21.2, цифроаналогового преобразователя 23 и двигателя постоянного тока 24. Цифроаналоговый преобразователь 23 преобразует цифровой код, поступающий из устройства управления и обработки данных 10 на интерфейсную плату 21.2 в напряжение, необходимое для управления электродвигателем постоянного тока 24, который вращает поворотное устройство 5.
Возможность достижения положительного эффекта определяется тем, что радиолокационная измерительная установка компенсационного типа с непрерывным излучением содержит автоматизированное измерительное устройство в виде измерителя разности фаз и отношения уровней и устройство управления и обработки данных, при этом блок управления поворотным устройством, угломерное устройство, измеритель разности фаз и отношения уровней оснащены интерфейсами, которые позволяют использовать обмен данными в цифровом виде через общую шину, что обеспечит полную автоматизацию процесса измерений с достаточно высокой точностью за счет усреднения результатов измерения не менее чем, по десяти значениям. Возможность создания различных вариантов программного обеспечения позволяет реализовать любую последовательность действий.
При этом устройство управления и обработки данных может быть выполнено в виде последовательно соединенных блока обработки данных и блока съема данных, в качестве которых могут быть использованы электронно-вычислительные машины (ЭВМ). При этом связь между ними осуществляется через сетевые карты, а подключение внешних устройств через плату адаптера посредством реализации международного стандарта GPIB (IEEE-488-1978) или канала общего пользования (КОП) согласно ГОСТ 26.003-80. Ввод исходных данных должен осуществляться в диалоговом режиме, а сами измерения проходят в автоматическом режиме по специальной программе.
Программа управления может быть создана с использованием объектно-ориентированного подхода и обеспечивать решение следующих задач:
регистрация и запись в файл информации об угловых положениях объекта исследования и соответствующих им значениях амплитуды и фазы поля вторичного или первичного (при измерениях диаграмм обратного рассеяния или диаграмм направленности объектов, соответственно) излучения;
регистрация и запись в файл информации о параметрах отраженного сигнала через равные промежутки времени с одновременным отображением на дисплее регистрируемых значений амплитуды (измерения “в реальном масштабе времени”) и фазы;
управление поворотным устройством;
просмотр файлов, содержащих измерительную информацию.
В качестве измерителя разности фаз и отношения уровней могут использоваться серийно выпускаемые приборы ФК-19…ФК-26, ФК-33 в зависимости от используемого диапазона частот. Принцип действия этих приборов основан на использовании измерителя векторных отношений с преобразованием частоты по первой гармонике. Область применения этих приборов: отработка, настройка, регулирование и измерение амплитудных и фазовых систем и элементов с высокой чувствительностью, быстродействием и точностью в условиях лабораторий, цехов и полигонов. Особенность этих приборов заключается в том, что в их составе имеется блок калибровки, обеспечивающий переключение с режима измерения на режим калибровки при использовании сигналов кодового управления с ЭВМ. При этом данные измерений корректируются ЭВМ с учетом ухода данных калибровки, то есть позволяет увеличить время компенсации фона.
Формула изобретения
Радиолокационная измерительная установка компенсационного типа с непрерывным излучением, содержащая последовательно установленные рассеиватель, опору рассеивателя, поворотное устройство, которое соединено с угломерным устройством, последовательно соединенные генератор стандартных сигналов, первый аттенюатор, а также последовательно соединенные направленный ответвитель, согласующий трансформатор, второй аттенюатор, двойной волноводный Т-мост, нагрузку и также содержащая передающую антенну и приемную антенну, подключенную к первому плечу двойного волноводного Т-моста, отличающаяся тем, что между первым аттенюатором и направленным ответвителем введен измеритель разности фаз и отношения уровней, ко второму входу которого подсоединено четвертое плечо двойного волноводного Т-моста, а также введены последовательно соединенные устройство управления и обработки данных и блок управления поворотным устройством, выход которого подключен к поворотному устройству, а между направленным ответвителем и передающей антенной введен усилитель, при этом выход угломерного устройства соединен с первым входом устройства управления и обработки данных, ко второму входу которого подключен второй выход измерителя разности фаз и отношения уровней, причем аттенюаторы выполнены регулируемыми.
РИСУНКИ
MM4A – Досрочное прекращение действия патента СССР или патента Российской Федерации на изобретение из-за неуплаты в установленный срок пошлины за поддержание патента в силе
Дата прекращения действия патента: 24.07.2006
Извещение опубликовано: 20.05.2008 БИ: 14/2008
|
|