|
(21), (22) Заявка: 2004126882/28, 06.09.2004
(24) Дата начала отсчета срока действия патента:
06.09.2004
(43) Дата публикации заявки: 10.03.2006
(46) Опубликовано: 20.06.2006
(56) Список документов, цитированных в отчете о поиске:
RU 2153660 С1, 27.07.2000. RU 2090853 С1, 20.09.1997. JP 2003185535 30.07.2003.
Адрес для переписки:
644010, г.Омск-10, ул.Полковая, 28, кв.12, В.Ю.Тэттэру
|
(72) Автор(ы):
Тэттэр Владимир Юрьевич (RU), Щедрин Виктор Иванович (RU), Макаренко Николай Григорьевич (RU), Телегин Олег Михайлович (RU)
(73) Патентообладатель(и):
Тэттэр Владимир Юрьевич (RU)
|
(54) СПОСОБ ДИАГНОСТИРОВАНИЯ РОТОРНЫХ МЕХАНИЗМОВ
(57) Реферат:
Изобретение относится к измерительной технике. Сущность изобретения: электрический сигнал, пропорциональный вибрации объекта, преобразуют в спектр. Запоминают амплитудные составляющие, сопоставляют запомненные значения с критическими и оценочными уровнями, после чего определяют и индуцируют состояние объекта. Одновременно с измерением и запоминанием основного сигнала измеряют и запоминают значения сигналов сопутствующих факторов, температуры диагностируемого объекта и температуры окружающей среды, сравнивают их с заранее заданными соответствующими критическими и оценочными уровнями. Прекращают диагностирование с диагнозом “не годен к эксплуатации” при превышении оценочных уровней составляющими основного сигнала при одновременном превышении критических уровней значениями сигналов сопутствующих факторов. Определяют техническое состояние и прогнозируют время безаварийной работы диагностируемого объекта в случаях, когда значения составляющих основного сигнала и значения сигналов сопутствующих факторов не превышают соответствующих им критических уровней.
Технический результат: сокращение времени и повышение достоверности и глубины диагностирования. 1 ил.
Изобретение относится к измерительной технике, в частности к диагностике роторных механических узлов, в том числе системы производства и преобразования электроэнергии.
Известно устройство и реализуемый им способ по а.с. СССР №142934 “Устройство для контроля состояния узлов трения качения”.
Известно устройство и способ по патенту №2036455 “Сенсор диагностики узлов трения качения”.
Известные устройства преобразуют измерительные сигналы в спектры, амплитудные составляющие которых усредняют, сравнивают с допустимыми уровнями введенных контрольных параметров и по результатам анализа судят о состоянии объектов.
Недостатками известных способов являются отсутствие ограничения процессов измерения с учетом фактического состояния и степени развития дефектов элементов объекта, а также отсутствие учета влияния на диагноз сопутствующих факторов, например температуры диагностируемого объекта.
За прототип принято изобретение РФ №2177607 “Способ и устройство диагностирования циклических функционирующих объектов”.
Способ обеспечивает экспресс-метод по трем градациям диагностирования: норма, превышение допустимых норм и ограничений, необходимость углубленного анализа состояния объекта.
Способ содержит действия предварительного, основного и заключительного этапов, которые выполняются в определенной последовательности.
На предварительном этапе измеряемые сигналы преобразуют в электрические. Измерения выполняют избирательно, в соответствии с циклом функционирования объекта. При этом выбирают одноименные периоды функционирования объекта. Эти сигналы преобразуют в спектры амплитудных составляющих, распределенных по частотным зонам.
Распределенные по частотным зонам амплитуды составляющих проверяют на отсутствие превышения допустимых пределов в каждой из зон.
При наличии превышения допустимых пределов диагностирование объекта прекращают. Способ предусматривает обязательное усреднение первой и затем последующих пар амплитудных составляющих спектров. Для усреднения уровни амплитуд в одноименных зонах суммируют и делят на коэффициент, например, равный двум.
К недостаткам прототипа можно отнести:
– отсутствие учета влияния сопутствующих факторов, например температуры объекта диагностирования и температуры окружающей среды, на результаты диагностирования,
– длительное время диагностирования,
– недостаточная достоверность диагностирования.
Задачей изобретения является сокращение времени и повышение достоверности и глубины диагностирования роторных механизмов.
Реализация задачи состоит в том, что электрический сигнал, пропорциональный, например, вибрации объекта, преобразуют в спектр, запоминают амплитудные составляющие, сопоставляют запомненные значения с оценочными и критическими уровнями, после чего определяют и индицируют состояние объекта, причем одновременно с измерением и запоминанием основного сигнала измеряют и запоминают значения сигналов сопутствующих факторов, например температуры диагностируемого объекта и температуры окружающей среды, сравнивают их с заранее заданными соответствующими критическими и оценочными уровнями и прекращают диагностирование с диагнозом «не годен к эксплуатации» при превышении оценочных уровней составляющими основного сигнала при одновременном превышении критических уровней значениями сигналов сопутствующих факторов, определяют техническое состояние и прогнозируют время безаварийной работы диагностируемого объекта в случаях, когда значения составляющих основного сигнала и значения сигналов сопутствующих факторов не превышают соответствующих им критических уровней.
Осуществление изобретения
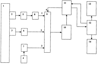
Предлагаемый способ может быть осуществлен, например, с помощью устройства – комплекс оперативной диагностики «Прогноз-1М». Функциональная схема устройства приведена на чертеже, где:
1. Объект диагностирования
2. Датчик вибрации
3. Датчик температуры объекта
4. Датчик окружающей среды
5. Усилитель 1 электрического сигнала
6. Усилитель 2 электрического сигнала
7. Усилитель 3 электрического сигнала
8. Аналоговый фильтр
9. Коммутатор
10. Аналого-цифровой преобразователь (АЦП)
11. Сигнальный процессор
12. Персональный компьютер
13. Монитор
14. Принтер
Объектом диагностирования может быть, например, буксовый узел колесно-моторного блока локомотива. На корпус буксы 1 с помощью магнитного крепления устанавливают датчик 2 виброускорения (в комплексе «Прогноз-1М» используются датчики виброускорения ВД03А) и датчик 3 температуры (ДТ) с чувствительным элементом в виде терморезистора. Датчик 4 температуры такого же исполнения располагают в непосредственной близости (на расстоянии 4-5 см) от корпуса буксы. После подготовительных операций подают питающее напряжение на тяговый двигатель колесно-моторного блока, при этом приходит во вращение колесная пара вместе с насаженными на ее ось внутренними кольцами буксовых подшипников. Во вращение также приходят тела качения (ролики) и сепаратор подшипника. Корпус буксы вместе с внешним кольцом буксового подшипника остается неподвижным. При перекатывании тел качения по поверхностям качения внутреннего и наружного кольца возникает вибрация, которая передается на корпус буксы и, соответственно, воспринимается датчиком 2 вибрации. Параметры вибросигнала исправного и неисправного подшипника отличаются по нескольким параметрам, например по амплитудам характерных частот. По параметрам вибрации можно различить до 12 видов неисправностей подшипников. Существуют неисправности, например проворот внутреннего кольца на оси, которые невозможно обнаружить по изменению параметров вибросигнала. Проворот может возникнуть из-за неправильного натяга внутреннего кольца на ось.
При прокрутке колесной пары с такой неисправностью буксового узла внутренняя поверхность внутреннего кольца подшипника трется об ось. Этот процесс сопровождается интенсивным выделением тепла. Датчик 3 температуры реагирует на изменение температурного режима изменением величины выходного электрического сигнала, т.е. в данном случае значение температуры, превысившее определенное заранее заданное значение, является диагностическим признаком неисправности буксового узла. Датчик 4 температуры необходим для учета (при дальнейших расчетах) начальных условий температурного режима. Например, локомотив установили на позицию для диагностирования сразу после продолжительной поездки. При этом исправный буксовый узел может иметь температуру +30; +40С° при отрицательной температуре окружающего воздуха. Однако в другой ситуации температура окружающего воздуха может достигать +30; +35С°. Для исключения неправильной постановки диагноза (отбраковка годного узла или допуск в эксплуатацию негодного) перед диагностированием необходимо переустанавливать (в зависимости от начальных значений температуры объекта диагностирования и температуры окружающего воздуха) значения критических и оценочных уровней сопутствующих факторов, в данном случае температуры.
В процессе процедуры диагностирования электрический сигнал с датчика 2 вибрации поступает на вход усилителя 5, с выхода которого поступает на вход аналогового фильтра 8. Фильтрация необходима для отсеивания паразитных шумовых сигналов, которые могут возникать при диагностировании, например, от трения тормозной колодки по поверхности катания колеса при вращении колесной пары. Сигнал с выхода фильтра 8 поступает на вход 1 коммутатора 9. С датчика 3 температуры сигнал поступает на вход усилителя 6, а с его выхода на вход 2 коммутатора 9. Сигнал с выхода фильтра 8 поступает на вход 1 коммутатора. С датчика 4 температуры сигнал поступает на вход усилителя 7, а с его выхода на вход 3 коммутатора 9. Коммутатор по сигналу, поступающему на его управляющий вход 4, циклически переключает поступающие на его входы сигналы и направляет их на вход аналого-цифрового преобразователя 10 (АЦП). С выхода АЦП 10 оцифрованный сигнал поступает на вход сигнального процессора 11 (СП). В качестве СП в комплексе «Прогноз-1М» использована микросхема ADSP 2181. Сигнальный процессор выполняет следующие функции:
1) производит быстрое преобразование Фурье (БПФ) поступающих сигналов вибрации;
2) хранит оценочные и критические значения для основного сигнала и сигналов сопутствующих факторов;
3) сравнивает периодически поступающие в него значения составляющих основного сигнала и сигналов сопутствующих факторов с соответствующими значениями критических и оценочных уровней;
4) по результатам сравнения определяет техническое состояние диагностируемого объекта (буксового узла);
5) передает результаты сравнения и определения технического состояния диагностируемого объекта в персональный компьютер (ПК);
6) получает от ПК команды на начало и окончание диагностирования;
7) управляет работой коммутатора, в том числе начинает и заканчивает диагностирование, через его управляющий вход 4.
СП передает результаты диагностирования в персональный компьютер 12, который в свою очередь может посылать управляющие команды в СП.
Персональный компьютер 12 выполняет следующие основные функции:
1) формирует команды для сигнального процессора;
2) хранит базу данных результатов диагностирования;
3) формирует отчеты по результатам диагностирования и
отправляет их на монитор 13 и принтер 14.
Для разъяснения стадий диагностирования рассмотрим буксовый узел с неисправностью, которая проявляется в виде проворота внутреннего кольца при прокрутке. Начальные условия диагностирования: температура буксового узла +20С°, температура окружающего воздуха +20С°. После начала диагностирования сигнал с датчика вибрации через усилитель 5, аналоговый фильтр 8 и коммутатор 9 поступает в сигнальный процессор 11. Процедура накопления информации (определяется длиной выборки временного сигнала, глубиной диагностирования, требуемой степенью дифференциации дефектов и другими факторами) может достигать 3-5 минут. В это же время в СП поступает информация о значении температуры окружающего воздуха и текущем значении температуры буксового узла. Для начальной температуры +20С° и длительности съема информации 5 минут установлен оценочный уровень сопутствующего фактора +21,5С° и критический уровень +23,5С°. При прокручивании колесной пары и провороте внутреннего кольца температура буксы через 2,5 минуты повышается на 4С°-5С°, т.е. составит +24С°. В этом случае превышен критический уровень сопутствующего фактора, дальнейшая процедура поиска неисправностей не имеет смысла и диагностирование прекращается с диагнозом «не годен к эксплуатации». При этом время постановки диагноза сокращается в 2 раза.
Теперь рассмотрим случай, когда буксовый подшипник имеет зарождающиеся неисправности, например раковины на наружном кольце, повышенный износ поверхностей качения и посторонние включения в смазке, например продукты износа элементов подшипника. Начальные условия диагностирования: температура буксового узла +20С°, температура окружающего воздуха +20С°. После 5 минут прокрутки, съема и анализа информации с датчиков получаем превышение оценочных (но не критических) уровней основного сигнала, и значение температуры окружающего воздуха +20С°, буксы +22С°, т.е. превышение оценочного (но не критического) уровня сигнала сопутствующего фактора. В результате диагностирования выдастся рекомендация, например, “Произвести замену смазки, проверить радиальные зазоры. В эксплуатацию допустить. Следующую процедуру диагностирования провести не позже, чем через 20 суток, или через 45 тысяч километров пробега”.
Рассмотрим случай, когда буксовый имеет неисправность, которая проявляется в виде проворота внутреннего кольца при прокрутке с начальными условиями: температура буксового узла +20С°, температура окружающего воздуха +5С°. В этом случае скорость нарастания температуры буксы будет ниже, чем в первом случае, так как значительная часть тепла будет тратиться на нагрев окружающего воздуха. Для правильной постановки диагноза это обстоятельство необходимо учесть. В данном случае предварительной установкой другого оценочного и критического уровня сигнала сопутствующих факторов. Для указанных начальных условий следует заранее задать оценочный уровень сопутствующего фактора +21,0С° и критический уровень +23,0С°. Результаты диагностирования в этом случае будут такие же, как и в первом случае. Если бы значения сопутствующих факторов не были бы учтены, то опасный дефект «проворот внутреннего кольца» мог быть пропущен и дефектный узел был бы допущен в эксплуатацию.
Предлагаемый способ применим к различным типам роторных механических узлов, в т.ч. и к объектам подвижного состава железных дорог.
Формула изобретения
Способ диагностирования роторных механизмов, заключающийся в том, что электрический сигнал, пропорциональный, например, вибрации объекта, преобразуют в спектр, запоминают амплитудные составляющие, сопоставляют запомненные значения с критическими и оценочными уровнями, после чего определяют и индуцируют состояние объекта, отличающийся тем, что одновременно с измерением и запоминанием основного сигнала измеряют и запоминают значения сигналов сопутствующих факторов, например, температуры диагностируемого объекта и температуры окружающей среды, сравнивают их с заранее заданными соответствующими критическими и оценочными уровнями и прекращают диагностирование с диагнозом “не годен к эксплуатации” при превышении оценочных уровней составляющими основного сигнала при одновременном превышении критических уровней значениями сигналов сопутствующих факторов, определяют техническое состояние и прогнозируют время безаварийной работы диагностируемого объекта, в случаях, когда значения составляющих основного сигнала и значения сигналов сопутствующих факторов не превышают соответствующих им критических уровней.
РИСУНКИ
MM4A – Досрочное прекращение действия патента СССР или патента Российской Федерации на изобретение из-за неуплаты в установленный срок пошлины за поддержание патента в силе
Дата прекращения действия патента: 07.09.2007
Извещение опубликовано: 10.03.2009 БИ: 07/2009
|