|
|
(21), (22) Заявка: 2004121954/28, 11.12.2002
(24) Дата начала отсчета срока действия патента:
11.12.2002
(30) Конвенционный приоритет:
18.12.2001 DE 10162334.8
(43) Дата публикации заявки: 20.04.2005
(46) Опубликовано: 20.06.2006
(56) Список документов, цитированных в отчете о поиске:
DE 19536199 А1, 03.04.1997. US 5668300 А, 16.09.1997. RU 2117932 С1, 20.08.1998. US 6249753 B1, 19.06.2001. SU 1582157 А1, 30.07.1990.
(85) Дата перевода заявки PCT на национальную фазу:
19.07.2004
(86) Заявка PCT:
EP 02/14033 (11.12.2002)
(87) Публикация PCT:
WO 03/052358 (26.06.2003)
Адрес для переписки:
103735, Москва, ул. Ильинка, 5/2, ООО “Союзпатент”, пат.пов. И.М.Захаровой
|
(72) Автор(ы):
МЮЛЛЕР Александр (DE)
(73) Патентообладатель(и):
ЭНДРЕСС+ХАУЗЕР ГМБХ+КО. КГ (DE)
|
(54) ПОЛЕВОЙ ПРИБОР И СПОСОБ КАЛИБРОВКИ ПОЛЕВОГО ПРИБОРА
(57) Реферат:
Изобретение относится к области приборостроения и может быть использовано в процессе калибровки полевых приборов. Технический результат – расширение функциональных возможностей. Для достижения данного результата средства для калибровки полевого прибора содержат цифровой регулировочный элемент и микропроцессор. При этом для калибровки полевого прибора функции цифрового регулировочного элемента определяет или задает микропроцессор. 2 н. и 13 з.п. ф-лы, 3 ил.
Изобретение относится к полевому прибору с электроникой полевого прибора и сенсорным блоком для техники измерения процессов, согласно ограничительной части пункта 1, и к способу калибровки полевого прибора, согласно ограничительной части пункта 12 формулы изобретения.
В полевых приборах с электроникой полевого прибора и индуктивными или емкостными сенсорными блоками заявителя при экстремальных полевых условиях необходимо с помощью потенциометра выполнять калибровку чувствительности полевого прибора, при этом с помощью потенциометра устанавливают, в частности, порог переключения электроники обработки. Направление, в котором изменяют порог переключения, зависит от того, работает ли полевой прибор в режиме “MIN” в качестве защиты насоса, т.е. для предупреждения об опускании ниже заданного уровня заполнения, или в режиме “МАХ” в качестве защиты от переполнения, т.е. для предупреждения о превышении заданного уровня заполнения. Калибровку проводят всякий раз тогда, когда указываемое состояние датчика на основании полевых условий (применение и т.д.) не соответствует действительному состоянию датчика.
Практически во всех имеющихся до настоящего времени на рынке сенсорных блоках для определения уровня заполнения в жидкостях или сыпучих материалах, которые работают на основе измерения емкостей или измерений проводимости, применяют синусоидальные электрические сигналы переменного напряжения в качестве сигналов управления для сенсорных блоков. При этом переменные сигналы служат непосредственно в качестве измерительных сигналов. Эти переменные сигналы обычно создаются с помощью аналогового местного гетеродина и фильтруются аналоговым образом для дальнейшей обработки, выпрямляются и сравниваются в переключателях пограничного состояния с помощью аналоговых компараторов с заданными пороговыми значениями. Микропроцессоры, как правило, используются лишь для линеаризации и масштабирования обработанных с помощью аналоговой электроники сигналов, а также для обеспечения задержек во времени, гистерезиса переключения или инвертирования.
В основу изобретения положена задача создания полевого прибора, который можно легко калибровать, в частности, также тогда, когда полевой прибор выполнен с герметично закрытым корпусом, и способа калибровки полевого прибора.
Эта задача решается, согласно изобретению, в отношении полевого прибора с помощью признаков пункта 1 формулы изобретения, а в отношении способа – с помощью признаков пункта 12 формулы изобретения. Зависимые пункты формулы изобретения относятся к предпочтительным вариантам выполнения и модификациям изобретения.
Основная идея изобретения состоит в выполнении средства для калибровки полевого прибора в виде цифрового регулировочного элемента, управление которым выполняет микропроцессор. Особенно предпочтительно можно реализовать основную идею изобретения, когда микропроцессор уже является частью электроники полевого прибора, поскольку его можно использовать для калибровки.
Калибровка с помощью микропроцессора и цифрового регулировочного элемента является предпочтительной, в частности, для полевых приборов, корпуса которых герметично закрыты, так что невозможен доступ к потенциометру ручного регулирования.
В предпочтительном варианте выполнения изобретения цифровой регулировочный элемент воздействует с помощью соответствующих сигналов на блок обработки и/или на модуль создания сигналов полевого прибора, при этом воздействие цифрового регулировочного элемента состоит, например, в том, чтобы установить порог переключения в блоке обработки или коэффициент усиления в модуле создания сигналов.
В другом варианте выполнения изобретения блок обработки содержит компаратор, который может быть выполнен в виде аналоговой схемы или в виде программируемого функционального блока и создает независимо от сравнения сигнала измерения с заданным значением сигнал состояния, при этом заданное значение создается с помощью микропроцессора через цифровой регулировочный элемент.
В предпочтительной модификации изобретения калибровка инициируется переключательным элементом, который приводится в действие бесконтактно извне полевого прибора. Приведение в действие осуществляется в данной модификации, например, посредством изменения магнитного поля. Переключательный элемент выполнен, например, в виде язычкового реле или датчика Холла, а соответствующий исполнительный элемент является постоянным магнитом. Этот вариант выполнения имеет то преимущество, что его можно реализовать дешевым образом.
Для защиты от ошибочного инициирования процесса калибровки предусмотрено временное окно, внутри которого должен быть выполнен заданный процесс приведения в действие, например, двукратное приведение в действие или приведение в действие в течение определенного периода времени, для того чтобы запустить процесс калибровки.
В другой модификации изобретения выполнен интерфейс между исполнительным элементом и переключательным элементом в виде приемопередающего блока для беспроводного обмена данными индуктивных, оптических или электромагнитных сигналов между исполнительным элементом и переключательным элементом, при этом исполнительный элемент может быть выполнен в виде платы памяти.
Таким образом, интерфейс между переключательным элементом и исполнительным элементом может быть выполнен, например, в виде транспондерного устройства для индукционной передачи данных с передающей катушкой и приемной катушкой, при этом исполнительный элемент содержит передающую катушку, а переключательный элемент содержит приемную катушку.
Кроме того, интерфейс может быть выполнен в виде инфракрасного интерфейса для оптической передачи или в виде функционального интерфейса, например, в соответствии с протоколом Blue-Tooth, при этом передающий блок является частью исполнительного элемента, а приемный блок – частью переключательного элемента.
Если переключательный элемент для инициирования процесса калибровки приводится в действие через эфирный интерфейс, то можно предпочтительно за счет различно кодированных сигналов инициировать разные процессы калибровки, соответственно, делать инициирование зависимым от определенного кода, так что невозможно несанкционированное манипулирование или непреднамеренное инициирование процесса калибровки.
Способ калибровки полевого прибора согласно изобретению содержит в первой стадии способа определение режима работы, в котором работает полевой прибор. В особенно предпочтительном варианте выполнения способа электроника полевого прибора определяет режим работы за счет оценки покрытия контактов полевого прибора.
Работа полевого прибора может осуществляться в первом режиме “MIN” в качестве защиты насоса, т.е. выдается предупреждение, когда уровень заполнения опускается ниже заданного уровня, или в режиме “МАХ” в качестве защиты от переполнения, т.е. выдается предупреждение, если превышается заданный уровень заполнения.
Во второй стадии способа с помощью электроники полевого прибора определяют контрольное состояние сенсорного датчика, при этом контрольное состояние определяют с помощью логической связи между сигналом, который представляет режим полевого прибора и сигналом, который представляет исходное состояние сигнала состояния, и того факта, что запущен процесс калибровки.
При определении контрольного состояния сенсорного датчика предполагается, что действительное состояние сенсорного датчика не представляется исходным состоянием сигнала состояния, поскольку процесс калибровки запускается вручную извне полевого прибора, так что устанавливается заданное состояние сигнала состояния, который представляет действительное состояние датчика.
Процесс калибровки всегда инициируют тогда, когда указываемое состояние сенсорного датчика, которое соответствует исходному состоянию сигнала состояния, на основании полевых условий (применения и т.д.) не совпадает с действительным состоянием сенсорного датчика. Для защиты от ошибочного инициирования процесса калибровки необходимо в одном варианте выполнения способа в течение заданного периода времени два раза с помощью исполнительного элемента привести в действие переключательный элемент для запуска процесса калибровки. Естественно, возможны другие способы приведения в действие для запуска процесса калибровки, например, приведение в действие переключательного элемента с помощью исполнительного элемента в течение заданного периода времени.
В зависимости от определяемого режима работы и определяемого заданного состояния сигнала состояния в третьей стадии способа изменяют чувствительность полевого прибора, пока не будет распознано переключение сигнала состояния.
Чувствительность полевого прибора увеличивают, например, за счет того, что уменьшают пороговое значение для компаратора, или же повышают коэффициент усиления при создании измерительного сигнала в модуле создания сигнала. Аналогичным образом, чувствительность полевого прибора уменьшают за счет того, что увеличивают пороговое значение для компаратора, или же уменьшают коэффициент усиления измерительного сигнала.
Ниже приводится подробное описание изобретения со ссылками на чертежи, на которых изображено:
фиг.1 – блок-схема первого примера выполнения полевого прибора согласно изобретению;
фиг.2 – блок-схема второго примера выполнения полевого прибора согласно изобретению;
фиг.3 – графическая схема способа согласно изобретению.
Как показано на фиг.1, полевой прибор 1 содержит электронику 2 полевого прибора и сенсорный блок 5 для определения и/или контролирования уровня заполнения среды в резервуаре (не изображен), при этом сенсорный блок 5 выполнен в виде емкостного или в виде проводящего зонда. Электроника 2 полевого прибора содержит микропроцессор 3, блок 4 обработки, модуль 6 создания сигнала, блок 7 памяти, цифровой регулировочный элемент 11 и переключательный элемент 9, при этом исполнительный элемент 8 приводит в действие бесконтактно переключательный элемент 9 извне корпуса 14 электроники полевого прибора. В показанном примере выполнения корпус 14 герметично закрыт, и бесконтактное приведение в действие осуществляют за счет изменения магнитного поля, при этом переключательный элемент 9 выполнен, например, в виде язычкового реле или в виде датчика Холла, а соответствующий исполнительный элемент 8 является постоянным магнитом. Имеющийся интерфейс 9.1 реализован в показанном примере выполнения за счет того, что не превышается определенное расстояние переключательного элемента 9 до корпуса 14. Интерфейс 9.1 можно реализовать также более сложным образом, например, в виде приемопередающего блока для беспроводного обмена данными индуктивных, оптических или электромагнитных сигналов между исполнительным элементом 8 и переключательным элементом 9. Показанная электроника 4 обработки содержит компаратор 12 и блок 13 для создания выходного сигнала, при этом компаратор 12 выполнен в виде аналоговой схемы и в зависимости от результата сравнения создаваемого модулем 6 создания сигнала измерительного сигнала M1 с создаваемым цифровым регулировочным элементом 11 заданным значением S1 создает сигнал Z1 состояния, при этом заданное значение S1 создается микропроцессором 3 через цифровой регулировочный элемент 11. Сигнал Z1 состояния может принимать два состояния и представляет или состояние “свободно”, т.е. сенсорный датчик не покрыт средой, или состояние “покрыто”, т.е. сенсорный датчик покрыт средой.
В зависимости от текущего состояния сигнала Z1 состояния блок 13 для создания выходного сигнала создает соответствующий выходной сигнал, при этом блок 13 для создания выходного сигнала выполняет соответствующее согласование выходного сигнала для дальнейшей передачи в вышестоящий блок. Создаваемый выходной сигнал зависит от дальнейшего применения выходного сигнала, соответственно, от применяемого протокола передачи. Так например, можно создавать сигнал 4-20 мА, сигнал 0-10 В, сигнал с частотно-импульсной модуляцией, двоичный сигнал переключения или цифровой код и т.д. Можно также создавать и выдавать несколько выходных сигналов (сигнал 4-20 мА, сигнал 0-10 В, сигнал с частотно-импульсной модуляцией, двоичный сигнал переключения и т.д.) для различных протоколов передачи, соответственно, целей применения.
Цифровой регулировочный элемент 11 выполнен, например, в виде цифроаналогового преобразователя, который цифровое заданное значение из микропроцессора 3 преобразует в аналоговое заданное значение S1. Для калибровки полевого прибора 1 микропроцессор 3 выполняет функцию 10 калибровки, при этом функция 10 калибровки хранится в блоке 7 памяти в виде выполняемой микропроцессором 3 программы. В качестве части функции 10 калибровки в показанном примере выполнения процесса калибровки с помощью цифрового регулировочного элемента осуществляется изменение заданного значения S1 и его сохранение в памяти 10.1 для заданного значения. Однако можно также изменять коэффициент усиления (показано штриховыми линиями) в модуле 6 создания сигнала. Изменение заданного значения зависит от состояния сигнала состояния и режима работы полевого прибора 1. Режим работы полевого прибора зависит от соединения сенсорного блока 5 с электроникой 2 полевого прибора, т.е. от того, как сенсорный блок 5 соединен с блоком 6 создания сигнала. Полевой прибор 1 может работать в режиме “MIN” в качестве защиты насоса, т.е. выдается предупреждение, когда уровень заполнения опускается ниже заданного уровня, или в режиме “МАХ” в качестве защиты от переполнения, т.е. выдается предупреждение, когда превышается заданный уровень заполнения.
На фиг.2 показан второй пример выполнения в виде измененного примера выполнения, согласно фиг.1. В отличие от первого примера выполнения блок 4 обработки выполнен с компаратором 12, а блок 13 для создания выходного сигнала и цифровой регулировочный элемент 11 реализованы дополнительно в виде выполняемых микропроцессором 3 функций, при этом соответствующие готовые программы также хранятся в блоке 7 памяти. В качестве нового блока присутствует аналого-цифровой преобразователь 15, который преобразует создаваемый модулем 6 аналоговый измерительный сигнал в цифровой измерительный сигнал M1 для обработки в микропроцессоре 3. В остальном отдельные блоки работают, как описано выше применительно к фиг.1.
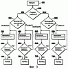
Как показано на фиг.3, после инициируемого вручную запуска процесса калибровки (стадия 100) определяют режим работы полевого прибора (стадия 200). В зависимости от определяемого режима работы (MIN или МАХ) способ разветвляется, при этом в обеих ветвях затем определяется исходное состояние сигнала Z1 состояния (стадия 300). Затем в зависимости от определяемого исходного состояния сигнала Z1 в одной петле повышают (стадия 400) или уменьшают (стадия 500) чувствительность полевого прибора и сохраняют новое значение. Если при запросе (стадия 600) определяют, что достигнуто заданное значение сигнала Z1 состояния, то заканчивают процесс калибровки (стадия 700). Если заданное состояние не достигнуто, то снова изменяют чувствительность (стадии 400, 500), пока не будет достигнуто заданное значение сигнала состояния. Для изменения чувствительности можно изменять заданное значение S1 компаратора и/или коэффициент усиления для измерительного сигнала M1, при этом для повышения чувствительности уменьшают заданное значение S1, соответственно, увеличивают коэффициент усиления, а для уменьшения чувствительности увеличивают заданное значение S1, соответственно, уменьшают коэффициент усиления.
Таким образом, возможны следующие варианты выполнения способа.
В рабочем режиме «МАХ» исходное состояние сигнала состояния является «свободно», однако действительное состояние сенсорного датчика является «покрыто», т.е. заданное состояние сигнала состояния является «покрыто». Поскольку указывается неправильное состояние, необходимо изменить его с помощью процесса калибровки. За счет инициирования вручную процесса калибровки уменьшают чувствительность, пока не переключится компаратор и не будет достигнуто заданное состояние сигнала состояния.
В рабочем режиме «МАХ» исходное состояние сигнала состояния является «покрыто», однако действительное состояние сенсорного датчика является «свободно», т.е. заданное состояние сигнала состояния является «свободно». Поскольку указывается неправильное состояние, необходимо изменить его с помощью процесса калибровки. За счет инициирования вручную процесса калибровки увеличивают чувствительность, пока не переключится компаратор и не будет достигнуто заданное состояние сигнала состояния.
В рабочем режиме «MIN» исходное состояние сигнала состояния является «свободно», однако действительное состояние сенсорного датчика является «покрыто», т.е. заданное состояние сигнала состояния является «покрыто». Поскольку указывается неправильное состояние, необходимо изменить его с помощью процесса калибровки. За счет инициирования вручную процесса калибровки уменьшают чувствительность, пока не переключится компаратор и не будет достигнуто заданное состояние сигнала состояния.
В рабочем режиме «MIN» исходное состояние сигнала состояния является «покрыто», однако действительное состояние сенсорного датчика является «свободно», т.е. заданное состояние сигнала состояния является «свободно». Поскольку указывается неправильное состояние, необходимо изменить его с помощью процесса калибровки. За счет инициирования вручную процесса калибровки увеличивают чувствительность, пока не переключится компаратор и не будет достигнуто заданное состояние сигнала состояния.
Формула изобретения
1. Полевой прибор (1), содержащий электронику (2) полевого прибора и сенсорный блок (5) для техники измерения процессов, при этом электроника (2) полевого прибора выполнена с возможностью принимать измерительные сигналы сенсорного блока (5), причем электроника (2) полевого прибора содержит блок (4) обработки для обработки измерительных сигналов и средства для калибровки полевого прибора (1), отличающийся тем, что средства для калибровки полевого прибора (1) содержат цифровой регулировочный элемент (11) и микропроцессор (3), при этом для калибровки полевого прибора (1) цифровой регулировочный элемент (11) выполнен с возможностью управлять микропроцессором (3).
2. Полевой прибор (1) по п.1, отличающийся тем, что при калибровке полевого прибора (1) цифровой регулировочный элемент (11) выполнен с возможностью воздействовать с помощью соответствующих сигналов на блок (4) обработки и/или на модуль (6) создания измерительных сигналов.
3. Полевой прибор (1) по любому из пп.1 или 2, отличающийся тем, что блок
(4) обработки содержит компаратор (12), который в зависимости от результата сравнения измерительного сигнала (M1) с заданным значением (S1) создает сигнал (Z1) состояния, при этом заданное состояние (S1) создается цифровым регулировочным элементом (11).
4. Полевой прибор (1) по любому из пп.1 или 2, отличающийся тем, что воздействие цифрового регулировочного элемента (11) на модуль (6) создания измерительного сигнала содержит изменение усиления.
5. Полевой прибор (1) по п.1, отличающийся тем, что калибровка инициируется с помощью переключательного элемента (9), который бесконтактно приводится в действие извне.
6. Полевой прибор (1) по п.5, отличающийся тем, что переключательный элемент (9) является язычковым реле, которое приводится в действие извне с помощью магнита.
7. Полевой прибор (1) по п.5, отличающийся тем, что переключательный элемент (9) является датчиком Холла, который приводится в действие извне с помощью магнита.
8. Полевой прибор (1) по п.5, отличающийся тем, что интерфейс (9.1) между исполнительным элементом (8) и переключательным элементом (9) выполнен в виде приемопередающего блока для беспроводного обмена данными между исполнительным элементом (8) и переключательным элементом (9).
9. Полевой прибор (1) по п.8, отличающийся тем, что интерфейс (9.1) между исполнительным элементом (8) и переключательным элементом (9) выполнен в виде транспондерной системы для индуктивной передачи данных с передающей катушкой и приемной катушкой, при этом исполнительный элемент (8) содержит передающую катушку, а переключательный элемент (9) содержит приемную катушку.
10. Полевой прибор (1) по п.8, отличающийся тем, что интерфейс (9.1) выполнен в виде инфракрасного интерфейса или в виде радиоинтерфейса, при этом передающий блок является частью исполнительного элемента (8), а приемный блок является частью переключательного элемента (9).
11. Полевой прибор (1) по любому из пп.8-10, отличающийся тем, что исполнительный элемент (8) выполнен в виде платы памяти.
12. Способ калибровки полевого прибора (1), отличающийся тем, что в первой стадии (200) способа определяют режим работы полевого прибора (1) с помощью электроники (2) полевого прибора, во второй стадии (300) способа определяют заданное состояние сигнала (Z1) состояния с помощью электроники (2) полевого прибора, при этом в зависимости от определяемого режима работы и определяемого заданного состояния в третьей стадии (400, 500) способа изменяют чувствительность полевого прибора (1), пока не будет распознано переключение сигнала (Z1) состояния, при этом заданное состояние сигнала (Z1) состояния представляет действительное состояние датчика.
13. Способ по п.12, отличающийся тем, что способ калибровки полевого прибора (1) запускают (стадия 100) вручную извне полевого прибора (1).
14. Способ по любому из пп.12 или 13, отличающийся тем, что рабочий режим определяют за счет оценки покрытия контактов полевого прибора (1).
15. Способ по п.12, отличающийся тем, что заданное состояние сигнала (Z1) состояния определяют с помощью логической связи между сигналом, который представляет режим работы полевого прибора, и сигналом, который представляет исходное состояние сигнала (Z1) состояния, и тем фактом, что запущен (стадия 100) процесс калибровки.
РИСУНКИ
|
|