|
|
(21), (22) Заявка: 2003112967/12, 03.10.2001
(24) Дата начала отсчета срока действия патента:
03.10.2001
(30) Конвенционный приоритет:
05.10.2000 (пп.1-40) US 60/238,248
(43) Дата публикации заявки: 10.10.2004
(45) Опубликовано: 20.05.2006
(56) Список документов, цитированных в отчете о поиске:
US 5810020 A, 22.09.1998. WO 9858555 A1, 30.12.1998. DE 3904169 A1, 16.08.1990. US 5243999 A, 14.09.1993. SU 598543 A, 28.08.1978. SU 1606106 A1, 15.11.1990.
(85) Дата перевода заявки PCT на национальную фазу:
05.05.2003
(86) Заявка PCT:
US 01/31066 (03.10.2001)
(87) Публикация PCT:
WO 02/28209 (11.04.2002)
Адрес для переписки:
105064, Москва, ул. Казакова, 16, оф.2-21, Патентное бюро “Квашнин, Сапельников и партнеры”, пат.пов. Д.А.Сапельникову
|
(72) Автор(ы):
БАСКЕВИЧ Николас (US), ЛЕ БЕК Ланиг (FR), РАВЕРДИ-ЛАМБЕР Диан (FR)
(73) Патентообладатель(и):
ЩВЕЙТЗЕР-МОДУИТ, ИНТЕРНЭШНАЛ, ИНК (US), ЛТР ИНДАСТРИС (FR)
|
(54) СНИЖЕНИЕ СОДЕРЖАНИЯ НИТРОЗАМИНОВ В ТАБАКЕ И ТАБАЧНОЙ ПРОДУКЦИИ
(57) Реферат:
Способы касаются снижения содержания нитрозаминов, таких как N’-нитрозонорникотина, 4-(метилнитрозамино)-1-(3-пиридил)-1-бутанона, N’-нитрозоанатабина и N’-нитрозоанабазина, а также снижения уровня алкалоидов в табаке. Способы включают смешивание табака с растворителем (например, водой и/или иными соединениями) для получения растворимой фракции. В растворимой фракции содержится исходный общий уровень табак-специфичных нитрозаминов или алкалоидов на грамм растворимой фракции. Растворимая фракция приводится в контакт с поглощающим нитрозамины и алкалоиды материалом так, что конечное массовое процентное содержание табак-специфичных нитрозаминов на грамм указанной растворимой фракции составляет, по крайней мере, на около 20% меньше, а алкалоидов на 10% меньше, чем указанный исходный общий уровень табак-специфичных нитрозаминов или алкалоидов на грамм растворимой фракции. Описаны также табачные продукты, содержащие растворимую фракцию со сниженным уровнем содержания табак-специфических нитрозаминов или алкалоидов, полученные вышеуказанными способами. Техническим результатом является усовершенствование способов снижения содержания нитрозаминов или алкалоидов и улучшение качества табака. 6 н. и 34 з.п. ф-лы, 3 ил., 10 табл.
Предшествующий уровень техники
Курительные табачные изделия (такие как сигареты, сигары, трубочный табак и т.д.), а также не курительные табачные изделия (например, жевательный табак, нюхательный табак и т.д.) изготавливаются из натурального табака, восстановленного табака и их смесей. Восстановленный табак это тип табака, обычно получаемый из побочных продуктов табачного производства или отходов, образующихся при обмолотке листьев натурального табака. Однако, некоторые виды натурального табака, такие как черный воздушной сушки, воздушной сушки, берли и т.д., могут содержать нитрозамины, образующиеся при сушке табака, это могут быть как специфичные, так и не специфичные для табака нитрозамины. Аналогично восстановленный табак, получаемый из побочных продуктов натурального табака, также может содержать нитрозамины. Кроме того, продукты горения табака, содержащего нитрозамины, также могут содержать нитрозамины, которые либо выделяются из табака, либо могут синтезироваться под воздействием высокой температуры.
Было проведено обширное исследование свойств как специфичных, так и не специфичных для табака нитрозаминов и их содержания в табачной продукции. Во многих случаях было показано, что присутствие этих соединений в конечной табачной продукции является нежелательным. В частности, в патенте США №5810020 Northway и соавт. описывается процесс удаления из табака табак-специфичных нитрозаминов при контакте табачной массы с уловителем, содержащем выбранный комплекс переходного металла, который легко нитрозируется с образованием нитрозилового комплекса с низким кинетическим или термодинамическим барьером.
Несмотря на эти успешные попытки удаления табак-специфичных нитрозаминов (ТСНА) из табака, существует потребность в усовершенствовании способов снижения содержания нитрозаминов (в частности, табак-специфичных нитрозаминов) в табаке. В особенности представляется необходимой разработка эффективных и сравнительно дешевых способов снижения уровня содержания нитрозаминов (в частности, табак-специфичных нитрозаминов) в табаке (например, натуральном табаке, восстановленном табаке, табачных экстрактах, их смесях и прочих содержащих табак материалах), а также производимых из него табачных изделиях.
Краткое изложение изобретения
В настоящем изобретении рассматривается способ снижения уровня содержания нитрозаминов в табаке. Способ включает смешивание табака с растворителем (например, водой и/или иными жидкостями) для получения растворимой фракции. В растворимой фракции содержится некоторый исходный общий уровень табак-специфичных нитрозаминов на грамм раствора. В частности, в одном из вариантов осуществления изобретения табак-специфичные нитрозамины выбираются из группы следующих соединений: N’-нитрозонорникотин, 4-(метилнитрозамино)-1-(3-пиридил)-1-бутанон, N’-нитрозоанатабин и N’-нитрозоанабазин и их комбинации.
После получения растворимой фракции ее приводят в контакт с поглощающим нитрозамины материалом (например, адсорбентом или абсорбентом) так, что конечный общий уровень содержания табак-специфичных нитрозаминов на грамм растворимой фракции составляет, по крайней мере, на около 20% меньше, чем исходный общий уровень содержания табак-специфичных нитрозаминов на грамм растворимой фракции, а в некоторых вариантах осуществления, по крайней мере, на около 60% меньше, чем исходный общий уровень табак-специфичных нитрозаминов, а в некоторых вариантах на от около 85% до около 100% меньше, чем исходный общий уровень табак-специфичных нитрозаминов. В частности, в некоторых вариантах осуществления изобретения конечный общий уровень содержания табак-специфичных нитрозаминов в растворимой фракции составлял менее чем около 300 нанограмм на грамм растворимой фракции, а в некоторых вариантах менее чем около 40 нанограмм на грамм растворимой фракции.
При необходимости указанную растворимую фракцию с пониженным содержанием указанных табак-специфичных нитрозаминов включают в табачную продукцию.
В целом, в настоящем изобретении может использоваться любой материал, способный снижать уровень содержания нитрозаминов в табаке. В частности, в одном из вариантов осуществления изобретения поглощающий нитрозамины материал выбирается из группы, включающей в себя такие вещества, как древесный уголь, активированный уголь, цеолит, сепиолит и их комбинации. Кроме того, поглощающий нитрозамины материал может также обладать определенньми характеристиками, повышающими его способность удалять нитрозамины из табака. В частности, в некоторых вариантах осуществления изобретения поглощающий нитрозамины материал имел поверхностную площадь более чем около 600 квадратных метров на грамм вещества, а в некоторых вариантах более чем около 1000 квадратных метров на грамм вещества. Кроме того, в некоторых вариантах осуществления изобретения поглощающий нитрозамины материал имел поры, каналы или их комбинации со средним диаметром более чем около 3,5 ангстрем, а в некоторых вариантах более чем около 7 ангстрем.
Вообще, поглощающий нитрозамины материал может приводиться в контакт с растворимой фракцией различными способами. В частности, в одном из вариантов осуществления изобретения поглощающий нитрозамины материал может смешиваться с растворимой фракцией. При необходимости, после взаимодействия растворимой фракции с поглощающим нитрозамины материалом, поглощающий материал может быть удален из раствора.
Было обнаружено, что помимо способности снижать уровень содержания нитрозаминов поглощающий нитрозамины материал может также снижать уровень содержания алкалоидов в табаке. В частности, в некоторых вариантах осуществления изобретения после взаимодействия с поглощающим нитрозамины материалом уровень содержания алкалоидов в табаке удавалось снизить, по крайней мере, на около 10%, в некоторых вариантах в пределах от около 25% до около 95%, а в некоторых вариантах в пределах от около 60% до около 95%.
Прочие особенности и аспекты настоящего изобретения более подробно описываются ниже.
Краткое описание чертежей
Полное и подробное описание настоящего изобретения, включая наиболее оптимальный вариант его применения, приводится в оставшейся части документа, содержащей ссылки на прилагаемые чертежи, где:
На Фиг.1 приводится схема одного из вариантов осуществления настоящего изобретения по снижению уровня содержания нитрозаминов в табаке.
На Фиг.2 приводится схема другого варианта осуществления настоящего изобретения по снижению уровня содержания нитрозаминов в табаке.
На Фиг.3 приводится схема еще одного варианта реализации настоящего изобретения по снижению уровня содержания нитрозаминов в табаке.
Подробное описание предпочтительных вариантов осуществления настоящего изобретения
Далее при детальном описании различных вариантов осуществления настоящего изобретения будут делаться ссылки на приводимые ниже примеры. Каждый пример служит для объяснения сущности изобретения, но ни в коей мере не ограничивает его. Специалистам в данной области техники будет ясно, что возможны различные вариации и модификации описанных вариантов настоящего изобретения не выходя за рамки объема или сущности представленного изобретения. В частности, некоторые особенности, представленные или описанные как один из вариантов осуществления настоящего изобретения, могут использоваться в другом варианте осуществления, давая новый вариант осуществления представленного изобретения. Таким образом, предполагается, что представленное изобретения включает в себя все такие и эквивалентные им вариации и модификации.
В целом, представленное изобретение направлено на разработку способа снижения уровня содержания нитрозаминов, в частности табак-специфичных нитрозаминов, в табаке. Под термином “табак” здесь понимается натуральный табак (например, стебли табака, стебли табака дымовой сушки, мелкоизмельченный табак и побочные продукты табачного производства), восстановленный табак, экстракты табака, их смеси и прочие содержащие табак материалы. В некоторых вариантах осуществления изобретения для снижения уровня содержания нитрозаминов в табаке может использоваться поглощающий нитрозамины материал, который может быть выбран из группы, включающей древесный уголь, активированный уголь, цеолит, сепиолит и их комбинации.
Поглощающий нитрозамины материал обычно обладает сродством к нитрозаминам, благодаря чему удается снизить уровень содержания нитрозаминов в табаке. В частности, не придерживаясь какой-либо теории, в некоторых вариантах осуществления изобретения предполагается, что поглощающий нитрозамины материал адсорбирует нитрозамины. Под используемым здесь термином “адсорбция” подразумевается удержание молекул или атомов газа, жидкости или твердых тел на поверхности жидкости или твердого тела. Кроме того, в некоторых вариантах поглощающий нитрозамины материал может также абсорбировать нитрозамины. Под используемым здесь термином “абсорбция” подразумевается удаление молекул или атомов газа, жидкости или твердых тел внутрь абсорбирующего материала при его контакте с данным веществом.
Поглощающий нитрозамины материал может также обладать другими характеристиками, повышающими его способность снижать уровень содержания нитрозаминов в табаке. В частности, поглощающий нитрозамины материал может характеризоваться определенной поверхностной площадью, средним размером пор и каналов и т.д. В частности, в некоторых вариантах осуществления изобретения поглощающий нитрозамины материал может иметь поверхностную площадь более чем около 600 квадратных метров на грамм вещества, а в некоторых вариантах более чем около 1000 квадратных метров на грамм вещества. Кроме того, поглощающий нитрозамины материал может также иметь поры или каналы их комбинации со средним диаметром более чем около 3,5 ангстрем, в некоторых вариантах осуществления более чем около 7 ангстрем, а в некоторых вариантах от около 7 до около 100 ангстрем.
В целом, в настоящем изобретении может использоваться любой материал, способный снижать уровень содержания нитрозаминов в табаке. В частности, в одном из вариантов осуществления изобретения в качестве поглощающего нитрозамины материала может использоваться активированный уголь. Некоторые подходящие типы активированного угля включают, но не ограничиваются этим: древесный активированный уголь, активированный уголь из кокосовой скорлупы, активированная угольная ткань (например, активированная угольная ткань производства компании Chemviron Carbon Ldt. Англия) и тому подобные материалы. Кроме того, могут также использоваться прочие поглощающие нитрозамины материалы. В частности, в некоторых вариантах осуществления изобретения может использоваться цеолит. Например, в одном из вариантов может использоваться гидрофобный цеолит, имеющий следующую общую формулу:
MmM’nM”p[aAlO2·bSiO2·cTO2]Qr
где
М – моновалентный катион,
М’ – дивалентный катион,
М” – тривалентный катион,
с, m, n, р и r – числа, большие или равные 0,
а и b – числа, большие или равные 1,
Т – тетраэдрически координированный атом металла и
Q – молекула сорбата, соответствующая геометрии пор цеолита.
Кроме того, при необходимости в качестве поглощающего нитрозамин материала может также использоваться сепиолит. Сепиолит это гидратированный силикат магния, принадлежащий к филосиликатной группе. В частности, в одном из вариантов осуществления изобретения особенно подходящим для целей настоящего изобретения является сепиолит с размером цеолитных каналов от около 3,6 до около 10,6 ангстрем, и имеющий следующую общую формулу:
Si12Mg8O30(OH)4(OH2)4·8H2O
Вне зависимости от выбора конкретного поглощающего нитрозамины материала, как правило, он может быть использован в ряде различных способов для снижения уровня содержания нитрозаминов в табаке. В частности, авторами настоящего изобретения было обнаружено, что эффективное удаление нитрозаминов достигается при контакте поглощающего нитрозамины материала с раствором табака.
В качестве примера ниже более подробно рассматривается один из вариантов осуществления способа удаления нитрозаминов из табака, представленный на Фиг.1. Как показано, табачный материал, содержащий стебли табака (например, стебли табака дымовой сушки), мелкоизмельченный табак и (или) другие побочные продукты табачного производства сначала смешиваются с растворителем (например, водой и/или иными жидкостями). В частности, для получения водного растворителя к воде могут добавляться различные растворители, смешивающиеся с водой, такие как спирты (например, этанол). Снижение воды в водном растворителе может в некоторых случаях превышать 50 масс.% растворителя, в частности превышать 90 масс.% растворителя. Может использоваться деионизированная вода, дистиллированная вода или водопроводная вода. Количество растворителя в суспензии может варьировать в широких пределах, но обычно добавляют от около 75% до около 99 масс.% в расчете на массу суспензии. Однако количество растворителя может варьировать в зависимости от природы растворителя, температуры, при которой проводится экстракция, и типа табачного материала.
После получения смеси табачного материала и растворителя, при необходимости, вся растворимая фракция или ее часть может быть отделена (например, экстрагирована) из смеси. При необходимости во время экстракции смесь табачного материала и растворителя может перемешиваться с помощью мешалки, встряхивания или иным образом с целью повышения скорости экстракции. Обычно процесс экстракции занимает от получаса до шести часов. Кроме того, типичная температура экстракции составляет от около 10°С до около 100°С, хотя допускается выход за эти пределы.
После экстракции нерастворимая твердая фракция может, при необходимости, подвергнуться одному или нескольким циклам механического измельчения для получения волоконной массы. В качестве измельчителей могут использоваться дисковые измельчители, конические измельчители и другие типы измельчителей. Измельченная масса может затем направляться на бумагоделательную станцию (не показана), содержащую формовочный аппарат, который может включать, например, формовочную сетку, гравитационное дренажное устройство, отсасывающее дренажное устройство, войлочный пресс, сушильный цилиндр большого диаметра, барабанную сушилку и т.д. В таком формовочном аппарате волокнистая масса помещается на сетчатую ленту, приобретая при этом форму листа, и избыток воды из нее удаляется при помощи гравитационного дренажного устройства, отсасывающего дренажного устройства и прессов. После отделения от нерастворимой фракции табачного раствора растворимая фракция может, при необходимости, концентрироваться при помощи любого стандартного концентратора, например вакуумного испарителя.
Растворимая фракция затем приводится в контакт с поглощающим нитрозамины материалом для удаления из нее нитрозаминов. Например, в одном из вариантов осуществления настоящего изобретения, как показано на Фиг.1, поглощающий нитрозамины материал непосредственно смешивается с растворимой фракцией (например, водным экстрактом). В результате нитрозамины будут удаляться из растворимой фракции и легко удерживаться поглощающим нитрозамины материалом. В целом, может быть использовано любое эффективное количество поглощающего нитрозамины материала. Например, в одном из вариантов осуществления изобретения растворимая фракция смешивается с поглощающим нитрозамины материалом, составляющим не менее 0,5% по весу раствора, в некоторых вариантах от 0,5% до 50% по весу раствора, а в некоторых вариантах от 5% до 50% по весу раствора.
Могут также использоваться и другие способы приведения растворимой фракции в контакт с поглощающим нитрозамины материалом. В частности, в одном из вариантов осуществления изобретения растворимая фракция фильтруется через угольный фильтр. Кроме того, в другом варианте осуществления изобретения растворимая фракция переносится на угольный слой, картридж или материал. Следует, однако, понимать, что согласно настоящему изобретению любая другая подходящая технология приведения растворимой фракции в контакт с поглощающим нитрозамины материалом также может быть использована.
Возвращаясь снова к Фиг.1, после смешивания с растворимой фракцией поглощающий нитрозамины материал может, при необходимости, быть удален из нее. В частности, поглощающий нитрозамины материал может быть удален из растворимой фракции хорошо известными методами, например, посредством центрифугирования, декантации, фильтрации и т.д. После этого поглощающий нитрозамины материал может направляться на станцию утилизации отходов (не показана) или повторно использоваться для удаления нитрозаминов.
После взаимодействия растворимой фракцией с поглощающим нитрозамины материалом по описанной выше методике, растворимая фракция может, при необходимости, концентрироваться. Кроме того, как концентрированная, так и неконцентрированная растворимая фракция может использоваться для самых разных целей. Например, в одном из вариантов осуществления изобретения растворимая фракция с уменьшенным уровнем содержания нитрозаминов может использоваться в качестве ароматизатора для табачной продукции.
В других вариантах осуществления изобретения растворимая фракция может наноситься на ткань, образуя восстановленный табак (наполнитель или подлист, покровный лист). В частности, растворимая фракция с уменьшенным уровнем содержания нитрозаминов может наноситься на лист, табачную смесь, нерастворимый осадок и т.д. посредством различных методов нанесения, таких как распыление, использование шлихтовальных валиков, пропитка и тому подобные. Восстановленный табак в целом может быть получен различными способами. В частности, в одном из вариантов осуществления изобретения для получения восстановленного табака может использоваться ленточная заливка. Типичная ленточная заливка заключается в нанесении суспензии мелкоизмельченных частиц табака и связующего вещества на стальную ленту с последующей сушкой. После сушки полученный лист смешивается с натуральным табаком или измельчается и используется в различных табачных изделиях, включая наполнитель для сигарет. Некоторые способы получения восстановленного табака описаны в патентах США №3353541; 3420241; 3386449; 3760815 и 4674519; которые целиком включены в представленное изобретение посредством ссылки. Восстановленный табак также может быть получен посредством процесса бумажного производства. Некоторые примеры способа получения восстановленного табака согласно этому процессу описаны в патентах США №3428053; 3415253; 3561451; 3467109; 3483874; 3816012; 3847164; 4182349; 5715844; 5724998 и 5765570; которые также целиком включены в настоящее изобретение посредством ссылки. Например, получение восстановленного табака посредством методик бумажного производства может включать в себя следующие стадии: смешивание табака с водой, экстракция растворимых компонентов из раствора, концентрирование растворимых компонентов, очистка табака, формирование листа, нанесение на нее концентрированных растворимых компонентов, сушка и измельчение.
Дополнительно на лист также могут наноситься и другие различные компоненты, такие как ароматизаторы и красители. После нанесения на лист волоконного материала растворимой фракции и/или других компонентов в некоторых вариантах осуществления изобретения он в дальнейшем может подвергаться сушке с использованием, например, канальной сушилки для получения листа, имеющего содержание влаги менее 20 масс.% по весу, и, в особенности, от около 9% до около 14 масс.%. После этого лист разрезается на куски нужного размера и/или формы и высушивается до нужного уровня конечного содержания влаги.
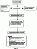
Ниже подробно рассматривается другой вариант осуществления способа удаления нитрозаминов из табака, представленный на Фиг.2. Сначала табачный материал, содержащий стебли табака (например, стебли табака дымовой сушки), мелкоизмельченный табак и (или) другие побочные продукты табачного производства, может приводиться в контакт с растворителем, как описано выше, и с поглощающим нитрозамины материалом для удаления из него нитрозаминов. В целом для удаления нитрозаминов могут использоваться различные методики. Например, в одном из вариантов осуществления настоящего изобретения, как показано на Фиг.2, поглощающий нитрозамины материал может непосредственно смешиваться с табаком и растворителем. В результате нитрозамины будут удаляться из растворимой фракции и легко удерживаться поглощающим нитрозамины материалом. Могут также использоваться и другие методы приведения табачного материала в контакт с поглощающим материалом, например, но не ограничиваясь этим, контактирование табачной смеси с содержащими поглощающий нитрозамины материал картриджем или слоем. Смесь затем разделяется, и поглощающий нитрозамины материал может, при необходимости, быть удален из раствора, как описано выше. Растворимая и нерастворимая фракции также могут использоваться так, как описано выше. Кроме того, растворимая фракция может, при необходимости, концентрироваться при помощи различных стандартных методов.
Как показано на Фиг.3, после приведения табака в контакт с поглощающим нитрозамины материалом, так, например, как показано на Фиг.2, полученная смесь в некоторых вариантах осуществления изобретения может в дальнейшем, при необходимости, концентрироваться и/или подвергаться сушке. Полученная в результате этого табачная суспензия будет обладать пониженным уровнем содержания нитрозаминов и может иметь широкий диапазон применений, например, в нюхательном табаке, жевательном табаке, при восстановлении и т.д.
Хотя выше были описаны различные варианты приведения табака в контакт с поглощающим нитрозамины материалом, следует понимать, что в принципе контакт табака с поглощающим нитрозамины материалом может осуществляться любым подходящим способом. Например, в некоторых вариантах осуществления изобретения, поглощающий нитрозамины материал может наноситься на влажный лист при его формировании. Следует также понимать, что, при необходимости, может использоваться более чем один поглощающий нитрозамины материал и что такой поглощающий нитрозамины материал (материалы) может добавляться на более чем одной стадиях процесса.
Авторами настоящего изобретения было обнаружено, что уровень содержания нит-розаминов в табаке может быть селективно понижен. В частности, было обнаружено, согласно настоящему изобретению, что при контакте с поглощающим нитрозамины материалом, в соответствии с представленным изобретением, общее содержание нитрозаминов, таких как N’-нитрозонорникотин (NNN), 4-(метилнитрозамино)-1-(3-пиридил)-1-бутанон (NNK), N’-нитрозоанатабин (NAT) и N’-нитрозоанабазин (NAB), может быть снижено не менее чем на около 20%, в некоторых вариантах осуществления изобретения не менее чем на около 60%, а в некоторых вариантах на около 85%-100% от начального общего уровня нитрозаминов. Кроме того, в некоторых вариантах осуществления изобретения конечный общий уровень табак-специфичных нитрозаминов в растворимой фракции может быть менее чем около 300 нанограмм на грамм растворимой фракции, а в некоторых вариантах – менее около 40 нанограмм на грамм растворимой фракции.
Кроме того, значительно улучшенная табачная продукция может быть получена согласно настоящему изобретению. Используемый здесь термин “табачная продукция (табачный продукт)” включает в себя курительные табачные изделия (такие как сигареты, сигары, табак для трубок и т.д.), не курительные табачные изделия (например, жевательный табак, нюхательный табак и т.д.), табачные добавки (например, ароматизаторы и т.д.) и тому подобное. Например, при включении в курительные табачные изделия растворимой фракции со сниженным уровнем содержания нитрозаминов, дым при курении этого изделия также будет иметь пониженное содержание нитрозаминов.
Помимо снижения уровня содержания нитрозаминов в табаке неожиданно было обнаружено, что поглощающий нитрозамины материал также способен снижать содержание других веществ, обнаруживаемых во многих табачных продуктах. Например, в некоторых вариантах осуществления изобретения было обнаружено, что поглощающий нитрозамины материал снижает уровень содержания алкалоидов в табаке по крайней мере на около 10%, в некоторых вариантах в пределах от около 25% до около 95%, а в некоторых вариантах в пределах от около 60% до около 95% по сравнению с исходным общем уровнем алкалоидов. Поскольку алкалоиды обычно содержат около 90-95% никотина, такое снижение уровня их содержания в соответствии с представленным изобретением часто является желательным.
Представленное изобретение может быть лучше понято со ссылкой на следующие примеры:
Пример 1
Была продемонстрирована способность активированного угля снижать содержание нитрозаминов в восстановленном табаке. Сначала стебли табака дымовой сушки исследовались на предмет содержания следующих нитрозаминов: NNN, NNK, NAT и NAB. Результаты исследования приведены ниже в таблице 1.
| Таблица 1: Уровень содержания нитрозаминов в стеблях табака дымовой сушки |
| Исследуемый нитрозамин |
Содержание (мкг на грамм стеблей табака дымовой сушки) |
| NNN |
1,67 |
| NNK |
1,69 |
| NAT |
0,53 |
| NAB |
0,13 |
| Всего |
4,02 |
| Примечание: Для результатов, лежащих между пределом обнаружения (0,05 микрограмм на грамм материала) и пределом измерения (0,2 микрограмм на грамм материала), приводится значение “0,13” микрограмм, исходя из возможной недостоверности таких значений. |
После этого активированный уголь и целлюлозная масса смешиваются со стеблями табака дымовой сушки и формируются в полотно согласно процессу бумажного производства, как описано выше. Полученный в результате восстановленный табак содержит 59% стеблей дымовой сушки, 12% целлюлозных волокон и 29% активированного угля.
После формирования полотна он исследовался на предмет содержания нитрозаминов (NNN, NNK, NAT и NAB). Ожидаемый уровень общего содержания нитрозаминов составлял 2,62 микрограмм на грамм восстановленного табака (например, 1,12 микрограмм NNN на грамм восстановленного табака). Однако при исследовании обнаруживаемое количество каждого нитрозамина находилось между пределом обнаружения для порошков и табачных образцов (0,05 микрограмм на грамм) и пределом измерения для порошков и табачных образцов (0,2 микрограмм на грамм). Хотя значения в этом диапазоне потенциально были недостоверными, общее содержание нитрозаминов составляло, по крайней мере, менее чем 0,8 микрограмм на грамм материала (исходя из пределов измерения – 0,2 микрограмма на грамм – для каждого из нитрозаминов). Таким образом, как было показано, общий уровень содержания нитрозаминов в табаке может быть селективно понижен.
Пример 2
Смесь стеблей и обрезков табака (дымовой сушки, берли, ориентал) на один час помещалась в водопроводную воду при температуре 65°С. После перемешивания нерастворимая фракция прессованием отделялась от растворимой фракции. Содержание сухого вещества в растворимой фракции составляло 8,6 масс.%, то есть сухое вещество представляло собой 8,6 масс.% растворимой фракции.
Активированный уголь из кокосовой скорлупы с поверхностной площадью более 1150 м2/г и средним диаметром пор 21 мкм затем добавляли к раствору до уровня 30% содержания сухого вещества. После этого раствор перемешивался в течение часа и затем центрифугировался в течение 6 минут на скорости 6000 оборотов в минуту с ускорением 3400 g для удаления активированного угля и оставшихся взвешенных частиц. Определенное после центрифугирования содержание сухого вещества в растворе составляло 8,0%.
Общее содержание табак-специфичных нитрозаминов в растворимой фракции без добавления активированного угля после центрифугирования составляло 611 нанограмм на грамм раствора. При добавлении активированного угля после центрифугирования никаких нитрозаминов в растворимой фракции не обнаруживалось, что указывало на то, что общее содержание нитрозаминов составляло по крайней мере менее 40 нанограмм на грамм табака (10 нанограмм на грамм является нижним пределом обнаружения для указанных нитрозаминов в жидких образцах).
Содержание алкалоидов в табаке также снижалось, как показано в таблице 2 ниже:
| Таблица 2: Свойства растворимых фракций |
| |
Табак-специфичные нитрозамины (нг на грамм раствора) |
Алкалоиды |
Восстанавливающие сахара |
Нитраты |
| |
NNN |
NNK |
NAT |
NAB |
Всего |
(% содержания сухого вещества) |
| Контрольная растворимая фракция |
342 |
145 |
18 |
106 |
611 |
1,55 |
22,0 |
3,3 |
| Обработанная растворимая фракция |
<10 |
<10 |
<10 |
<10 |
<40 |
0,39 |
28,4 |
4,1 |
| Примечание: Для результатов, лежащих между пределом обнаружения (10 нанограмм на грамм) и пределом измерения (25 нанограмм на грамм), приводится значение “18” микрограмм, исходя из возможной недостоверности таких значений. Примечание: Результаты, приведенные как “<10”, означают, что нитрозамины в растворе не обнаружены (нижний предел обнаружения для жидких образцов составляет 10 нанограмм на грамм). |
Таким образом, как было показано, общий уровень содержания нитрозаминов и алкалоидов в табаке может быть селективно понижен без существенного снижения уровня содержания других компонентов в табаке, таких как нитраты и восстанавливающие сахара.
Пример 3
Стебли черного табака воздушной сушки с общим содержанием табак-специфичных нитрозаминов 0,84 микрограмм на грамм сухого табака измельчались и смешивались с водопроводной водой (в соотношении 5 частей воды на 1 часть табака) при температуре 65°С. Через 20 минут полного контакта нерастворимая фракция прессованием отделялась от растворимой фракции. Содержание сухого вещества в растворимой фракции составляло 4,2%.
Тот же активированный уголь, что и в примере 2, добавлялся к растворимой табачной фракции до уровня 30% содержания сухого вещества. После этого раствор перемешивался в течение часа со скоростью 350 оборотов в минуту и затем центрифугировался в течение 6 минут на скорости 6000 оборотов в минуту для удаления активированного угля и оставшихся взвешенных частиц. После центрифугирования содержание сухого вещества в растворе составляло 4,0%.
Общее содержание табак-специфичных нитрозаминов в растворимой фракции без добавления активированного угля после центрифугирования составляло 121 нанограмм на грамм раствора. При добавлении активированного угля после центрифугирования никаких нитрозаминов в растворимой фракции не обнаруживалось, что указывало на то, что общее содержание нитрозаминов в грамме табака составляло, по крайней мере, менее 40 нанограмм (10 нанограмм на грамм является нижним пределом обнаружения для указанных нитрозаминов в жидких образцах).
Уровень содержания алкалоидов в табаке также понижался, как показано в таблице 3 ниже:
| Таблица 3: Свойства растворимых фракций |
| |
Табак-специфичные нитрозамины (нг на грамм раствора) |
Алкалоиды |
Восстанавливающие сахара |
Нитраты |
| |
NNN |
NNK |
NAT |
NAB |
Всего |
(% содержания сухого вещества) |
| Контрольная растворимая фракция |
76 |
18 |
<10 |
27 |
121 |
1,79 |
10,7 |
6,7 |
| Обработанная растворимая фракция |
<10 |
<10 |
<10 |
<10 |
<40 |
0,25 |
11,0 |
7,9 |
| Примечание: Для результатов, лежащих между пределом обнаружения (10 нанограмм на грамм) и пределом измерения (25 нанограмм на грамм), приводится значение “18” микрограмм, исходя из возможной недостоверности таких значений. Примечание: Результаты, приведенные как “<10”, означают, что нитрозамины в растворе не обнаружены (нижний предел обнаружения для жидких образцов составляет 10 нанограмм на грамм). |
Таким образом, как было показано, общий уровень содержания нитрозаминов в табаке может быть селективно понижен без существенного снижения уровня содержания других компонентов в табаке, таких как нитраты и восстанавливающие сахара.
Пример 4
Стебли черного табака воздушной сушки с общим содержанием табак-специфичных нитрозаминов 14,9 микрограмм на грамм сухого табака измельчались и смешивались с водопроводной водой (в соотношении 5 частей воды на 1 часть табака) при температуре 65°С. Через 20 минут полного контакта нерастворимая фракция прессованием отделялась от растворимой фракции. Содержание сухого вещества в растворимой фракции составляло 4,1%.
Тот же активированный уголь, что и в примере 2, добавлялся к растворимой табачной фракции до уровня 50% содержания сухого вещества. После этого раствор перемешивался в течение часа со скоростью 350 оборотов в минуту и затем центрифугировался в течение 6 минут на скорости 6000 оборотов в минуту для удаления активированного угля и оставшихся взвешенных частиц. Для удаления всех оставшихся взвешенных частиц раствор дополнительно фильтровался через стекловолоконный фильтр (Durieux №28), задерживающий частицы размером более 0,7 микрометров. Определенное после центрифугирования и фильтрации содержание сухого вещества в растворе составляло 3,7%.
Общее содержание табак-специфичных нитрозаминов в растворимой фракции без добавления активированного угля составляло 2039 нанограмм на грамм раствора. При добавлении активированного угля после центрифугирования и фильтрации общее содержание нитрозаминов составляло, по крайней мере, менее чем 80 нанограмм на грамм табака (10 нанограмм на грамм является нижним пределом обнаружения для указанных нитрозаминов в жидких образцах).
Уровень содержания алкалоидов в табаке также понижался, как показано в таблице 4 ниже:
| Таблица 4: Свойства растворимых фракций |
| |
Табак-специфичные нитрозамины (нг на грамм раствора) |
Алкалоиды |
Восстанавливающие сахара |
Нитраты |
| |
NNN |
NNK |
NAT |
NAB |
Всего |
(% содержания сухого вещества) |
| Контрольная растворимая фракция |
1167 |
366 |
43 |
463 |
2039 |
2,64 |
1,9 |
9,7 |
| Обработанная растворимая фракция |
42 |
18 |
<10 |
<10 |
<80 |
0,41 |
1,1 |
10,9 |
| Примечание: Для результатов, лежащих между пределом обнаружения (10 нанограмм на грамм) и пределом измерения (25 нанограмм на грамм), приводится значение “18” микрограмм, исходя из возможной недостоверности таких значений. Примечание: Результаты, приведенные как “<10”, означают, что нитрозамины в растворе не обнаружены (нижний предел обнаружения для жидких образцов составляет 10 нанограмм на грамм). |
Таким образом, как было показано, общий уровень содержания нитрозаминов в табаке может быть селективно понижен без существенного снижения уровня содержания других компонентов в табаке, таких как нитраты и восстанавливающие сахара.
Пример 5
Смесь табачных стеблей и обрезков (дымовой сушки, берли, ориентал) на один час помещалась в водопроводную воду при температуре 65°С. После перемешивания нерастворимая фракция прессованием отделялась от растворимой фракции. Содержание сухого вещества в растворимой фракции составляло 8,9%.
Тот же активированный уголь, что и в примере 2, затем добавлялся к растворимой табачной фракции до 50% содержания сухого вещества. После этого раствор перемешивался в течение часа со скоростью 350 оборотов в минуту и затем центрифугировался в течение 6 минут на скорости 6000 оборотов в минуту для удаления активированного угля и оставшихся взвешенных частиц. Для удаления всех оставшихся взвешенных частиц раствор дополнительно фильтровался через стекловолоконный фильтр (Durieux №28), задерживающий частицы размером более 0,7 микрометров. После центрифугирования и фильтрации содержание сухого вещества в растворе составляло 7,0%.
Общее содержание табак-специфичных нитрозаминов в растворимой фракции без добавления активированного угля и после центрифугирования и фильтрации составляло 678 нанограмм на грамм раствора. При добавлении активированного угля после центрифугирования и фильтрации никаких нитрозаминов в растворимой фракции не обнаруживалось, что указывало на то, что общее содержание нитрозаминов составляло, по крайней мере, менее 40 нанограмм на грамм табака (10 нанограмм на грамм является нижним пределом обнаружения для указанных нитрозаминов в жидких образцах).
Уровень содержания алкалоидов в табаке также понижался, как показано в Таблице 5 ниже:
| Таблица 5: Свойства растворимых фракций |
| |
Табак-специфичные нитрозамины (нг на грамм раствора) |
Алкалоиды |
Восстанавливающие сахара |
Нитраты |
| |
NNN |
NNK |
NAT |
NAB |
Всего |
(% содержания сухого вещества) |
| Контрольная растворимая фракция |
315 |
221 |
18 |
124 |
678 |
1,36 |
19,5 |
2,7 |
| Обработанная растворимая фракция |
<10 |
<10 |
<10 |
<10 |
<40 |
0,23 |
17,2 |
2,8 |
| Примечание: Для результатов, лежащих между пределом обнаружения (10 нанограмм на грамм) и пределом измерения (25 нанограмм на грамм), приводится значение “18” микрограмм, исходя из возможной недостоверности таких значений. Примечание: Результаты, приведенные как “<10”, означают, что нитрозамины в растворе не обнаружены (нижний предел обнаружения для жидких образцов составляет 10 нанограмм на грамм). |
Таким образом, как было показано, общий уровень содержания нитрозаминов в табаке может быть селективно понижен без существенного снижения уровня содержания других компонентов в табаке, таких как нитраты и восстанавливающие сахара.
Пример 6
Стебли черного табака воздушной сушки с общим содержанием табак-специфичных нитрозаминов 14,9 микрограмм на грамм сухого табака измельчались и смешивались с водопроводной водой (в соотношении 10 частей воды на 1 часть табака) при температуре 65°С. Через 30 минут полного контакта нерастворимая фракция прессованием отделялась от растворимой фракции. Содержание сухого вещества в растворимой фракции составляло 3,7%.
Тот же активированный уголь, что и в примере 2, затем добавлялся к растворимой табачной фракции до уровня 30% содержания сухого вещества. После этого раствор перемешивался в течение часа со скоростью 350 оборотов в минуту и затем центрифугировался в течение 6 минут на скорости 6000 оборотов в минуту для удаления активированного угля и оставшихся взвешенных частиц. Для удаления всех оставшихся взвешенных частиц раствор дополнительно фильтровался через стекловолоконный фильтр (Durieux №28), задерживающий частицы размером более 0,7 микрометров. Раствор затем концентрировался под вакуумом до уровня 30% содержания сухого вещества.
Параллельно нерастворимая фракция очищалась в течение 30 минут. После разведения очищенных волокон водой осуществлялось формирование бумажных листов на лабораторной формующей бумагу машине. Затем листы пропитывались концентрированным раствором так, что полученный восстановленный табак имел массу материала 104 г/м2 (абсолютно сухой) и содержал 22 масс.% (абсолютно сухой) растворимой фракции.
Как показано ниже в таблице 6, восстановленный табак, обработанный активированным углем, характеризовался пониженным уровнем содержания табак-специфичных нитрозаминов и алкалоидов по сравнению с контрольным восстановленным табаком, не подвергшимся обработке.
| Таблица 6: Свойства восстановленного табака |
| |
Табак-специфичные нитрозамины (микрограмм на грамм материала) |
Алкалоиды |
Восстанавливающие сахара |
Нитраты |
| |
NNN |
NNK |
NAT |
NAB |
Всего |
(% содержания сухого вещества) |
| Контрольный восстановленный табак |
6,46 |
2,02 |
0,22 |
2,85 |
11,55 |
0,58 |
0,7 |
2,25 |
| Обработанный восстановленный табак |
0,76 |
0,13 |
<0,05 |
0,25 |
<1,19 |
0,20 |
0,6 |
2,25 |
| Примечание: Для результатов, лежащих между пределом обнаружения (0,05 микрограмм на грамм материала) и пределом измерения (0,2 микрограмм на грамм материала), приводится значение “0,13” микрограмм, исходя из возможной недостоверности таких значений. Примечание: Результаты, приведенные как “<0,05”, означают, что нитрозамины в растворе не обнаружены. |
Таким образом, как было показано, общий уровень содержания нитрозаминов в табаке может быть селективно понижен без существенного снижения уровня содержания других компонентов в табаке, таких как нитраты и восстанавливающие сахара.
Пример 7
Смесь стеблей и листьев табака Берли со средним содержанием табак-специфичных нитрозаминов 7,6 микрограмм на грамм сухого табака приводилась в контакт с водопроводной водой (в соотношении 9 частей воды на 1 часть табака) при температуре 65°С. Через 30 минут полного контакта нерастворимая фракция прессованием отделялась от растворимой фракции. Содержание сухого вещества в растворимой фракции составляло 4,8%.
К указанной растворимой фракции затем добавлялся активированный уголь различных типов. После этого раствор перемешивался в течение часа со скоростью 350 оборотов в минуту. Количество добавляемого активированного угля также варьировалось, как указано в приводимой ниже таблице 7:
| Таблица 7: Характеристики активированного угля |
| Свойства активированного угля |
Уровень содержания в растворимой фракции |
| Номер образца |
Тип |
Средний диаметр пор (мкм) |
Поверхностная площадь (м2/г) |
(% сухого вещества) |
| 1 |
– |
– |
– |
0 |
| 2 |
кокосовый |
115 |
1071 |
30 |
| 3 |
кокосовый |
115 |
1071 |
60 |
| 4 |
кокосовый |
115 |
1071 |
100 |
| 5 |
кокосовый |
21 |
1150 |
30 |
| 6 |
кокосовый |
595 |
600 |
30 |
| 7 |
древесный |
24 |
1150 |
30 |
Как и в предыдущих примерах, активированный уголь и взвешенные частицы удалялись посредством центрифугирования. Для удаления всех оставшихся взвешенных частиц раствор дополнительно фильтровался через стекловолоконный фильтр (Durieux №28), задерживающий частицы размером более 0,7 микрометров. Определенное после центрифугирования и фильтрации содержание сухого вещества приводится ниже в таблице 8.
Кроме того, как показано в таблице 8, общий уровень содержания нитрозаминов и алкалоидов также понижается.
| Таблица 8: Свойства растворов |
| Номер образца |
Содержание сухого вещества в растворе1 (%) |
Табак-специфичные нитрозамины (нг на грамм раствора) |
Алка-лоиды |
Восста навли-вающие сахара |
Нитраты |
| |
|
NNN |
NNK |
NAT |
NAB |
Всего |
(% содержания сухого вещества) |
| 1 |
4,8 |
625 |
295 |
18 |
81 |
1019 |
7,79 |
4,9 |
13,3 |
| 2 |
4,5 |
104 |
34 |
<10 |
<10 |
<158 |
4,82 |
4,1 |
13,9 |
| 3 |
4,1 |
18 |
18 |
<10 |
<10 |
<56 |
5,35 |
3,9 |
15,4 |
| 4 |
3,9 |
<10 |
<10 |
<10 |
<10 |
<40 |
0,78 |
3,5 |
14,3 |
| 5 |
3,8 |
48 |
18 |
<10 |
<10 |
<86 |
5,77 |
4,5 |
16,2 |
| 6 |
4,1 |
230 |
82 |
<10 |
<10 |
<332 |
5,33 |
3,2 |
14,0 |
| 7 |
3,9 |
84 |
49 |
<10 |
<10 |
<153 |
4,98 |
2,6 |
15,7 |
1 после центрифугирования и фильтрации Примечание: Для результатов, лежащих между пределом обнаружения (10 нанограмм на грамм) и пределом измерения (25 нанограмм на грамм), приводится значение “18” микрограмм, исходя из возможной недостоверности таких значений. Примечание: Результаты, приведенные как “<10”, означают, что нитрозамины в растворе не обнаружены (нижний предел обнаружения для жидких образцов составляет 10 нанограмм на грамм). |
Таким образом, как было показано, общий уровень содержания нитрозаминов в табаке может быть селективно понижен без существенного снижения уровня содержания других компонентов в табаке, таких как нитраты и восстанавливающие сахара.
Пример 8
Стебли черного табака воздушной сушки с общим содержанием табак-специфичных нитрозаминов 9,6 микрограмм на грамм сухого табака измельчались и смешивались с водопроводной водой (в соотношении 9 частей воды на 1 часть табака) при температуре 65°С. Через 30 минут полного контакта нерастворимая фракция прессованием отделялась от растворимой фракции. Содержание сухого вещества в растворимой фракции составляло 5,1%.
515 см2 активированной угольной ткани FMI/250 производства Charcoal Cloth International, отделения компании Chemviron Carbon Ldt. помещалось в коническую колбу. Угольная ткань имеет площадь внутренней поверхности, целиком образуемой микропорами, 1050-1400 м2/г, удельный вес ткани составляет 134 г/м2. 500 мл растворимой фракции табака заливалось в ту же коническую колбу и ставилось на орбитальную мешалку на один час.
Растворимая фракция затем отделялась от угольной ткани и центрифугировалась в течение 6 минут на скорости 6000 оборотов в минуту для удаления оставшихся волокон материи и взвешенных частиц. Для удаления всех оставшихся взвешенных частиц раствор дополнительно фильтровался через стекловолоконный фильтр (Durieux №28), задерживающий частицы размером более 0,7 микрометров. После центрифугирования и фильтрации содержание сухого вещества в растворе составляло 4,8%.
Как показано в таблице 9 ниже, использование угольной ткани приводит к существенному уменьшению общего содержания нитрозаминов и алкалоидов.
| Таблица 9: Свойства растворимых фракций |
| |
Табак-специфичные нитрозамины (нг на грамм раствора) |
Алкалоиды |
Восстанавливающие сахара |
Нитраты |
| |
NNN |
NNK |
NAT |
NAB |
Всего |
(% содержания сухого вещества) |
| Контрольная растворимая фракция |
493 |
211 |
<10 |
55 |
<780 |
1,55 |
5,8 |
12,5 |
| Обработанная растворимая фракция |
200 |
85 |
<10 |
<10 |
<305 |
1,39 |
5,7 |
12,1 |
| Примечание: Результаты, приведенные как “<10”, означают, что нитрозамины в растворе не обнаружены (нижний предел обнаружения для жидких образцов составляет 10 нанограмм на грамм). |
Таким образом, как было показано, общий уровень содержания нитрозаминов в табаке может быть селективно понижен без существенного снижения уровня содержания других компонентов в табаке, таких как нитраты и восстанавливающие сахара.
Пример 9
Стебли черного табака воздушной сушки с общим содержанием табак-специфичных нитрозаминов 9,6 микрограмм на грамм сухого табака измельчались и смешивались с водопроводной водой (в соотношении 9 частей воды на 1 часть табака) при температуре 65°С. Через 30 минут полного контакта нерастворимая фракция прессованием отделялась от растворимой фракции. Содержание сухого вещества в растворимой фракции составляло 5,1%. Соотношение Si/Al для цеолита составляло около 100, а размер пор и каналов составлял 8 ангстрем.
Цеолит добавлялся к растворимой табачной фракции до уровня 100% содержания сухого вещества. После этого раствор перемешивался в течение часа со скоростью 350 оборотов в минуту и затем центрифугировался в течение 6 минут на скорости 6000 оборотов в минуту для удаления цеолита и оставшихся взвешенных частиц.
Для удаления всех оставшихся взвешенных частиц раствор дополнительно фильтровался через стекловолоконный фильтр (Durieux №28), задерживающий частицы размером более 0,7 микрометров. После центрифугирования и фильтрации содержание сухого вещества в растворе составляло 4,9%.
Общее содержание табак-специфичных нитрозаминов в растворимой фракции без добавления цеолита после центрифугирования составляло менее 780 нанограмм на грамм раствора. При добавлении цеолита после центрифугирования и фильтрации никаких нитрозаминов в растворимой фракции не обнаруживалось, что указывало на то, что общее содержание нитрозаминов составляло, по крайней мере, менее 40 нанограмм на грамм табака (10 нанограмм на грамм является нижним пределом обнаружения для указанных нитрозаминов в жидких образцах).
Алкалоиды из табака также удалялись, как показано ниже в таблице 10.
| Таблица 10: Свойства растворимых фракций |
| |
Табак-специфичные нитрозамины (нг на грамм раствора) |
Алкалоиды |
Восстанавливающие сахара |
Нитраты |
| |
NNN |
NNK |
NAT |
NAB |
Всего |
(% содержания сухого вещества) |
| Контрольная растворимая фракция |
493 |
211 |
<10 |
66 |
<780 |
1,55 |
5,8 |
12,5 |
| Обработанная растворимая фракция |
<10 |
<10 |
<10 |
<10 |
<40 |
0,42 |
5,7 |
13,4 |
| Примечание: Результаты, приведенные как “<10”, означают, что нитрозамины в растворе не обнаружены (нижний предел обнаружения для жидких образцов составляет 10 нанограмм на грамм). |
Таким образом, как было показано, общий уровень содержания нитрозаминов в табаке может быть селективно понижен без существенного снижения уровня содержания других компонентов в табаке, таких как нитраты и восстанавливающие сахара.
Пример 10
Бралась та же растворимая табачная фракция, что и в примере 9, но для удаления нитрозаминов использовалась обогащенная сепиолитом глина.
Для снижения уровня содержания табак-специфичных нитрозаминов в растворимой фракции использовалась смесь, состоящая из 50% Pansil 100 и 50% Pansil 400 из Grupo Tolsa. Как Pansil 100, так и Pansil 400 содержали 60% сепиолита и 40% других глин. Они отличаются по своему размеру частиц, которые у Pansil 400 более мелкие, чему Pansil 100.
Эта смесь Pansil добавлялась к растворимой табачной фракции до уровня 100% содержания сухого вещества. После этого раствор перемешивался в течение часа со скоростью 350 оборотов в минуту и затем центрифугировался в течение 6 минут на скорости 6000 оборотов в минуту для удаления глины Pansil и оставшихся взвешенных частиц. Для удаления всех оставшихся взвешенных частиц раствор дополнительно фильтровался через стекловолоконный фильтр (Durieux №28), задерживающий частицы размером более 0,7 микрометров. После центрифугирования и фильтрации содержание сухого вещества в растворе составляло 5,3%.
Общий уровень содержания табак-специфичных нитрозаминов в растворимой фракции при добавлении Pansil/сепиолита и после центрифугирования и фильтрации составлял 305 нанограмм на грамм, что существенно ниже, чем для необработанного раствора (менее чем 780 нанограмм на грамм, как указано в предыдущем примере 9).
Хотя различные варианты осуществления представленного изобретения были описаны с указанием специфических терминов, устройств и способов, это описание носит исключительно иллюстративный характер. Все сказанное скорее является описанием, а не ограничением. Предполагается, что специалистом в данной области техники могут быть сделаны различные изменения и вариации описанных процедур, не выходя за область и сущность представленного изобретения. Кроме того, следует понимать, что аспекты различных вариантов осуществления могут быть полностью или частично взаимозаменяемыми. Таким образом, сущность и область настоящего изобретения не должны ограничиваться описанием представленных здесь наиболее предпочтительных вариантов.
Формула изобретения
1. Способ снижения содержания нитрозаминов в табаке, при этом указанный способ включает в себя:
смешивание табака с растворителем для получения растворимой фракции, причем указанная растворимая фракция содержит исходный общий уровень содержания табак-специфичных нитрозаминов на грамм указанной растворимой фракции и указанные табак-специфичные нитрозамины выбираются из группы, включающей N’-нитрозонорникотин, 4-(метилнитрозамино)-1-(3-пиридил)-1-бутанон, N’-нитрозоанатабин, N’-нитрозоанабазин и их комбинации;
последующее приведение указанной растворимой фракции в контакт с поглощающим нитрозамины материалом так, что конечный общий уровень содержания указанных табак-специфичных нитрозаминов на грамм указанной растворимой фракции составляет, по крайней мере, на около 20% меньше, чем указанный исходный общий уровень указанных табак-специфичных нитрозаминов в грамме указанной растворимой фракции; и,
при необходимости, включение указанной растворимой фракции с пониженным содержанием указанных табак-специфичных нитрозаминов в табачную продукцию.
2. Способ по п.1, в котором указанный поглощающий нитрозамины материал является адсорбентом.
3. Способ по п.1, в котором указанный поглощающий нитрозамины материал является абсорбентом.
4. Способ по п.1, в котором указанный поглощающий нитрозамины материал выбирается из группы, включающей древесный уголь, активированный уголь, цеолит, сепиолит и их комбинации.
5. Способ по п.1, в котором указанный поглощающий нитрозамины материал является активированным углем.
6. Способ по п.1, в котором указанный поглощающий нитрозамины материал является цеолитом.
7. Способ по п.6, в котором указанный цеолит имеет следующую формулу:
Мm М’nМ”p[aAlO2·bSiO2·cTO2]Qr,
где М – моновалентный катион;
М’ – дивалентный катион;
М” – тривалентный катион;
с, m, n, р и r – числа, большие или равные 0;
а и b – числа, большие или равные 1;
Т – тетраэдрически координированный атом металла и
Q – молекула сорбата, соответствующая геометрии пор цеолита.
8. Способ по п.1, в котором указанный поглощающий нитрозамины материал является сепиолитом.
9. Способ по п.8, в котором указанный сепиолит имеет формулу
Si12Mg8O30(OH)4(OH2)4·8Н2O.
10. Способ по п.1, в котором указанный поглощающий нитрозамины материал имеет поверхностную площадь более чем около 600 м2/г.
11. Способ по п.1, в котором указанный поглощающий нитрозамины материал имеет поверхностную площадь более чем около 1000 м2/г.
12. Способ по п.1, в котором указанный поглощающий нитрозамины материал содержит поры, каналы или их комбинации, которые имеют средний диаметр более чем около 3,5 å.
13. Способ по п.1, в котором указанный поглощающий нитрозамины материал содержит поры, каналы или их комбинации, которые имеют средний диаметр более чем около 7 å.
14. Способ по п.1, в котором указанный поглощающий нитрозамины материал смешивается с указанной растворимой фракцией.
15. Способ по п.14, в котором указанный поглощающий нитрозамины материал удаляется из указанной растворимой фракции после смешивания с ней.
16. Способ по п.1, в котором указанная растворимая фракция фильтруется или пропускается через указанный поглощающий нитрозамины материал.
17. Способ по п.1, который включает отделение нерастворимой фракции,также образующейся при смешивании указанного растворителя с указанным табаком, от указанной растворимой фракции перед приведением указанной растворимой фракции в контакт с указанным поглощающим нитрозамины материалом.
18. Способ по п.17, который включает повторное объединение указанной растворимой фракции со сниженным уровнем указанных табак-специфичных нитрозаминов с указанной нерастворимой фракцией.
19. Способ по п.1, в котором конечный общий уровень содержания указанных табак-специфичных нитрозаминов на грамм указанной растворимой фракции после взаимодействия с указанным поглощающим нитрозамины материалом составляет на, по крайней мере, около 60% меньше, чем указанный исходный общий уровень указанных табак-специфичных нитрозаминов на грамм указанной растворимой фракции.
20. Способ по п.1, в котором конечный общий уровень указанных табак-специфичных нитрозаминов на грамм указанной растворимой фракции после взаимодействия с указанным поглощающим нитрозамины материалом составляет на от около 85 до около 100% меньше, чем указанный исходный общий уровень указанных табак-специфичных нитрозаминов на грамм указанной растворимой фракции.
21. Способ по п.1, в котором конечный общий уровень содержания указанных табак-специфичных нитрозаминов на грамм указанной растворимой фракции после взаимодействия с указанным поглощающим нитрозамины материалом составляет менее чем около 300 нг на грамм указанной растворимой фракции.
22. Способ по п.1, в котором конечный общий уровень содержания указанных табак-специфичных нитрозаминов на грамм указанной растворимой фракции после взаимодействия с указанным поглощающим нитрозамины материалом составляет менее чем около 40 нг на грамм указанной растворимой фракции.
23. Способ по п.1, в котором указанная растворимая фракция также содержит исходный общий уровень алкалоидов на грамм указанной растворимой фракции и указанный исходный общий уровень алкалоидов после взаимодействия с указанным поглощающим нитрозамины материалом снижается, по крайней мере, на около 10%.
24. Способ по п.1, в котором указанная растворимая фракция также содержит исходный общий уровень алкалоидов на грамм указанной растворимой фракции и указанный исходный общий уровень алкалоидов после взаимодействия с указанным поглощающим нитрозамины материалом снижается на от около 25 до около 95%.
25. Табачный продукт, содержащий растворимую фракцию со сниженным уровнем содержания табак-специфичных нитрозаминов, полученный согласно способу по п.1.
26. Способ снижения содержания нитрозаминов в табаке, при этом указанный способ включает в себя:
смешивание табака с водным растворителем для получения растворимой и нерастворимой фракций, причем указанная растворимая фракция содержит исходный общий уровень табак-специфичных нитрозаминов на грамм указанной растворимой фракции и указанные табак-специфичные нитрозамины выбираются из группы, включающей N’-нитрозонорникотин, 4-(метилнитрозамино)-1-(3-пиридил)-1-бутанон,N’-нитрозоанатабин и N’-нитрозоанабазин и их комбинации; последующее приведение указанной растворимой фракции в контакт с поглощающим нитрозамины материалом так, что конечный уровень содержания указанных табак-специфичных нитрозаминов на грамм указанной растворимой фракции составляет, по крайней мере, на около 60% меньше, чем указанный исходный общий уровень содержания указанных табак-специфичных нитрозаминов в грамме указанной растворимой фракции, причем указанный поглощающий нитрозамины материал выбирается из группы, включающей древесный уголь, активированный уголь, цеолит, сепиолит и их комбинации, при этом указанный поглощающий нитрозамины материал содержит поры, каналы или их комбинации, которые имеют средний диаметр более чем около 3,5 å; и при необходимости включение указанной растворимой фракции с пониженным содержанием указанных табак-специфичных нитрозаминов в табачную продукцию.
27. Способ по п.26, в котором указанный поглощающий нитрозамины материал является активированным углем.
28. Способ по п.26, в котором указанный поглощающий нитрозамины материал является цеолитом.
29. Способ по п.26, в котором указанный поглощающий нитрозамины материал является сепиолитом.
30. Способ по п.26, в котором указанный поглощающий нитрозамины материал содержит поры, каналы или их комбинации, которые имеют средний диаметр более чем около 7 å.
31. Способ по п.26, в котором конечный общий уровень содержания указанных табак-специфичных нитрозаминов на грамм указанной растворимой фракции после взаимодействия с указанным поглощающим нитрозамины материалом составляет на от около 85 до около 100% меньше, чем исходный общий уровень содержания указанных табак-специфичных нитрозаминов на грамм указанной растворимой фракции.
32. Способ по п.26, в котором конечный общий уровень содержания указанных табак-специфичных нитрозаминов на грамм указанной растворимой фракции после взаимодействия с указанным поглощающим нитрозамины материалом составляет менее чем около 40 нг на грамм указанной растворимой фракции.
33. Табачный продукт, содержащий растворимую фракцию со сниженным уровнем содержания табак-специфичных нитрозаминов, полученный согласно способу по п.26.
34. Способ снижения содержания алкалоидов в табаке, при этом указанный способ включает в себя:
смешивание табака с водным растворителем для получения растворимой фракции, где указанная растворимая фракция содержит исходный общий уровень алкалоидов на грамм указанного растворимой фракции; последующее приведение указанной растворимой фракции в контакт с поглощающим нитрозамины материалом так, что конечный уровень содержания указанных алкалоидов на грамм указанной растворимой фракции составляет, по крайней мере, на около 10% меньше, чем указанный исходный общий уровень содержания указанных алкалоидов в грамме указанной растворимой фракции, причем указанный поглощающий нитрозамины материал выбирается из группы, включающей древесный уголь, активированный уголь, цеолит, сепиолит и их комбинации, при этом указанный поглощающий нитрозамины материал содержит поры, каналы или их комбинации, имеющие средний диаметр более чем около 3,5 å; и при необходимости включение указанной растворимой фракции с пониженным содержанием указанных алкалоидов в табачную продукцию.
35. Способ по п.34, в котором указанный поглощающий нитрозамины материал является активированным углем.
36. Способ по п.34, в котором указанный поглощающий нитрозамины материал является цеолитом.
37. Способ по п.34, в котором указанный поглощающий нитрозамины материал содержит поры, каналы или их комбинации, имеющие средний диаметр более чем около 7 å.
38. Способ по п.34, в котором указанный поглощающий нитрозамины материал смешивается с указанной растворимой фракцией.
39. Способ по п.34, в котором указанный исходный общий уровень содержания указанных алкалоидов в растворимой фракции после взаимодействия с указанным поглощающим нитрозамины материалом снижается на от около 25 до около 95%.
40. Табачный продукт, содержащий растворимую фракцию со сниженным уровнем содержания алкалоидов, полученный согласно способу по п. 34.
РИСУНКИ
|
|