|
|
(21), (22) Заявка: 2004118708/09, 22.11.2002
(24) Дата начала отсчета срока действия патента:
22.11.2002
(30) Конвенционный приоритет:
22.11.2001 KR 2001/72893
(43) Дата публикации заявки: 27.03.2005
(45) Опубликовано: 10.05.2006
(56) Список документов, цитированных в отчете о поиске:
WO 0078010 А, 21.12.2000. RU 2174707 С1, 10.10.2001. ЕР 1054535 А1, 22.11.2000. WO 0120844 А1, 22.03.2001. ЕР 1032230 А2, 30.08.2000.
(85) Дата перевода заявки PCT на национальную фазу:
22.06.2004
(86) Заявка PCT:
KR 02/02188 (22.11.2002)
(87) Публикация PCT:
WO 03/044618 (30.05.2003)
Адрес для переписки:
129010, Москва, ул. Б. Спасская, 25, стр.3, ООО “Юридическая фирма Городисский и Партнеры”, пат.пов. Ю.Д.Кузнецову, рег.№ 595
|
(72) Автор(ы):
СИН Кеун Хее (KR), ХВАНГ Ин Сеонг (KR), ПАРК Хее Вон (KR), ЧАЕ Санг Хо (KR), ЧОЙ Чанг Хо (KR), СУЛЛ Вон Хее (KR)
(73) Патентообладатель(и):
СК ТЕЛЕКОМ КО., ЛТД. (KR)
|
(54) СПОСОБ СОЕДИНЕНИЯ С БЕСПРОВОДНОЙ УСЛУГОЙ СЕТИ ИНТЕРНЕТ
(57) Реферат:
Изобретение относится к способу соединения мобильного терминала с беспроводной услугой сети Интернет. В беспроводной сети передачи данных мобильный терминал повторно соединяется с поставщиком содержимого, если соединение, установленное между мобильным терминалом и поставщиком содержимого, прерывается, или после завершения загрузки содержимого с использованием информации обратного адреса и информации адреса содержимого, включающей в себя адреса поставщика содержимого и web-страницу, содержащую информацию, относящуюся к загружаемому содержимому, соответственно. Документ на языке разметки для беспроводных систем (WML-документ), включающий в себя информацию адреса содержимого и информацию обратного адреса, пересылается к мобильному терминалу перед инициированием загрузки содержимого. Таким путем мобильный терминал может легко повторно соединиться с поставщиком содержимого, когда соединение, установленное между мобильным терминалом и поставщиком содержимого, прерывается вследствие перегрузки в сети или выхода мобильного терминала из зоны обслуживания, что и является достигаемым техническим результатом. 2 н. и 6 з.п. ф-лы. 3 ил.
Область техники
Настоящее изобретение относится к способу соединения мобильного терминала с беспроводной услугой сети Интернет, более конкретно, к способу повторного соединения мобильного терминала с беспроводной услугой сети Интернет, когда соединение, установленное между мобильным терминалом и поставщиком услуги, прерывается, или после завершения загрузки содержимого путем обеспечения заранее информации обратного адреса и информации адреса содержимого, включая Интернет-адреса поставщика услуги и web-страницы, содержащей информацию о загруженном содержимом, соответственно.
Предшествующий уровень техники
Пользователи услуг мобильной связи могут загружать различное мультимедийное содержимое от поставщика содержимого через беспроводную сеть передачи данных и ожидается, что потребности в беспроводном мультимедийном сервисе будут непрерывно возрастать. Мультимедийное содержимое, загружаемое через беспроводную сеть передачи данных, включает, например, сообщения рекламного характера, новости, информацию фондового рынка, материалы для обучающихся, потоковые аудио- и видеоданные реального времени и т.д.
В качестве мобильного терминала для загрузки таких мультимедийных данных через беспроводную сеть передачи данных используется терминал мобильной связи третьего поколения, т.е. терминал IMT-2000, который включает в себя браузер протокола беспроводных приложений (WAP-браузер) и устройство воспроизведения видео по требованию (VOD-устройство воспроизведения) для загрузки и воспроизведения мультимедийного содержимого.
Хотя обычная беспроводная сеть передачи данных может передавать данные, такие как символьные сообщения, со скоростью передачи данных в несколько десятков кбит/с, высокоскоростные сети передачи данных используются в настоящее время для предоставления пользователям мультимедийного содержимого со скоростями передачи от нескольких сотен кбит/с до нескольких Мбит/с.
Однако в высокоскоростной беспроводной сети передачи данных соединение, установленное между мобильным терминалом и поставщиком содержимого, может быть прервано вследствие перегрузки сети, обусловленной мгновенным выбросом запросов на соединение с поставщиком, или вследствие выхода мобильного терминала из зоны обслуживания. Соответственно, в таких случаях для пользователя беспроводной сети передачи данных имеется потребность в способе простого повторного соединения с поставщиком содержимого.
Сущность изобретения
Поэтому основной задачей настоящего изобретения является обеспечение способа повторного соединения мобильного терминала с беспроводным поставщиком услуг сети Интернет, когда соединение, установленное между мобильным терминалом и поставщиком услуги, прерывается, за счет обеспечения заранее информации обратного адреса, включающей в себя Интернет-адрес поставщика услуги.
Другой задачей настоящего изобретения является обеспечение способа повторного соединения мобильного терминала с беспроводным поставщиком услуг сети Интернет, когда соединение, установленное между мобильным терминалом и поставщиком услуги, прерывается, или после завершения загрузки содержимого за счет обеспечения заранее информации обратного адреса и/или информации адреса содержимого, включающей в себя Интернет-адрес поставщика услуги и web-страницу, содержащую информацию о загруженном содержимом, соответственно.
В соответствии с предпочтительным вариантом осуществления настоящего изобретения предусмотрен способ соединения мобильного терминала с поставщиком содержимого, имеющим множество мультимедийных содержимых, через беспроводную сеть передачи данных, включающий в себя следующие этапы: (а) прием данных, включающих в себя адрес содержимого и информацию обратного адреса для содержимого, выбранного пользователем мобильного терминала; (b) соединение с поставщиком содержимого с использованием адреса содержимого; (с) проверка того, прервано ли соединение, установленное между мобильным терминалом и поставщиком содержимого, когда выбранное содержимое загружается от поставщика содержимого; и (d) повторное соединение мобильного терминала с поставщиком содержимого с использованием информации обратного адреса, если на этапе (с) обнаружено, что соединение прервано.
В соответствии с другим предпочтительным вариантом осуществления настоящего изобретения предусмотрен способ соединения мобильного терминала с поставщиком содержимого, имеющим множество мультимедийных содержимых, через беспроводную сеть передачи данных, включающий в себя следующие этапы: (а) прием данных, включающих в себя адрес содержимого, информацию адреса содержимого и информацию обратного адреса для содержимого, выбранного пользователем мобильного терминала; (b) соединение мобильного терминала с поставщиком содержимого с использованием адреса содержимого; (с) проверка того, прервано ли соединение, установленное между мобильным терминалом и поставщиком содержимого, когда выбранное содержимое загружается от поставщика содержимого; и (d) повторное соединение мобильного терминала с поставщиком содержимого с использованием информации обратного адреса, если на этапе (с) обнаружено, что соединение прервано, и (е) соединение с web-страницей, соответствующей информации адреса содержимого после завершения загрузки выбранного содержимого.
Краткое описание чертежей
Вышеуказанные и другие задачи и признаки настоящего изобретения поясняются в последующем описании предпочтительных вариантов осуществления изобретения со ссылками на чертежи, на которых:
фиг. 1 – схематичное представление мобильного терминала и поставщика содержимого, соединенного с беспроводной сетью передачи данных, использующих способ, соответствующий настоящему изобретению;
фиг. 2 – блок-схема последовательности операций способа соединения мобильного терминала с беспроводной сетью передачи данных согласно предпочтительному варианту осуществления настоящего изобретения;
фиг. 3 – блок-схема последовательности операций способа соединения мобильного терминала с беспроводной сетью передачи данных согласно другому предпочтительному варианту осуществления настоящего изобретения.
Описание конкретных вариантов осуществления изобретения
На фиг. 1 приведено схематичное представление мобильного терминала и поставщика содержимого, соединенного с беспроводной сетью передачи данных, использующих способ, соответствующий настоящему изобретению. Согласно фиг. 1 мобильный терминал 100 и поставщик 300 содержимого соединены друг с другом через беспроводную сеть 200 передачи данных. Для простоты на фиг. 1 показаны только один мобильный терминал 100 и один поставщик 300 содержимого. Однако в реальной беспроводной коммуникационной сети множество мобильных терминалов могут быть соединены с более чем одним поставщиком содержимого.
Как показано на фиг. 1, поставщик 300 содержимого содержит сервер 310 протокола беспроводных приложений (WAP-сервер) для обеспечения web-страницы, содержащей информацию о мультимедийном содержании, мультимедийный сервер 320 для предоставления выбранного содержимого в мобильный терминал 100 и базу 330 данных для сохранения мультимедийного содержимого.
Мобильный терминал 100 содержит WAP-браузер для отображения web-страницы, полученной от WAP-сервера 310, и VOD-устройство воспроизведения для загрузки и воспроизведения выбранного содержимого от мультимедийного сервера 320. WAP-браузер получает web-страницу, включающую в себя меню для выбранного содержимого, от WAP-сервера 310 и отображает полученную web-страницу в окне дисплея мобильного терминала 100. Кроме того, VOD устройство воспроизведения загружает содержимое, выбранное пользователем, через web-страницу и отображает загруженное содержимое в окне дисплея.
Ниже более детально описана процедура, посредством которой мобильный терминал 100 соединяется с поставщиком 300 содержимого через беспроводную сеть 200 передачи данных.
Сначала мобильный терминал 100 запрашивает соединение с поставщиком 300 содержимого через беспроводную сеть 200 передачи данных. Как только соединение между мобильным терминалом 100 и поставщиком 300 содержимого установлено, WAP-сервер 310 передает мобильному терминалу 100 web-страницу, включающую в себя меню для использования в мобильном терминале для выбора соответствующего доступного в текущий момент содержимого. После этого WAP-браузер отображает переданную web-страницу в окне дисплея мобильного терминала 100.
Если пользователь мобильного терминала 100 выбирает содержимое, перечисленное в меню web-страницы, которая отображается в окне дисплея мобильного терминала, то WAP-сервер 310 пересылает документ на языке разметки для беспроводных систем (WML-документ), содержащий информацию о выбранном содержимом, в мобильный терминал 100 через беспроводную сеть 200 передачи данных. WML-документ содержит в качестве своих параметров ИД поставщика выбранного содержимого, ИД выбранного содержимого, IP-адрес мультимедийного сервера 320 для обеспечения выбранного содержимого, МО (опцию мультиплексирования), SO (опцию услуги) и другую информацию по выбранному содержимому (например, название, автор, размер содержимого). Кроме того, WML-документ дополнительно может включать в себя информацию обратного адреса и/или информацию адреса содержимого. В данном случае информация обратного адреса указывает Интернет-адрес поставщика содержимого, который используется мобильным терминалом для повторного соединения с поставщиком 300 содержимого, если соединение, установленное между мобильным терминалом 100 и поставщиком 300 содержимого прервано. Кроме того, информация адреса содержимого, которая предварительно определена WAP-сервером 310, указывает связь на web-страницу, включающую в себя информацию, относящуюся к выбранному содержимому.
После этого WAP-браузер мобильного терминала 100 изменяет настройку МО и/или SO, включенную в WML-документ, и выдает измененную настройку МО и/или SO в беспроводную сеть 200 передачи данных. Беспроводная сеть 200 передачи данных выделяет высокоскоростной канал передачи данных мобильному терминалу 100 в соответствии с измененной настройкой МО и/или SO.
После того как установлен высокоскоростной канал передачи данных между мобильным терминалом и поставщиком содержимого, VOD-устройство воспроизведения мобильного терминала 100 соединяется с мультимедийным сервером 320 с использованием адреса выбранного содержимого, включенного в WML-документ. Затем мультимедийный сервер 320 осуществляет поиск выбранного содержимого в базе 330 данных. Если выбранное содержимое найдено в базе 330 данных, то мультимедийный сервер 320 начинает загрузку в мобильный терминал 100.
Тем временем в беспроводной сети 200 передачи данных соединение, установленное между мобильным терминалом 100 и поставщиком 300 содержимого, то есть мультимедийным сервером 320, может быть прервано ввиду перегрузки в сети или вследствие того, что мобильный терминал 100 покинул зону обслуживания. В этом случае мобильный терминал может повторно соединиться с поставщиком 300 содержимого с использованием информации обратного адреса, включенной в WML-документ. Если соединение, установленное между мобильным терминалом 100 и поставщиком 300 содержимого, вновь установлено, то WAP-сервер 310 поставщика 300 содержимого может предоставить мобильному терминалу 100 web-страницу, содержащую меню. После этого пользователь мобильного терминала может выбрать содержимое для загрузки с использованием меню на web-странице.
Аналогичным способом, после того как содержимое полностью загружено, мобильный терминал 100 может использовать информацию адреса содержимого для получения web-страницы, включающей в себя информацию, относящуюся к выбранному содержимому.
На фиг. 2 представлена блок-схема последовательности операций способа соединения мобильного терминала с беспроводной сетью передачи данных в соответствии с предпочтительным вариантом осуществления изобретения.
Сначала мобильный терминал 100 запрашивает соединение с поставщиком 300 содержимого через беспроводную сеть передачи данных. Как только соединение между мобильным терминалом 100 и поставщиком 300 содержимого установлено, WAP-сервер 310 поставщика 300 содержимого передает к мобильному терминалу 100 web-страницу, то есть главную страницу, включающую в себя меню со списком доступного в текущий момент содержимого. После этого WAP-браузер отображает переданную web-страницу в окне дисплея мобильного терминала 100 (S201).
Если пользователь мобильного терминала 100 выбирает одно содержимое, включенное в меню web-страницы (S202), WAP-сервер 310 передает WML-документ, содержащий информацию о выбранном содержимом и информацию обратного адреса к мобильному терминалу 100 через беспроводную сеть 200 передачи данных (S203).
После этого WAP-браузер мобильного терминала 100 изменяет настройку МО и/или SO, включенную в WML-документ, и выдает измененную настройку МО и/или SO в беспроводную сеть 200 передачи данных. Беспроводная сеть 200 передачи данных назначает высокоскоростной канал передачи данных мобильному терминалу 100 в соответствии с измененной настройкой МО и/или SO (S204).
После того как установлен высокоскоростной канал передачи данных между мобильным терминалом 100 и поставщиком 300 содержимого, VOD-устройство воспроизведения мобильного терминала 100 соединяется с мультимедийным сервером 320 с использованием адреса выбранного содержимого, включенного в WML-документ. Затем мультимедийный сервер 320 осуществляет поиск выбранного содержимого в базе 330 данных. Если выбранное содержимое найдено в базе 330 данных, то мультимедийный сервер 320 начинает загружать выбранное содержимое из мультимедийного сервера 320 (S205).
Когда выбранное содержимое загружается, VOD-устройство воспроизведения проверяет, не произошло ли прерывание соединения, установленного между мобильным терминалом 100 и поставщиком 300 содержимого, то есть мультимедийным сервером 320, ввиду перегрузки в сети и т.п. (S206 и S207). Кроме того, VOD-устройство воспроизведения проверяет, завершена ли загрузка выбранного содержимого (S210). Хотя этап S207 должен выполняться последовательно за этапом S206, этап S207 может выполняться периодически или случайным образом, в то время как этап S206 выполняется.
Если отсутствует прерывание, когда выбранное содержимое загружается, то VOD-устройство воспроизведения непрерывно загружает и воспроизводит выбранное содержимое. После того как загрузка выбранного содержимого завершена, мобильный терминал 100 изменяет настройки МО и SO и выдает измененные настройки МО и SO в беспроводную сеть 200 передачи данных, тем самым позволяя отменить назначение высокоскоростного канала передачи данных мобильному терминалу 100 (S211).
Однако, если соединение, установленное между мобильным терминалом 100 и поставщиком 300 содержимого, прерывается при загрузке выбранного содержимого, мобильный терминал может повторно соединиться с поставщиком 300 содержимого, то есть WAP-сервером 310, с использованием информации обратного адреса, включенной в WML-документ (S208). Если соединение, установленное между мобильным терминалом 100 и поставщиком 300 содержимого, вновь установлено, то WAP-сервер 310 поставщика 300 содержимого предоставляет мобильному терминалу 100 web-страницу, содержащую меню для выбора содержимого (S209). После этого пользователь мобильного терминала 100 может выбрать содержимое для загрузки с использованием меню на web-странице.
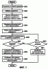
На фиг. 3 представлена блок-схема последовательности операций способа соединения мобильного терминала с беспроводной сетью передачи данных в соответствии с другим вариантом осуществления настоящего изобретения.
В варианте по фиг. 3 этапы S301-S311 выполняются аналогично тому, как описано выше со ссылками на этапы S201-S211 на фиг. 2, и поэтому дополнительное их пояснение не приводится. Однако на этапе S303 WML-документ, передаваемый от WAP-сервера 310 к мобильному терминалу 100, содержит информацию обратного адреса и/или информацию адреса содержимого, а также информацию по выбранному содержимому.
Если загрузка выбранного содержимого завершена без прерывания (S310 и S311), то WAP-браузер мобильного терминала 100 проверяет, включает ли в себя WML-документ, переданный от WAP-сервера 310, информацию адреса содержимого (S312). Если информация адреса содержимого найдена в WML-документе, то в окне дисплея мобильного терминала 100 отображается web-страница, соответствующая информации адреса содержимого (S313). Web-страница, соответствующая информации адреса содержимого, может содержать информацию, относящуюся к загруженному содержимому. Однако, если информация адреса содержимого не включена в WML-документ, то WAP-браузер снова отображает главную страницу в окне дисплея мобильного терминала 100 (S314).
В предпочтительных вариантах осуществления настоящего изобретения информация обратного адреса и/или информация адреса содержимого включена в WML-документ, передаваемый от WAP-сервера 310 к мобильному терминалу 100. Однако информация обратного адреса и/или информация адреса содержимого может быть включена в заголовок содержимого, выбранного пользователем мобильного терминала 100.
Хотя изобретение показано и описано по отношению к предпочтительным вариантам осуществления, специалистам в данной области техники должно быть понятно, что различные изменения и модификации могут быть осуществлены без отклонения от сущности и объема изобретения, как определено в пунктах формулы изобретения.
Формула изобретения
1. Способ соединения мобильного терминала с поставщиком содержимого, имеющим множество мультимедийных содержимых, через беспроводную сеть передачи данных, причем поставщик содержимого включает в себя мультимедийный сервер для предоставления мультимедийного содержимого мобильному терминалу, заключающийся в том, что
(a) передают к мобильному терминалу данные, включающие в себя адрес содержимого и информацию обратного адреса для одного из содержимых, перечисленных в web-странице, обеспеченной поставщиком содержимого, выбранного пользователем мобильного терминала, причем информация обратного адреса указывает адрес поставщика содержимого;
(b) назначают высокоскоростной канал передачи данных мобильному терминалу;
(c) осуществляют соединение мобильного терминала с мультимедийным сервером с использованием адреса содержимого;
(d) проверяют, прервано ли соединение, установленное между мобильным терминалом и мультимедийным сервером, когда мобильный терминал загружает выбранное содержимое из мультимедийного сервера; и
(e) осуществляют повторное соединение мобильного терминала с поставщиком содержимого с использованием информации обратного адреса, если на этапе (d) обнаружено, что соединение прервано;
(f) непрерывно загружают и воспроизводят выбранное содержимое, если на этапе (d) обнаружено, что соединение не прервано, и
(g) отменяют назначение высокоскоростного канала передачи данных мобильному терминалу после завершения загрузки выбранного содержимого.
2. Способ по п.1, отличающийся тем, что данные представляют собой документ на языке разметки для беспроводных систем (WML-документ).
3. Способ по п.1, отличающийся тем, что информация обратного адреса включена в заголовок выбранного содержимого, передаваемого из мультимедийного сервера к мобильному терминалу.
4. Способ соединения мобильного терминала с поставщиком содержимого, имеющим множество мультимедийных содержимых, через беспроводную сеть передачи данных, причем поставщик содержимого включает в себя мультимедийный сервер для предоставления мультимедийного содержимого мобильному терминалу, заключающийся в том, что
(a) передают к мобильному терминалу данные, включающие в себя адрес содержимого, информацию адреса содержимого и информацию обратного адреса для одного из содержимых, перечисленных в web-странице, обеспеченной поставщиком содержимого, выбранного пользователем мобильного терминала, при этом информация адреса содержимого содержит адрес web-страницы, включающей в себя информацию, относящуюся к выбранному содержимому, а информация обратного адреса содержит адрес поставщика содержимого;
(b) назначают высокоскоростной канал передачи данных мобильному терминалу;
(c) осуществляют соединение мобильного терминала с мультимедийным сервером с использованием адреса содержимого;
(d) проверяют, прервано ли соединение, установленное между мобильным терминалом и мультимедийным сервером, когда мобильный терминал загружает выбранное содержимое из мультимедийного сервера;
(e) осуществляют повторное соединение мобильного терминала с поставщиком содержимого с использованием информации обратного адреса, если на этапе (d) обнаружено, что соединение прервано;
(f) непрерывно загружают и воспроизводят выбранное содержимое, если на этапе (d) обнаружено, что соединение не прервано;
(g) отменяют назначение высокоскоростного канала передачи данных мобильному терминалу после завершения загрузки выбранного содержимого;
(h) проверяют, содержат ли данные информацию адреса содержимого после отмены назначения высокоскоростного канала передачи данных;
(i) отображают web-страницу, включающую в себя список содержимого, в окне дисплея мобильного терминала, если на этапе (h) установлено, что информация адреса содержимого не включена в данные, и
(j) осуществляют соединение мобильного терминала с web-страницей, соответствующей информации адреса содержимого, если на этапе (h) информация адреса содержимого найдена в данных.
5. Способ по п.4, отличающийся тем, что данные представляют собой WML-документ.
6. Способ по п.4, отличающийся тем, что информация обратного адреса включена в заголовок выбранного содержимого, передаваемого из мультимедийного сервера к мобильному терминалу.
7. Способ по п.1, в котором этап проверки, прервано ли соединение, установленное между мобильным терминалом и мультимедийным сервером, выполняют периодически или случайным образом.
8. Способ по п.4, в котором этап проверки, прервано ли соединение, установленное между мобильным терминалом и мультимедийным сервером, выполняют периодически или случайным образом.
РИСУНКИ
|
|