|
|
(21), (22) Заявка: 2004100494/06, 06.01.2004
(24) Дата начала отсчета срока действия патента:
06.01.2004
(43) Дата публикации заявки: 20.06.2005
(45) Опубликовано: 10.04.2006
(56) Список документов, цитированных в отчете о поиске:
RU 2054122 C1, 10.02.1996. RU 2181845 C1, 27.04.2002. US 2147290 A, 14.02.1939. US 6293775 A, 25.09.2001. GB 622432 A, 02.05.1949.
Адрес для переписки:
450075, г.Уфа, пр-кт Октября, 133, кв.16, М.М.Ямилеву
|
(72) Автор(ы):
Ямилев Марат Мунаварович (RU)
(73) Патентообладатель(и):
Ямилев Марат Мунаварович (RU)
|
(54) ОБЪЕМНАЯ РОТОРНАЯ МАШИНА
(57) Реферат:
Изобретение относится к области машиностроения и может быть использовано в конструкциях двигателей внутреннего сгорания, насосах, компрессорах и других объемных машинах. Объемная роторная машина содержит два соосных ротора с лопатками, каждый из которых кинематически связан с равномерно вращающимся валом посредством четырехзвенников, обеспечивающих неравномерное вращение роторов в противофазе. Машина снабжена двумя узлами четырехзвенников, промежуточные опоры которых соединены и выполнены эксцентрично с возможностью перемещения для изменения эксцентриситета между вращающимися осями четырехзвенника. Угол между ведомым кривошипом первого узла четырехзвенника и ведущим кривошипом второго составляет от 0 до 180 градусов. Расширяются технологические возможности машины за счет передачи всех усилий поверхностным контактированием. 5 ил. 
Изобретение относится к области машиностроения и может быть использовано в конструкциях двигателей внутреннего сгорания, насосах, компрессорах и других объемных машинах.
Известны двигатели с качательным движением лопаток (SU 973878 A, SU 1569429 A, SU 1399505 A, SU 1554358 A, SU 1788305 A, SU 1670157 A, GB 1155429 А, FR 1261518 A, US 4194871 A и др.). В этих изобретениях в корпусе размещены два ротора в виде втулки с лопатками. При вращении роторов между лопатками образуется пространство, которое изменяется в объеме в процессе вращения. Все они имеют громоздкие конструкции узла, обеспечивающего неравномерную скорость вращения роторов.
Известен двигатель внутреннего сгорания по RU 2054122 C1, в котором роторы приводятся во вращение ромбовым приводом, установленными с возможностью обеспечения неравномерного вращения валов в противофазе, обеспечивая изменение объема межлопаточного пространства. Ось приводного вала и ось промежуточного вала не совпадают, при изменении этого расстояния изменяется степень сжатия и рабочий объем двигателя. Усилия передаются линейным контактированием, что вызывает большой и быстрый износ. Данное техническое решение принято в качестве прототипа.
Задача изобретения – расширение технологических возможностей объемной роторной машины за счет передачи всех усилий поверхностным контактированием.
Указанная задача достигается в объемной роторной машине, содержащей два соосных ротора с лопатками, каждый из которых кинематически связан с равномерно вращающимся валом посредством четырехзвенников, обеспечивающих неравномерное вращение роторов в противофазе, согласно изобретению машина снабжена двумя узлами четырехзвенников, промежуточные опоры которых соединены и выполнены эксцентрично с возможностью перемещения для изменения эксцентриситета между вращающимися осями четырехзвенника, при этом угол между ведомым кривошипом первого узла четырехзвенника и ведущим кривошипом второго составляет от 0 до 180 градусов.
Изобретение поясняется чертежами.
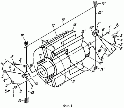
На фиг.1 изображена кинематическая схема объемной роторной машины с роторами, содержащими по две оппозитно расположенные лопатки,
на фиг.2 изображен вид А на фиг.1, =0°,
на фиг.3 – =180°,
на фиг.4 – минимальный угол между лопатками,
на фиг.5 – максимальный угол между лопатками.
Вид А – узел четырехзвенников в крайних положениях, где:
– при одной лопатке на роторах кривошипы 6 и 8 расположены и соединены под углом =0°, где – угол между кривошипами 6 и 8, шатуны 4 и 9 установлены на шарниры 5 встречно по вращению приводного вала 1 (фиг.2);
– при одной лопатке на роторах кривошипы 6 и 8 расположены под углом =180°, шатуны 4 и 9 установлены на шарниры 5 встречно по вращению приводного вала 1 (фиг.3);
– на роторы установлены по две оппозитно расположенные лопатки, кривошипы 6 и 8 расположены под оптимальным углом от 0 до 180°, в зависимости от параметров объемной машины, шатуны 4 и 9 установлены на шарниры 5 в одном по вращению приводного вала 1 направлении, при минимальном угле между лопатками min, где – угол между лопатками роторов 11 и 11′ (фиг.4);
– на роторы установлены по две оппозитно расположенные лопатки, кривошипы 6 и 8 расположены под оптимальным углом от 0 до 180°, в зависимости от параметров объемной машины, шатуны 4 и 9 установлены на шарниры 5 в одном по вращению приводного вала 1 направлении при максимальном угле между лопатками max (фиг.5).
Объемная роторная машина состоит из приводного вала 1, соединенного с кривошипом 2. Кривошип 2 посредством шарнира 3 связан с шатуном 4, который шарниром 5 связан с кривошипом 6, установленным на промежуточной опоре 7. Ось промежуточной опоры 7 параллельна и эксцентрична оси приводного вала 1. Кривошип 8, установленный на промежуточной опоре 7, связан шарниром 5 с шатуном 9, который связан с кривошипом 10. Ведомый кривошип 10 жестко связан с первым ротором 11 объемной роторной машины. Промежуточные опоры кривошипов 6 и 8 совпадают (промежуточная опора 7). Оси приводного вала 1 и ротора 11 совпадают. Оси всех указанных шарниров и валов взаимно параллельны. Кривошип 2, шатун 4, кривошип 6 составляют первый четырехзвенник, где кривошип 2 – ведущий, кривошип 6 – ведомый кривошип первого четырехзвенника. Кривошип 8, шатун 9, кривошип 10 являются вторым четырехзвенником, где кривошип 8 – ведущий, кривошип 10 – ведомый кривошип второго четырехзвенника.
Промежуточная опора 7 установлена в подшипниках 12 в корпусе 13, который имеет возможность поступательного перемещения в направляющих 14 с осью, перпендикулярной оси приводного вала.
Корпус 13 с помощью механизма перемещения 15 изменяет эксцентриситет между осью приводного вала 1 и осью промежуточной опоры 7. При равномерном вращении приводного вала 1 ротор вращается с переменной скоростью, лопатки наряду с вращательным движением приобретают качательное движение, а в зависимости от угла между кривошипами 6 и 8, а также от вида установки шатунов 4 и 9 характер качательного движения изменяется. При изменении эксцентриситета между осью 1 и осью промежуточной опоры 7 изменяется амплитуда колебания и, как следствие, рабочий объем роторной машины или степень сжатия двигателя внутреннего сгорания.
Продолжение приводного вала 1 проходит внутри роторов 11 и 11′, который по аналогии с первым узлом четырехзвенников связан с кривошипом 2′, шарниром 3′, шатуном 4′, шарниром 5′, кривошипами 6′ и 8′, промежуточной опорой 7′, шатуном 9′, кривошипом 10′ и передает колебательное вращение ротору 11′.
Корпус 13′ имеет возможность поступательно перемещать в направляющих 14′ промежуточную опору 7′ с кривошипами 6′ и 8′ синхронно с корпусом 13 механизмом перемещения 15. В некоторых случаях достаточно регулировать положение только одной промежуточной опоры, при этом вторая может находиться в оптимально выбранном положении. Промежуточные опоры могут быть выполнены и неподвижными, если нет необходимости изменять режимы работы объемной роторной машины. В этом случае промежуточная опора устанавливается жестко без регулировки, его положение определяется конструктивно предварительно.
На каждом роторе может быть установлено по одной или по две оппозитно расположенные лопатки. В исходном положении плоскости лопаток 16 и 16′ расположены под равными углами между собой, оппозитно при одной лопатке на роторе и взаимно перпендикулярно при двух лопатках. При вращении приводного вала угол между плоскостями лопаток роторов изменяется от минимального до максимального для данной величены эксцентриситета. Изменение эксцентриситета между осью приводного вала 1 и осью промежуточной опоры 7 может изменять угол между плоскостями лопаток от min до 360°/n- min, где min – угол, при котором лопатки роторов касаются друг друга, n – число лопаток на валу. При изменении эксцентриситета изменяется рабочий объем роторной машины и степень сжатия двигателя. Максимальное значение угла между плоскостями лопаток равно:
max=360°/n- min
Изменение углового положения одной лопатки равно:
ср= max/2=180°/n- min.
Угол между первым кривошипом первого четырехзвенника и вторым кривошипом второго четырехзвенника изменяется от min до max, при этом изменение угла в два раза меньше, чем изменение угла между лопатками, где – угол между кривошипами 2 и 10.
Роторы 11 и 11′ размещаются в корпусе 17 на подшипниках 18, на приводном валу 1 могут быть установлены маховики.
Узлы четырехзвенников могут быть установлены и по одну сторону от корпуса 17, как в прототипе.
На фиг.2 кривошипы 6 и 8 совпадают или угол =0°. Шатуны 4 и 9 четырехзвенников шатуны 4 и 9 установлены на шарниры 5 встречно по вращению приводного вала 1. При одном обороте выходного вала лопатки совершают одно колебательное движение. Разница угла разворота кривошипа 2 на фиг.2 при изменении угла разворота между лопатками от минимального до максимального значения равна 180°. В этом случае на роторы установлены по одной лопатке, n = 1.
,
.
Объемную роторную машину можно использовать как насос, компрессор, двухтактный двигатель внутреннего сгорания и т. п.
На фиг.3 кривошипы 6 и 8 соединены под углом = 180°. Шатуны 4 и 9 четырехзвенников установлены на шарниры 5 встречно по вращению приводного вала 1. При одном обороте выходного вала лопатки совершают одно колебательное движение. Разница угла разворота кривошипа 2 на фиг.3 при изменении угла разворота между лопатками от минимального до максимального значения равно 180°. В этом случае на роторы установлены по одной лопатке, n = 1.
,
.
Объемную роторную машину можно использовать как насос, компрессор, двухтактный двигатель внутреннего сгорания и т. п.
На фиг.2 и 3 показано номинальное значение max.
На фиг.4 лопатки 16 и 16′ расположены под минимальным углом min, кривошипы 6 и 8 соединены под углом от 0° до 180°. Фактически оптимальный угол составляет 30…60°. Шатуны 4 и 9 установлены на шарниры 5 в одном по вращению приводного вала 1 направлении. В этом случае на роторы установлены по две оппозитно расположенные лопатки, n=2. Разница угла разворота кривошипа 2 на фиг.4 при изменении угла разворота между лопатками от минимального до максимального значения равна 90°. При одном обороте выходного вала лопатки совершают два колебательных движения. Объемную роторную машину можно использовать как четырехтактный двигатель внутреннего сгорания, двухпоточный насос или компрессор и т. п.
На фиг.5 показан вариант на фиг.4, когда лопатки 16 и 16′ расположены под максимальным углом max.
Формула изобретения
Объемная роторная машина, содержащая два соосных ротора с лопатками, каждый из которых кинематически связан с равномерно вращающимся валом посредством четырехзвенников, обеспечивающих неравномерное вращение роторов в противофазе, отличающаяся тем, что машина снабжена двумя узлами четырехзвенников, промежуточные опоры которых соединены и выполнены эксцентрично с возможностью перемещения для изменения эксцентриситета между вращающимися осями четырехзвенника, при этом угол между ведомым кривошипом первого узла четырехзвенника и ведущим кривошипом второго составляет от 0 до 180 градусов.
РИСУНКИ
|
|