|
|
(21), (22) Заявка: 2004134200/02, 23.11.2004
(24) Дата начала отсчета срока действия патента:
23.11.2004
(45) Опубликовано: 10.04.2006
(56) Список документов, цитированных в отчете о поиске:
RU 2221887 C1, 20.01.2004. RU 2237739 C1, 10.10.2004. WO 88/00249 A1, 14.01.1988. EP 0077797 A1, 04.05.1983. US 4092400 A, 30.05.1978. GB 2213808 A, 23.08.1989.
Адрес для переписки:
302020, г.Орел, Наугорское ш., 29, ОрелГТУ
|
(72) Автор(ы):
Куценко Станислав Алексеевич (RU), Цымай Дмитрий Валериевич (RU)
(73) Патентообладатель(и):
Государственное образовательное учреждение высшего профессионального образования “Орловский государственный технический университет” (ОрелГТУ) (RU)
|
(54) СПОСОБ ПЕРЕРАБОТКИ СМЕШАННЫХ ВОЛЬФРАМО-ОЛОВЯННЫХ КОНЦЕНТРАТОВ
(57) Реферат:
Изобретение относится к цветной металлургии и может быть применено для устранения отходов, возникающих при переработке смешанных вольфрамо-оловянных концентратов, получении вольфрамата кальция и соединений олова. Техническим результатом изобретения является сокращение отходов, образующихся в производстве соединений олова и вольфрама путем создания замкнутого технологического цикла. Способ включает восстановительный обжиг исходного концентрата, солянокислотное выщелачивание полученного огарка. Из раствора после солянокислотного выщелачивания проводят осаждение гидроксида олова аммиаком и прокаливание гидроксида с получением диоксида олова. Твердый остаток после кислотного выщелачивания спекают с содой, проводят водное выщелачивание полученного спека, осаждение из раствора вольфрамата кальция. Раствор, получаемый после осаждения гидроксида олова, нейтрализуют известковым молоком, отгоняя аммиак, который направляют на осаждение гидроксида олова, а полученный раствор хлорида кальция направляют на осаждение вольфрамата кальция из раствора вольфрамата натрия. Способ позволяет замкнуть технологический цикл переработки смешанных вольфрамо-оловянных концентратов по воде, аммиаку и хлориду кальция и тем самым сократить отходы, образующиеся в производстве соединений олова и вольфрама. 1 ил., 1 табл. 
Изобретение относится к цветной металлургии и может быть применено для устранения отходов, возникающих при переработке смешанных вольфрамо-оловянных концентратов, получении вольфрамата кальция и соединений олова.
Известен способ (Зеликман А.Н., Никитина Л.С. Вольфрам. М.: Металлургия, 1978, с.33-34) переработки вольфрамового сырья путем спекания его с содой при температуре 800-900°С с получением вольфрама в форме натриевой соли, выщелачивания полученного спека водой при 80-90°С и осаждения из полученного раствора вольфрамата кальция.
Недостатком способа является невозможность переработки вольфрамовых концентратов, загрязненных примесями олова и его соединений.
Наиболее близким по технической сущности и достигаемому положительному эффекту к предлагаемому изобретению является способ (Куценко С.А., Цымай Д.В., Александров Б.Л. Способ переработки смешанных вольфрамо-оловянных концентратов. Патент РФ №2221887, МПК7 С 22 В 34/36, 1/16, 3/06. – Бюл №2, 20.01.2004) переработки вольфрамо-оловянного концентрата восстановительным обжигом исходного сырья, кислотным выщелачиванием полученного огарка, получением касситерита из раствора после выщелачивания путем осаждения гидроксида олова аммиаком и последующей прокалки полученного осадка, а из твердого остатка после выщелачивания извлекается вольфрам путем спекания остатка после кислотного выщелачивания с содой, водного выщелачивания полученного спека и осаждения вольфрамата кальция из раствора после выщелачивания.
Недостатком известного способа является наличие большого количества трудноутилизируемых жидких отходов.
Задача, на решение которой направлено изобретение, состоит в сокращении отходов, образующихся в производстве соединений олова и вольфрама путем создания замкнутого технологического цикла.
Поставленная задача достигается тем, что в способе переработки смешанных вольфрамо-оловянных концентратов, включающем восстановительный обжиг исходного концентрата, кислотное выщелачивание полученного огарка, осаждение гидроксида олова аммиаком из раствора после кислотного выщелачивания, прокаливание гидроксида с получением диоксида олова, спекание с содой твердого остатка после кислотного выщелачивания, водное выщелачивание полученного спека, осаждение из раствора вольфрамата кальция, в отличие от прототипа выщелачивание огарка ведут соляной кислотой, раствор, получаемый после осаждения гидроксида олова, нейтрализуют известковым молоком, отгоняя аммиак, который направляют на осаждение гидроксида олова, а полученный раствор хлорида кальция направляют на осаждение вольфрамата кальция из раствора вольфрамата натрия.
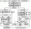
Сущность изобретения поясняется схемой, на которой изображена последовательность операций, выполняемых при переработке смешанного вольфрамо-оловянного концентрата.
Пример выполнения способа
1. Восстановительный обжиг
После подготовки исходных материалов компоненты шихты смешивают в заданном соотношении и загружают в тигель. Восстановление протекает в электрической или топливной печи.
2. Солянокислотное выщелачивание
После восстановительного обжига шихту загружают в автоклав. Затем пульпу фильтруют, раствор отправляют на получение соединений олова, а твердый остаток на фильтре направляют на получение вольфрамата кальция. В результате химического анализа твердого остатка кислотного выщелачивания в нем было установлено содержание олова (в пересчете на SnO2) 0,1% мас.
3. Осаждение гидроокиси олова
Из раствора, полученного после выщелачивания огарка соляной кислотой, осаждают гидроксид олова раствором аммиака при заданном рН. После осаждения белый осадок отфильтровывается. В результате прокаливания гидроксида олова получают диоксид олова.
Раствор после отделения гидроксида олова нейтрализуют до рН 10-12 известковым молоком с получением хлорида кальция. Образовавшийся при этом аммиак отгоняют и используют при осаждении гидроксида олова. Пульпу после отгонки аммиака фильтруют. Осадок гидроксидов железа и марганца направляют на получение строительных материалов, а чистый раствор хлорида кальция направляют на осаждение вольфрамата кальция.
4. Спекание с содой
Огарок после солянокислотного выщелачивания смешивают с кальцинированной содой и спекают в электрической или топливной печи.
5. Водное выщелачивание
Спек дробят и подвергают водному выщелачиванию. Полученный раствор вольфрамата натрия отфильтровывают, а твердый остаток направляют на производство строительных материалов.
6. Осаждение вольфрамата кальция
Из полученного раствора вольфрамата натрия осаждают вольфрамат кальция при помощи хлорида кальция, полученного при выполнении операции 3. Полученный белый осадок отделяют фильтрацией и подвергают прокалке, получая вольфрамат кальция, который является сырьем для производства ферровольфрама.

В исходном концентрате по данным анализа содержится олова 12,0% мас. (в пересчете на SnO2), а в огарке после обжига и выщелачивания 0,1% мас. Содержание вольфрама в исходном концентрате 30,1% мас. (в пересчете на WO3). Остаточное содержание вольфрама в конечном шламе 0,02% мас.
Предлагаемый способ позволяет замкнуть технологический цикл переработки смешанных вольфрамо-оловянных концентратов по воде, аммиаку и хлориду кальция и тем самым сократить отходы, образующиеся в производстве соединений олова и вольфрама.
Формула изобретения
Способ переработки смешанных вольфрамо-оловянных концентратов, включающий восстановительный обжиг исходного концентрата, кислотное выщелачивание полученного огарка, осаждение гидроксида олова аммиаком из раствора после кислотного выщелачивания, прокаливание гидроксида с получением диоксида олова, спекание с содой твердого остатка после кислотного выщелачивания, водное выщелачивание полученного спека, осаждение из раствора вольфрамата кальция, отличающийся тем, что при выщелачивании огарка используют соляную кислоту, раствор после осаждения гидроксида олова нейтрализуют известковым молоком, отгоняя аммиак, который возвращают на операцию осаждения гидроксида олова, а полученный раствор хлорида кальция используют для осаждения вольфрамата кальция из раствора вольфрамата натрия.
РИСУНКИ
MM4A – Досрочное прекращение действия патента СССР или патента Российской Федерации на изобретение из-за неуплаты в установленный срок пошлины за поддержание патента в силе
Дата прекращения действия патента: 24.11.2006
Извещение опубликовано: 10.07.2008 БИ: 19/2008
|
|